岗位职责设计流程 (岗位职责和工作流程示意图怎么写)

​本文选自头条号@管理资料分享​该资料共有完整版48页,对于学习之人非常具有参考价值,值得深度学习

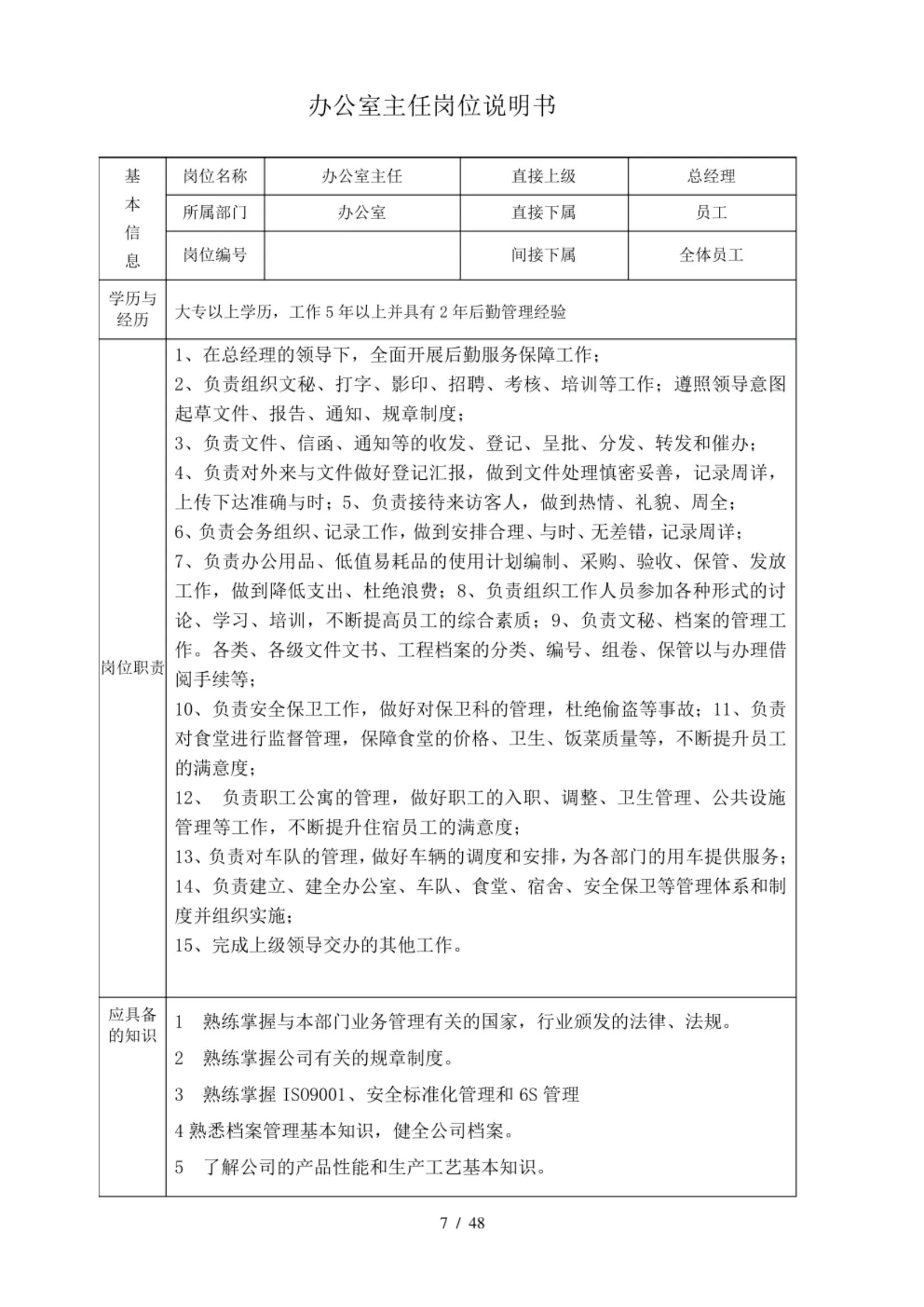
岗位分析与岗位说明书,超详细的岗位职责说明书范本

岗位分析与岗位说明书,超详细的岗位职责说明书范本

岗位分析与岗位说明书,超详细的岗位职责说明书范本

岗位分析与岗位说明书,超详细的岗位职责说明书范本

岗位分析与岗位说明书,超详细的岗位职责说明书范本

岗位分析与岗位说明书,超详细的岗位职责说明书范本

岗位分析与岗位说明书,超详细的岗位职责说明书范本

岗位分析与岗位说明书,超详细的岗位职责说明书范本

岗位分析与岗位说明书,超详细的岗位职责说明书范本

岗位分析与岗位说明书,超详细的岗位职责说明书范本

岗位分析与岗位说明书,超详细的岗位职责说明书范本

岗位分析与岗位说明书,超详细的岗位职责说明书范本

岗位分析与岗位说明书,超详细的岗位职责说明书范本

岗位分析与岗位说明书,超详细的岗位职责说明书范本

岗位分析与岗位说明书,超详细的岗位职责说明书范本

岗位分析与岗位说明书,超详细的岗位职责说明书范本

岗位分析与岗位说明书,超详细的岗位职责说明书范本

岗位分析与岗位说明书,超详细的岗位职责说明书范本

岗位分析与岗位说明书,超详细的岗位职责说明书范本

岗位分析与岗位说明书,超详细的岗位职责说明书范本

岗位分析与岗位说明书,超详细的岗位职责说明书范本