
第一章 企业安全员的角色认知
第一节 安全员的角色与职责
基层安全员是企业安全管理网络中的末梢,这是一个较为特殊也很重要的群体。许多安全信息的传递,作业地点与作业人员的安全状态,各种设备的安全防护设施等,凡是与安全有关系的问题,都需要安全员来监督检查和督促完成。
一、安全员的角色
安全员作为企业中最基层的安全生产管理人员,作用举足轻重。但要在岗位上有所作为,充分发挥自身的作用,还需正确地认识到自身肩负的责任,把握好自己的职权,以高度的责任心开展工作。
1、安全员的四种角色
(1)当好"先锋官"。安全员在安全生产上是主角。有时安全员担心自己抓安全得罪人,工作起来有力而不敢使,这主要是对自己在安全工作中的角色认识不到位。因此,安全员要及时找到自己的位置,增强主动性,在自己的职权范围内大胆管理,切实起到"报警器"和"稳定剂"的作用。
(2)做好"二传手"。当好"先锋官"并不是说事事要亲自做,关键是找准自己的位置,一方面为企业领导分忧,另一方面保障职工生命安全和企业财产安全。因此,安全员应积极主动地想办法、出主意,起到上情下达、下情上达的作用,促进企业上下协调配合。
(3)唱好"黑脸"。作为一名安全员,对职工在生产过程中出现的违章行为,必须严肃处理,不能感情用事、姑息迁就。要把违章当做事故来对待,切实把安全工作做事做细,从而保证职工生产作业的本质安全。
(4)当好"扫雷兵"。伤害事故的发生是难免的,在事故发生后,安全员要挺身而出,迅速采取应急措施,并协助企业认真查找事故原因,主动承担事故责任,采取有效的补救措施,把事故损失降到最小。
2、安全员的类型
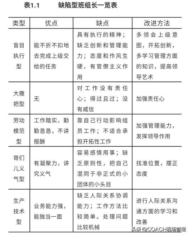
目前,越来越多的年轻人走上了安全员的岗位,但他们大部分是靠师傅带徒弟的方式或靠自己平时的摸索,来了解、感悟什么是管理。因此,缺乏系统的管理知识。由于安全员一般都不脱产,属于业务和管理"一肩挑",如果一个安全员没有较高的业务素质,不精通业务细节,不熟悉管理规程,就抓不住工作中的关键环节。常见缺陷型安全员的类型如下:
(1)盲目执行型。这种类型的安全员往往缺乏针对性,不能有的放矢地开展工作,表现为态度和作风生硬,给人一种官僚主义的感觉。
(2)大撒把型。有些安全员不是很乐意承担这一岗位职责,工作中往往表现为得过且过,对工作没有责任心。这样的安全员实际上是徒有虚名。
(3)劳动模范型。在工作中,这种类型的安全员一般踏踏实实、勤勤恳恳,但不能指导、帮助身边的职工一同搞好安全工作,所以如果不对其进行管理能力方面的培训,他们是很难胜任安全员工作的。
(4)哥们儿义气型。这种类型的安全员对待职工常常称兄道弟,像哥们儿一样,在工作中自然也容易感情用事,缺乏原则性。
(5)生产技术型。他们往往是业务尖子,但缺乏人际关系的协调能力,工作方法比较简单,常常用对待机器的方法对待他人。
缺陷型的班组长特点和改进方法,见表1.1。

二、安全员的作用
在很多基层企业,班组往往设有安全员,但一般都是兼职的,就是说班组安全员在干好本职工作的同时,还要协助班组长抓好班组的安全管理工作。班组作为企业的基层组织,其安全是否可靠直接关系企业安全生产大局,而安全员作用发挥得如何,对搞好班组安全生产有着极大的影响。因此,应充分发挥安全员的作用,做好安全生产工作。
1、组织指导作用
安全员的组织指导作用就是引导职工按照车间、班组的安全生产规章制度开展安全工作。在组织职工开展各项安全生产工作时,充分发挥其作用,如组织职工做好生产前的准备工作,强调在作业过程中应注意的安全问题等。安全员的组织能力发挥得好,对有效杜绝各类事故的发生起着至关重要的作用。
2、宣传教育作用
广泛开展安全事故宣传教育是做好安全工作的重要前提。安全员与岗位工人工作在一起,可充分发挥其在职工群众中的宣传阵地作用,利用工间休息和日常闲聊的时候适时在工人当中进行安全知识的宣传教育,这是做好安全工作的一项重要方法。如在生产过程中,可根据生产特点、作业强度等,利用工间休息的时间有针对性地进行预防事故的安全知识宣传教育。另外,在每周的安全日活动上,可根据一周以来所开展工作、完成任务和生产变换等情况,及时在会上进行安全工作分析教育,对出现的事故苗头或上级通报的一些典型事故案例等,组织班组人员进行讨论分析,让职工在思想意识上时刻绷紧安全这根弦,在班组形成时时、处处、事事讲安全的良好氛围。
3、检查督促作用
抓安全工作,难就难在各项安全制度和措施的落实上。安全员与岗位工人工作在一起,可充分发挥其监督检查作用,把规章制度和安全措施贯彻到日常工作之中。要从点滴入手,严抓细管,从穿衣着装、日常出勤、物品放置等细小环节抓起,从小事上下功夫,严格检查落实各项安全制度,做到事故苗头一露头儿就有人管,异常情况一出现就有人报,使职工时刻保持清醒的头脑,做到居安思危,防微杜渐,常抓不懈,预防不测,及时消除不安全因素。
总之,安全员必须始终如一地履行好自己的安全职责,发挥自己的作用,认真负责地抓好安全工作,经常向领导汇报安全状况和职工的思想动态。
三、安全员的职责和工作特点
安全员不是一种职务,只是一个在一线最直接从事安全管理的角色。人们常说,安全员是一个良心活儿。这种说法虽不很贴切,但也反映出安全员工作范围和工作尺度的弹性。对违章行为,对事故隐患,对预防措施,责任心不强的安全员可以睁一只眼闭一只眼,被查人员还有可能心存感激,但长此下去,发生事故的可能性非常大。因此,安全员必须认真履行自己的职责,在工作中做到严格按规章制度办事,才能杜绝和减少各类事故的发生。
1、安全员岗位职责
(1)执行*党**和国家安全生产、劳动保护方面的方针政策、法规和上级的指示,协助领导做好安全生产管理工作。
(2)和技术人员一起制定单项工程安全技术措施,协助项目领导检查安全制度的落实。
(3)深入现场检查指导安全工作,发现隐患,及时组织处理,制止违章作业和违章指挥行为。
(4)参加班组安全活动,指导班组安全员的业务工作,检查班组日志。
(5)随时掌握施工生产安全动态,在生产调度会上及时进行通报并部署下一阶段安全工作。
(6)负责现场大型设备及物资运输安全,负责工伤事故处理和上报。
(7)负责劳保用品安全标准检查、监督和保健费的审批发放。
(8)做好安全工作的原始记录,按时上报有关资料和报表,并及时向有关部门汇报工作。
2、安全员的工作特点
安全员是一线安全工作的指挥员和战斗员,要履行好岗位职责,就不能当"脱产干部",必须和岗位工人打成一片,坚持做到三个"不脱离"。
(1)不脱离生产任务。在生产工作中应勇于主动承担重任,凡是需要岗位工人完成的生产任务指标,自己要首先带头完成,以优质、高效、超额的工作成绩赢得职工的信任,树立自己的威信。
(2)不脱离生产现场。既要坚持上好白班,更要经常性地参加夜班生产。只有这样,才能掌握生产现场的真实情况,取得生产过程的第一手资料,增强安全管理的针对性和及时性。
(3)不脱离班组职工。只有调动班组职工的积极性,才能使班组安全工作上水平。安全员要经常和班组职工沟通思想,班组他们解决思想困惑、生活和工作中的实际困难,不使一名班员带着思想包袱上岗;要因地制宜地多组织开展一些健康向上、寓安全教育于其中的文体活动,培养团队精神,建设和谐班组;要经常召开班组会议,主动把自己融入集体之中,把自己放到与班组成员平等的位置,和班组成员共同商讨班组安全工作,相互尊重、理解和支持,形成合力。
3、工作中的常见问题
安全管理工作中安全员是最积极、也是最活跃的因素,但安全工作长期与职工打交道,要批评、处罚违章人员,因此也可以说是得罪人的工作。我们看到,安全员与部分职工矛盾冲突大、关系紧张的主要原因是相互之间缺少沟通与理解,职工对待安全的意识、态度与安全员不统一是造成矛盾的关键,主要表现为:
(1)职工安全意识淡薄,安全知识缺乏,不能正确地认识事故隐患,比如施工中安全员认为存在隐患的地方,操作者却认为没关系,得过且过,或认为安全员没事找事。
(2)不少职工存在侥幸心理、冒险心理、麻痹心理、逆反心理等各种心理障碍,对安全员的提醒不重视,对安全员的管理不服从,我行我素。
(3)一些职工虽然知道违章要受处罚,并知道严格的安全管理是在保障自己的安全,但违章作业所涉及经济利益比安全生产所带来的利益更直接,存在侥幸心理。
(4)安全员与车间主任、班组长之间认识上不统一,安全管理工作得不到支持,工作难度大。
上述思想认识不解决,安全问题只靠处罚或强制执行来解决,只会增加职工对安全员的反感,甚至对安全工作产生抵触情绪,使矛盾冲突加深。许多安全员往往等到矛盾冲突发生后才想办法解决,使得安全工作较为被动。要改变这种状态,安全员必须充分发挥主观能动性,在平时就要寻找机会主动找职工交谈,进行沟通来寻求共识,提高职工的安全意识,丰富职工安全知识,以获取职工更多的关心、理解和支持安全工作。
第二节 对安全员的要求
作为奔波在生产一线的安全员,其形象和素质的高低优劣,是企业安全管理水平的具体体现。一个合格的安全员,在生产一线不仅要善于发现隐患,还要懂得一些心理学的知识,掌握好每位职工的心理反应和思想动态,因人施教,做到有的放矢。安全员要有超前意识要做到防患于未然,把一切事故消灭在萌芽状态,努力杜绝一切所谓"意外事故"的发生。
一、安全员的素质
尽管安全员的角色似乎很小,但要演好这一角色并不容易,因为安全工作对安全员的要求是很高的。一名优秀的安全员必须具备以下过硬的素质:
1、思想素质
作为从事安全工作的安全员来说,安全思想素质是最基本的素质,首先必须热爱工作,能吃苦耐劳,视安全工作为己任,牢固树立安全就是健康,安全就是生命的世界观。
2、文化素质
安全员文化水平的高低,与自身的工作岗位有着密切的关联,文化水平不高,工作起来就会感到很吃力,不能得心应手。因此,文化水平不高的安全员,要充分利用公休、节假日,加强文化知识的学习,以适应形势发展和日常工作的需要。
3、专业素质
安全员专业知识丰富与否,直接关系到安全管理工作的水平和成效。安全员必须要练好"内功",勤奋学习,及时掌握、了解、运用安全生产的新知识、新信息、新经验和新技术,在实际工作中不断总结,丰富自我,提高专业素质
4、管理素质
安全管理是一项系统工程,涉及生产的全过程、全方位,包括安全计划、交底、检查、考核、培训等一系列的工作内容,所以安全员要全面系统地了解各项工作内容,掌握工作方法,提高安全管理素质,保证安全生产的顺利进行。
二、对安全员的要求
1、具有丰富的安全知识
很多安全员都是"半路出家",没有系统学习过安全知识,也没做到安全工作,因此,作为安全员必须不断地学习,丰富自身的安全知识,提高安全技能,增强安全意识。一个合格的安全员必须了解国家有关安全生产和职业卫生方面的法律、法规、规章和标准;熟知机械安全、电气安全、特种设备安全、职业病防治、个体防护等方面的有关知识;具有安全生产管理、安全生产技术方面的知识,熟悉本企业、本岗位生产或工艺情况。
2、具有熟练的操作技能
一个合格的安全员不仅要掌握安全知识,还要具备各岗位的现场操作技能。在指出别人违章行为时,可以按标准要求以身示范,进行熟练操作,这样才具有说服力。
3、具有强烈的责任心和认真细致的工作作风
安全员的责任重大,必须树立全心全意为人民服务的思想,对自己的工作负责,对他人的安全负责,哪怕是自己受委屈,也不能放弃自己的工作责任。安全员在工作中还应认真细致,牢记"安全在于谨慎,事故出于麻痹"这一道理。在作业或检修工作中,安全员应当是工作最为细致的人,因为在作业人员的意识中,安全责任往往推到安全员身上,尽管这种想法是不对的,但安全员还是应当尽可能地想到预防事故的方方面面,采取各种有效的防范措施,努力防止安全事故的发生,做到防患于未然。
4、具有强烈的敬业精神、奉献精神
作为一个安全员,首先应热爱安全工作,有"爱"这个原动力,才能体会到安全管理工作的重大意义、重大责任,才能体会到自己工作价值,才能全身心地投入安全工作中去。安全工作是耗费时间和精力的工作,很多工作都需要利用工作之余完成,加班加点、通宵达旦是难免的事情。因此,只有不怕困难、真正愿意做安全工作、具有奉献精神的安全员,才能真正做好安全工作。
5、具有坚强的意志
安全员在管理中时常会遇到很多困难,在制止、处罚违章行为时,有的职工不理解,甚至产生抵触情绪;事故调查时"你遮我掩",没人说明事情的真相。面对众多的困难和挫折,安全员不能畏难、退缩,不能消沉,更不能自暴自弃放弃工作原则,要勇于克服困难,越挫越勇。
6、具有宽容的心态
安全工作是原则性很强的工作,由于一些职工不理解,会发生各种各样的矛盾冲突、争执,甚至受到辱骂、指责。这时候,安全员应当注意工作方法,耐心疏导。因此安全员必须具有宽广的胸怀,要保持良好的心态,不做不利于工作、不利于团结的事情。
7、具有解决矛盾冲突的能力
作为一个安全员,难免会遇到各种各样的麻烦,不但不能惧怕矛盾,更要勇敢面对矛盾,要把处理矛盾作为锻炼自己的工具,要学会解决矛盾,在不断地解决矛盾中提高自己处理问题、解决冲突的能力。不能"大事解决不了,小事不屑解决"或大事小事全找领导汇报。
8、具有良好的职业道德
品行端正才能树立"威信",让人信服。安全员只有自身做得对、具有良好的道德风尚,职工才会接纳他的意见,服从他的管理,安全员工作才能得心应手。安全工作必须讲原则,保持并维护正确立场不变,对存在的违章行为和事故隐患,必须敢于制止,否则将可能导致伤害事故的发生。安全员参与事故调查,要做到实事求是,取证充分,在工作中还要不能徇私情做到不怕打击报复,不怕威言相迫,不怕流言蜚语。
9、要具有良好的决断能力
企业的安全生产形势千变万化,即使安全管理再严格,手段再到位,都有不可预测的风险。看到潜在的危害事件,做好各项工作的风险辨识;当遇到紧急情况时,可果断地下命令,启动应急预案。不论在何时、何地,遇到何人,事故发生后都能迅速出击,处理及时,把各种损失降到最低限度。
10、要有良好的身体素质
在工作中,为了安全上不留"死角",安全员要巡检到现场的任何一个角落,不论是高空装置,还是地下设施,避免不了要东奔西走,无论白天黑夜,无论天气好坏,只要有人作业,安全员就要工作,没有良好的身体素质很难做好安全工作。
第三节 安全员的工作方法
在安全工作中,广大安全员尽职尽责,为使企业职工免遭事故伤害付出了大量的精力,也总结出了很多行之有效的工作方法。
一、安全员工作方法
1、依靠职工,相互团结
常言道:"一个篱笆三个桩,一个好汉三个帮""众人拾柴火焰高""团结就是力量""人心齐,泰山移",所有这些都说明了依靠职工搞好团结的重要性。
依靠职工、相互团结的一个重要方法,就是遇事同大家商量,尊重职工的意见。安全员不能只听顺耳意见,不听逆耳意见,即使是错误意见,也要耐心进行说服教育,引导他们正确对待。搞好团结的主要技巧有:
(1)开诚布公。有问题摆到桌面上来,讨论时要从工作出发,不感情用事。要实事求是,不隐瞒自己的观点。处理问题时要以理服人,不以权势压人。开展教育批评时,要从团结的愿望出发,不整人、不伤人、不夸大事实,对人对己都一分为二。
(2)出以公心。要有安全成绩功归大家、缺点错误主动承担责任的风格,多做自我批评。发现职工有违章的苗头,安全员要及时进行批评教育,将事故隐患消灭在萌芽状态。
(3)办事公平。不能厚此薄彼,亦亲亦疏,更不能对合得来的职工亲如兄弟,对其违章行为装聋作哑,甚至为其遮盖;对合不来的职工则是视若仇人,对其缺点错误夸大事实,给予不恰当的批评。
2、抓好典型,以点带面
"榜样的力量是无穷的""火车跑得快,全靠车头带"。抓先进典型,是提高安全工作水平的一条重要途径。因此,安全员要通过抓先进典型,来以点带面、以点促面。
3、运用激励,强化动力
搞好安全工作的内在动力是全体职工的责任感和积极性。运用激励机制,是调动职工群众积极性的有效方法。
4、突出重点,"弹好钢琴"
讲究工作艺术,是安全员做好安全工作的一个重要方面。安全工作的内容相当广泛,若安排不当,就会出现顾此失彼的现象。解决这个问题的办法,就要学会"弹钢琴"。弹钢琴要求十个指头的动作有节奏,相互配合。安全工作也是一样,要抓住重点,有主有次,不能眉毛胡子一把抓。安全员如果抓不住工作重点,那就等于拣了芝麻丢了西瓜。当然,其他方面工作的配合和协调也要抓好,不能有的动,有的不动,把其他工作丢掉。
二、安全员工作经验荟萃
1、安全员工作中的"多"
(1)工作中坚持"五多"
1)多学习提高。学习是提高能力的基础和前提。随着安全管理要求的不断提高和安全科技的不断进步,安全员如不重视学习,其素质就难以达到岗位工作要求。因此,要通过学习政策法规,不断提高思想认识,增强做好工作的光荣感、责任感和使命感。通过学习业务知识,不断把握对安全工作规律性的认识,提高工作的科学性、规范性和系统性。通过学习实践技术,不断提高发现隐患、治理隐患和处置突发问题的能力。
2)多借鉴他人经验。安全工作要克服经验主义,但绝对不是不尊重经验教训,安全工作中的实践经验对做好工作确实具有积极的指导作用。安全员在实际工作中不能固步自封、妄自尊大,既要向本班组有实践经验的师傅学习,掌握一两手技巧、绝活,提高实战能力;又要经常走出本班组、本单位,把别人的经验、方法与本班组的实际结合起来,不断提高班组安全管理水平。
3)多与职工沟通。安全员要养成民主管理作风,日常工作中注重听取职工的意见和建议,通过个别交流、座谈讨论、班务公开等多种方式征集职工的合理化建议,集中职工的智慧。同时,通过与职工交流,既可以及时掌握他们的思想动态,对存在的不稳定情绪进行正确引导,消除他们思想上的误区,还可以把自己的工作思路与职工进行深入沟通、探讨,以赢得理解与配合,不断提高职工对安全员工作的支持率。
4)多请示汇报。安全员作为安全工作的责任人,所负责的仅是全局安全工作的一部分。要通过经常性的请示汇报,下情上达,使领导和管理部门准确把握生产一线的安全工作情况,为领导决策提供第一手信息,求得领导对基层安全工作的支持;上情下达,将领导的决策和工作意图及时传达到职工之中,不断提高工作的及时性、时效性、针对性和执行力。
5)多开展活动。安全员要不断创新安全管理的方式方法,如果工作总是按部就班,缺少创新,就容易使职工产生麻痹和疲劳心理。可通过开展案例分析、知识竞赛、故事演讲、岗位工作互检、现场参观、技术比武、难题攻关、预案演练等多种方式,增强工作的新颖性、趣味性和灵活性,不断提高大家做好安全工作的热情。
(2)工作中坚持"多动"
1)多动脑。头脑空空是做不好工作的。安全员要胜任本职工作,做出成绩,就要注意发现工作中出现的问题,多动脑勤思考,不断积极和总结工作经验,努力改进管理方法。
2)多动手。安全员不仅要当好指挥员,更要当好战斗员。工作中要勤于动手,和职工一道开展设备维护、技术革新、隐患整改、岗位练兵和技术比武等活动,共同提高实践技能。
3)多动口。安全员要当好宣传员,利用不同形式及时向职工传达上级对安全生产工作的重要部署和具体要求,宣传企业的规章制度。安全员还要当好辅导员,利用班前会对安全操作规程、技术要领和应急预案进行讲解;利用班后会对当班职工的安全工作情况进行总结,肯定成绩,指出问题,鼓励先进,鞭策落后,推动职工共同进步。
4)多动眼。安全员要勤于观察,及时发现职工的不稳定情绪,做好思想工作,消除安全隐患。安全员还要及时发现职工在生产过程中的不安全行为,随时加以纠正;及时发现设备运行中的隐患,及时加以排除。
5)多动腿。班组安全员不能当"脱产干部",坐在办公室内遥控指挥抓安全,而要多走动,深入作业现场、操作岗位和班组职工当中,勤检查,勤沟通,多指导,多帮助,和职工打成一片。
6)多动笔。安全员要养成勤记工作笔记的习惯,把上级安排的工作和自己想到的事情随时记录下来,以避免工作中的遗漏和差错。安全员还可以把工作和学习中的点滴体会记录下来,利用业余时间思考问题,为今后的工作提供借鉴。
2、安全员工作中的"会"和"明"
(1)工作中坚持"四会"
1)会学。这是当好安全员的首要因素。在安全生产方面,安全员对上是智囊,对下是权威,失去了技术指导的安全员,其权威性就会大打折扣。生产中除了违章行为有明显的表现外,许多事故隐患并不明显,要发现各种设备存在的事故隐患,就必须具有扎实的专业功底。因此,必须有针对性地学习专业知识和管理方法。首先,要明确学习重点,知道自己缺什么。其次,明确学什么,应针对安全员承担的安全管理、监督、服务、指导等职责,学习企业管理知识,学习新技术、新工艺,为安全生产打牢基础。再次,明确怎样学,要在自身学习的基础上,指导、帮助职工学好安全知识。
2)会查。生产作业中,及时发现人的不安全行为和物的不安全状态,是安全员的一项重要工作内容。首先,要具有敏锐的观察能力,善于抓苗头,查明安全规章、技术措施是否落实,做好事前控制,同时要留心职工的思想动态,戒除麻痹思想。其次,能够发现安全管理中存在的问题,进行有针对性的改进,或者向领导提出合理化建议,进行相应的调整。
3)会说。首先,对违章现象要会说,即对存在的问题、违章行为要说到点子上,说出危害性,让违章的职工真正有所醒悟。教育、批评时要掌握火候,不要只讲大道理,对不同的人要采取不同的方法,因人而异,因事而异。如对重点监控的人要经常提醒,重点防范;对一般人要注意观察,多加提醒,特别是上岗前的提醒,往往比当场训斥好得多。其次,对管理中的问题要会说,即当好参谋,对安全管理各个环节中存在的问题,能提出切实可行的整改意见和建议。
4)会抓。安全员要对整个安全过程进行监督,包括安全制度的建立、各种安全规章的执行。首先,要抓规章制度的建立,创新安全管理的理念和模式,大胆探索安全管理的方式和方法。其次,要抓规章制度的落实,对新职工重点帮助树立安全意识,帮助老职工建立习惯性的安全思维,着重纠正习惯性违章,培养职工遵章守纪的习惯。再次,要抓职工的培训教育,通过收看安全警示片,开展安全知识问答等活动,确保学习效果落到实处;同时,定期组织职工对安全生产提出合理化建议,调动职工的积极性和能动性,群策群力搞好安全生产。
2)工作中坚持"四明"
1)思想上要明"理"。安全工作是人命关天的大事。作业岗位是安全生产事故的多发地带,操作工人往往是事故的行为人或伤害对象。因此,保安全就是保生命、保健康、保利益。安全员要对安全工作的重要性有清醒的认识,要以为职工谋利益的态度做好本职工作。
2)工作上要明"责"。安全责任重如泰山,安全工作人人有责。只有职工齐心协力,个个遵章守纪,人人尽职尽责。才能实现岗位安全。因此,安全员除了履行好自己的职责,还要让岗位工人都能明确岗位责任,个个成为安全人。
3)行为上要明"策"。岗位安全靠规范管理,须讲究方式方法,注重发挥人的主观能动性。安全员要以实际行动发挥自己的感召力,带动岗位工人搞好安全工作。
4)管理上要明"情"。安全员在安全管理中要注重人性化,不仅要用规章制度教育人,同时还要以情感人,关心职工的思想和生活。同时,还要有激励机制,通过检查考核、评比表彰等形式,激发员工做好安全工作。
3、安全员工作中的"不"
安全员作为生产现场安全管理的第一"执行官",其工作优劣决定了企业安全规章制度、安全措施的落实,决定着职工的生命安全,关系着企业效益,因此安全员要敢于打破情面,坚持做到四"不"。
(1)工作中坚持"三不当"
1)不当"睁眼瞎"。安全员在工作中要理直气壮地管安全,不怕得罪人。如果不敢讲、不敢管,怕得罪人,做"睁眼瞎",对隐患视而不见,那就是不称职的安全员。这样的安全员形同虚设。
2)不当"老好人"。为做到安全无事故,安全员在检查安全时要从严从细入手,深挖细查,不留死角。要避免走马观花,本着"宁可信其有,不可信其无"的原则,对可查可不查的坚决要查,对查出的安全隐患与事故苗头要做到跟踪整改,对严重的违章事件一追到底,绝不姑息,勇于当"恶人"。
3)不当"乌龟腿"。安全员要经常到生产现场去"挑刺儿",发生紧急情况时应及时赶赴现场处理,所以要练就两条"兔子腿",而不当"乌龟腿",慢慢吞吞。安全员还要做到"小题大做",要把安全上的"小事"当"大事"来抓,做到急事急办。
(2)工作中坚持"三不"
1)不甘平庸、勇于创新。随着企业生产条件、工艺技术和职工队伍的不断变化,对安全工作的要求也在不断变化。所以安全员必须在学习时间中不断转变思想观念,改变原有的思维定式,以新的视角看待过去的老经验、老方法,以新思想、新理念、新举措去做安全工作。
2)不尚空谈、埋头苦干。安全工作是一项具体工作,没有真抓实干的认真精神,再好的设想也只能是空想。埋头苦干就是要以身作则,认真做好份内的每一件事情,执行好操作规程规定的每一个步骤,在对待规章制度上不越雷池半步,在遵守劳动纪律上不钻一点空子,要求别人不做的,自己坚决不做,以模范遵守各项规定和踏实做好每一项工作的实际行动为职工树立榜样。
3)不畏艰难、百折不饶。安全工作长期性、艰巨性、复杂性的特点,决定了抓安全不是一朝一夕的事,必须牢固树立长期作战的思想,必须有坚忍不拔的毅力,面对问题处变不惊、从容应对,努力克服厌烦情绪和疲劳心理,树立打持久战的思想,持之以恒地做好各项安全工作。
三、安全员工作实践介绍
平安是每个职工的愿望,关系到职工方的切身利益,而安全工作者就是保护职工的安全,是在帮助职工。从这个意义上讲,职工与安全员之间的关系应相处得很融洽。下面具体说明安全员应如何加强与职工的沟通交流。
1、找准沟通的对象
基层安全管理工作涉及的内容多,人手有限,安全员不能把全部的精力都只花在交谈上。需要对沟通对象进行选择。应注意以下几种人员:
(1)违章者,违章受到处罚后,经济利益受到了损失,可能有抵触情绪,带着情绪干活,易导致注意力不集中,反而影响施工安全。
(2)事故整改负责人。一项整改的安排也要先做思想工作,使其明白为什么要整改,为什么要他来完成整改,并让其愉快地完成任务。
(3)违章次数多的人员。违章多者安全意识较差,或受各种环境因素的影响,工作力不从心,若不及时解决易导致事故发生。
(4)新进厂职工。
(5)对安全管理提意见、提建议的人员。职工的很多意见和建议反映了其思想状态,对安全工作提出的意见,正确的要及时采纳,对不正确的要进行讲解分析。
(6)车间主任、班组长等相关管理人员。
(7)情绪不好,有思想负担的人。
2、营造良好的谈话氛围
和谐的谈话氛围是进行沟通的基本条件,安全员在与职工谈话时,通过把握谈话技巧来创造沟通的融洽氛围。而日常工作中注意与职工建立平等、互爱互重的人际关系,也是创造良好的谈话氛围的关键之一。作为一名安全员,应尊重每一位职工,对待职工热情,职工有困难寻求帮助时,尽心帮助,使职工感到安全员想自己所想、急自己所急,真正感到温暖。安全员还应有宽容心,在日常生活中,或许会有各种各样的冲突,部分人员受到处罚后,有的不服气,有的甚至殴打、辱骂安全员。有了宽容心的安全员就会不计较这些,积极想办法解除误解。
3、选择好谈话地点及场景
谈话地点及场合选择,对于冲突较小、谈话内容较简单,了解情况式的交谈,不会伤害别人自尊心,不涉及他人利益,也不涉及保密内容,这样的谈话可以在施工现场进行,不用顾及周围人。而对那些时间长、内容较多的谈话,应到办公室或休息室单独坐下来沟通。根据预见的沟通难度,可采取单对单交谈或多人一起进行谈话,有必要的话还可以请相关人员协助谈话。另外,不同的人具有不同的性格特征,谈话时间、时机的选择,主要看工作的需要或职工现场表现。安全员必须有敏锐的思维能力和观察力,寻找好的谈话时机,并根据心情状况,采取合适的谈话策略。
4、做好沟通谈话准备
作为一名安全员,对于每一次谈话都必须高度重视,每一次都应对谈话目的、谈话需要达到的效果、怎么谈、在什么地方谈、谈话中有可能遇到的矛盾冲突、如何解决、谈话的最坏结果是什么等问题进行周密的思考。有必要的话还应对谈话对象的性格进行调查、研究,对相关情况进行了解,做到知己知彼。安全员在谈话前自己的思想宗旨也应明确,要时时告诫自己是为职工服务,要有愉快的心态;是在为职工解开思想包袱,做通思想工作而不是使矛盾激化。
5、采取不同的谈话方式
在工作中会遇到各种性格的人,如自大型、暴躁型、胆怯型、内向型等,针对不同的性格采取不同的应对方法。如自大型的人,其自尊心强,好摆架子,在态度上盛气凌人,有拒人于千里的表现,对这类认可赞扬其某些判断和看法,但要不卑不亢,坚持正确的立场,不要过于让步。再如性格暴躁型的人,往往遇事不假思索,暴跳如雷,但事后经常后悔,对这样的人说话不能太直接,力求委婉;处罚时先不说如何处罚,应先使其认错,再谈处罚问题;如若发生冲突,可采取中断谈话的方法,或找人协助进行谈话。其他性格人员的谈话技巧需要在实际工作中进行尝试、总结、分析。
6、保证谈话的成效
(1)打破僵局,回避冲突。在违章处罚及隐患整改时,安全员与职工往往由于各持己见,谁都不愿意让步或妥协而出现僵局,甚至情绪对立。在这种情况下,安全员要沉着、冷静,有谅解对方的风度,切记意气用事,否则,将扩大矛盾,加剧冲突。此时,可暂停谈话,消除对立,或者转移谈话话题,以达到其他方面的共识,缓和气氛。
(2)开诚布公,坦率相待。工作、生活中,都希望别人相信自己,要想得到别人的相信,首先自己要以诚待人。安全员主动找职工谈话,是对职工负责,是为职工着想,是想做好安全工作,这些思想可以真诚地向职工表白,用亲切的言语体现对职工的关怀,即使职工情绪再紧张也会有所缓解。
(3)坚持原则、敢于否定。当面而合情合理地否定对方,往往比回避更有效。比如谈话中,安全员说道:"你不能为了个人的利益损害大家的利益""你不要以为吵闹可以解决问题""不能为了你个人而违背规章制度"等,不仅表明了立场,而且坚持了原则。
7、把握谈话的策略
(1)韧性策略。有时,职工为了不被处罚,会采用各种手段来说服你,有的软磨硬泡,有的威胁恐吓。安全员要在"忍"字上下功夫,不意气用事,不以牙还牙,这是优秀安全员的素质体现。
(2)"先发制人"策略。对待处罚有的员工会说情,有的持抵触情绪。可以肯定的直接告诉对方必须对危险源进行整改,必须受到处罚,但语言应讲究艺术。
(3)换位思考策略。引导职工站在安全员的角度来考虑问题,如"你认为处在我的位置应该怎么办""如果我把这事放过了,会造成什么后果"等。安全员也要站在职工的角度分析问题,如"这次违章你确实不是有意""我处在你的角度也会有这样的看法"等。