【本文由头条资讯平台原创出品,未经允许,任何渠道、平台请勿转载。违者必究。】
近年来,全球化妆市场稳步增长,消费需求的扩容正不断地带动着化妆品行业欣欣向荣。而面膜,作为女性消费者在日常护肤中最常消费的一类护肤产品,在国内也同样得到了飞速的发展,有资料显示,中国目前已发展成为全球面膜最大的市场。在此背景下,由于微商面膜生意的门槛低和利润高等特点,通过微商渠道销售面膜的企业也越来越多,以至于有媒体报道“最快1个月、最低1万元,就能推出一个新品牌”。这些面膜产品在让不少涉足相关领域的企业在赚到钱的同时,也为之饱受争议,比如近几个月来正处于风口浪尖中的“蜜都燕窝面膜”。
这究竟是一款怎样的产品?这款面膜真的具有宣传材料所暗示的诸多功效吗,到底属不属于虚假宣传?蜜都旗下的多款产品为何都遭到过“责令改正”的警告?三级代理的背后,又隐藏着怎样的利润来源?

公司背景,韩国品牌?
虽然官方微信公众号“蜜都品牌”的账号认证主体为“广州植力电子科技有限公司”(企业法人谭善成),但蜜都品牌的实际经营主体为广州蜜都化妆品有限公司,该公司成立于2016年11月4日,法定代表人、董事长和总经理都是李麟(昵称“小帅”),注册资本100万元,实缴0元,股东有谭善成、李麟(大股东)、陈志昊,眼下,担任该公司总裁职务的有“猫哥”高巧英和“传奇”陈志昊。

据其2018年度报告披露,该公司参与社保的人员只有4人,该公司的资产总额约为29万元,主营业务收入和营业总收入都约为38万元,净利润约9万元,负债总额约为29万元。

早在去年,该公司还因劳动争议被原该公司的平面设计师李某某告上法庭,据《李某某、广州蜜都化妆品有限公司劳动争议二审民事判决书》披露,最终,广东省广州市中级人民法院对李某某上诉理由成立的部分予以支持。
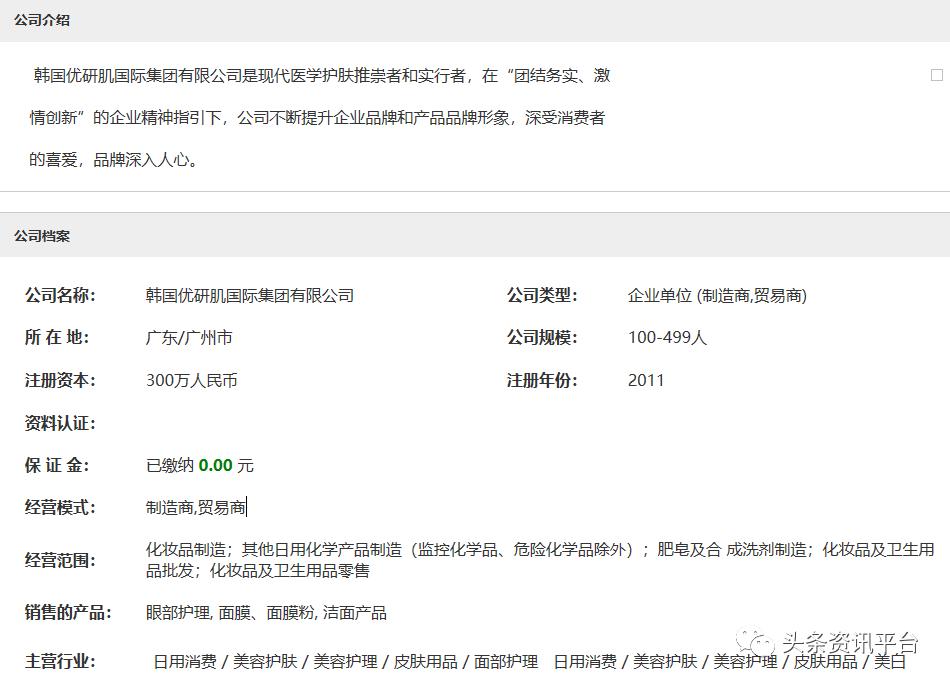
还有资料宣称,纯属国产产品的“蜜都”是韩国优研肌国际集团有限公司旗下的品牌。其中,韩国优研肌国际集团有限公司宣发CEO、北京梦带你飞文化传播有限公司创始人是一个叫孟飞的人。

经查,北京梦带你飞文化传播有限公司的法定代表人为孟令卫,公司股东有上文提到过的陈志昊。另外,我们还发现韩国优研肌国际集团有限公司是一家在香港注册的私人股份有限公司,公司成立时间在2015年。根据百度搜索该公司时弹出的首个网站显示,该公司的所在地是广东省广州市。

同样是在2015年,蜜都方面的说法是在这一年:“微商西楚战队耗资7500万成为韩国优研肌国际集团有限公司控股股东,同时西楚微商战队将主要负责蜜都品牌全球微商渠道的销售。西楚微商战队控股后建成了超一流的现代化生产工厂”,然而,“蜜都大神商学院”的说法是“蜜都是标准的中国产产品,我们为了打开国际市场,所以在韩国注册了公司,用来将来进行国际化策略”。观点矛盾,口径不一,种种迹象在某种方面也似乎在诉说着所谓韩国优研肌国际集团,只不过是个套用了“外国的月亮比较圆”的概念而已,蜜都就是单纯的国产产品。
此外,李麟还曾投资过深圳市前海云海星空技术有限公司,而该公司于2019年在税务信息上被深圳市国家税务局认定为“非正常户”,现已处于“吊销,未注销”的经营状态。另外与他有关的广州百伸堂生物科技有限公司、杭州上杭电子商务有限公司现都已完成注销。无独有偶,与谭善成有关的宜昌市优然生态农业科技有限公司、宜昌市优然生态养殖专业合作社如今也已处于注销状态。
目前,蜜都的官网“midou99.com”已无法打开,能打开的有“www.midou99.com”。另据启信宝显示,蜜都公司所申请的多款商标目前都还处于“申请收文”和“等待实质审查”的状态。
责令改正,屡见不鲜
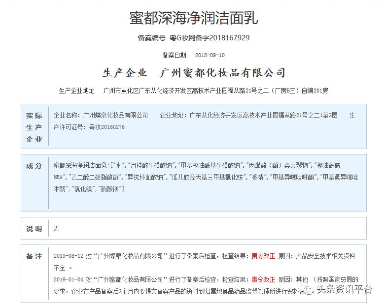
接下来,我们来看看蜜都的产品。据了解,蜜都的合作生产工厂(还有一种说法叫“自营工厂”)为广州蝶泉化妆品有限公司(曾被广州市从化区环境保护局责令停止建设,罚款30974.05元),冠以蜜都品牌之名的大部分产品也都是出自该工厂之手,比如“蜜都深海净润洁面乳”。

经查国产非特殊用途化妆品备案平台,我们发现该产品和“蜜都深海透亮肌能水”、“蜜都深海焕活新生乳”等产品在今年都曾两度被“责令改正”,原因皆分别是“按照国家总局的要求,企业在产品备案后3个月内要提交备案产品的资料到归属地食品药品监督管理所进行资料报备”以及“产品安全技术相关资料不全 ”。

再比如“蜜都深海修护精华霜”、“蜜都燕窝臻耀美肌面膜”、“蜜都生态能量修护液”、“蜜都磁石美颜面膜”、“蜜都女神嘟嘟诱惑唇蜜”等产品也都曾被责令改正过一次,原因不尽相同。

另外,“蜜都女王”系列的一些产品所遭受“责令改正”的原因几乎都是“产品未生产”。
燕窝面膜,可以美白?
当然,在这些产品当中,最为有名的要属“蜜都燕窝臻耀美肌面膜”了。

经查,我们发现目前该款面膜的备案编号为“粤G妆网备字2019176479”。

至于备案编号为“粤G妆网备字2019129449”、“粤G妆网备字2019114946”、“粤G妆网备字2019025528 ”、“粤G妆网备字2018043775 ”、“粤G妆网备字2018203826”的同名产品现都已注销。频繁地对同一款产品注销后又备案,备案后又注销,实在是让人很难不去揣摩此番行为背后的深意。

据其官网和官方公众号的宣传图片介绍,该产品具有“高能修护、平衡水油、改善细纹、滋润补水、提亮肤色、延缓肌肤衰老”等诸多功效,这些字眼无疑都属于“谨言慎行”的那一类。

但相应地,蜜都代理们的声音则是“百无禁忌”,代理小李声称,蜜都燕窝面膜共有五大功效:
第一,为肌肤排毒,美白,嫩肤;
第二,淡化假性皱纹;
第三,补水,保湿;
第四,抑制黑色素,雀斑的形成;
第五,淡化痘痘印,保养熬夜肌肤。

目前,网上的一些宣传软文也无一不在表明其面膜具有美白等功效。显而易见,其中的一些宣传词毫无疑问属于是美白类特殊用途化妆品的功效,此种宣传属于超范围宣传,实际法律运用中一般把此种超范围宣传归于虚假夸大宣传。

前段时间,上海莱芙蔻生物科技有限公司在其微信公众号、官方网站以及宣传册上分别对其产品做了虚假宣传,就是因其使用了“提亮肤色”、“延缓衰老”等宣传词而无法提供依据和特殊化妆品证书,遭到了上海市奉贤区市场监督管理局的行政处罚。
三级代理,利润分析
下面,我们再来了解一下蜜都的代理制度。据了解,蜜都代理分为三级代理,分别是“团购”、“3箱经销商”、“20箱经销商”,后两者也可以用“CEO”和“董事”代称。




我们以零售价为59元/盒(一盒有5片面膜)的燕窝面膜为例。第一个级别就是所谓的“0箱0门槛”,也可以称为“团购”,他的利润来源为卖一组(99元/3盒)时,可以得到15元的提成;再高一级的CEO的入门门槛为1980元,也就说要买3箱(一箱30盒,共计90盒),单箱价为660元,面膜的单价为22元一盒;买20箱(600盒)的话,单箱价为450元,总金额为9000元,此时面膜产品的拿货单价对于这位董事来说,就只有15元了。

据蜜都的利润分析表显示,董事招7名CEO,总利润为4410元,零售利润为每组54元,共计10800元;CEO找3名团购,全部利润为270元,零售利润为每组33元,全部利润为990元。
据《蜜都商业计划书豪华版》介绍,当代理达到了董事的级别之后,除了卖货赚差价之外,还有高额的业绩奖励,一个月完成30箱奖励900元,一个月完成50箱奖励2250元,一个月完成100箱奖励6000元。

每个月的销量越多,代理们拿到手里的奖励自然也就越多。

蜜都的制度还有一个亮点,是不会让参与者的下级代理和该参与者同级别时,让该参与者的返利越来越少,隔层代理都与其没有关系。举个例子而言,就是A的团队总体创造了1500箱的量,那么A就能拿到22.5万元的团队奖励,这相当于75个董事的量,如果A招了50个董事,每个人完成30箱,那每个月就有900元的奖金,50个董事加在一起的奖金共计为4.5万元,A还剩下22.5万元减去4.5万元,共计18万元的奖励。

眼下,蜜都在每个月还会推出“引流动销活动”,以“24K金玻尿酸原液”为例,29.9元加推荐三位好友即可获得,代理拿货为19.9元。
但在淘宝上,还有一家名为“蜜都品牌直销店”的店铺,99元就能购买5盒,也就是说买3盒送2盒。

除此之外,在此平台上,其他有资格销售蜜都产品的店铺也不胜枚举。由此推断,该款产品的乱价现象可能已经出现。

后记
护肤品市场是我国化妆品行业的重要领域,占比约整体化妆品半数,增速高于整体行业。据智研咨询发布的《2018-2024年中国面膜行业市场深度分析及投资前景预测报告》显示,近十年来欧美化妆品大牌对于国内市场的持续投入和培育,国内消费者已经逐步形成正确的使用习惯和消费理念,为护肤品市场带来了更多的市场机会。

但每当风口来临时,也意味风险在成倍地增加,这个风险不单是对于企业而言,对于一些偏听偏信的消费者来说也如是。现如今,趋之若鹜地涌向面膜行业的企业络绎不绝,随便找个代工厂,倒腾点配方,贴个品牌就能上市售卖,有的面膜成本只需几毛钱,还有一些微商品牌代理的利润率甚至能达到95%以上。但历史的经验也证明了这样的趋势势必不会长久,随着监管部门的重视、相关媒体的曝光,一度野蛮生长过的面膜产业也将会迎来规范化的健康发展。

至于蜜都在今后会走向何方?宣传方面所存在的问题,能否得到蜜都公司方面的重视?对此,头条资讯平台将继续保持关注。
文章来源:头条资讯平台,特此鸣谢!
转载声明:版权归原作者所有,如有侵权请联系我们删除。