你好,我是蒋晖,十多年电商创业者。如果你在操作店铺过程中遇到解决不了的问题,欢迎私信我,我会给你一一解答。
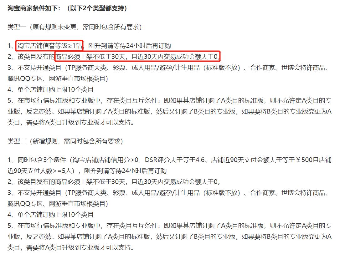
新开的淘宝店铺是无法订购生意参谋的市场洞察功能,需要满足多个条件才能订购,其中全类目通用的2个条件是:
1、淘宝店铺信誉等级≥1钻,刚升到请等待24小时后再订购2、该类目发布的商品必须上架不低于30天,且近30天内交易成功金额大于0。

生意参谋市场洞察订购条件
看过我往期文章的卖家可能有印象,无论是做淘宝产品的标题、选品还是用市场洞察做数据分析都需要借助生意参谋的市场洞察。
如果你想利用市场洞察搜索分析功能来做标题选市场或者竞品分析功能来了解同行的引流关键词、流量渠道等数据;
却无法订购官方的市场洞察时有2个办法可以解决(第2个办法更简单省钱):
1、淘宝商家成长层级达到L3,可以免费使用3个月。

淘宝商家成长层级说明
关键问题就来了,没有生意参谋的市场洞察,没法选品,没法写标题,要达到L3这个等级,需要考核店铺经营状况、店铺的粉丝运营能力等,新店一时半会去哪积累这些东西呀。
2、通过淘宝租一个市场洞察账号
先在淘宝租用一个市场洞察,省钱又方便,短期用来过渡是比较合适的。
优点是便宜,一个月30-100元区间的都有;
缺点是没有官方的稳定,可能还得抢添加竞品的位置,毕竟竞品分析功能可以添加的竞品是由数量限制的,最多只能添加5个竞店,具体规则可以看下面这张截图:

生意参谋市场洞察竞争配置
怎么找租的商品链接?
在淘宝搜索“市场洞察”这个关键词,主图上描述“标准、专业版”、“查词”、“竞品分析”等卖点的基本是在售的。
等我们充分理解了生意参谋当中的数据以后,做起来也更有方向和底气,商家成长层级也更容易达到L3,达到后就可以免费使用市场洞察啦。
接下来顺带说一说,使用生意参谋后,如何读懂里面的数据?
数据是对消费者行为的记录,不同的行为都会有对应的数据去定义和量化。
有点拗口,没关系,可以先记住下面这个结论,照葫芦画瓢。
所以你需要首先做两件事情:
· 在生意参谋里找到你想要看的数据
· 知道某个数据代表了什么意义,能反馈出什么信息
搞定第一件事情很简单,打开你的后台,打开每个模块,每个模块的数据都看一遍。

生意参谋模块示意图
举例,运营视窗下会列出店铺的核心数据。这些数据的意义、统计路径、统计方法你都要弄清楚。其他模块下同理。

生意参谋的运营视窗
这里你可能会疑问,你说的这些我怎么知道呢?
好问题,能想到说明你思考了。很简单, 查“说明书” 。

“说明书”打开步骤
按照图中的打开方式,可以去查询生意参谋里每个数据的来龙去脉。
做这件事情,就像练武要练体能、招式等基础项目,不练是不行的。做起来不难,花半天的时间足矣。
说完了武功招式,再说说武功心法。
“知道某个数据代表了什么意义,能反馈出什么信息 ”,这就是武功心法。需要不断思考总结。
之后我也会陆续更新关于“如何利用生意参谋做数据分析”相关的文章,感兴趣的朋友欢迎留言,说说你的店铺最近遇到的问题,我集中整理下,以此为主题,出篇文章。
给大家分享一个听后都会爆出“天啊,这样也行”的生意参谋案例:

生意参谋使用案例
我之前参加聚会遇到了一位非常有耐心的卖家,他将生意参谋的作用发挥到极致!!
他是怎么选品的?
新华字典+生意参谋。
他利用新华字典,一个字一个字在生意参谋里面挖掘,然后看看有哪些竞争小的好产品没被人发现。
通过这种方法,都做到了几款爆款。
现在他的生意做得很大。
生意参谋功能还是比较强大的,数据几乎包罗万象。新手小白只要花时间琢磨一下,琢磨透这个工具是非常有用的。

秋刀鱼插件
由于市场洞察显示的都是指数,比如转化指数,是不能直接看到竞品的成交金额的,我们需要借助一些指数转化工具来辅助。
最后,做个抽奖福利!
抽3位幸运读者免费赠送我们做的指数转化工具“秋刀鱼”!带你体验做淘宝必要的两大功能:
1.【指数转化】:生意参谋指数转化为真实数据
2.【竞品监控】:可以直接监控竞品每天的数据情况
参与方式:关注并且私信我【秋刀鱼】,即可参与,抽奖公布时间为2021年8月20日下午14:00,欢迎大家积极参与!
今天的分享就到这里,感谢大家阅读!如果你在操作店铺过程中遇到解决不了的问题,欢迎评论、私信我,我都会给你们一一解答。