近日,江苏一高校招聘17名工作人员,其中15个行政管理岗,2个实验员岗位。此次聘用人员均纳入事业编管理,不设置笔试,只进行面试,学历要求均为博士研究生。
关于行政岗招收博士一事,引起了很多网友的关注和讨论。
高校行政岗招博士,不新鲜!
高校行政岗招聘博士并不新鲜,很多高校在招聘公告的标题就有体现,且待遇不低。
《河南大学2020年行政管理人员(博士)招聘公告》计划招聘15人,拟聘用在学校管理岗位,四年内不得转岗。
《郑州大学2021年公开招聘行政管理人员(博士)公告》,计划招聘10人,拟聘用在学校管理岗位。岗位待遇包括纳入国家事业单位编制;聘任至管理九级岗位(科员),执行管理 九级(科员)待遇 ; 安家费标准为税前10万元 ;另郑州市提供“黄河人才计划”首次购房 补贴10万元 ,符合条件者须个人自行申请;无科研启动费。
《广西大学2022年公开招聘科技处行政管理人员(博士学位)简章》招聘行政管理(科技处)岗位。

《西安财经大学管理人员(博士)招聘公告》面向社会公开招聘管理人员(博士)1人,入校考核合格后 纳入事业编制管理 , 提供安家费15万元 。
虽然有高校招聘行政岗位明确博士学历,但目前大多数招聘普通的行政岗位要求的是硕士研究生学历。
不过在高校部分行政岗招聘博士的同时,一些博士也面临着去高校做行政岗还是找其他工作的就业选择。



行政岗招聘博士,是资源浪费吗?
对高校行政岗招博士或者博士应聘高校行政,往往会引起网友的一些讨论和争议。争议点在于,这是否是一种人才和资源的浪费。
有人表示虽然惊讶但不意外,如今博士毕业生人数越来越多,北京硕博毕业生甚至超过了本科生,在此情况下,博士含金量在一定程度上有所降低。加之高校招聘的要求似乎也逐渐增高。越来越多的高校已经要求辅导员岗位招收博士毕业生,之后要求博士学历的行政岗位可能也会越来越多。
有人认为,高校培养博士并不容易,需要耗费大量的时间和资源,很多博士还存在延毕的情况,因此不少博士毕业已经30岁左右了。寒窗苦读多年,最后却选择工作内容相对琐碎,可替代性强的高校行政岗。这是博士培养资源的浪费,也是对博士人才的浪费。
之所以有这样的争议点,还是得提到高校行政岗的一些特征。
高校行政岗,工作繁杂琐碎,工作量大,一些流程机械重复,年复年日复日,明明很忙但却疑惑为什么可以这么忙。
我们比较了解的教务处老师、招办老师、人事老师很多时候都处于非常忙碌的时间段,比如招办老师的暑假可以说是最忙的时候,教务老师则晚放假早开学,工作涉及学校很多方面,重要且忙碌。此外,行政人员中还有也有一些很多人平时关注不到的群体,比如IT技术人员,如今很多高校都在进行数字化改革,这也对IT技术人员提出了很多要求。所谓的寒暑假也不过是他们的正常工作时间。另外还有一些其他专业技术岗的老师可能兼顾技术和行政两方面,忙碌也容易被人忽略。
还有高校行政岗教师反馈,高校行政岗的福利待遇相对较低且晋升通道狭窄,工作内容无法量化,成就感不高,有时候还会被人误解。如此种种,使很多行政人员都面临职业倦怠的困境。
麦可思数据曾显示,在担任不同岗位职责的大学老师中,高校行政管理人员(71%)、辅导员(70%)的工作满意度相对较低。
行政岗,晋升有空间
行政人员是高校不可缺少的部分,学校的正常运转少不了他们的支撑。行政老师反映的福利待遇、晋升通道等问题,需要得到倾听。在此方面,在2017年发布的《教育部等五部门关于深化高等教育领域简政放权放管结合优化服务改革的若干意见》就有提到,鼓励高校推进内设机构取消行政级别的试点,管理人员实行职员制。 改革后要保障高校内设机构人员享有相应的晋升、交流、任职、薪酬及相关待遇。
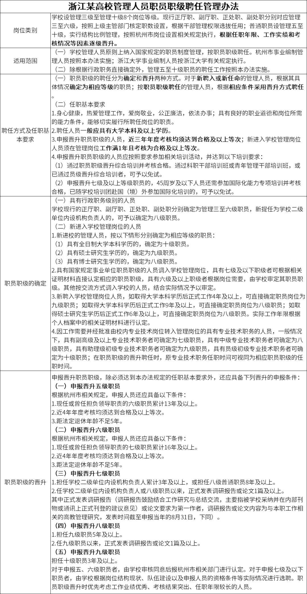
行政人员如何晋升,不少高校都有制定相应的管理办法。如浙江某高校公布了管理人员职员职级聘任管理办法,明确了岗位类别、适用范围、聘任的方式及任职要求、职级职员的确定和晋升等。也有不少高校每年会公布高校行政人员职级晋升的名单。

还有高校在招聘非编制行政人员的同时,也明确了学校的各项福利待遇与校内同类职责编制岗位相同。如《浙江大学公开招聘行政专员51名》明确学校为行政专员提供 不低于校内同类职责事业编制岗位的薪酬待遇 ;为行政专员建立初级-中级-高级-资深专员 岗位晋升通道 ;为行政专员建立 职务晋升通道 ,可以按规定应聘学校科职及处职岗位,被聘后,学校 将其纳入聘任制干部统一管理与考核 ;为业绩突出、群众公认的 优秀行政专员开通进入事业编制通道……
高校招聘优秀人才的同时也要留住人才,这同样适用于行政人员。如何提升行政人员的工作积极性、提升工作满意度还需高校长期关注。
资料来源:各高校网站。