朔州市市直事业单位2023年
公开招聘工作人员公告
为进一步加强事业单位工作人员队伍建设,我市计划组织实施2023年事业单位公开招聘工作人员工作。现将有关事项公告如下:
一、招聘原则
(一)坚持德才兼备的原则。
(二)坚持公开、平等、竞争、择优的原则。
(三)坚持政府宏观管理与落实用人单位自主权相结合的原则。
(四)坚持按需设岗、按岗招聘的原则。
(五)坚持优化结构、保障重点的原则。
二、招聘条件
(一)具有中华人民共和国国籍。
(二)遵守中华人民共和国宪法和法律。
(三)具有良好的品行。
(四)具备正常履行职责的身体条件。
(五)具有岗位所需的学历(学位)、专业或技能条件。报考人员的学历需国家教育行政部门认可。2023年普通高校应届毕业的定向生、委培生不得报考,非定向生、委培生的毕业证及学位证须在2023年8月5日前取得;参加自学考试、成人考试等教育形式人员的毕业证及学位证、留学回国人员的学历学位认证书须在公告发布前取得。
(六)报考年龄在18周岁以上、35周岁以下(即1987年8月5日至2005年8月5日期间出生),博士可放宽至40周岁及以下(即1982年8月5日以后出生)。
(七)“服务基层项目人员专门岗位”报考者为:参加“大学生志愿服务西部计划”(含晋西北计划)和参加我省“选聘大学生村官工作”(不含2018年以后录用的选调生)、“农村义务教育阶段学校工作人员特设岗位计划”、“三支一扶”计划等服务期满、考核合格的人员以及在*队军**服役5年(含)以上高校毕业生退役士兵。参加我省“农业技术推广服务特设岗位计划”服务期满、考核合格人员,也可报考。以上服务(服役)期满截止时间均为2023年8月5日。
(八)报考“服务基层项目人员专门岗位”人员,须同时符合招聘岗位所需的年龄、学历、专业等要求。“服务基层项目人员专门岗位”人员的报名人数不达开考比例的,则取消该岗位的招聘计划,被取消的“服务基层项目人员专门岗位” 转入一般性岗位。
(九)具备报考岗位所要求的其他资格条件。
按照国家和我省有关政策规定,港澳地区的中国公民和台湾同胞在事业单位公开招聘中享有公平竞争权利,可应聘到内地事业单位就业,应聘人员须具备招聘岗位所需的专业或技能等相应条件。
在符合专业等其他条件的前提下,技工院校预备技师(技师)班毕业生可报名应聘学历要求为大学本科的岗位,高级工班毕业生可报名应聘学历要求为大学专科的岗位。
根据《国家卫生健康委员会办公厅、公安部办公厅、人力资源和社会保障部办公厅、国家中医药管理局办公室关于贯彻落实住院医师规范化培训“两个同等对待”政策的通知》(国卫办科教发〔2021〕18号)要求,医疗卫生机构对经住培合格的本科学历临床医师与临床医学、口腔医学、中医专业学位硕士研究生提供平等就业机会,在本次招聘中按“两个同等对待”执行。
(十)具有下列情形的不得报考:
1.现役军人和在读的非应届毕业生(其中,非2023年应届毕业的硕士研究生不得以原取得的本科学历、学位证书报考)。
2.因犯罪受过刑事处罚的、被开除中国*产党共***党**籍和公职的、在立案审查期间或未解除*党**纪、政务处分的人员,不能报考。
3.各级公务员招考和事业单位招聘中被认定有舞弊等严重违反考录、招聘纪律行为的人员。
4.试用期内的公务员(参照公务员法管理事业单位工作人员)和试用期内的事业单位工作人员。
5.招聘为事业单位工作人员有服务年限规定且服务期未满的。
6.被依法列为失信联合惩戒对象以及法律、法规规定不符合本次公开招聘要求的人员。
7.报考人员不得报考聘用后即构成回避关系的岗位。
8.法律规定不得聘用的其它情形人员。
招聘条件或岗位要求的辞退、现役、试(聘)用期、服务期、各类从业(职业、执业)资格证书等的截止时间,除岗位有明确要求外,均为公告发布之日。
三、招聘计划及岗位具体要求
朔州市市直事业单位2023年公开招聘工作人员121名(其中,朔州市第一中学校招聘2名;朔州市第四中学校招聘10名;朔州市第五中学校招聘20名;朔州市聋哑学校招聘3名;朔州市实验中学校招聘54名;朔州市中医医院招聘14名;朔州市传染病医院招聘5名;朔州市中医精神病医院招聘7名;朔州市妇幼保健院(朔州市儿童医院)招聘2名;朔州市疾病预防控制中心(朔州市公共卫生研究院)招聘4名),招聘岗位所需的具体条件以《朔州市市直事业单位2023年公开招聘工作人员岗位表》的要求为准。
四、招聘程序
(一)发布招聘公告
本次公开招聘信息通过下列网站发布:
山西省人力资源和社会保障厅网站(http://rst.shanxi.gov.cn/)
朔州市人力资源和社会保障局网站(http://www.shuozhou.gov.cn/ztjs/rlzy/)
(二)报名与资格审查
1.报名方式
本次公开招聘采取网络报名的方式进行,报名网址为:朔州市人力资源和社会保障局网站人事考试专栏(http://www.shuozhou.gov.cn/ztjs/rlzy/rsks/)
网上报名按以下程序进行:
(1)提交报名申请
报名时间:2023年7月12日9:00至7月16日24:00
报考人员须在规定时间登录报名网站,填写报名信息,按要求上传本人近期免冠正面证件照。
报考人员只能选择一个岗位进行报名,报名与考试时使用的本人有效居民身份证必须一致。报考人员须仔细阅读并签订《诚信报考承诺书》,提交的报名信息应当真实、准确、完整。其中,应聘者在《朔州市市直事业单位2023年公开招聘工作人员报名登记表》所填写的专业应当与报考者本人取得高校毕业证上所载明的专业一致,专业要求按照教育部最新公布的本科和研究生招生专业设置(本科按照“阳光高考”专业库设置、研究生按照“中国研究生招生信息网”专业库设置)。如毕业学校按照一级学科发放毕业证的,须如实填写毕业证所载一级学科名称,在《朔州市市直事业单位2023年公开招聘工作人员报名登记表》“备注”栏中写明所学具体专业,并在资格复审时提供毕业学校出具的专业证明及在校成绩单原件和复印件,国外毕业留学生的专业须由国内具有相同专业教育的高等院校3-5名相关专业专家进行认定。提供虚假报名信息的,一经查实,即取消报考资格。对伪造、变造有关证件、材料、信息骗取考试资格的,将按《事业单位公开招聘违纪违规处理规定》予以严肃处理。凡因信息填报有误、不全等导致未通过资格审查的,后果由报名者自负。
(2)资格初审
时间:2023年7月12日9:00至7月17日17:00
资格初审由招聘单位主管部门负责。报考人员可在提交报名申请24小时后,登录原报名网站查询资格初审结果。通过资格初审的,不能再修改报名信息或报考其它岗位;未通过资格初审或尚未进行资格初审的,7月17日12:00前可以修改报名信息或改报其他岗位,7月17日12:00后,不能再修改报名信息或改报其他岗位。
(3)网上缴费
时间:2023年7月12日9:00至7月18日17:00
通过资格初审的报考人员应按网上提示的缴费办法在规定时间内完成网上缴费,缴费标准为每人每科50元。未按期缴费的,视为自动放弃报名。完成网上缴费的报考人员,请*载下**打印《朔州市市直事业单位2023年公开招聘工作人员报名登记表》,以备资格复审时使用。
(4)岗位调整及改报名
实际报名人数与岗位招聘人数比例原则上应达3:1以上方可开考。不达该比例的招聘岗位,按比例核减岗位招聘人数,如减少到1个岗位仍达不到3:1的,原则上予以取消。被核减、取消的岗位,经核准后于7月20日在原发布招聘公告的网站发布岗位调整通知,同时开启改报名通道,改报岗位仅限报考岗位被取消的人员报考,改报名截止时间为7月21日17:00,在规定时间内未改报其它岗位的,视为自动放弃改报。
改报岗位资格初审结果可在提交报名申请24小时后,登录原报名网站查询资格初审结果,改报名资格初审工作于7月21日17:00结束。已通过改报名资格初审的,不能再修改报名信息或报考其他岗位。放弃改报及改报其它岗位未通过资格初审的,考试费通过原缴费渠道退还。
报名过程中如遇网站技术问题请与朔州市就业创业服务中心(朔州市人事考试中心)联系解决,电话:18634953123。
2.减*考免**试费用
根据相关政策,脱贫户家庭人员、易返贫致贫家庭人员、城市低保人员和农村低保人员可享受减*考免**试费政策。
申请减*考免**试费的报考者,需先在网上缴费,于2023年7 月21日17:00前到朔州市人力资源和社会保障局现场办理减免手续(地址:朔州市开发北路69号朔州市人才大楼5楼,联系人:刘忠汉 ,电话:0349-2288550)。现场办理时,脱贫户家庭人员、易返贫致贫家庭人员须提供乡村振兴部门出具的证明;城市低保和农村低保人员须提供低保证、所在地的县(市、区)民政部门出具的证明。
报考者须在规定时间内办理减免手续,逾期视作放弃费用减免。
3.*载下**打印笔试准考证
笔试准考证打印时间:2023年8月1日08:00至2023年8月5日开考前。报考人员可登录报名网站自行*载下**打印笔试准考证。*载下**打印过程中如遇问题请与朔州市就业创业服务中心(朔州市人事考试中心)联系解决,电话:18634953123。
报考人员应认真阅读准考证相关内容及注意事项,提前做好考试准备,并妥善保管好自己的准考证,以备笔试及本次招聘其它环节使用。
笔试日期:2023年8月5日。
笔试时间及地点详见准考证。
(三)考试与资格复审
考试采取笔试和面试相结合的方式。综合成绩=笔试成绩×60%+面试成绩×40%。成绩采取百分制,综合成绩最低合格线为60分。面试没有形成竞争的岗位(即参加面试人数少于或等于招聘计划数的岗位),综合成绩最低合格分数线为70分,综合成绩保留三位小数(尾数四舍五入)。若2名以上应聘人员综合成绩相同时,原则上按笔试成绩由高分到低分的顺序确定体检、考察人选;如笔试成绩仍相同,加试一场面试,应聘人员的成绩名次按面试加试成绩排列。
1.笔试
笔试采取闭卷方式进行,满分为100分,笔试时间为120分钟。
笔试内容:朔州市市直学校教师岗位笔试内容为教育理论知识及专业知识,教育理论知识包括教育学、教育心理学、教育法律法规以及教师职业道德,专业知识为所报考岗位对应学科知识,教辅岗位内容为公共基础知识和职业能力测验;朔州市卫生健康委员会委属委管事业单位笔试内容参照附件5。
考生按照准考证上确定的笔试时间、地点参加考试。考生须同时携带准考证、有效居民身份证等参加考试。缺少证件及有关证明材料的,不得参加考试。
笔试成绩在朔州市人力资源和社会保障局网站公布。
2.资格复审
资格复审依据笔试成绩从高分到低分的顺序,按计划招聘人数3倍的比例确定参加面试资格复审的人选,人数未达3:1的按实有人数确定。资格复审人员名单、时间及地点在朔州市人力资源和社会保障局网站公布。
资格复审时,应聘人员应提供毕业证(未领取毕业证的2023年应届毕业生可提供毕业院校出具的学历、所学专业证明)、学位证、身份证、《朔州市市直事业单位2023年公开招聘工作人员报名登记表》、《诚信报考承诺书》。
除按上述要求外,下列人员还要求提供以下证明原件及复印件:
已毕业的留学人员应提供教育部留学服务中心出具的境外学历、学位认证书,以及国内具有相同专业教育的高等院校3-5名相关专业专家出具的专业认定书。
应聘人员毕业院校按照一级学科发放毕业证的,还需提供学校出具的专业证明及在校成绩单原件及复印件。
应聘人员为在职人员的,还需提供原单位同意报考证明(事业单位工作人员须出具所在单位具有人事管理职能的主管部门同意报考意见)。
参加服务基层项目人员服务期满且考核合格的考生,应提供合格证,暂时未发放合格证的,可以先提供《服务基层项目人员审核表》,由服务所在地和县以上派出主管部门加盖公章确认(大学生村官由市县两级组织部门审核盖章,“教师特岗计划”项目人员由省教育厅审核盖章、“西部计划”项目和2010年以前参加“三支一扶”项目人员由山西团省委审核盖章、2010年及以后的“三支一扶”项目人员未取得服务证书的由省人社厅审核盖章,农技特岗人员由市县两级农业部门审核盖章)。退役的大学生士兵报考服务基层项目人员专门岗位的,须提供本人身份证、户口簿(或印有本人户口信息的户口簿页面)、退伍证、学历证书、学位证书和县级退役军人事务部门出具的相关证明,已就业的还须由具有人事管理职能的主管部门出具同意报考证明。
证件(证明)不全或所提供的证件(证明)与所报岗位资格条件不符以及主要信息不实,影响资格复审的,取消该应聘人员参加面试的资格。应聘人员未按规定时间、地点参加资格复审的,视为自动放弃面试资格。
若取得面试资格复审的人员确认放弃资格复审或资格复审不合格的,按照笔试成绩由高分到低分按3:1的比例依次递补面试资格复审人选,不足3:1的按实有人数确定。
资格审查贯穿考试全过程,任何环节发现资格条件不符合者,即取消其考试、考察、聘用资格。
3.面试
参加面试人员名单及面试的时间、地点、形式等在朔州市人力资源和社会保障局网站公布。
教师岗位面试采取讲课的形式,其他岗位面试采取结构化面试的形式。
面试成立面试考官小组,人数一般为5-9人,全部由外聘考官担任。
面试工作将全程录音录像。
面试成绩现场公布、综合成绩于当天公布。
(四)体检和考察
根据综合成绩从高分到低分的顺序,按拟招聘人数1:1的比例确定体检和考察人选。
1.做好事前准备和保密工作。体检有关事宜在朔州市人力资源和社会保障局网站通知,体检费用自理。
2.体检标准及项目。教师岗位参照《山西省申请教师资格人员体检标准及办法(修订)》执行,其他岗位参照《公务员录用体检通用标准(试行)》执行。体检安排在具有体检资质的县级以上综合性医院进行。体检结论不合格需要复检的,安排在具有体检资质的同一级别或上一级别的另一家医院复检。招聘单位、参加体检的应聘人员对复检结果仍有疑义的,承担复检的医院应组织相关专家进行会诊,做出最终结论。对因怀孕不能全部完成体检项目的,按国家相关政策执行。不按时参加体检者,视同放弃资格。
3.考察内容:主要对应聘者的政治思想、道德品质、遵纪守法、自律意识、能力素质、工作态度、学习及工作表现以及需要回避的情况等进行考察。不按规定参加考察者,视同放弃资格。
体检、考察不合格的不得聘用。“因个人原因放弃体检、考察或体检、考察不合格形成的空缺岗位,从报考同一岗位且考试综合成绩合格人员中,按成绩由高分到低分依次进行递补一次。具体程序为:招聘单位主管部门提出是否顺次递补的书面申请,报市直事业单位公开招聘领导组同意后执行。
(五)公示与聘用
根据笔试、面试、体检、考察结果,确定拟聘用人员,拟聘用人员名单在朔州市人力资源和社会保障局网站公示7个工作日,公示拟聘人员内容包括:招聘岗位、招聘数量、招聘专业、姓名、性别、出生年月、毕业院校、所学专业、学历(学位)、考试成绩、排名等信息。
公示期满无异议的,主管部门负责将本系统拟聘人选报同级组织或人社部门批复;对反映有影响聘用的问题并查实的,不予聘用;对反映的问题一时难以查实的,待查清后再决定是否聘用。
事业单位法人代表与聘用人员签订聘用合同,为聘用人员办理聘用手续。聘用人员实行试用期制度,试用期不合格的,解除聘用关系。
考生应诚信报考。对进入体检、考察及其以后环节提出放弃的,接到聘用通知后无正当理由、未在规定时间内持相关材料报到的,取消其相应的资格,并记入诚信档案。
五、严肃招聘纪律
(一)严格执行事业单位公开招聘有关政策规定,切实做到公开、公平、公正。
(二)严格执行事业单位公开招聘工作程序,严肃工作纪律,严守工作秘密,严格实行回避制度。
(三)应聘人员以不正当手段(如伪造、涂改证件、证明等)获取应聘资格或在笔试、面试、体检、考察过程中出现作弊等违纪违规行为,一经发现,立即取消资格。
六、咨询、监督电话
(一)咨询招聘岗位相关条件请联系招聘部门:
朔州市教育局:0349-2150990
朔州市卫生健康委员会:0349-5990199
(二)监督电话:
朔州市纪委监委驻市人社局纪检监察组:0349-2288608
朔州市人力资源和社会保障局事业单位人事管理科:0349-2288550
特别提示:本次公开招聘不指定考试辅导用书,不举办也不委托任何机构或个人举办笔试、面试辅导培训班。凡社会上举办的各类招聘培训辅导班和发行的出版物等,均与本次招聘无关。
鉴于报名人数可能较多,请考生合理安排时间,不要集中到最后一天才报名,避免因网络拥堵而影响报名。
附件:1.朔州市市直事业单位2023年公开招聘工作人员岗位表
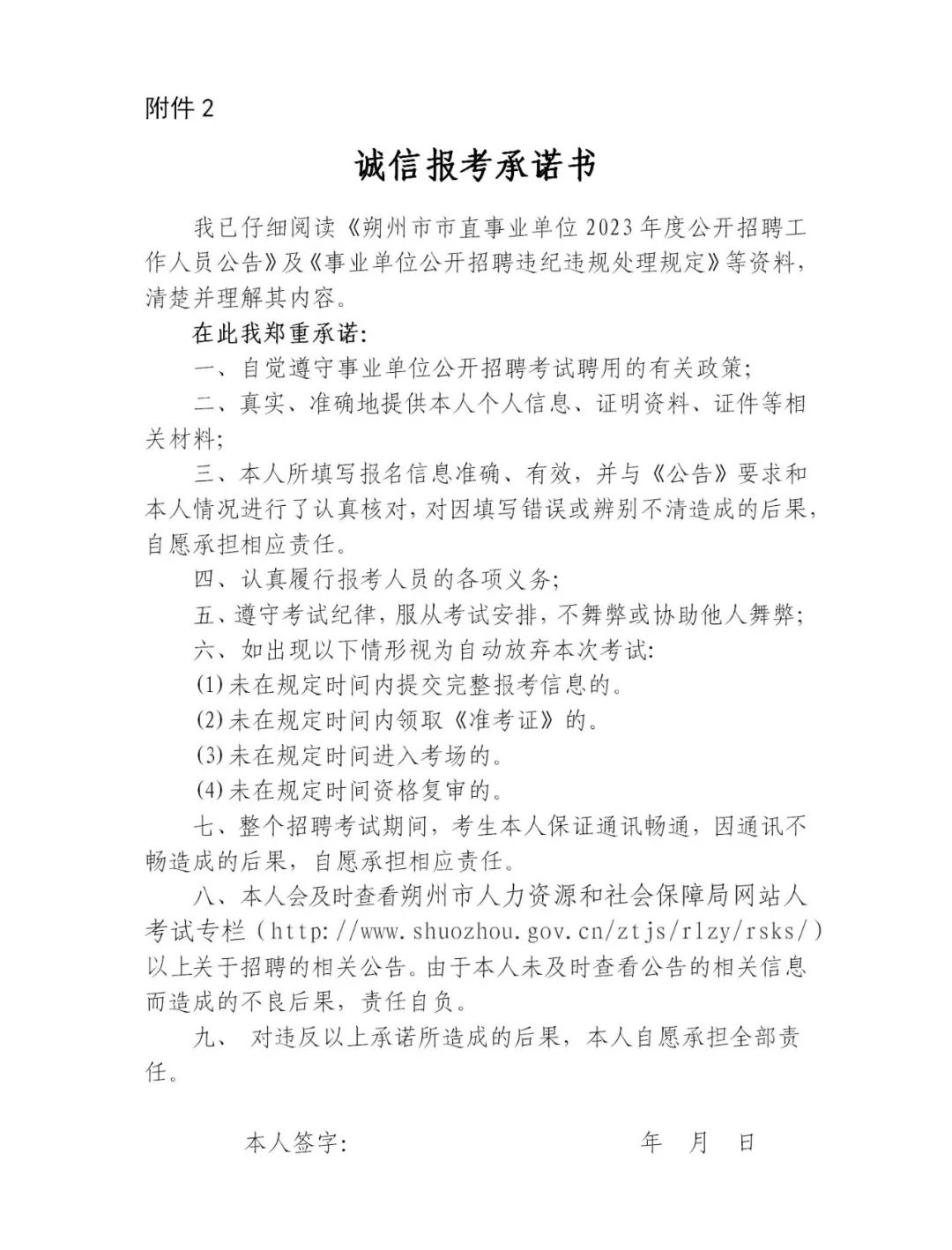
2.诚信报考承诺书
3.服务基层项目人员审核表
4.同意报考证明(模板)
5.朔州市卫生健康委员会委属委管事业单位笔试参照内容
朔州市市直事业单位公开招聘工作领导组
2023年7月5日





来源:事业单位人事管理科
朔州市就业创业服务中心