[送心]哈喽!大家好! 快乐化学 课堂开始啦~~~今天,讲解的内容为: 物质的检验、除杂与鉴别 。
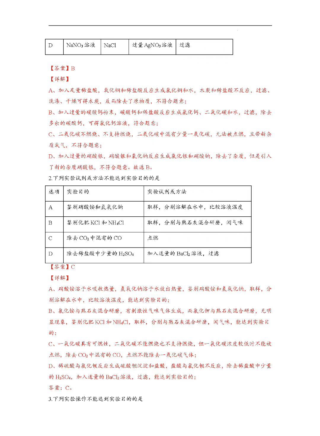
[比心] 中考前瞻
[微风]中考指导纲要要求:学生会设计一些简单实验;会除去一些物质中混有的杂质;同时会检验、鉴别一些常见的物质;会判断一些常见的离子的共存问题。
[微风]2022年中考可能会结合具体的情景考察以上内容,本专题的灵活性较强,难度较大,着重考察学生对化学知识的应用能力。
[比心]中考真题展示
[微风]1.下列实验方案能达到实验目的的是:( )
|
选项 |
实验目的 |
实验方案 |
|
A |
检验酒精中是否含有氧元素 |
在空气中点燃,检验生成物 |
|
B |
除去KCl溶液中的MgCl |
滴加适量Ba(OH)2溶液 |
|
C |
鉴别固体NaOH与NH4NO3 |
取样,分别溶于水中,观察溶液温度变化 |
|
D |
分离Cu粉和Fe粉的混合物 |
加入足量的稀硫酸,过滤、洗涤、干燥 |
【答案】C
[太阳]【详解】[太阳]
A. 检验酒精中是否含有氧元素,在空气中点燃,检验生成物,酒精燃烧,因为氧气中含氧元素,无论酒精中是否含氧元素,都能检测到氧元素,A错误。
B. 氯化镁和氢氧化钡反应生成氢氧化镁沉淀和氯化钡,引入新杂质,B错误。
C. 氢氧化钠溶解放热,硝酸铵溶解吸热,取样,分别溶于水中,观察溶液温度变化,可鉴别氢氧化钠和硝酸铵,C正确。
D. 分离Cu粉和Fe粉的混合物,既要得到铜粉还要得到铁粉,加入稀硫酸铁粉反应生成硫酸亚铁和氢气,不符合题意,D错误。
故选:C。
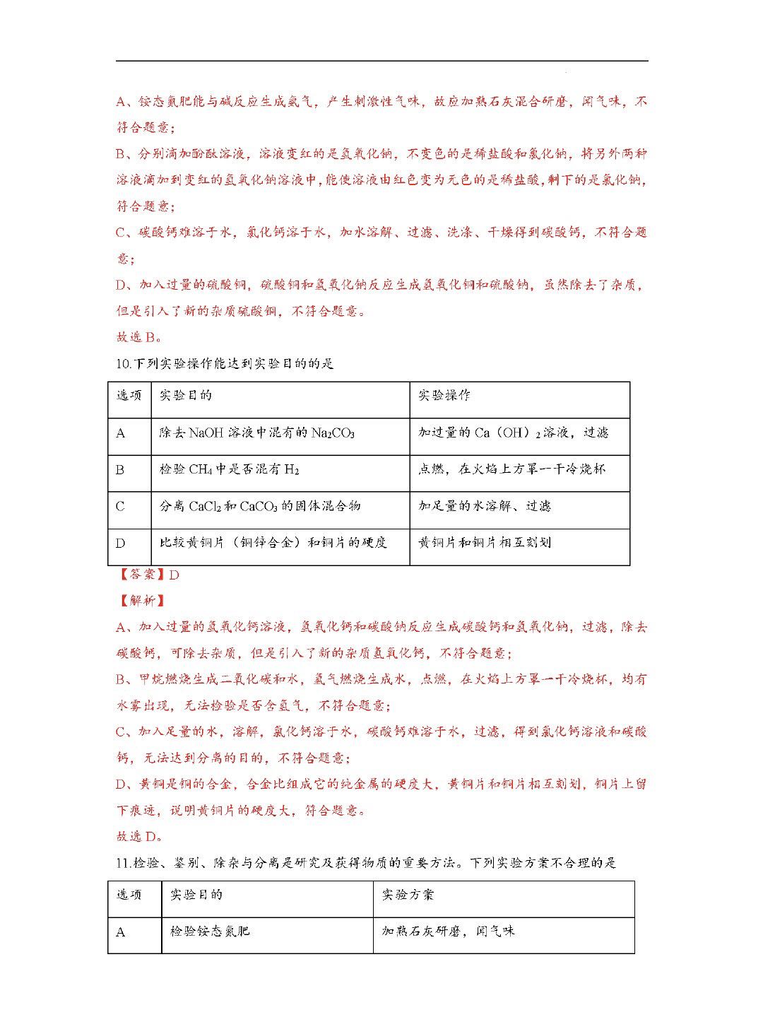
[微风]2.下列实验方案设计完全合理的是( )
A.除去NaCl中的少量KNO3,可先加水,并加热溶解,再降温结晶
B.除去KCl溶液中的少量K2SO4溶液,加过量BaCl2溶液,过滤
C.除去CO中的少量CO2气体,依次通过足量NaOH溶液、浓硫酸
D.鉴别硫酸铵和氯化铵,分别加熟石灰、研磨、闻气味
【答案】C
[太阳]【详解】[太阳]
A. 硝酸钾溶解度受温度影响较大,而氯化钠受温度影响较小,除去NaCl中的少量KNO3,可先加水,蒸发结晶并趁热过滤,说法错误。
B. 除去KCl溶液中的少量K2SO4溶液,向溶液中加入过量BaCl2溶液,会引入新的杂质氯化钡,说法错误。
C. 二氧化碳能与氢氧化钠反应,除去CO中的少量CO2气体,依次通过足量NaOH溶液,浓硫酸,可除去二氧化碳、水蒸气,达到除杂目的,说法正确。
D. 硫酸铵和氯化钠均属于铵态氮肥,与熟石灰混合后研磨,均产生有刺激性气味的气体,不能鉴别,说法错误。
故选:C。
[给你小心心]接下来,即将要讲解的内容,下面会以 “图文” 形式,一一进行直观、具体地讲解。
[心] 点击 “关注+分享” ,精彩内容不断呈现!值得期待!
【注】本文原创,禁止搬运和抄袭,违者必究!














