
一、概述
淋巴母细胞淋巴瘤(lymphoblastic lymphoma, LBL)是一组起源于不成熟前体 T 或 B 淋巴细胞的恶性肿瘤,约占儿童非霍奇金淋巴瘤(Non Hodgkin Lymphoma, NHL)的 35%~40%,是儿童 NHL 最常见的病理类型之一。由于 LBL 与急性淋巴细胞白血病(acute lymphocytic leukemia, ALL)具有相似的临床和实验室特征,这些特征包括细胞形态学、免疫表型、基因型、细胞遗传学以及临床表现和预后,因此当前 WHO 分类将二者共同归于前体淋巴细胞肿瘤,命名为前体 T/B 淋巴母细胞白血病/淋巴瘤(T/B-ALL/LBL)。当临床以肿瘤性病灶起病而无骨髓及外周血浸润或骨髓中肿瘤性淋巴母细胞小于25%时诊为 LBL;当有骨髓和外周血受累,骨髓中淋巴母细胞大于 25%时,则诊为 ALL。按照免疫表型分为 T 细胞型(约占70%~80%)和 B 细胞型(约占 20%~30%)。近年来,通过采用与危险度相关的类似治疗 ALL 的方案化疗,使疗效得到显著提高,一些治疗中心 5 年无事件生存率(Event-free survival,EFS)已达到 75%~90%。
二、适用范围
依据患儿临床特点,经肿物活检、胸腹水或骨髓细胞形态学、免疫表型、细胞遗传学和分子生物学检测确诊,并经至少两家三级甲等医院病理专家会诊结果一致,按 WHO 2016淋巴系统肿瘤病理诊断分型标准进行诊断和分型的儿童和青少年 LBL。
三、诊断
(一)临床表现
1.前体 T 淋巴母细胞淋巴瘤(T-LBL):前 T 细胞肿瘤85%~90%表现为 LBL,少数表现为 ALL。好发于年长儿,中位发病年龄 9-12 岁。男性多见,男女之比(2.5~3):1。典型的临床表现为前纵膈肿物,出现轻重不等的气道压迫症状如咳嗽、胸闷、喘息、气促、端坐呼吸等,伴胸膜侵犯可合并胸腔积液,加重呼吸困难;纵膈肿物压迫食管可引起吞咽困难;压迫上腔静脉可致静脉回流受阻、颈面部和上肢水肿,即"上腔静脉综合征(superior vena cava syndrome)";侵犯心包,可导致恶性的心包积液和心包填塞。淋巴结病变约占 70%,以颈部、锁骨上和腋下多见。部分患者合并肝脾肿大。约 50%骨髓受累;约 15%中枢神经系统转移,脑膜病变多于脑实质病变;性腺受累约占 5%。本病往往进展迅速,90%以上病例就诊时已处于临床Ⅲ、Ⅳ期。
2.前体 B 淋巴母细胞淋巴瘤(B-LBL):与前体 T 细胞肿瘤相反,前 B 细胞构成的肿瘤 85%以上表现为 ALL,只有 10%~20%为 LBL。B-LBL 发病年龄较小,中位年龄小于 6 岁。发病无明显性别特征。常见表现为淋巴结肿大及皮肤、软组织(尤其是头颈部)、骨(常见于股骨、胫骨、脊柱骨)等结外侵犯,表现为皮肤多发性红色结节,骨内孤立性肿块,影像学检查示溶骨性或硬化性病变;少见的表现有纵膈、胸膜侵犯,内脏侵犯如肾脏、消化道浸润等。也易发生骨髓和 CNS 浸润。
(二)实验室检查
1.病理检查:所有病人均需通过肿瘤组织或骨髓病理活检确诊。
(1)病理形态学:淋巴结结构破坏,肿瘤常侵犯淋巴结包膜、结外脂肪和纤维组织。瘤细胞呈弥漫性致密的相对单一性浸润生长,细胞中等大小,核质比高,核圆形、卵圆形或曲形核,染色质细如粉尘,核仁常不明显,胞质稀少淡染,核分裂象多见。细胞学特征与 FAB 分型中的 L1 或 L2 型幼稚淋巴细胞相对应。瘤细胞间很少有其他反应性细胞成分,部分病例可见"星空现象"。
(2)免疫表型:①淋巴母细胞的标志:包括 TdT、CD99、CD34、CD1a。
LBL 来源于前体的 T 或 B 淋巴细胞,TdT 被认为是前体淋巴细胞的特征性标志,胸腺或骨髓前 T、前 B 细胞均可呈现阳性表达,文献报道其阳性率可达 90%~95%。CD99 也被认为是前T 细胞的良好标记物,但它不仅表达于人的胸腺皮质细胞以及 ALL/LBL 细胞中,在 Ewing's 肉瘤(ES)、原始神经外胚叶肿瘤(PNET)以及胸腺瘤中也均有阳性表达,因此在鉴别诊断上必须配以相应的其他有效标志联合观察。
②T-LBL 发生于胸腺组织,肿瘤细胞来源于前胸腺细胞、胸腺细胞,表达 CD3、CD2、CD5、CD7,CD7 是其特异性抗原。目前认为 T-LBL 来源于胸腺中发育相对成熟的前体 T 细胞,而 T-ALL 较之有更早期的分化阶段。COG 报告了 180 例 T-LBL的免疫表型特征与 T-ALL 相似,但 CD4/CD8 双阳性的发生率明显高于后者,也支持 T-LBL 具有更成熟免疫表型。
③B-LBL 肿瘤细胞来源于骨髓,属于前前 B、前 B、普通B 阶段,表达 CD10、CD19、CD20、CD22、CD79a,其中 CD79a为 B 细胞特异性抗原。Mayer 等报道 22%B-LBL 存在免疫球蛋白γ轻链的缺失,而在 B-ALL 中的发生率仅为 1%,也提示了B-LBL 来源于较 B-ALL 稍成熟阶段的前体 B 细胞。
④早前 T 淋巴细胞白血病/淋巴瘤(ETP-ALL/LBL):起源于最初分化阶段的胸腺细胞,具有向 T 系、髓系、树突状细胞、NK 细胞分化的潜能,免疫分型特点:缺乏 CD1a、CD4、CD8 的表达;CD5 弱表达或者不表达;至少有一个髓系或干细胞相关的抗原表达(CD13、CD33、CD117、CD11b、CD34、HLA-DR等);表达 CD7、CD2、CD3 等 T 细胞标志。约占 T-ALL/LBL的 10%~15%。本型预后较差。
2.细胞遗传学(Cytogenetics)和分子生物学(Molecular biology)
本病与多种基因异常有关,包括抗原受体基因、染色体异常、抑癌基因失活以及癌基因的激活等。通过染色体核型分析、FISH 方法、融合基因定量 RT-PCR、IgH/TCR 重排检测、新一代测序(NGS)的方法进行相关检查。
95%以上 T-ALL/LBL 有 T 细胞受体(T cell receptor,TCR)基因克隆性重排,大多数 T-ALL 表现为分化成熟过程中首先重排的 TCRγσ链基因,而 T-LBL 则多为αβ链基因重排,也提示了 T-ALL 的分化阶段早于 T-LBL。大约 20%T-ALL/LBL 同时有 IgH 基因重排。绝大多数 B-LBL 有 Ig-H 基因重排,也可有 Ig-L 基因重排。
50%~70%的 T-ALL/LBL 有染色体核型异常。大多数核型异常与非随机性断点有关:常累及 TCRασ(14q11.2),β(7q35),γ(7q14-15),包括插入突变、缺失以及染色体易位。易位通常使原癌基因激活并异常表达,导致与细胞周期调控和细胞分化相关的靶基因激活而致肿瘤。现已知与T-ALL/LBL 发病有关的重要原癌基因有 T 细胞急性白血病基因 1(TAL-1)/SCL、HOX11、HOX11L2、LYL1、LMO1 和 LMO2 等。
del(9p)缺失导致的抑癌基因 CDKN2A 的丢失也是本病发生的机制之一。目前已知具有激活突变累及编码前 T 细胞发育的关键蛋白的NOTCH1基因的病人预后良好,发生率约为50%;而约 10%的病人具有染色体 6q 杂合性缺失(Loss of heterozygosity at chromosome 6q;LOH6q),其复发风险增高,预后不良。
约 60% B-ALL/LBL 有特征性遗传学改变且具有重要的临床诊断和预后判断意义。遗传学上提示预后较好的有超二倍体(染色体数>50)核型及 t(12;21)(p12;q22)易位形成TEL/AML1 融合基因;而亚二倍体(染色体数小于 45)、t(9;22)(q34;q11.2)形成 BCR/ABLl、 t( 4;11 )或 MLL/AF4 、 t(1;19)(q23;13.3)形成的(E2A-PBX1; TCF3/PBX1)以及 Ph样基因或突变等与临床疗效不佳、预后不良相关。
3.血常规:白细胞可正常或轻度升高,可有贫血,多为正细胞正色素性贫血。当骨髓受累时,可有白细胞总数升高或减低,外周血出现幼稚细胞,可伴有贫血和/或血小板减低。
4.血生化:肝肾功能、乳酸脱氢酶(LDH)、电解质是必查项目。往往表现为尿酸、乳酸脱氢酶增高,这两项指标对疾病缓解情况及预后有提示作用。
5.凝血功能:包括 PT、APTT、TT、FIB、D 二聚体、FDP。本病可造成凝血功能异常,凝血酶原和纤维蛋白原减少,从而导致凝血酶原时间延长和出血。
6.骨髓检查:骨髓受累时,骨髓中幼稚淋巴细胞一般小于 25%,通过流式细胞术、细胞遗传学、基因重排等检查有助于诊断和分型。流式细胞仪检测可以发现隐性的骨髓受累。骨髓活检对骨髓侵犯的检出率高于骨髓形态学。
7.脑脊液检查:常规行脑脊液常规、生化、甩片找肿瘤细胞了解有无中枢神经系统(Central nervous system, CNS)的侵犯。流式细胞仪检测肿瘤细胞免疫分型可提高 CNS 侵犯检出率。
8.影像学检查:治疗前需常规进行全身影像学检查以明确受累部位,协助分期。X 线检查:骨片(有骨、关节肿痛者);B 超:至少包括颈部淋巴结 B 超、腹部 B 超及病灶部位相关 B 超(做最大瘤灶测量);CT:至少包括胸腹盆 CT 平扫(若作 PET/CT,可不做常规 CT 检查,仅作病灶部位检查);病灶部位需行增强 CT 检查;怀疑中枢神经系统病变的行头颅和(或)脊髓 MRI 检查;有条件者尽可能行全身 PET/CT 检查。
(三)儿童 LBL 的诊断标准
1.诊断标准
WHO 2016有关淋巴造血组织肿瘤分类中规定了LBL的诊断标准。除依据患者临床特点外,均需经过受累组织活检,进行组织病理学、免疫表型、细胞遗传学和分子生物学的检测确诊。
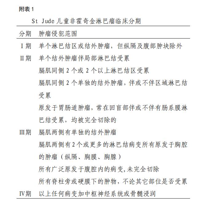
临床分期:根据全身影像学、脑脊液及骨髓等检查,以往按照St Jude分期系统确定分期(见附表1)。随着医学发展,儿童NHL新的病理亚型的增加,细胞遗传学、分子生物学和免疫表型方面的进步,新的诊断方法在检测微小扩散病灶或微小残留病灶的临床应用以及影像学方面的重要进展,在原有St Jude 分期系统上进行了补充和改良,产生了新的分期系统:修订国际儿童NHL分期系统(IPNHLSS),进一步明确和补充了每一期的定义,并将最新的医学进展信息加入了分期系统(见附表2)。
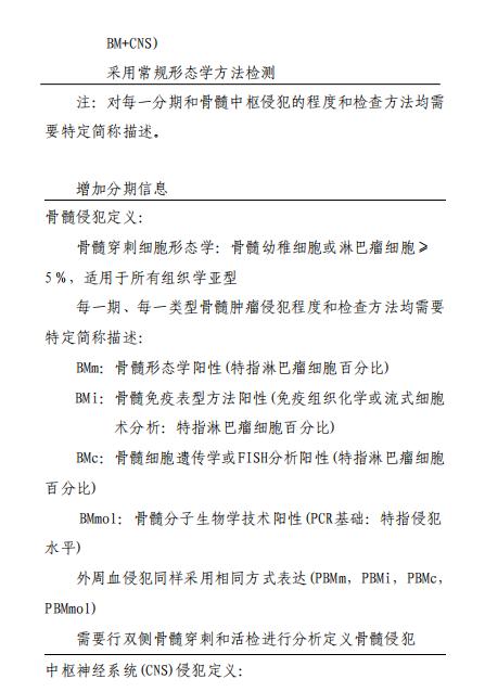
2.骨髓侵犯的诊断:需要行两个部位骨髓穿刺和至少一个部位骨髓活检进行分析定义骨髓侵犯。
(1)骨髓穿刺细胞形态学:骨髓幼稚细胞或淋巴瘤细胞≥5%。
(2)骨髓免疫表型方法(免疫组织化学或流式细胞术分析:特指淋巴瘤细胞百分比)阳性。
(3)骨髓细胞遗传学或FISH分析阳性。
(4)骨髓PCR方法检测分子生物学阳性。
(5)骨髓活检可以见到肿瘤细胞浸润。
3.中枢神经系统侵犯的诊断:脑脊液状态分级主要依据临床表现、影像学改变、脑脊液检查。
(1) CNS1:同时符合以下三条:①脑脊液中无肿瘤细胞;②无中枢神经系统异常的临床表现;③无中枢神经系统异常的影像学(CT/MRI)依据。
(2) CNS2:符合以下任何一条:①腰穿无损伤—脑脊液不混血(红细胞:白细胞≤100:1)时,脑脊液白细胞计数≤5/μl,并见到明确的肿瘤细胞;②腰穿有损伤—脑脊液混血(红细胞:白细胞>100:1)时,脑脊液见到明确的肿瘤细胞;③腰穿有损伤并为血性脑脊液,不论有无肿瘤细胞,如初诊白细胞数>50×109/L 则归为 CNS2;④中枢临近部位的侵犯为发生 CNS 侵犯的危险因素,为了加强预防归为 CNS2:头面部皮肤、软组织或骨骼侵犯,如颅骨、鼻窦、眼眶等(未突破硬脑膜);脊柱骨破坏或椎旁侵犯不伴神经系统症状的,无 CNS 占位、脑脊液检查正常。
(3)CNS3:符合以下任何一条为 CNS 侵犯:①脑脊液白细胞计数>5/μl,并以肿瘤细胞为主,同时红细胞:白细胞≤100:1;或者脑脊液白细胞计数>5/μl,其中肿瘤细胞所占比例高于外周血幼稚细胞百分比;②颅神经麻痹,即使脑脊液中无肿瘤细胞、颅脑 MRI/CT 未发现占位性病变;③CT/MRI 可见脑、脊髓或脑膜、脊膜病变。④脊柱骨破坏或椎旁侵犯引起排尿异常、肢体活动障碍等神经系统症状。
4.*丸睾**侵犯的诊断:患儿表现为*丸睾**单侧或双侧肿大,质地变硬或呈结节状缺乏弹性感,透光试验阴性,B 超检查可发现*丸睾**呈非均质性浸润灶,初诊患儿可不予活检。在全身化疗缓解的患儿出现*丸睾**肿大者,应进行活检以确定是否*丸睾**复发。
(四)鉴别诊断
1.急性髓系白血病和粒细胞肉瘤:形态学上成髓细胞与LBL 的淋巴母细胞难以区别。但成髓细胞形态较不一致,细胞质较多,胞质内可见红染棒状 Auer 氏小体。免疫表型 MPO、CD13、CD14、CD15 和 CD64 呈阳性反应;TdT 以及 T 或 B 淋巴细胞标志为阴性。
2.Burkitt's 淋巴瘤:形态学上二者有相似之处,均为中等大小的单形性肿瘤细胞构成,都可出现"星空现象"。但LBL 偶见灶性"星空现象",而 Burkitt's 淋巴瘤"星空现象"常常贯穿于整个瘤组织。瘤细胞表达 sIgM、CD10、EBER1/2 原位杂交阳性。细胞遗传学显示有特征性 t(8;14)(q23;q21)或 c-myc 基因重排。
3.非淋巴造血系统小细胞性恶性肿瘤:主要包括尤文氏肉瘤、原始神经外胚叶肿瘤、神经母细胞瘤、小细胞未分化癌等。尤其是发生于淋巴结外的小圆细胞肿瘤,由于其母细胞化特征,且儿童亦为好发年龄组,因此当 CD99(+),而 LCA、CD3、CD20 均阴性时易误诊为此类疾病。可选用多种抗原,包括神经内分泌标记物(CgA、Syn)等可资鉴别。
4.胸腺瘤:一般位于前上纵隔,极少发生于儿童及青少年。从病理上两者均表现为淋巴细胞弥漫性生长,TdT 均呈阳性。胸腺瘤瘤组织呈分叶状,见明显的纤维包膜及粗大的纤维间隔;散在的低分子质量角蛋白(CK)阳性细胞贯穿于整个瘤组织。而 LBL 中,由于瘤细胞的浸润性生长,在残存的胸腺组织中可出现少量灶性分布的 CK 阳性细胞。
5.畸胎瘤:纵隔内可能发生良性和恶性畸胎瘤,也多发生于前纵隔,肿瘤内含有高密度的物质如钙化软骨、骨、齿等组织时,X 线检查常可确定诊断;血中甲胎蛋白增高者多为恶性。
6.其他纵隔肿瘤:如神经源性肿瘤、纤维瘤、脂肪瘤、淋巴管瘤等,均需通过临床表现、肿瘤在纵隔中的位置、影像学特点及病理检查进行鉴别。
(五)临床治疗反应评估标准、评估时间点及内容
1. 评估标准
(1)瘤灶缓解情况
①完全缓解(CR):通过查体和影像学检查证实所有瘤灶全部消失。CT 显示原肿大的淋巴结和肿块已缩小至正常范围(最大径线< 1.5 cm),各器官影像学可见到的所有瘤灶均已消失。PET 扫描已无阳性发现。骨髓涂片/活检正常;流式细胞术进行 MRD 监测为阴性。
②未确定的完全缓解(Unconfirmed complete response):虽然病灶最大径>1.5cm,但总体上病灶缩小>75%(相互垂直两条最大横径)。从影像学上无法确定是否为残留的肿瘤性病灶,应行病理活检确定,而有的病灶又可能不适于手术活检确定。
③部分缓解 (PR):瘤灶最大径线缩小≥ 50% ,没有新发瘤灶。
④无反应(NR)(疾病稳定):评估显示没有达到 PR, 但也没有新发瘤灶。
⑤疾病进展 (PD):任何瘤灶增大≥ 25% 或出现新发瘤灶或骨髓复发。
(2)分子生物学缓解(MCR):监测分子生物学标记,例如通过 PCR 方法监测骨髓融合基因从阳性转为阴性。
(3)分子生物学复发(或阴转阳):如有分子生物学标记,治疗后转为阴性的基因或其他融合基因再次检测为阳性。
2.化疗期间评估时间点
(1)强的松预治疗 d8:评估外周血幼稚细胞数及主要瘤灶;
(2)VDLP方案诱导治疗 d15仅作骨髓常规及 MRD评估;
(3)VDLP 方案诱导治疗 d33;
(4)CAM2 方案化疗后:称为中期评估;
(5)延迟强化Ⅰ开始前;
(6)延迟强化Ⅱ开始前;
(7)维持治疗期间:维持治疗开始时:包括中间维持及大维持开始前;维持治疗前四个循环每 8 周评估一次(包括骨髓检查及瘤灶评估),以后每 8 周小评估一次(简单影像学检查,无骨穿和腰穿),每 16 周大评估 1 次(包括脑脊液和骨髓检查)。
3.化疗过程中评估内容
(1)强的松预治疗 d8:进行外周血幼稚细胞评估及主要瘤灶评估,以做主要瘤灶的 B 超检查为主,纵膈占位可行CT 检查,并行肿瘤径线测量,肿瘤回缩大于 25%、外周血幼稚细胞小于 1000/mm3为对强的松敏感;
(2)VDLP 方案 d15:有骨髓侵犯的病人复查骨髓形态,并通过流式细胞仪检测骨髓 MRD;
(3)其他时间点评估:包括①骨髓缓解情况:骨髓形态和流式细胞仪检测骨髓 MRD;骨髓融合基因阳性者需复查骨髓基因转阴。②瘤灶情况:瘤灶部位相关影像学检查。
四、临床危险度分层
LBL 危险度分层尚无统一标准,原则上是综合临床分期、肿瘤细胞遗传学特征以及治疗反应等加以确定。在治疗早期需根据危险因素,确定危险度分组为低危组、中危组、高危组。
(一)低危组
按照修订的国际儿童 NHL 分期系统,不具有高危因素的Ⅰ、Ⅱ期病人(存在早期肿瘤自发溶解或巨大瘤块的Ⅱ期病人除外)。
(二)中危组
不具有高危因素的Ⅲ、Ⅳ期病人。
(三)高危组
需通过瘤灶、骨髓、外周血评估了解治疗反应。
1.强的松预治疗 d8,外周血幼稚细胞大于 1000/mm3。
2.诱导治疗 d15 骨髓幼稚细胞>25%。
3.诱导治疗 d33 肿瘤残存>25%或骨髓幼稚细胞>5%;骨髓 MRD≥10-2;脑脊液中持续存在幼稚细胞(指三次鞘注后脑脊液中仍有肿瘤细胞)。其中任一项。
4.巩固治疗前(CAM2 化疗后)评估仍有残留病灶者尽量行活检,仍为肿瘤组织(如果没有条件做二次活检可视条件行 PET/CT 协助鉴别);骨髓 MRD≥10-3。其中任一项。
5.具有不良遗传学特征:t(9;22)或 BCR/ABL,t(4;11)或MLL/AF4及其他MLL基因重排、Ph样ALL相关基因如IKZF1、CRLF2、JAK2 等。
五、治疗
(一)系统化疗
1.化疗原则:基于 LBL 生物学特性类似于 ALL,近年来国际上采用类似 ALL 的化疗方案后显著改善了预后,比较国际经典方案,以 BFM90 疗效最佳,本建议提供的治疗方案是以 BFM90 为基础的改良方案,各医院可根据各自情况选择应用。允许对所采用的方案进行微调,区域中心或大的医疗中心可在原则不变的基础上提出合理修改。
2.化疗前准备
(1)确诊检查:尽可能在最容易取材的部位取得标本寻找肿瘤细胞,包括:骨髓、胸腹水、浅表淋巴结、皮肤可疑瘤灶、深部淋巴结穿刺或活检、胸腹腔瘤灶穿刺或手术取活检。然后完善肿瘤细胞的 MICM 分型;完成中心病理会诊(至少两家三甲医院病理专家会诊)。
(2)建议胸骨及髂骨两个部位骨髓穿刺或活检:应行骨髓细胞形态学、流式细胞免疫表型分析、细胞遗传学和基因检查。
(3)常规检查:包括全血细胞分析、白细胞分类、肝肾功能、血清乳酸脱氢酶、胸腹水及其他体液的细胞学检查等。
(4)脑脊液检查:细胞离心法找瘤细胞、流式方法检测微量细胞。
(5)影像学检查进行分期:行可疑淋巴结及腹部 B 超、可疑受侵部位的骨骼片、CT 等影像学检查以便了解病变范围。怀疑中枢神经系统病变时可行脑及脊髓磁共振(MRI)检查。有条件的行 PET/CT 检查。
(6)化疗前检查:了解脏器功能、免疫状况、病毒感染、传染病等状况。
3.常规化疗:以 BFM90 为基础的治疗方案包括 VDLP+CAM诱导缓解治疗、4 疗程 HD-MTX(甲氨蝶呤)或 6 疗程高危方案的缓解后巩固治疗、VDLD+CAM 延迟强化治疗、6-MP+MTX的维持治疗等环节。不同于 ALL,LBL 中Ⅰ、Ⅱ期患者无延迟强化Ⅱ治疗,延迟强化Ⅰ治疗后直接进入维持治疗。与其它类型 NHL 不同,LBL 在达到完全缓解后,还需进行维持治疗,其目的是诱导肿瘤细胞分化、凋亡,达到彻底清除残留病灶的目的。总疗程约为 24 个月。治疗过程中需定期进行评估,包括骨髓常规、骨髓 MRD 的检测及瘤灶的评估,了解缓解状态,及时调整治疗方案。
4.中枢神经系统浸润的预防及治疗:原则上去除了颅脑放疗(包括 CNS3 病人),以加强化疗、增加鞘注加强 CNS 侵犯的预防和治疗。
(1)CNS1 的治疗:所有病人均接受预防性三联鞘注及 4疗程大剂量 MTX 化疗,其中 T-LBL 5 g/m2;B-LBL 3 g/m2。整个化疗过程中,B-LBL 至少 IT 20 次,T-LBL 22 次。
(2)CNS2 的治疗:在诱导缓解 VDLP 方案中(第 8、22天)增加 2 次三联鞘注,即每周一次,共 5 次。全程共 22~24 次。
(3)CNS3 的治疗:在诱导缓解 VDLP 方案中(第 8、22天)增加2次三联鞘注,即每周1次,共5次。延迟强化Ⅰ VDLD(第 1、15 天)增加 2 次鞘注。全程共 26~30 次。
(4)维持治疗期间的 CNS 治疗:CNS2(包括中枢临近部位侵犯者)、CNS3 病人维持治疗期间增加两次鞘注。T-LBL维持治疗期间每 4 周鞘注 1 次,共 12 次;B-LBL 每 8 周鞘注1 次,共 8 次。
注:按年龄三联鞘注剂量(见附表 3)。
5.*丸睾**浸润的治疗原则
(1)当诊断时存在*丸睾**无痛性肿大等典型*丸睾**浸润的症状时,不一定必须行活检,可通过 B 超确诊。若经过诱导及巩固治疗后*丸睾**肿物消失,B 超检查*丸睾**实质回声恢复正常可不放疗。
(2)若经过诱导及巩固治疗后仍有持续存在的*丸睾**肿物,需行活检。经病理证实仍存在*丸睾**浸润者,于巩固治疗M 后需行双侧*丸睾**放疗,剂量为 18-24Gy。
(二)化疗方案
1.初始诱导化疗方案:VDLP 方案+两疗程 CAM 方案。
(1)VDLP 方案诱导治疗:长春新碱(VCR)1.5 mg/(m2·d),每周 1 次,共 4 次,每次最大绝对量不超过 2 mg,d8、d15、d22、d29,共 4 次;柔红霉素(DNR)25 mg/(m2·d),静脉滴注 6 小时入,每周 1 次,d8、d15、d22、d29,共 4 次;左旋门冬酰胺酶(L-Asp)5000 u/(m2·d),d8、d11、d14、d17、d20、d23、d26、d29,Q2d,共 8 次,肌肉注射;若 L- ASP 过敏可予培门冬酶(PEG-ASP)2500 IU/m2,肌肉注射,d9,d23,共 2 剂;泼尼松(PDN)60 mg/(m2·d),d1~d28,口服,第 29~35 天递减至停。
PDN 对于肿瘤负荷大的患者起始剂量[(0.2~ 0.5mg/(kg·d)]开始一周内逐渐增至 60mg/(m2·d),以免发生肿瘤溶解综合征。单联 MTX 鞘注,d1;三联鞘注(TIT),CNS1:d15、d33;CNS2、CNS3:d8、d15、d22、d33。
(2)CAM 方案:若患儿无发热、无严重感染;ANC≥0.5×109/L,PLT≥50×109/L 时,可于 d36 开始第一轮 CAM 方案。共 2 个疗程 CAM 方案,具体药物见下:环磷酰胺(CTX)1000 mg/(m2·d),1 次,d1,水化碱化 3 天;美司那 400mg/(m2·次),于静脉滴注 CTX 的 0h、4h、8h,d1;阿糖胞苷(Ara-C)75 mg/(m2·d) ,d3~d6,d10~d13,共 8 天;6-巯基嘌呤(6-MP)60 mg/(m2·d),共 14 天。三联鞘注,d10。休疗 1-2 周;ANC≥0.5×109/L,PLT≥50×109/L;无发热及严重感染;开始第 2 轮 CAM。
2.缓解后巩固治疗
(1)低危组和中危组巩固治疗 M 方案:CAM2 结束后 1-2 周,无发热、无严重感染;肌酐清除率值正常;肝功能 ALT/AST≤10 倍正常上限值;胆红素≤3 倍正常上限值,ANC≥0.5×109/L,PLT≥50×109/L 时可以开始巩固治疗方案 M。
CAM2 后血象回升即复查骨穿,并行瘤灶评估,未见明确残留病灶,可以开始 M 方案化疗。具体药物如下:大剂量甲氨喋呤(MTX)3~5 g/(m2·d),每两周 1 次,共 4 次[T-LBL:5 g/(m2·次);B-LBL:3g/(m2·次)],d8、d22、d36、d50;
四氢叶酸钙(CF)15 mg/m2,6 小时 1 次,3~8 次,根据 MTX 血药浓度给予调整。6-MP 25 mg/(m2· d),不超过 56 天,根据 WBC 调整剂量。
三联鞘注:d8、d22、d36、d50。应用大剂量 MTX 期间需要进行水化、碱化,并监测 MTX血药浓度。45 小时查 MTX 浓度小于 0.25μmol/L 为正常。若MTX 高于正常,根据浓度调整 CF 用量和次数(见附表 4)。
(2)高危组巩固治疗方案:CAM2 后血象回升即复查骨穿,并行瘤灶评估,按照危险度分组进入高危组病人可以进入巩固治疗高危(HR)方案化疗。
CAM2 结束后 1~2 周,无发热、无严重感染;肌酐清除率值正常;肝功能 ALT/AST≤10 倍正常上限值;胆红素≤3倍正常上限值;ANC≥1×109/L,PLT≥100×109/L 时可以开始 HR 方案,顺次包括 HR-1、HR-2、HR-3 方案。
① HR-1 方案:DXM 20mg/(m2·d),口服或静脉推注,d1~d5;VCR 1.5 mg/m2/次(最大 2 mg),静脉推注,d1,d6;HD-MTX 5 g/(m2·次),静脉滴注,d1;CF 15 mg/(m2·次),6 小时 1 次,3~8 次,根据 MTX 血药浓度调整;CTX 200 mg/(m2·次),12 小时 1 次,静脉滴注,d2~d4,共 5 次,HD-MTX 结束后 7h 开始予;美司那 70 mg/(m2·次),于静脉滴注 CTX 的 0h、4h、8h;Ara-c 2000 mg/(m2·次), 12 小时 1 次,d5,共 2 次;L-ASP 25000 u/(m2·d)静脉滴注 2 小时以上,d6、d11;如果 L-ASP 过敏 PEG-ASP 2500 u/(m2·次),肌肉注射,d6;TIT d1。
② HR-2 方案:DXM 20 mg/(m2·d),口服或静脉推注,d1~d5;长春地辛(VDS)3 mg/(m2·次),静脉推注,d1,d6;HD-MTX 5 g/m2/次,静脉滴注,d1;CF 15mg/(m2·次),6 小时 1 次,3~8 次,根据 MTX 血药浓度调整;异环磷酰胺(IFO)800 mg/(m2·次),静脉滴注,12 小时 1 次,d2~d4,共 5 次,HD-MTX 结束后 7h 开始予;美司钠 300 mg/(m2·次),静脉滴注,IFO 0h、4h、8h;DNR 30 mg/(m2·次),静脉滴注,d5;L-ASP 25000 u/(m2·次),静脉滴注 2 小时以上,d6、d11;如果 L-ASP 过敏 PEG-ASP 2500 u /(m2·次),肌肉注射,d6;TIT d1。
③ HR-3 方案:DXM 20 mg/(m2· d),口服或静脉推注,d1~d5;Ara-c 2000 mg/(m2·次),静脉滴注,12 小时 1 次,d1~d2;依托泊苷(VP-16)100 mg/(m2·次),静脉滴注,12 小时 1 次,共 5 次,d3~d5;L-ASP 25000 u/(m2·次),静脉滴注 2 小时以上,d6、d11;如果 L-ASP 过敏 PEG-ASP 2500 u/(m2·次),肌肉注射,d6;TIT d5。
3 疗程 HR 方案后行骨髓和瘤灶评估,CR 的病人之后再重复 HR-1、HR-2、HR-3 方案,基于 MTX 浓度监测的四氢叶酸解救见附件 3。如果有瘤灶进展或出现新发瘤灶需出组,改用二线方案治疗。
3.延迟强化 I 治疗
(1)VDLD 方案:当巩固方案结束后约 2 周,无发热、无严重感染;ANC≥1×109/L,PLT≥100×109/L 时可开始此方案化疗。本疗程化疗前复查骨髓,并行瘤灶评估。
具体药物如下:VCR 1.5 mg/(m2· d),每周 1 次,低危组和中危组共 3次,D1、8、15;高危组共 4 次,d1、d8、d15、d22,每次最大绝对量不超过 2 mg;DNR 或阿霉素(ADR)25 mg/(m2· d),每周 1 次,低危组和中危组共 3 次,d1、d8、d15;高危组共 4 次,d1、d8、d15、d22;L-asp 10000 u/(m2·d),肌肉注射,Q2d,d1、d4、d7、d10,共 4 次;L-ASP 过敏可予培门冬酶(PEG-ASP)2500 IU/(m2· 次),肌肉注射,d4,共 1 剂。DXM 8~10mg/(m2· d),d1~d7,d15~d21;三联鞘注:d1、d15(仅 CNS3 者增加 2 次 IT)。
(2)CAM 方案: 休疗 1~2 周;ANC≥1×109/L,PLT≥100×109/L;无发热及严重感染;肌酐值正常;开始 CAM 方案化疗。具体药物如下:环磷酰胺(CTX)1000 mg/(m2· d),1 次,d1,水化碱化 3 天;美司那 400 mg/(m2·次),于静脉滴注 CTX 的 0h、4h、8h,d1;阿糖胞苷(Ara-C)75 mg/(m2· d),d3~d6,d10~d13,共 8 天;6-巯基嘌呤(6-MP)60 mg/(m2· d),共 14 天。三联鞘注,d3。休疗约 2 周,无发热及严重感染;ANC≥0.2×109/L,PLT≥50×109/L;可开始维持治疗。
4.中间维持治疗。中危组病人完成延迟强化I后进入 8周中间维持治疗(即用 8 周 6-MP+MTX/VD 方案,具体方案为:6-MP 50 mg/(m2·d),持续睡前空腹口服共 8周;MTX 20 mg/m2,每周 1 次,共 8 次,口服或肌肉注射,根据 WBC 调整方案中6-MP 的剂量。VCR 1.5 mg/(m2· d),1 次,d1,每次最大绝对量不超过 2 mg;DXM 6mg/(m2· d),d1~d5。三联鞘注,d1。
5.延迟强化Ⅱ治疗
(1)VDLD 方案:中危组病人完成中间维持治疗后复查骨髓,并行瘤灶评估,处于完全缓解状态,进入延迟强化Ⅱ治疗。当患儿无发热、无严重感染;ANC≥1×109/L,PLT≥100×109/L 时可开始此方案化疗。具体药物如下:VCR 1.5 mg/(m2· d),每周 1 次,共 3 次,d1、d8、d15,每次最大绝对量不超过 2 mg;DNR 或阿霉素(ADR)25 mg/(m2· d),每周 1 次,共 3次,d1、d8、d15;L-asp 10000 u/(m2· d),肌肉注射,Q2d,d1、d4、d7、d10,共 4 次;L-ASP 过敏可予培门冬酶(PEG-ASP)2500 IU/m2,肌肉注射,d4,共 1 剂。DXM 8-10mg/(m2· d),d1~d7,d15~d21;三联鞘注:d1。
(2)CAM 方案: 休疗 1~2 周;ANC≥1×109/L,PLT≥100×109/L;无发热及严重感染;肌酐值正常;开始 CAM 方案化疗。具体药物如下:环磷酰胺(CTX)1000 mg/(m2· d),1 次,d1,水化碱化 3 天;美司那 400dmg/(m2· 次),于静脉滴注 CTX 的 0h、4h、8h,d1;阿糖胞苷(Ara-C)75 mg/(m2· d) ,d3~d6,d10~d13,共 8 天;6-巯基嘌呤(6-MP)60 mg/(m2· d) ,共 14 天。三联鞘注,d3。
6.维持治疗方案:低危组和高危组病人完成延迟强化I后进入维持治疗阶段。即 6-MP+MTX 方案期间每 4 周插入 VD方案一次。
开始维持治疗时行瘤灶评估,维持治疗前四个循环每 8周评估一次(包括骨髓检查),以后每 8 周小评估一次(简单影像学检查,无骨穿、腰穿),每 16 周大评估 1 次(包括脑脊液和骨髓检查)。
(1)6-MP+MTX 方案:6-MP 50 mg/(m2· d),持续睡前空腹口服;MTX 20 mg/m2,每周 1 次,口服或肌肉注射根据 WBC 调整方案中的药物剂量。
(2)VD 方案:VCR 1.5 mg/(m2·d),1 次,每次最大绝对量不超过 2 mg;
DXM 6~8 mg/(m2· d),d1~d5。
- 24 -
总治疗疗程: 约 2.5 年。
(三)LBL 复发后的治疗策略
大约 10%~20%进展期 LBL 属难治或复发病例。缓解后一旦复发,往往病情极其凶险,迅速全身多脏器转移,再次缓解困难,预后极差,生存率仅为 10%~30%。补救治疗主要包括再次诱导和造血干细胞支持的强化治疗。补救的目标是尽快达到稳定的二次缓解(second complete remission, CR2),尽早行造血干细胞移植(haematopoietic stem cell transplant,HSCT)。挽救化疗常用的二线治疗的细胞毒类药物有异环磷酰胺、去甲氧柔红霉素、卡铂等。现有数据表明复发 LBL 未经 HSCT 几乎无治愈的机会,而相比自体HSCT(autologous HSCT,auto-HSCT),异基因 HSCT(allogenic-HSCT,allo-HSCT)虽有较高的治疗相关死亡,但具有更高的无病生存率,auto-HSCT 复发率明显高于 allo-HSCT。
1.T-LBL 挽救治疗
(1)奈拉滨(Nelarabine,Arranon):是脱氧鸟苷类似物 9-b-D-阿糖呋喃糖鸟嘌呤(ara-G)的前体药物,对 T淋巴母细胞的 DNA 合成具有选择性抑制作用而致细胞死亡。是一种有效的 T 细胞特异性细胞毒药物,用于治疗难治、复发的 T-LBL/ALL,它可单药治疗或与其他细胞毒药物联用。儿童应用剂量 650 mg/(m2· d) ×5 d,21d 一疗程,Ⅰ/Ⅱ期儿童及成人研究,单药反应率 14%~55%。常见的副作用为剂量依赖型神经毒性,表现 2 级或 3 级感觉、运动神经病变和肌肉骨骼疼痛,有的病人表现头痛、嗜睡、感觉迟钝、癫痫发作、共济失调等,多为可逆性的。其他副作用为血液毒性、恶心呕吐等消化道反应。
奈拉滨治疗复发/难治 T-ALL/LBL 最常用的联合化疗是环磷酰胺加依托泊苷,Leah 等报道 5/7 CR,其中 4 例得以进行 HSCT,但仅 1 例存活,其他病人死于疾病进展和治疗相关合并症。除了联合化疗,K Burley 报道 1 例移植后复发的T-ALL 采用奈拉滨加供者细胞回输达到持续 CR。Annalisa 等提出可以根据病人基因表达谱,把奈拉滨选择性地联合 PI3K、Bcl2、MEK *制剂抑**,以增加其疗效。
(2)达雷木单抗(Daratumumab):CD38 人源化单抗,CD38抗原在化疗前后或在复发后T-ALL/LBL细胞上表达稳定,可能成为良好的治疗靶点。并可作为 CAR-T 细胞治疗的靶点,目前均在探索中。
(3)其他:如 PI3K *制剂抑**、mTOR *制剂抑**或 PI3K-mTOR双重*制剂抑**联合糖皮质激素用于高危 PTEN 缺失的病人;鲁索利替尼(ruxolitinib):JAK/STAT 通路*制剂抑**,能够克服糖皮质激素耐药等均在研究中。
2.B-LBL 挽救治疗
(1)酪氨酸激酶*制剂抑**(TKI):可用于治疗初治和复发的 Ph+ALL / LBL,通过靶向作用于 BCR/ABL 融合基因从而发挥疗效。伊马替尼单药有效率达 70%,联合化疗 CR 率可达90%。第二代达沙替尼和尼罗替尼可用于对伊马替尼耐药的病人,具有透过血脑屏障的特性,疗效优于伊马替尼。
(2)CD19 特异性嵌合抗原受体 T 细胞(CAR T 细胞):治疗复发/难治 B-ALL/LBL CR 率达到 70%~92%,疗效显著,缓解后可桥接移植,CAR-T 细胞治疗的毒性为细胞因子释放综合征和神经毒性。
(3)其他如双特异性抗体(Blinatumomab)、硼替佐米(Bortezomib)等,治疗复发/难治ALL/LBL均有一定疗效。
(四)造血干细胞移植
1.对化疗过程中多个评估点显示对化疗不敏感,中期评估有 明确残 留病 灶;或 存在预 后不 良基因 :具有t(9;22)/BCR-ABL1、MLL 重排等,可按高危组方案化疗,完成三疗程高危方案包括 HR-1、HR-2、HR-3 后行异基因造血干细胞移植。
2.对于原发瘤灶复发或骨髓复发或治疗中进展的病人通过挽救治疗能够达到完全缓解或部分缓解获得移植机会者,需尽快行异基因造血干细胞移植。
六、合并症的处理
(一)对存在上腔静脉压迫综合征、气道梗阻的病人的处理原则
大约 10%T-LBL 可能出现严重的气道梗阻(伴或不伴上腔静脉压迫综合征),为真正肿瘤急症。
1.对此类病人尚未经病理确诊者,禁忌应用全身麻醉手术活检。
2.可先予小化疗(如泼尼松 60 mg/m2口服或 VP 方案)缓解呼吸困难,于用药后 24~48 小时内症状控制后尽早行病理检查,并应选择侵袭性最小的操作确诊,可以考虑取材顺序为:骨髓、胸腹水、浅表淋巴结、皮肤或其他浅表可疑瘤灶、深部淋巴结或肿物穿刺活检、瘤灶手术取活检。化疗前需签署未确诊化疗协议书,告知家长化疗可能影响病理结果而无法确诊。
3.对伴有上腔静脉压迫综合征的病人应避免上肢输液。
(二)肿瘤溶解综合征的处理
存在高肿瘤负荷的、化疗前已有高尿酸血症、肾功能损害、少尿水肿的病人为发生肿瘤溶解综合征的高危人群,需采取积极的预防和治疗措施。
1.严密监测各项生命体征、出入量、体重、血电解质、肝肾功能。
2.应用别嘌醇减少尿酸生成:10mg/(kg· d)[300mg/(m2· d)],分2~3次口服。必要时应用尿酸氧化酶0.1~0.15 mg/(kg·次)可迅速降低尿酸水平。
3.积极水化利尿:3000 ml/(m2· d)[125 ml/(m2· h)],用1/4~1/3张液体,一般不用含钾液。给予速尿0.5~1mg/(kg·次),Q12h利尿,保证出入平衡,维持尿量大约在125 ml/(m2· h)。补充足够液体,可不必碱化,以防碱化条件下磷酸盐和黄嘌呤在肾小管沉积进一步加重肾损伤。
(三)对有神经系统侵犯或压迫的病人处理原则
尽快完善检查,尽早化疗,以防脑、脊髓或周围神经压迫或侵犯过久,造成神经系统功能恢复延迟甚至不可逆的损伤。并按 CNS2、CNS3 给予鞘注。
七、治疗中其他注意事项
(一)化疗后监测
血常规,ANC <0.5×109/L,PLT<100×109/L,可皮下注射粒细胞刺激因子(G-CSF)5μg/(kg·d)至ANC>1×109/L停用。
(二)化疗药物毒副反应的判定标准
按 NCI 不良反应的分级标准(CTCAE version 4.0,2009)监测,化疗前后均需注意检测心电图、超声心动图、肝肾功、尿常规、血淀粉酶、凝血功能等加以预防。
(三)预防卡氏肺囊虫肺炎
常规口服复方磺胺异噁唑[25 mg/(kg· d),每天 2 次],每周服 3 天停 4天,化疗开始直到化疗结束后 3个月。HD-MTX用前 24 小时到用 MTX 后至少 72 小时停用复方磺胺异噁唑。
八、停药后随诊时间及评估内容
(一)首次评估(停药 3 个月)
复查骨髓常规、基因和 MRD;瘤灶评估包括 B 超、CT 等,最好做 PET/CT;复查免疫功能及心电图、心脏彩超;复查肝肾功、LDH。
(二)停药第 1、2 年
每 3 个月 1 次简单评估,包括骨穿和瘤灶的影像学检查(B 超和 CT 平扫)及肝功和 LDH。每 6 个月 1 次大评估,包括骨穿和瘤灶评估:相关 B 超、增强 CT 检查或 MR、免疫功能、肝功和 LDH 等。
(三)停药第 3 年以后
每半年评估 1 次,主要做骨穿和瘤灶的影像学(B 超和CT 平扫)及肝功和 LDH。视情况加做内分泌激素及智商等检查。
九、转诊条件
(一)当地医院没有诊疗条件、没有治疗经验的需将病人转诊至有治疗条件的上级医院以保证疗效。
(二)具有高肿瘤负荷或肿瘤合并症的危重病人需转诊至有经验的上级医院以挽救生命。
(三)经上级医院治疗后稳定、达到完全缓解的病人可转诊至有治疗条件的下一级医院继续治疗,例如维持治疗的病人。期间建议定期回上级医院进行瘤灶评估。如维持期间发生严重的合并症,如严重感染,可转回上级医院进行抢救。






附 儿童淋巴母细胞淋巴瘤诊疗规范(2019 年版)编写审定专家组
(按姓氏笔画排序)
组长:王天有
成员:王天有、孙晓非、张永红、汤静燕、金玲、杨菁、段彦龙、周春菊、高子芬、翟晓文