交流接触器是一种用于交流供电电源控制回路中的器件。常见的有AC220V、380V等。
交流接触器的三对主触头额定容量是10~630A。交流接触器型号种类繁多,但工作原理一样。

它广泛用于自动化的控制系统中。主要用于频繁接通或分断交、流电路,控制容量大,可远距离操作,配合中间继电器或时间继电器,可以实现定时操作,联锁控制,各种定量控制和失压及欠压保护。
其主要控制对象是三相异步电动机,也可用于控制其它电力负载,如电热器、照明、电焊机、电容器组等。
交流接触器利用主接点来开闭电路,用辅助接点来执行控制指令。主接点一般只有常开接点,而辅助接点常有两对具有常开和常闭功能的接点,小型的接触器也经常作为中间继电器配合主电路使用。

交流接触器的接点由银钨合金制成,具有良好的导电性和耐高温烧蚀性。
交流接触器主要有四部分组成:
①电磁系统,包括吸引线圈、动E铁芯和静E铁芯;
②触头系统,包括三副主触头和两个常开、两个常闭辅助触头,它和动铁芯是连在一起互相联动的;
③灭弧装置,一般容量较大的交流接触器都设有灭弧装置,以便迅速切断电弧,免于烧坏主触头;
(④绝缘外壳及附件,各种弹簧、传动机构、短路环、接线柱等。
交流接触器工作原理:
当线圈通电时,静铁芯产生电磁吸力,将动铁芯吸合,由于触头系统是与动铁芯联动的,因此动铁芯带动三条动触片同时运行,触点闭合,从而接通电源。
当线圈断电时,吸力消失,动铁芯联动部分依靠弹簧的反作用力而分离,使主触头断开,切断电源。

中间继电器种类也多,常用的有AC、DC两种。它们有一个共同特点,触点工作电流都小于5A,常在控制电路中起二传手的作用,故称它为“中间”。但工作原理与交直流接触器一样。

常用的静态导轨中间继电器,为继电保护类静态中间继电器的一种。它具有体积较小,动作灵敏,插 接方便等特点。
它的主要参数为:
①电压额定值:额定电压DC:12V、24V、48V、110V、220V;
AC:110V、220V、380V。
②触点断开容量,交流:10A,250V AC;
直流10A,28V DC
触点最大切换功率,交流:1800VA;直流:360W。
触点长期允许闭合电流:装置输出触点长期允许闭合电流为5A。
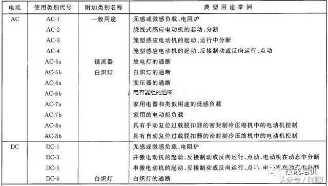
交流接触器符合GB/T14048.4标准,它的使用类别很多,不同的使用类别适合控制的负载是不一样的。
下图是国家标准中对交流接触器主电路使用类别的典型用途举例,大家可以参考一下。之所以使用类别不同而导致控制的负载不同,是因为交流接触器不同使用类别所接通的电流倍数是不一样的,而不同负载启动时的电流大小也是不一样的,这些因素决定了交流接触器的用途。

中间继电器符合GB/T14048.5标准,它的使用类别也很多。原因和交流接触器一样,主要是负载的不同。
在国家标准中同样对中间继电器使用类别的典型用途进行了举例。
如下图所示,细心的朋友可以发现,有些中间继电器的使用类别与交流接触器的辅助触头的使用类别是相同的。
其实交流接触器的辅助触头就是和中间继电器符合的同一个标准。它们的验证方法一样。

通过上述的描述,不难看出交流接触器和中间继电器最大的区别是:符合标准不同,使用类别不同,接通分断能力不同。后者可以作为前者的辅助电路。
懂得分享,收获更多
