随着政策的逐步开放,全球人口老龄化的加速以及轻量化人工智能的发展,助听器成为科技公司追捧的下一个消费电子“爆品”。

2022年10月28日,飞利浦推出HearLink30平台助听器,搭载AI人工智能降噪、AI言语辨识等新技术。新的AI智能降噪不再依赖于既定的算法和规则,而是经过多达数十万次的循环训练,掌握如何使言语在噪声环境中更加清晰。
此外,根据不同用户对噪声承受能力的不同,“言语辨识器”会重新分配言语区所在1000-5000赫兹之间的噪声和言语比例,在噪声衰减的基础上,再次提升言语水平。
10月12日,索尼电子牵手拥有百年历史的助听器制造商WS Audiology推出首批OTC助听器产品CRE-C10和CRE-E10。其中,CRE-C10可放置于耳道内,佩戴时几乎看不见,被称为“市面上最小的OTC助听器”。
这两款产品都是自适配(self-fitting)助听器,用户只需*载下**索尼专门研发的App,根据问题和相关步骤引导完成快速设置,同时可以根据用户周围环境的变化,自动分析、调整和优化声音,结合软件操作,满足“千人千面”的使用场景。
2022年7月,音响大厂Bose与美国新兴助听器品牌Lexie Hearing合作推出全新的助听器产品——Lexie B1。10月11日,双方合作的第二款产品Lexie B2以OTC助听器的身份正式亮相,同样采用“自适配”设计,与Lexie app搭配使用,用户可以根据环境和需求的变化提供个性化定制。
在2022年CES期间,美国助听器制造商Eargo发布了最新助听器产品——Eargo 6,其主打的“虚拟隐身”设计引发了极大的关注。Eargo 6在功能上新增了“声音调节”智能技术,其内置的算法可以根据环境变化,自动配置最佳方案,无需用户敲击产品或者打开APP手动切换。如果想要进一步实现个性化设置,可以通过应用程序操控。
不仅国外科技巨头和新兴品牌发力助听器赛道,国内公司也将视线投向了这一片蓝海。
近日,挚听助听器研发、生产、销售企业深圳市智听科技有限公司宣布完成数千万人民币pre-A+轮融资。在智能化方面,挚听助听器形成了四大核心竞争力:一是智能验配;二是实现远程人工辅助与调试;三是动态训练的验配算法;四是深度学习语音增强算法。本轮所募资金将主要用于新产品开发及销售渠道拓展。

正如索尼提出的“Not as a aid but as an enhancement(不是作为一种辅助,而是作为一种增强)”。新一代助听器不仅在设计上更时尚小巧,而且在功能上进一步与消费电子产品重叠,除了增强听力,还将覆盖娱乐、电话、健康等方面。
1、政策开放,助听器竞争格局生变
2022年8月16日,美国FDA正式批准了非处方(OTC)助听器的销售,并于2022年10月17日开始生效。正是这个OTC助听器新标准的批准,或将对整个助听器行业产生重大影响。
在美国,购买传统的助听器需要医生(听力师)验配并开具处方。这种规范的确可以把助听器的销售和使用置于严格的监管下,以保证用户在使用助听器过程中的安全和有效。但是,这也意味着市场的封闭。
高额的渠道加成、听力医生费用、验配和服务费用等致使助听器的价格及其昂贵。根据《health》期刊数据显示,知名品牌如峰力、奥迪康等传统助听器价格可达6000~8000美金/副;同时由于助听器的验配需经专业人士的诊断、评估,而执业听力医师、验配师的人数相对还不足以匹配各城市的需求,导致很多城市的患者难以获得便捷的服务。
早在2017年,关于支持OTC助听器的政策便开始启动,却一直难有进展。一方面,是来自既得利益者——主要是负责开具处方和验配的医生及听力师群体的阻力;另一方面,部分听力学家担心大量资本参与生产及销售后会产生负面影响,这个影响可能不受助听器验配师控制。直到2021年10月,OTC助听器政策草案才得以发布。
从FDA制定的标准看来,OTC助听器有限定条件,主要针对年龄18岁以上的中轻度患者使用,同时将限制插入深度、限制声音输出的最大声压级,以及其他如失真控制限制、自身噪音限制、延迟限制和频率响应的限制等,用以平衡用户安全与设备性能,以确保用户使用OTC助听器的安全性。

这也意味着,OTC助听器依然是一种医疗器械,需要通过FDA医疗器械审批。不过,这一举措使得患者不用经历复杂繁琐的处方流程,并在透明化的电商上有更多的对比产品可供选择。
根据世卫组织2021年3月发布的《世界听力报告》,目前全球有五分之一的人听力受损,听力损失影响全球超过15亿人。报告预计,到2050年,全球将有四分之一的人存在听力问题,近25亿人将遭受某种程度的听力损失,其中至少有7亿人需要康复服务。
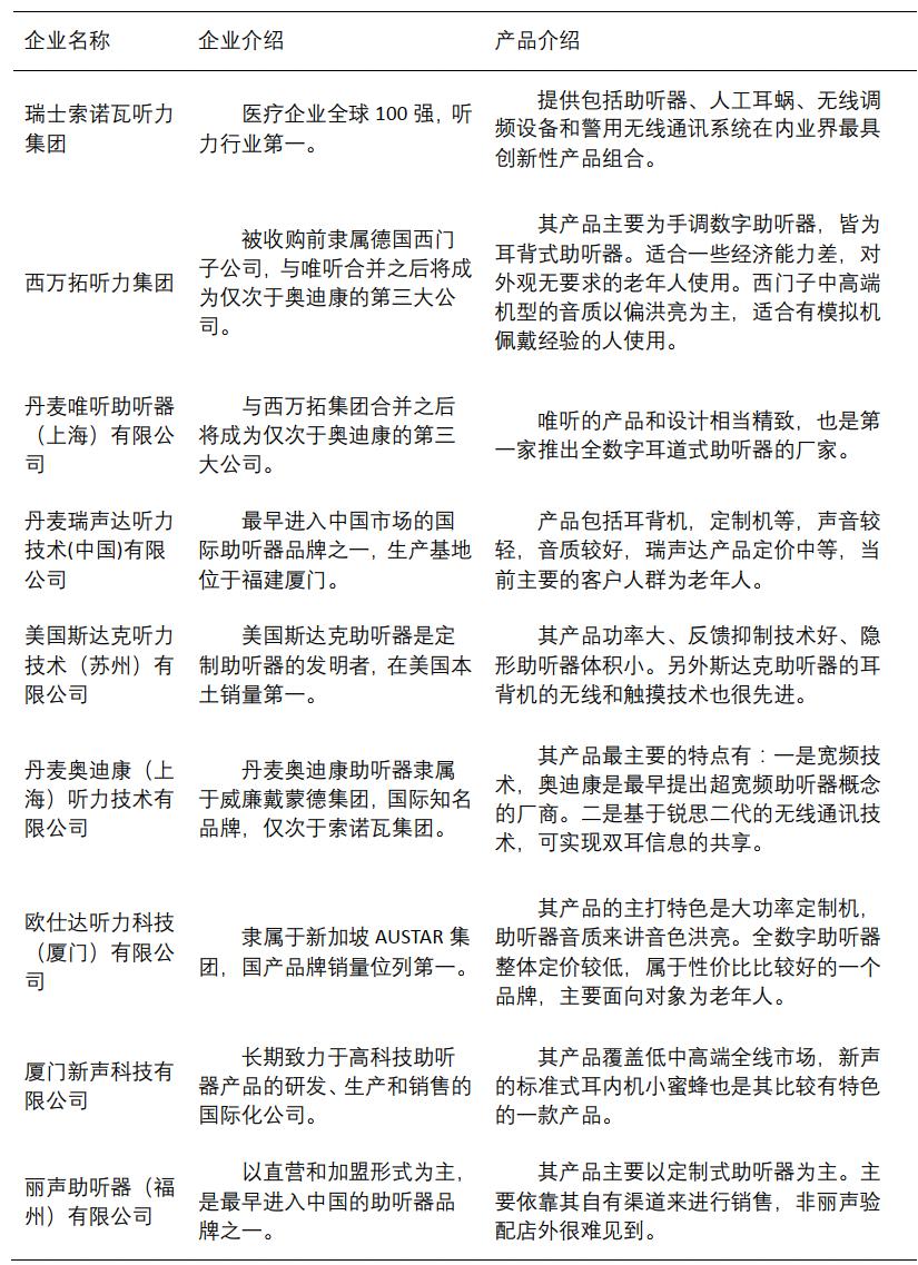
目前,欧洲和北美是助听器全球最大的两个市场。Sonova索诺瓦集团(瑞士)、Demant戴蒙特集团(丹麦)、WS Audiology集团(丹麦/德国)、GN ReSound瑞声达集团(丹麦)、Starkey Technologies(美国)这五大集团占据了90%以上的市场份额。

就我国而言,21世纪以来,除全球知名品牌商外,本土助听器品牌逐渐发力,目前已经形成华东、华南两大产业集群,其中包括以江浙为主的进口品牌生产工厂;以广东为主的出口导向型ODM企业,以及以福建厦门为主的本土化自主品牌基地。
公开资料显示,世界五大集团中已经有3家在苏州设立了工厂,其中Starkey更是将涉及芯片生产的核心工厂设立于苏州。欧仕达、新声、惠耳、爱可声等国产助听器品牌处于加速追赶状态,占据国内接近10%的市场。
2、技术驱动,AI助听器蓬勃发展
据腾讯天籁行动2022年度发布会发布的国内首份老年听障社会问题调研报告显示,我国65岁以上老年人约1/3存在中度以上听力损失,75岁以上老年人中这一数字上升到约1/2。然而,目前我国各级助听器验配师持证人员仅万人左右,难以满足市场需要,部分助听器验配师资质不够或经验不足问题突出。人工智能等新兴技术在对改善老年助听器音质、验配流程等起到关键作用。

数字助听器工作原理
根据相关行业研究资料显示,助听器本质上是一个缩微的扩音装置,其主要由麦克风、芯片(数字助听器)/放大器(模拟助听器)、受话器、电池、各种音量音调旋钮、外壳等元件组成。其作用原理基本可分为三大步骤:
声音的采集:通常声音信号经过麦克风将其转换为电信号;声音的处理:通过放大器或数字处理芯片对其进行处理优化(降噪、WDRC等功能算法);声音的*放播**:最后再由受话器将电信号转换为放大的声信号(声导)或者机械振动(骨导)。
硬件方面,最关键的核心组件为数字信号处理模块(DSP芯片),声音经过采集转换为电信号送入DSP芯片后,性能越好的助听器要求其具备强大的处理计算能力、适合的WDRC通道数、低功耗、低延时、小尺寸。芯片处理能力的好坏决定算法好坏、直接决定助听器性能的好坏。
算法方面,数字助听器的技术的竞争正从“听的见”向“听的清”“听的懂”转变,新技术层出不穷。助听器性能的好坏极大程度的取决于数字处理算法的好坏,主流的核心算法包括啸叫抑制/语音增强、降噪算法/多通道响度补偿/回波反馈消除等,主要致力于降低机器及环境的噪音,增强语言的理解程度,提升患者满意度和体验感。
目前主流的中、高端数字助听器产品都已经具备主流的核心算法,只是由于不同技术路径的使用或自身实力的差距最终呈现的效果不同。此外,助听器的技术发展也致力于患者个性化及舒适度的需求,近年来声学场景识别、自验配等辅助算法也逐渐应用于助听器中。
值得关注的是,人工智能技术在老年助听器上的应用还处在技术适应和改造阶段,其标准化需要进一步通过更具体的方法、体系和流程实现。比如,如何评估人工智能技术在老年助听器降噪中的功能、降噪程度和在某些场景下使用的效果等。