北斗导航型芯片公司 (北斗芯片模块评测)

贞光科技从车规微处理器MCU、功率器件、电源管理芯片、信号处理芯片、存储芯片、二、三极管、光耦、晶振、阻容感等汽车电子元器件为客户提供全产业链供应解决方案!

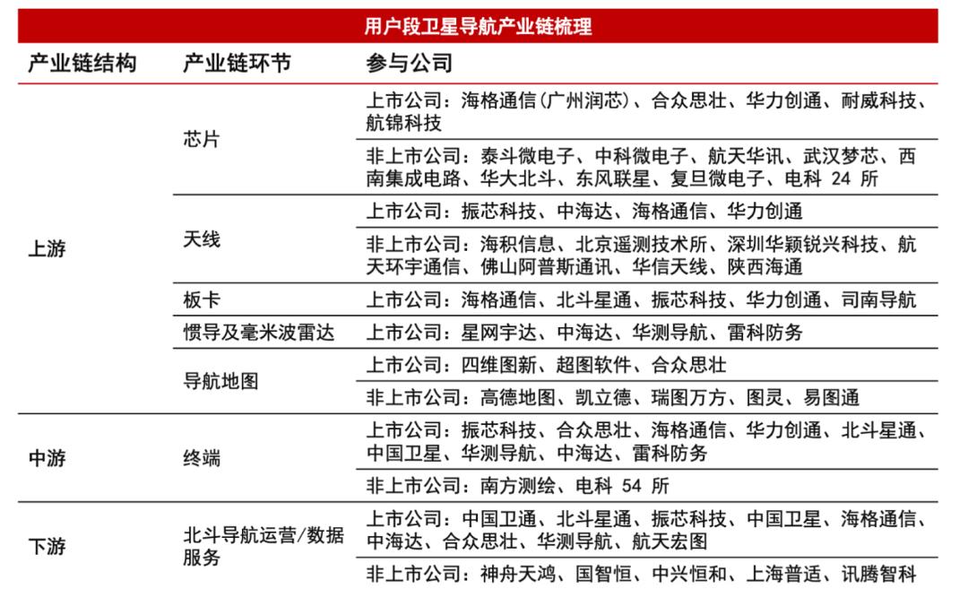
北斗产业链与其他卫星导航系统的产业链类似,上游同样由芯片、天线、板卡、惯导及毫米波雷达、导航地图等构成。

北斗兼容芯片及模块公司,北斗芯片模块评测

根据《2022中国卫星导航与位置服务产业发展白皮书》公布的数据来看,截至2021年底,北斗系统的基础产品已经达到了这些成果:1、国产北斗兼容型芯片及模块销量已超过2亿片,季度出货量突破1000万片。

北斗兼容芯片及模块公司,北斗芯片模块评测

2、具有北斗定位功能的终端产品社会总保有量已超过12亿台/套(含智能手机)。3、国内厘米级应用北斗高精度芯片、模块和板卡的总出货量达到120万片。其中值得一提的是,北斗导航型芯片、模块、高精度板卡和天线已出口到100多个国家和地区。北斗产业链的中游主要包括终端生产商与解决方案商,主要覆盖车载终端、系统集成、国防安全终端、接收机、数据采集器、移动终端等产业。北斗产业链的下游根据应用场景分类,定位终端的应用可分为手机、可穿戴设备、交通运输、汽车风控等。

北斗兼容芯片及模块公司,北斗芯片模块评测

除了手机,北斗系统在交通运输领域的应用最为广泛,目前有超过780万辆道路营运车辆(货车、客车、危化车等)安装了北斗定位系统装置,超过500万辆共享单车搭载了北斗高精度定位芯片,4万多辆邮政快递干线车辆、47000多艘船舶应用北斗系统,还有大量车载导航也支持北斗系统。在汽车导航后装市场终端销量达到477万台,汽车导航前装市场终端销量达到681万台,各类监控终端销量达到317万台。

北斗兼容芯片及模块公司,北斗芯片模块评测

而在城市基础设施建设等方面,北斗已逐步形成深度和规模化的应用。值得注意的是,金融系统和电力调控已实现北斗授时100%覆盖。北斗芯片作为北斗应用中最基础和最重要的一环,也在以自主创新为驱动,高速发展。国产北斗芯片从工艺制程看,设计工艺已经从55纳米、40纳米、28纳米,进入到22纳米甚至更先进工艺;从芯片尺寸看,已从早期的射频与基带单元分立设计,实现了射频、基带、存储器、电源管理等单元的一体化SoC集成设计,芯片面积做到了米粒大小,极大提升了成本优势;从芯片功耗看,功耗水平大幅降低,极大地延长了终端的使用时间。国产北斗芯片实现北斗导航定位及其融合纵深产业不被卡脖子的关键。在北斗芯片进入22nm的同时,也饱受质疑。传统思维里,导航定位芯片对先进工艺的要求并不高,当前采用40nm工艺的导航芯片也较多,例如GPS运用的均是40nm芯片,那么北斗芯片因何如今在先进制程方面频频提升呢?事实上,北斗系统并不单单应用在导航定位方面,在其他应用方面北斗也是被寄予厚望的,赋能各行各业,因此,对于北斗芯片的要求也有别于传统意义上的卫星导航芯片,北斗芯片植入手机成本仅10元,对于先进制程的要求不言而喻。当前面市的北斗芯片和模组又有哪些呢?1、九洲北斗九洲北斗的StarNav-IlI芯片是一款自主研发的高精度定位领域拥有全系统、双核高精度GNSS导航定位功能的芯片,具有北斗三号特有的区域和全球短报文通信功能。芯片采用40nm低功耗工艺和完全自主知识产权的GNSS技术,可同时支持6路数字中频输入,有144个跟踪通道,支持抗窄带干扰功能,可在复杂电磁环境下提供可靠的高精度定位导航信息。对低速无人车的高精度定位有巨大帮助。

北斗兼容芯片及模块公司,北斗芯片模块评测

2、华大北斗华大北斗针对行业应用的不同需求,重点围绕共享单车、车载应用、无人机、智能终端、高精度等应用,规划了完整的芯片产品线。华大北斗为共享两轮车提供高性价比的芯片级北斗高精度定位解决方案,结合北斗电子围栏技术,对停车区域的精准划定和停放区域的精准判定,实现入栏结算、停车指引、定点停放等功能。华大北斗多频多系统高精度SoC芯片HD8040系列,具备高性能与低功耗和低成本兼顾的特点。该方案为共享两轮车规范、有序停车和精准管理提供了重要的技术手段和支撑。作为低功耗的新一代旗舰产品,HD8120系列芯片采用自主研发的CYNOSURE III Lite全新架构,升级定位性能并优化功耗。凭借先进的智能电源管理设计,相比上代产品功耗降低一半,在实际测试中表现卓越。灵活支持各种电压设计的终端产品。在星系支持、快速定位和低功耗方面的表现,让HD8120系列在可穿戴设备、无人机、*踪器追**等终端应用中具备极高的性价比。

北斗兼容芯片及模块公司,北斗芯片模块评测

随着汽车智能驾驶等级的不断提升,对车载定位系统的精度及可靠性需求也在不断提升。如何利用北斗实现车辆实时高精度定位,是将北斗应用拓展至智能驾驶领域所面临的关键问题。华大北斗HD9311A多频多系统高精度卫星导航定位芯片满足AECQ-100车规级要求,内嵌RTK算法引擎,可为车辆提供实时厘米级定位信息。同时,华大北斗还提供 满足车规级要求的TAU1312A多频多系统高精度定位模组,更好地满足不同主机厂的要求。

北斗兼容芯片及模块公司,北斗芯片模块评测

华大北斗自主研发的卫导/惯导一体化组合定位模组TAU2202,将卫星导航定位芯片与惯性传感器进行深度融合,在降低成本的同时也缩小体积,更易于终端集成,满足多样复杂场景下持续定位的功能需求。

北斗兼容芯片及模块公司,北斗芯片模块评测

搭载华大北斗HD8120芯片的模组产品TAU1113和TAU1114,均支持接收BDS B1(B1I,B1C)、GPS L1等卫星信号,兼具HD8120的全部优点,具备高集成度、mini尺寸,是高性价比的双模定位模块,适用对成本要求高的GNSS规模应用,如车载导航、物流跟踪、车载监控、车联网等。

北斗兼容芯片及模块公司,北斗芯片模块评测

3、北斗星通/和芯星通

和芯星通2023年2月份发布了新一代超小尺寸的全系统多频高精度RTK定位模组UM960,面向智能机器人、形变监测、无人机、手持GIS数据采集终端等应用场景,提供高固定率、高精度、高可靠的GNSS定位数据。

北斗兼容芯片及模块公司,北斗芯片模块评测

和芯星通的GNSS定位产品——全系统全频高精度双天线RTK定位定向模组UM982,适用于无人机、精准农业及自主机器等高精度导航定位领域。该模组面向应用市场需求,聚焦技术创新,实现双天线模式下支持BDS B1I/B2I/B3I、GPS L1/L2/L5、GLONASS L1/L2、Galileo E1/E5a/E5b、QZSS L1/L2/L5、SBAS等信号频点,具有小尺寸、低功耗、高性能、高精度、高可靠、高集成等优势特点。

北斗兼容芯片及模块公司,北斗芯片模块评测

和芯星通自主研发的UM620N和UM621N模组,为最新一代车规级四系统双频导航定位模组。UM621N为四系统双频GNSS/INS组合导航模组。UM620N和UM621N模组,在复杂环境中定位精度更优,抗干扰能力更强,适用于车载座舱IVI 、TBOX等应用领域。

北斗兼容芯片及模块公司,北斗芯片模块评测

和芯星通的NebulasIV UC9810是新一代射频基带及高精度算法一体化 GNSS SoC 芯片。采用 22nm 低功耗工艺,集成射频前端、高性能多模 GNSS 基带处理器和嵌入式微处理器等模块,支持 1408 通道,支持全系统全频点片上 RTK定位及双天线定向解算,兼备高集成度、高性能、低功耗、小尺寸等特点。

北斗兼容芯片及模块公司,北斗芯片模块评测

和芯星通的UFirebird II 是自主研发的22nm工艺集低功耗、小型化、射频基带一体化多系统双频 GNSS SoC 芯片,内部集成采用抗多径、抗干扰及高精度 GNSS 定位技术,可提供亚米级定位精度。UFirebird II 面向全球应用,支持 GPS、GLONASS、BDS(支持北斗三号)、Galileo、NAVIC、QZSS,多系统联合定位,支持多种SBAS 信号接收处理,向用户提供快速、准确的高性能定位体验。适用于车载、机器人、无人机、穿戴、手持设备及步行导航,尤其在城市多径环境下提供更为优越的用户体验。

北斗兼容芯片及模块公司,北斗芯片模块评测

4、海格北斗海格北斗的“海豚三号”多系统多频点高性能基带芯片,具有完全自主知识产权,可全面覆盖四大导航系统(北斗、GPS、GNSS、GSNS),全面实现全球场景应用,支持毫米级定位,可为快速运动的物体提供厘米级高精度位置感知,并提供全球短报文服务。全新的北斗三号RX系列射频芯片支持多通道应用,可实现高精度定位,姿态测量、方向测量,并具备卫星信号定向增强的功能,是复杂干扰环境下保证卫星导航应用的“大杀器”。

北斗兼容芯片及模块公司,北斗芯片模块评测

5、国科微

国科微的GK9501是一款高集成度的多模卫星定位导航芯片。GK9501支持GPS、北斗、格洛纳斯以及伽利略四大主流卫星导航系统;支持双模联合定位,精度高,速度快;底层软件自主设计,提供上层应用软件开发接口和技术支持;集成电源管理功能,功耗低;内置Flash OTP功能,实现每个芯片可追踪。GK9501可广泛应用于车载导航与定位、无人机、基站授时等领域。

北斗兼容芯片及模块公司,北斗芯片模块评测

国科微的GK9701是新一代高性能、高精度、高集成度的多模多频射频基带一体化卫星导航定位芯片,支持北斗三代/GPS/ GLONASS/GALILEO/QZSS/SBAS等卫星导航系统,支持L1/L2或L1/L5两个频段同时定位,支持多系统联合定位和单系*独统**立定位。该芯片采用了先进的22nm制程,射频基带一体化设计,采用可动态调整频率的低功耗双核处理器,集成了DC/DC、 LDO、射频前端、RAM、Flash存储、RTC和电源管理等,该芯片还支持多种方式与其他外设相连,如UART、I2C、SPI或GPIO,同时支持星历预测和DR组合导航。GK9701可广泛应用于车载高精度定位与导航、无人机、高精度授时、安全监测、测量测绘、精准农业等对导航、定位以及授时有需求的领域。

6、振芯科技

振芯科技的GM4622是一款高度集成的BD2-B1、B2、B3、GPS L1以及GLONASS L1双通道多模全频点射频接收芯片,支持双通道同时或独立工作。两个通道完全相同,通过调节输入匹配和SPI配置,单通道可以实现任意导航频点的射频接收。该芯片集成了低噪放、镜频抑制混频器、可调谐滤波器、可变增益放大器、锁相环以及低压差线性稳压器等模块。采用单端射频输入,模拟和数字中频输出,仅需很少的外围元器件即可工作,具有集成度高、体积小等特点。此外芯片的高低本振可选;62MHz时钟可内部输出,也可由外部提供输入。

7、武汉导航院/梦芯科技

梦芯科技的启梦MXT2708A是基于自研GNSS基带和射频技术,采用40纳米工艺设计研发的高性能基带射频一体化芯片。该芯片可支持所有已部署的全球卫星导航系统,同时可实现单芯片同时接收BDS/GPS/GLONASS三系统卫星信号,从而有效提升定位性能,包括灵敏度、首次定位时间、定位精度等,可实现单系*独统**立和多系统联合定位,支持辅助快速定位和差分数据增强,能够在复杂应用环境中快速精确定位,可满足各种导航定位产品的需求。MXT2708A可广泛应用于交通、渔业、水文、气象、林业、救援、通信、电力等行业的监控、导航、授时服务,以及消费类车载导航、手机导航、人/物追踪、登山探险、智慧旅游、无人机、自动驾驶等领域。

8、合众思壮

合众思壮的天琴二代Lyra II是自主设计研发的新一代基带芯片,用于多星座GNSS基带信号的处理。该芯片采用55nm设计工艺,支持1100个全兼容通道,可处理全星座全频点卫星信号。天琴二代芯片全面支持北斗三号全信号,支持L-Band信号接收,可支持“中国精度”星基增强。此外,该芯片内置抗干扰技术,可实现带内外干扰信号的检测和抑制,满足各种高精度应用的需求。该芯片适用于测量测绘、形变监测、精准农业、航空航海、数字化施工、自动驾驶、无人机、移动GIS、智能交通等各种高精度应用领域。

合众思壮的“天鹰”是首款四通道GNSS宽带射频芯片,“天鹰”由三个GNSS射频通道和一个L波段射频通道构成,可以同时配置工作,也可以独立配置运行,芯片可用于单频、多频及L波段星基增强定位,满足单天线、双天线等,集成于高精度定位或测向板卡中,可应用于测量测绘、形变监测、精准农业、航空航海、数字化施工、自动驾驶、无人机、移动GIS、智能交通等各种高精度应用领域。

9、东方联星

东方联星的OTrack-128是联星推出的北斗卫星导航芯片,采用32位高性能ARM嵌入式处理器,内置BDS/GPS/GLONASS/Galileo算法引擎的基带模块,集成DMA控制器,USB1.1设备和其他相关IO外围设备,其尺寸小(12mmx12mmx1.25mm),工艺先进,封装灵活,支持陶封和塑封,抗干扰能力强,最多能消除12个窄带干扰。

OTrack-128A是一款高性能北斗卫星导航基带SIP芯片,通过SIP的方式集成OTrack-128裸片、SPI-FLASH和SDRAM,实现更优的板级设计及更高的集成度。可与多种设备实现互联,适应多种场合的应用,提供独立导航功能的单芯片解决方案。 10、华力创通/华力智芯 华力智芯主要的卫星导航芯片包括:HAJ2020/HBP2012卫星导航芯片和HGNM1631A B1L1RDSS民用导航模块等。HBP2012卫星导航基带芯片能同时接收BDS、GPS、GLONASS、北斗RDSS信号,实现多系统多频组合定位和短报文通信,能够捕获和跟踪北斗精密测距码,适应高动态载体需求。该芯片通过软件配置可满足高精度、高灵敏度、高动态等用户机应用需求,也可满足北斗短报文通信指挥机应用需求。

北斗兼容芯片及模块公司,北斗芯片模块评测

HGNM1631A B1L1RDSS民用导航模块是北京华力创通科技股份有限公司基于自主研发的卫星导航基带芯片HBP2012研制的B1L1RDSS导航通信模块,该模块集成了基带、射频、接收LNA、发射PA等,外部只需连接无源天线和供电即可工作。

北斗兼容芯片及模块公司,北斗芯片模块评测

11、泰斗微

泰斗微的TD1030是一款高性能多模基带射频一体化GNSS芯片,片上集成射频前端、数字基带处理、电源管理器、32位微处理器,以及各种外设通信功能。TD1030支持多种卫星导航系统, 包括BDS、GPS、GLONASS、QZSS以及卫星增强系统SBAS, 具有小尺寸、低成本、低功耗,高性能等特点。芯片采用40nm RFCMOS工艺,是国内首款通过AEC-Q100 Grade2认证的射频基带一体化芯片。TD1030适用于车载导航、车载监控、智能穿戴、新兴物联、便携终端、亚米级高精度定位、广播电视和时间同步等应用领域。

泰斗微的TD1050芯片可以用来接收北斗、GPS、格纳斯、伽利略这4个系统的信号,可以做到全球定位。它可以支持多频,包括L1、L2、L5(GPS的三个频段)、B1、B2、B3(北斗的三个频段)。TD1050采用了28nm工艺,面积缩小了20%,并增强了北斗三号、Galileo等的卫星信号支持;在捕获灵敏度性能上提升了3dB以上,并把功耗降低了20%。 12、西南集成西南集成的XND2280系列是基于可重构宽带射频前端、多系统高灵敏度捕获跟踪等核心技术,为用户提供高灵敏度、高定位精度、低功耗的SoC系列化产品。西南集成的XN6988/XN6303短报文卫星导航通讯模块基于公司自主知识产权的北斗射频芯片设计,包含射频前端、射频收发和基带信号处理等功能单元,支持GNSS定位和北斗短报文通讯,具有高性能、高可靠性、高集成度等特征,广泛用于紧急救援报警、车辆监控、海事通讯服务等终端设备。

北斗兼容芯片及模块公司,北斗芯片模块评测

13、电科芯片电科芯片的卫星导航射频模块SFM951DEQ/SFM952DEQ/SFM953DEQ/SFM954DEQ,SMT22*22*4P20封装,支持BD2 B1/B2/B3、GPS L1、GLONASS频段卫星导航射频模块,可接收有源天线或无源天线信号输入。 14、司南导航司南导航近日推出了新一代高精度GNSS基带芯片,公司的高精度北斗/GNSS技术打破了进口产品垄断地位,目前已达到国内领先、国际先进水平,高精度 GNSS 板卡/模块已累计出售超过50 万片,GNSS终端设备的交付量超过44万台。司南导航的K8系列模块装载自主研发的“Quantum-Ⅲ”SoC 芯片,相较于 K7 系列产品,K8 系列产品在尺寸、功耗等关键性能方面实现了巨大的突破,同时具备窄带抗干扰和快速捕获能力,在定位精度、可靠性、连续性等方面都有了不同程度的迭代。“Quantum-III”采用40nm工艺,是司南导航在2020 年8月推出第三代、全系统全频点高精度 GNSS 导航定位 SoC 芯片,支持北斗三号全球信号。 15、复控华龙复控华龙2008年发布了国内首款北斗一号RDSS处理芯片“领航一号”(JFM7101)。此后十余年,复控华龙又先后发布了JFM7201、JFM7205、JFM7206、JFM7208等多款北斗二号基带处理芯片,以及FH7301和FH7302两款北斗三号基带处理芯片。JFM7208、FH7301、FH7302都同时支持北斗、GPS、GLONASS、GALILEO四大全球导航系统,广泛应用于北斗短报文通信、定位、导航和授时等各类应用。 16、北方雷科 北方雷科的LK-NAV/B-45是基于LKBP2013芯片研制的北斗高精度定位定向模块,同时支持BDS-B1、B3和GPS-L1三个频点,可实现双系统单频、双频、兼容定位;支持双天线输入,具备BDS双频定向功能。同时功耗低、尺寸小、重量轻,适合各领域集成应用。 17、华测导航 华测导航的“璇玑”芯片支持全星座全频点GNSS卫星(北斗(含北斗三代)、GPS、GLONASS、Galileo、QZSS)信号,支持SBAS星基增强系统,支持L-band,支持RTK,PPP-RTK和RTD,支持单芯片高精度定位定向,支持PPS、eventmark,并可实现100Hz原始观测量输出。搭载璇玑的板卡可实现精度为1cm(水平RMS)的RTK定位,及0.12°/米基线(动态定向)精度的定向。“璇玑”量产后,可应用于测绘测量、导航应用、自动驾驶、无人机航测、农机自动导航等领域。 18、航天华讯航天华迅的五代双模基带芯片HX8521,采用55nm CMOS工艺,支持北斗二代 B1和GPS L1双系统联合定位和单系*独统**立定位,芯片内部集成CPU、DSP核、SPI-FlASH、存储单元和电源管理电路等模块,具有低功耗、高灵敏度、高定位精度、高授时精度等优点。可广泛应用于车辆监控/导航、智能手机、平板电脑、气象探测、精密授时等方面。 19、北伽导航北伽导航的"航芯一号"HX102是国内首颗40nmCMOS BDS/GPS射频基带一体化SoC北斗导航芯片,具有高系统整合度(SoC)、低外部组件成本(BOM cost)、超小布局面积的特性,便于客户在同一个开发板上完成不同系统的接收器设计。“航芯一号”实现了大众应用终端对导航芯片“体积小,更小,功耗低,更低”的要求,全面解决了制约北斗导航产业大规模应用的重大瓶颈问题,可广泛应用于智能手机、平板电脑、可穿戴设备、车载导航、无人机、监控和授时等大众应用领域。20、中科微

中科微的AT6558是一款高性能BDS/GNSS多模卫星导航接收机SOC单芯片,片上集成射频前端,数字基带处理器,32位的RISC CPU,电源管理功能。芯片支持多种卫星导航系统,包括中国的BDS(北斗卫星导航系统),美国的GPS,俄罗斯的GLONASS,并且实现多系统联合定位、导航与授时。

北斗兼容芯片及模块公司,北斗芯片模块评测

中科微的AT300是一款低成本、高性能、紧凑的卫星导航和MEMS传感器组合的定位定向模块。AT300采用双天线同时接收的定向方案,包含两个独立的卫星接收机,支持BDS、GPS、GLONASS等多个卫星导航系统L1频段,利用载波相位差分技术精确估计载体航向。AT300集成了3轴MEMS加速度计,利用传感器和GNSS测量值组合,提供更精确和可靠的位置和姿态信息。AT300无需外部传感器和网络连接,凭借其极低的功耗、紧凑的尺寸、完整的集成度能够为船舶、车辆、通信天线等提供定向测姿信息。

北斗兼容芯片及模块公司,北斗芯片模块评测

21、润芯润芯的RX3706是一款四通道多模多频GNSS宽带射频芯片,其工作频率覆盖1.15GHz~1.65GHz,支持北斗二号/三号、GPS、GLONASS、Galileo、QZSS、SBAS导航卫星系统信号和L-Band导航增强信号接收。RX3706可提供极高性能和集成度。芯片集成了包括低噪声放大器、混频器、滤波器、可编程放大器、模数转换器和锁相环在内的完整接收机链路。RX3706通过片上集成滤波器完全消除了对外部中频滤波器的需求,只需要几个元件就可形成完整、低成本的多模多频GNSS射频接收机解决方案。RX3706具备高度的应用灵活性。芯片具有可编程小数/整数模式频率合成、低中频/零中频接收机架构可配置、数字/模拟中频输出可编程、通道独立关断、可编程独立\共用本振、高性能频率可编程采样时钟等灵活强大的功能,可支持几乎所有导航应用场景。

北斗兼容芯片及模块公司,北斗芯片模块评测

22、北斗天汇北斗天汇的TH-JCA01是一款北斗二号基带处理芯片,具有北斗RNSS和GPS基带信号处理功能。可输出信号原始观测量,用于PVT解算开发;内置标准串行通信接口,可应用于北斗二号多种接收设备。23、中海达中海达2018年发布国内首款投入实际应用的自主知识产权的北斗高精度导航芯片“恒星一号”BX41530,成功打破国外在该领域垄断,该芯片适用于GPS、北斗、GALILEO、GLONASS 4个卫星系统所有频点,可实现对全球所有卫星导航星座的全频带兼容。24、芯辰航宇芯辰航宇自主研发的北斗三号短报文收发模组XM1301。模组集成了5W功放、LNA、RDSS射频收发芯片,可以实现北斗三号短报文通信、定位等功能。

北斗兼容芯片及模块公司,北斗芯片模块评测

25、天工测控天工测控基于华大北斗HD8120芯片研发推出一款低成本的单频北斗三号定位模块SKG122C,其单频多系统、工业级标准、高灵敏度、高精度、小尺寸、支持B1I,B1C、低成本的优势特性可以为车载和便携式手持终端等产品提供精准位置信息。

北斗兼容芯片及模块公司,北斗芯片模块评测

26、合宙合宙通信的Air530H是一款高性能BDS/GNSS多模卫星导航定位模组。支持多种卫星导航系统,包括中国的北斗卫星导航系统BDS、美国的GPS、俄罗斯的GLONASS,并实现多系统联合定位;具有高精度、秒定位、低功耗等特性。

北斗兼容芯片及模块公司,北斗芯片模块评测

合宙通信的Air510U是合宙全新推出的一款标准1009封装的迷你型双模卫星导航定位模组,内置GNSS芯片(芯与物UC6228CI),具有高性能、高精度、高集成度以及低功耗等特色。Air510U集成了DC/DC、LDO、射频前端、低功耗应用处理器、RAM、RTC和电源管理,可通过纽扣电池或法拉电容给RTC、备份RAM供电,减少首次定位时间。可广泛应用于车载定位与导航设备、高精度授时、安全监测、测量测绘、精准农业等对导航/定位/授时有需求的领域。 27、芯讯通 芯讯通在北斗定位模组领域经过多年耕耘,推出了SIM68VB、SIM68MB、SIM98VB等多款北斗定位模组。近期,更是在原有多款北斗定位模组基础上推出了两款更具性价比的北斗定位模组SIM68MLB和SIM66MB。SIM68MLB/SIM66MB尺寸为10.1* 9.7* 2.5mm,具备BeiDou和GPS双模定位功能,可提供较高的精确度,满足用户的使用需求,适用于工业物联网,车联网,物流追踪等。

北斗兼容芯片及模块公司,北斗芯片模块评测

28、广和通 广和通的通信模组L610系列、MC669系列,可融合搭载华大北斗芯片平台的GNSS模组,封装设计兼容10.1mm*9.7mm与16mm*12.2mm两个尺寸,可依照实际的需求选用单频高精度、双频高精度、单频高精度RTK、双频高精度RTK、原始观测量输出、惯导等性能的模组,可分别满足精细至厘米级的定位需求。

北斗兼容芯片及模块公司,北斗芯片模块评测

广和通的G030&G031搭载了华大北斗CYNOSURE III Lite GNSS SoC芯片,全面支持新一代北斗三号信号体制,支持BDS、GPS、Galileo、GLONASS、QZSS和SBAS信号。G030&G031支持单系*独统**立定位和多系统联合定位,可并发处理3个星系信号,GPS+Galileo与BDS或GLONASS。G030&G031有多达88条GNSS追踪通道数,使其可用的卫星数大幅度提高,得以获得精确度达米级的定位结果。

北斗兼容芯片及模块公司,北斗芯片模块评测

29、移远通信移远通信已有多款车规级GNSS车载模组投入市场,包括LG69T/L26-DR/L26-T/L26-P等多个型号产品,均取得了不错的反响。移远通信车规级双频高精度定位模组LG69T,支持RTK和DR技术,在大型整车厂及Tier 1客户中备受青睐。L26-DR支持DR惯性导航技术,集成了6轴传感器和GNSS算法引擎,具备出色的融合定位性能,可在隧道等无GNSS信号环境下实现1-2米定位精度,为*踪器追**、T-Box、车载导航、车队管理、物流信息管理等等汽车、工业和消费类应用提供了理想选择。 30、有方有方的全网通N1系列智能模块和N710系列标准模块内置GPS/北斗,可以使终端设备获得精准的定位和卫星授时。如,需要导航定位功能的汽车电子产品;在需要精准的卫星授时场合中,如计量终端、工业控制和工程等需精准的时间供调配的应用。 31、移柯移柯的N20HD是一款小封装,高性能,稳定可靠的GNSS定位模块。搭载了华大北斗的CYNOSURE II GNSS SOC芯片,支持GPS、BD、QZSS卫星信号。16*12.2mm小封装,低功耗设计使N20HD模块可方便应用于功耗敏感场景。 32、安瑟

安瑟的ASA-2727北斗系列带陶瓷天线定位模组,可支持TTL/RS232/USB输出,支持PPS;支持AT6558R/UC6226芯片,GPS+北斗双模,适用于中国市场。

33、千寻位置千寻魔方的MC282M是千寻位置推出的一款高性能、高集成度的双频高精度定位模组,集成超强运算能力的定位芯片, 支持全球所有民用导航系统,包括BeiDou、GPS、GLONASS、 Galileo和 QZSS, 可同时跟踪 BDS B1I/B1C/B2a,GPS L1C/A/L5,Galileo E1/E5a,GLONASSL1,QZSSL1/L5信号。

北斗兼容芯片及模块公司,北斗芯片模块评测

34、北天

北天的GNSS模块BT-F9PK4,集单点定位、RTK、定向和定位为一体;两个1.0 4P接口,简单易用; 更高效的RTK解算,厘米级定位精度;支持三矢量RTK解算,进一步优化动态定向稳定性;更新频率支持0.25-20Hz,秒脉冲频率0.25-10Hz。

北斗兼容芯片及模块公司,北斗芯片模块评测

35、三信 三信的北斗高精度定位模块SUN-BGR,高度集成,体积小,功耗低,灵敏度高,采用混合定位模式,定位快,精度高。

北斗兼容芯片及模块公司,北斗芯片模块评测

36、华芯云创华芯云创的G220ES 是一款高动态、五星十频、L1+L5、集成RTK定位引擎的 GNSS 模块。内置12纳米先进制程GNSS Soc芯片,集成主频双核Cortex A7 1.2GHz高性能运算处理器,模块支持 GPS、BeiDou、GLONASS、Galileo 和QZSS 多卫星系统,且内部集成了 6 轴传感器(3 轴陀螺仪 + 3 轴加速度计)和GNSS RTK 紧组合算法引擎,G220ES可以达到厘米级定位精度,极大提高设备的定位精度,支持最大20Hz融合定位刷新率。

北斗兼容芯片及模块公司,北斗芯片模块评测

37、星河微星河微的SR1216Z1,支持GPS+北斗双模定位,FLASH版本,3.3V或5V供电,TTL电平输出,9600波特率,1HZ输出,NMEA-0183协议输出。

北斗兼容芯片及模块公司,北斗芯片模块评测

38、确誉达确誉达的CEO2735MD/MS系列是属于高性能的单、双频GNSS定位产品,该产品支持接收新一代北斗第三代卫星信号,同时支持全球所有民用导航卫星系统(包括Galileo、QZSS、GPS、北斗3代、GLonass、NAVIC)。CEO2735M系列集成高效率电源管理架构,为GNSS导航应用提供高精度、高灵敏性、低功耗性能产品。

北斗兼容芯片及模块公司,北斗芯片模块评测

39、博纳雨田博纳雨田的TM8650集成了自主研制的射频收发芯片BN622,功放芯片、基带芯片和LNA 电路,配合SIM卡及无源天线即可实现北斗一代的短报文通信功能及定位功能。模块同时集成了BDS B1/GPS L1接收电路,可实现北斗/GPS联合定位或单北斗、单GPS定位。低噪放电路可对RX端口输入的射频信号进行滤波及放大,客户无需外置LNA 及滤波器,直接通过RX端口连接无源天线即可接收RDSS信号。功放电路提供10W发射功率。支持2.1(定位总站2011-8) 协议兼容4.0协议(总参测绘局2007-4)。模块采用工业级的铝制壳体,结构强度高,功耗低,非常适合如特种车辆的导航监控、海洋渔业终端、气象探测仪以及手持终端等应用。

北斗兼容芯片及模块公司,北斗芯片模块评测

40、西博泰科

西博泰科的CNT936P是一款双频 RTK +惯导高精度组合导航模块,支持 GPS、BDS、Galileo、GLONASS 和 QZSS 等多卫星系统,支持 L1、L5、B2I、B2a、E1c、E5a、G1 等多频点。基于六自由度MEMS传感器与双频RTK卫星导航紧密结合的组合导航系统,RTK算法与基于扩展卡尔曼滤波的组合导航算法高效运行于片上处理器,是一款低功耗、小体积、高精度、无需接入里程计辅助、具备城市峡谷和长时间隧道 100%导航可用性的分米级组合导航产品。

北斗兼容芯片及模块公司,北斗芯片模块评测

41、高新兴物联高新兴物联的ME3616-G1A集成了“北斗+NB-IoT“的双重核心功能,在超小尺寸中集成了和芯星通的 FireBird 超低功耗GNSS芯片,具有小尺寸、低功耗、高性价比、易开发、高性能五大突出优势。42、博实结博实结的B1612-Z 采用中科微高性能的定位芯片,能够存储长时间的星历信息,具备高灵敏度、快速定位和低功耗等特点,内部集成 GPS/BDS 接收机、LNA 低噪放、SAW 滤波器、26MHz 温补晶振、32.768KHz 晶振。天线接口提供直流供电,外部可以接有源或者无源天线。

北斗兼容芯片及模块公司,北斗芯片模块评测

43、百年星百年星的BD-1722 BD/GPS OEM 模块是一款支持北斗 (B1) 和 GPS 的高性能集成模块, 完全采用高性能的射频芯片和*四代第**双模基带芯片。BD-1722 是一个完整的卫星定位接收设备, 具备全方位功能,能满足专业定位的严格要求与个人消费需要。该产品可应用于开发多种导航终端产品如:汽车导航、汽车保全系统、车辆监控及其他卫星定位应用等。

北斗兼容芯片及模块公司,北斗芯片模块评测

44、尚禹尚禹的YTD-M034G北斗三代RDSS模块是一款支持北斗三代民用频点的高集成模块,具有定位和通信功能。模块采用金属化半孔贴装方式安装,功耗低,小型化,可灵活嵌入各类行业应用终端。

北斗兼容芯片及模块公司,北斗芯片模块评测

*免责声明:本文由作者原创。文章内容系作者个人观点,贞光科技二次整理,不代表贞光科技对该观点赞同或支持,仅为行业交流学习之用,如有异议,欢迎探讨。