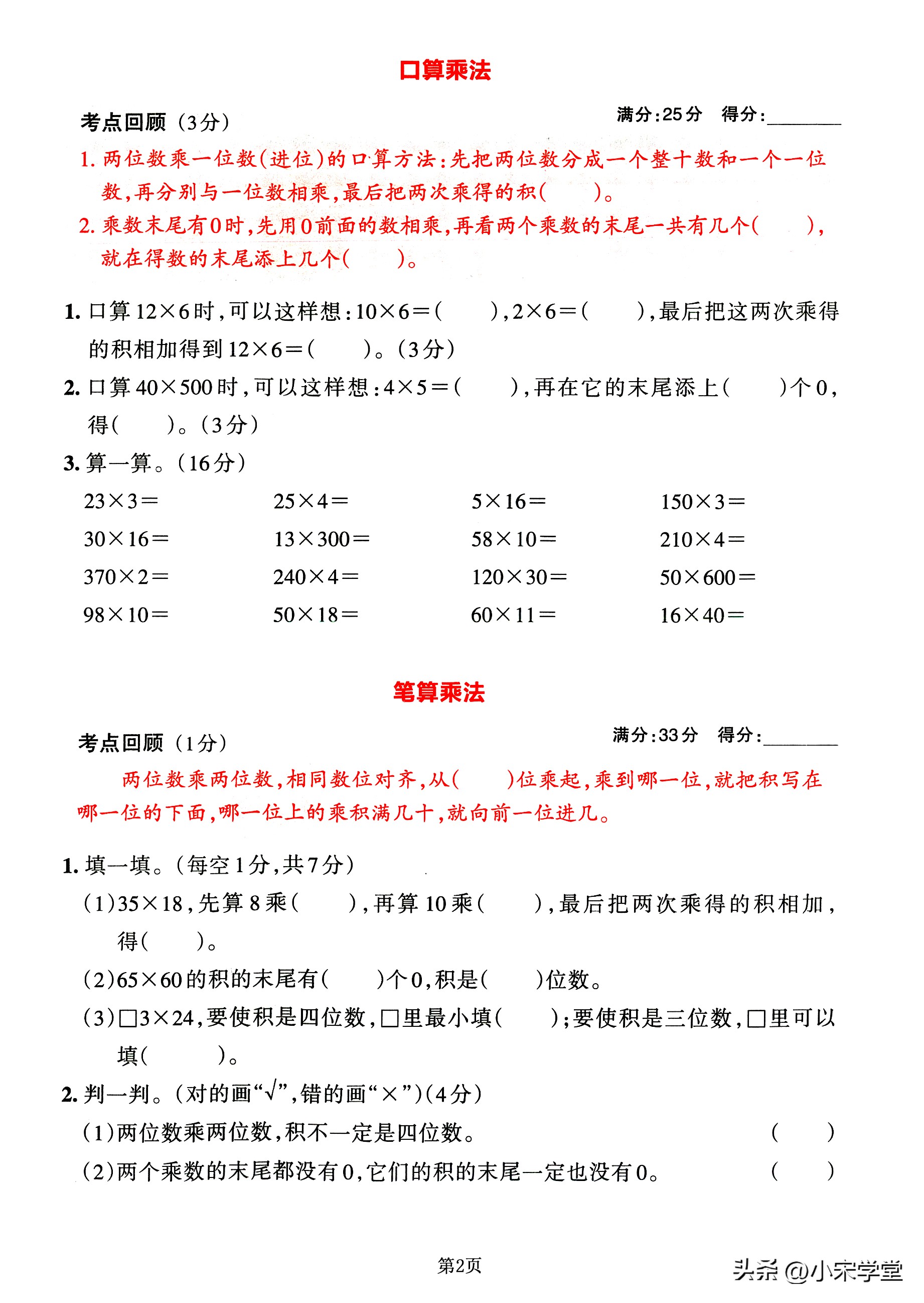
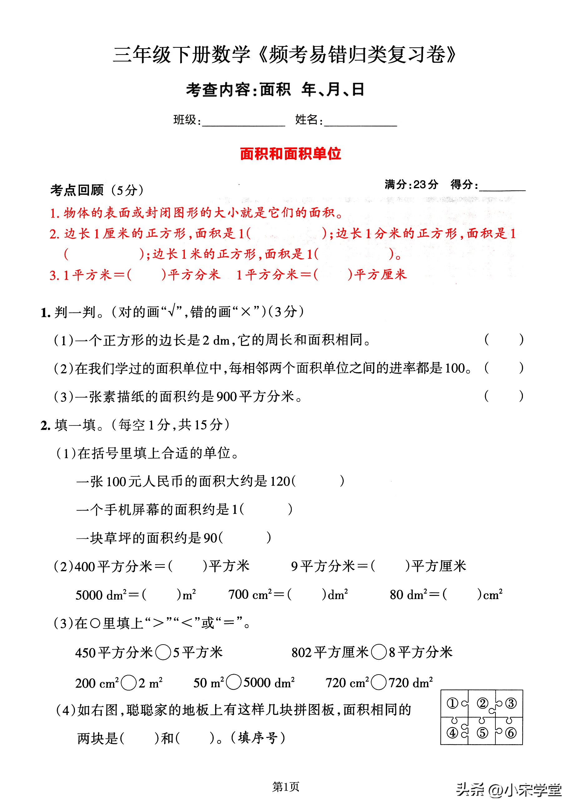
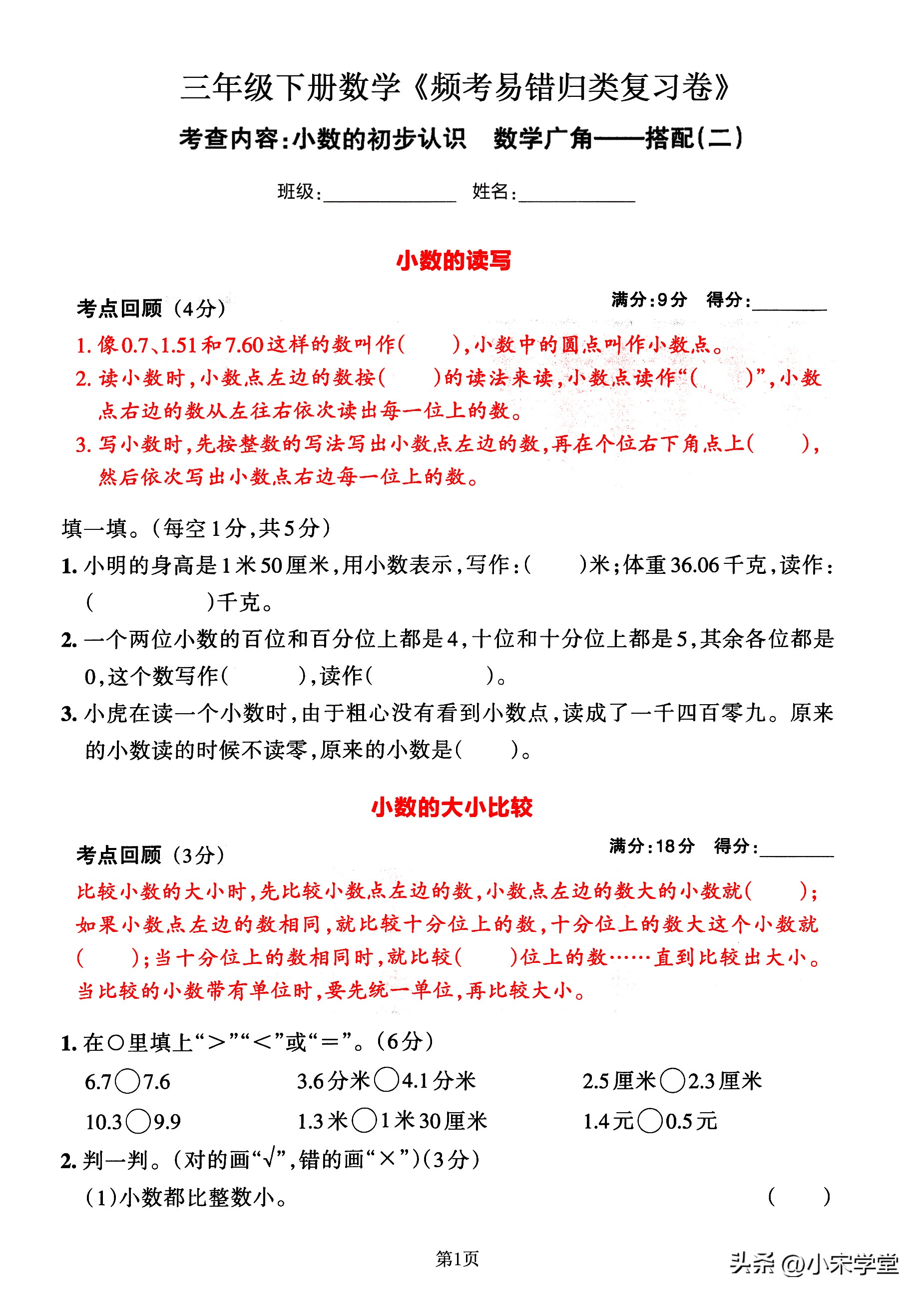
2023春三年级下册数学(人教)《频考易错归类复习卷》,共四套,每一套试卷的 答案在文章首页自行参考对照 。考查内容分别是(1)位置与方向(一)、除数是一位数的除法;(2)复式统计表,两位数乘两位数;(3)面积、年月日;(4)小数的初步认识,数学广角——搭配(二)。具体如下:
















2023春三年级下册数学(人教)《频考易错归类复习卷》,共四套,每一套试卷的 答案在文章首页自行参考对照 。考查内容分别是(1)位置与方向(一)、除数是一位数的除法;(2)复式统计表,两位数乘两位数;(3)面积、年月日;(4)小数的初步认识,数学广角——搭配(二)。具体如下:















