
刚刚上市的尚德机构最近又被处罚了。
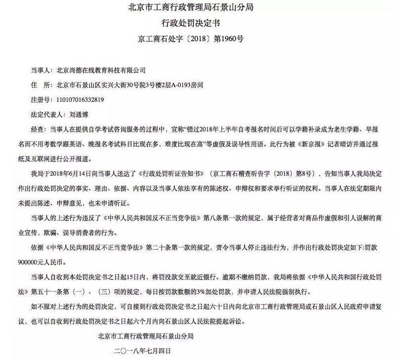
近期,尚德机构被北京市石景山工商分局处罚90万元,原因是当事人尚德机构在提供自学考试咨询的过程中,宣称“错过2018年上半年自考报名时间后可以学籍补录成为老生学籍、早报名而不用考数学和英语、晚报名考试科目比现在多,难度比现在高”等虚假、误导性用语,此行为被媒体暗访并曝光。石景山工商分局认定尚德机构的上述行为违反了《中华人民共和国反不正当竞争法》第八条第一款规定,属于经营者对商品做虚假和引人误解的商业宣传,欺骗和误导消费者的行为。

为此,《商学院》记者联系到尚德机构负责公关的人员,截止发稿前,尚德机构没有就被处罚一事做出回应。
招生欺诈大起底
尚德机构近期被石景山工商分局处罚90万元的事情直接的原因是《新京报》的一篇报道。
5月2日,《新京报》刊登了《起底尚德机构三大招生套路》的报道,《新京报》记者通过*底卧**的方式进入尚德机构内部销售培训,从而以第一手的调查和采访获得了尚德机构多种手段“忽悠”消费者报名的内容。
报道称尚德机构主要通过“‘打击痛点’转报专业”“承诺补录学籍落空无法参考”“先提价再优惠‘截杀’学员”这三招必杀技来欺骗学员来报名的。所有尚德机构推荐的专业特点在销售人员的口中都是三句话,简单好考拿证快、含金量高、就业面广。目的只有一个,就是让消费者尽快报名。
而尚德机构的老师承诺补录学籍也存在欺诈,事实上,根本不存在补录,补录的说法是欺骗人的。而尚德机构销售人员对外宣称的和很多高校成人教育机构或者高校远程教育机构有合作关系的说法也是欺骗,5月份,众多国内高校的成人教育机构或者高校远程教育机构已经相继发文,澄清与尚德机构不存在任何形式的合作关系。
而对于正在纠结还没报名的消费者,尚德机构的销售人员祭出“假优惠”的杀手锏,“先把课程价格提价1000元,再告诉学员现在有1000元优惠,过了今天再报名就没有了。”这是尚德机构销售人员常用的话术。
而上述这些内容都是尚德机构内部对销售进行培训的PPT里的内容,由于《新京报》*底卧**入职尚德机构销售部门,才能获得这些第一手的内部培训内容。
早在今年3·15期间,《商学院》就报道过尚德机构涉嫌虚假宣传、学员遭遇退费难的问题。(关注3·15 | 尚德教育涉嫌虚假宣传 学员遭遇退费难) 而尚德机构被媒体曝光也不是一次两次了,从2013年开始,多家媒体就报道过尚德机构超范围办学、且无办学资质,以及涉嫌合同欺诈,学员退费难等问题。其中,2018年2月《每日新闻》报道,相关机构收到尚德机构2017年全年退费投诉1122件,只有627件解决。并存在学员被推荐报名“停招专业”,学费分期付款变“*款贷**”等问题。
恐遭美国股民集体诉讼
尽管《新京报》的报道是5月初刊登,记者的*底卧**和调查时间主要集中在3月和4月期间,而这之前,尚德机构已经于2018年2月24日在美国纽交所上市。也就是说,尚德机构作为一家上市公司,在上市之后仍然还在进行所谓的“欺诈”性的内部培训活动,可以想象,对外各种“骗术”依然是横行市场。
上市之前,尚德机构的口碑就不佳,2017年相关机构收到尚德教育全年退费投诉1122件,其中解决问题的投诉量不到一半,问题主要集中在学员被推荐报名“停招专业”,退费难等问题,很多学员自发组成了退费QQ群,集体声讨尚德机构的欺诈行为。因此尚德机构是一家业内口碑不佳的教育机构。
在实地律师事务所创始合伙人范伯松看来,作为一家在美国市场上市的公众公司,在国内公然进行欺诈和虚假宣传,这样的行为是非常严重的行为,如果尚德机构遭遇美国股民的集体诉讼,是会把尚德机构告破产的。
据了解,在美国股市,集体诉讼意味着当你想告一家上市公司的时候,不需要每个股民都站出来,只要有一个提出诉讼,只要告赢了,利益就归大家所有。如果胜诉,集体诉讼代理律师事务所将名利双收。
范伯松告诉《商学院》记者,很多美国律师在美国就专门打这种官司,而且这种股民和上市公司打官司的诉讼很多。美国的中小股民告上市公司一般不用出律师费,因为官司一旦打赢的话,和解费的30%左右归律师事务所。一旦这次的处罚坐实,最终维持这个结果,尚德机构面临美国股民集体诉讼的风险是极大的。
如果尚德机构因为国内的不诚信问题被美国股民诉讼,用范伯松的话形容就是会赔死。因为,如果一个股民要求赔偿10万美元,那么官司一旦打赢,上市公司就要向每个股民都赔偿10万美元,这样的赔偿将是一笔天文数字。
会成为第二个安博吗?
2014年5月,安博教育成为国内第一家在美国被强制退市的教育机构。而退市的导火索就是安博小股东揭发安博教育财务造假,这对于上市公司而言是一个致命的打击。
从2000年33岁创办安博教育到2010年上市,黄劲创办的安博教育在10年间可谓顺风顺水。然而,上市之后,安博教育在首度上市当日便遭遇“破发”,而后随着2011年中概股危机的到来,安博教育的股价开始持续走低,这也导致了原先在并购中获得原始股权的创始人利益受损。当初集团在湖南地区收购的同升湖学校、长沙兢业修才学校的创始人纷纷站出来向媒体爆料安博教育为了上市虚构业绩,存在财务造假的行为。
此后,安博教育遭遇了普华的介入调查,霸菱亚洲私有化要约、高管离职、美国投资者诉讼等一系列事件。2013年初,安博教育股价已跌至1美元以下,而在3月停牌之时股价仅为0.95美元。在停牌14个月以后,安博教育又因为迟迟不能递交2012年的财报被强制退市。
由此可见,安博教育的退市,小股东向媒体披露财务造假是一个导火索,后来导致股价持续的走低,遭遇审计公司的调查,加上连续三年亏损严重,最终黯然退市。
相比之下,刚刚上市的尚德机构在很多方面与当年的安博教育非常类似,同样的被媒体曝光企业欺诈不诚信问题,同样的股价低迷,同样的持续多年的亏损。一位业内不愿意透露姓名的人士告诉记者,尚德机构不调整自己的经营策略,继续忽悠消费者,继续不诚信,从美国股市被强制退市的可能性是很大的,同时,还将可能遭遇美国股民的集体诉讼。
2018-07-25