导语:为何很多企业总觉得高管的执行力不到位,工作做的结果也不满意?主要原因之一是企业对管理者的岗位定位不清晰,岗位职责说明不够。
1、总经理(总裁)

1

2
2.副总经理

1

2
3.人力资源总监

1

2
4.财务总监(CFO)

1

2
5.营销总监

1

2
6.市场总监(CMO)

1

2
7.销售总监

1

2
8.生产总监

1

2
9.运营总监

1

2
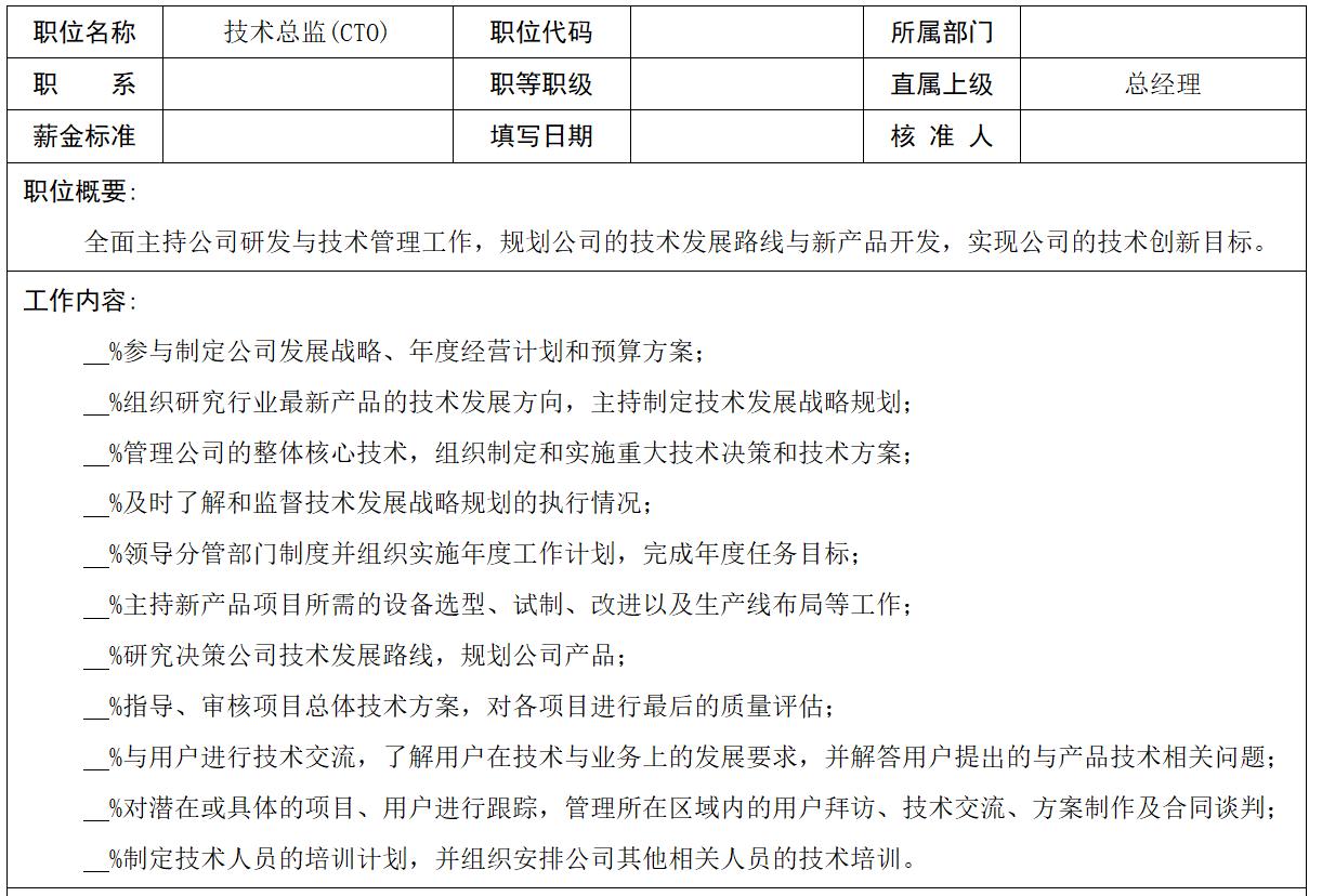
10.技术总监(CTO)

1

2
11.总经理助理

1

2

1

2

1

2

1

2

1

2

1

2

1

2

1

2

1

2

1

2

1

2

1

2