前几个月写的,疫情不知道什么时候结束,也找不到投资人,估计用不上了!有这方面需求的朋友可以拿去做参考,不明白的地方可以留言问我。

主题型的互动餐酒吧模式









因为是ppT截图,排版有一点点乱,但并大家不影响观看,这本来是帮我一个朋友的餐厅改版升级写的方案,但他没有钱来追加投资,他想我投,但我在深圳钱也耗光了,所以只能不了了。
还有细化的筹备案和执行案,但这两个是根据实际情况来写的,所以大家未必上,但有需要的朋友或想看的朋友可以联系我![来看我]
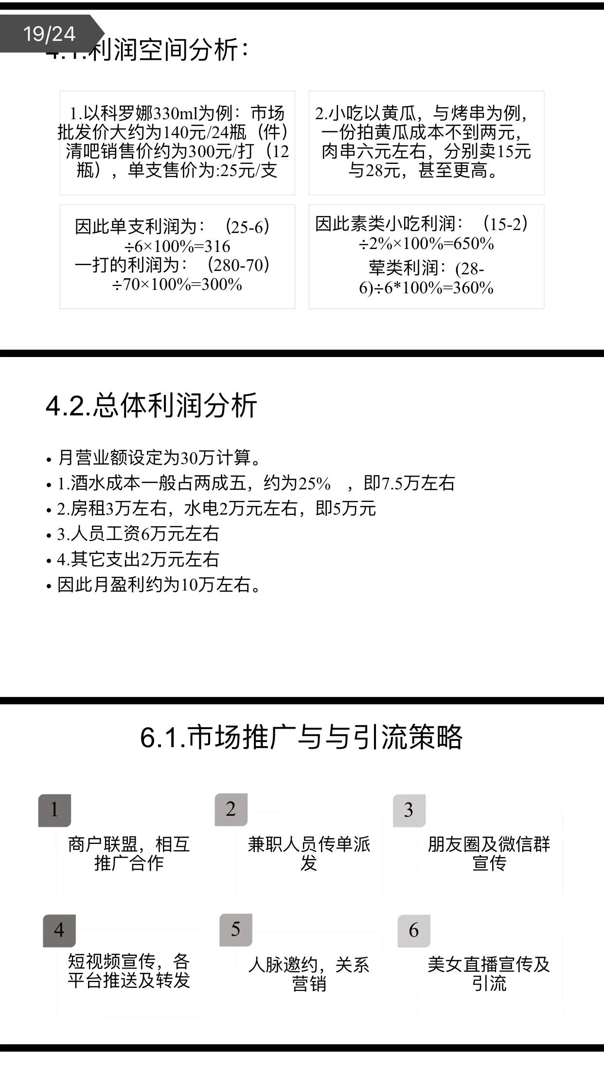
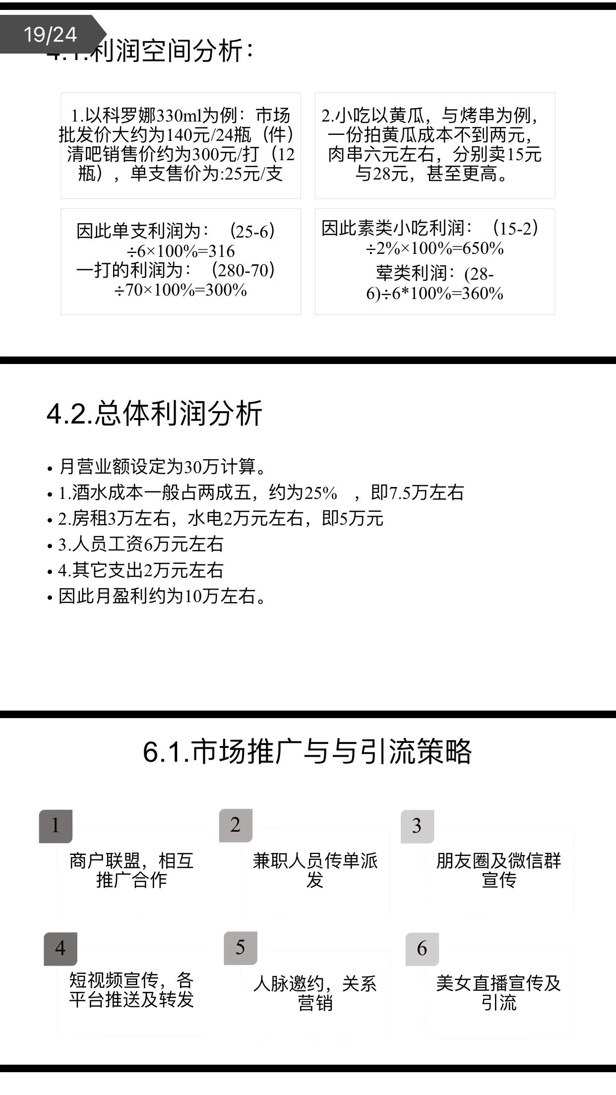
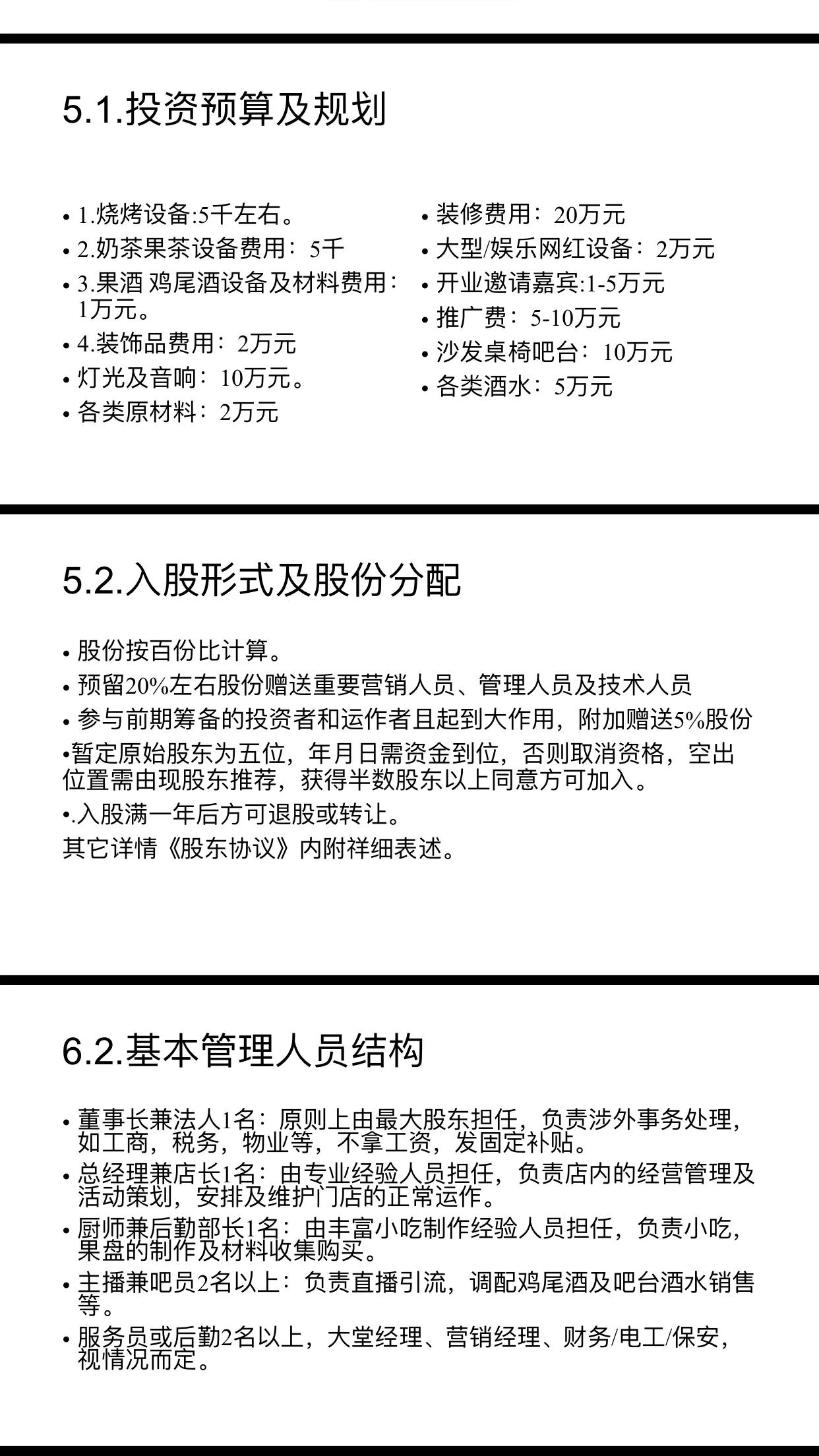
现在要开好一家店,不能只靠装修和特色去吸引人,更需要复合型的东西来增加它的趣味感和互动感,才能营造出良好的氛围,第三产业也是需要升级的,单调乏味的普通餐厅将会被淘汰出局的很多,只有不断的创新和进步才能获得更多的生存空间和产生更高的价值。
