昆明市将住房保障工作作为政府公共服务的重要内容和改善民生、保障民生的重点工程,不断完善住房保障体系,加快发展公共租赁住房。五年来,昆明市共建设保障性安居工程住房16.7万套,基本建成1.4万套,在建3.6万套,已分配11.7万套。保障范围不断扩大,保障品质不断提升,分配管理不断规范,服务体系不断健全,多层次、主体化的住房保障体系,托起了昆明人的安居梦。
申请人可以登录“昆明安居网(www.kmajw.com)”进行实名注册后,完成申请书的在线填写;不具备网络填报条件的申请人,可以到主城八区区住房城乡建设(住房保障)部门设立的便民服务点,由工作人员负责指导申请人完成申请书在线填写。申请信息一经上报,申请人将不能在昆明安居网上修改,申请人可以登录昆明安居网查询申请审核进度。填报成功后,申请人携带本人身份证原件至招商银行指定网点办理安居卡。
申请人上报申请信息之后,经数据核对或者经复核后符合条件的,昆明市公有房屋管理中心以短信通知、昆明安居网公布等方式,通知申请人登录昆明安居网,按照网站公布的提交材料清单准备材料。申请人携带本人身份证原件、、安居卡、相关格式证明材料原件及复印件,到有申请意向的公共租赁住房项目属地区住房城乡建设(住房保障)部门设立的B类便民服务点提交材料。
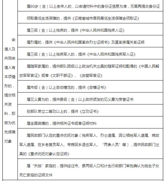
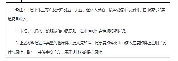
申请昆明公租房提交材料清单



(敬请关注“行走春城”头条号,第一时间了解昆明城市规划、交通建设信息)

吉惠园