一、效果图
动力学基础,今天主要就是应用动力学的碰撞体和刚体应用来制作动画效果 ,这是让大家熟悉练习。

二、教程
1、
- 首先打开我们的C4D

2、
- 文件-新建
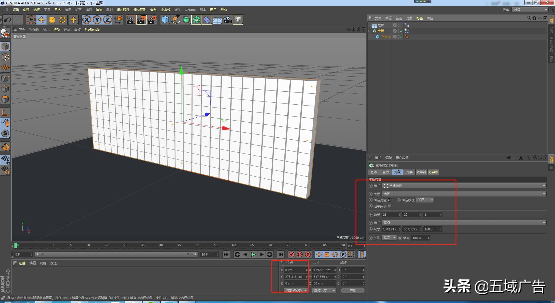
- 新建一个立方体,将尺寸XYZ都改为50
- 长按运动图形,新建一个克隆,将立方体放到克隆下方
- 点击克隆,模式改为网络排列,数量改为25、10、1;尺寸改为1342、467;位置Y改为273
- 新建一个地面

3、
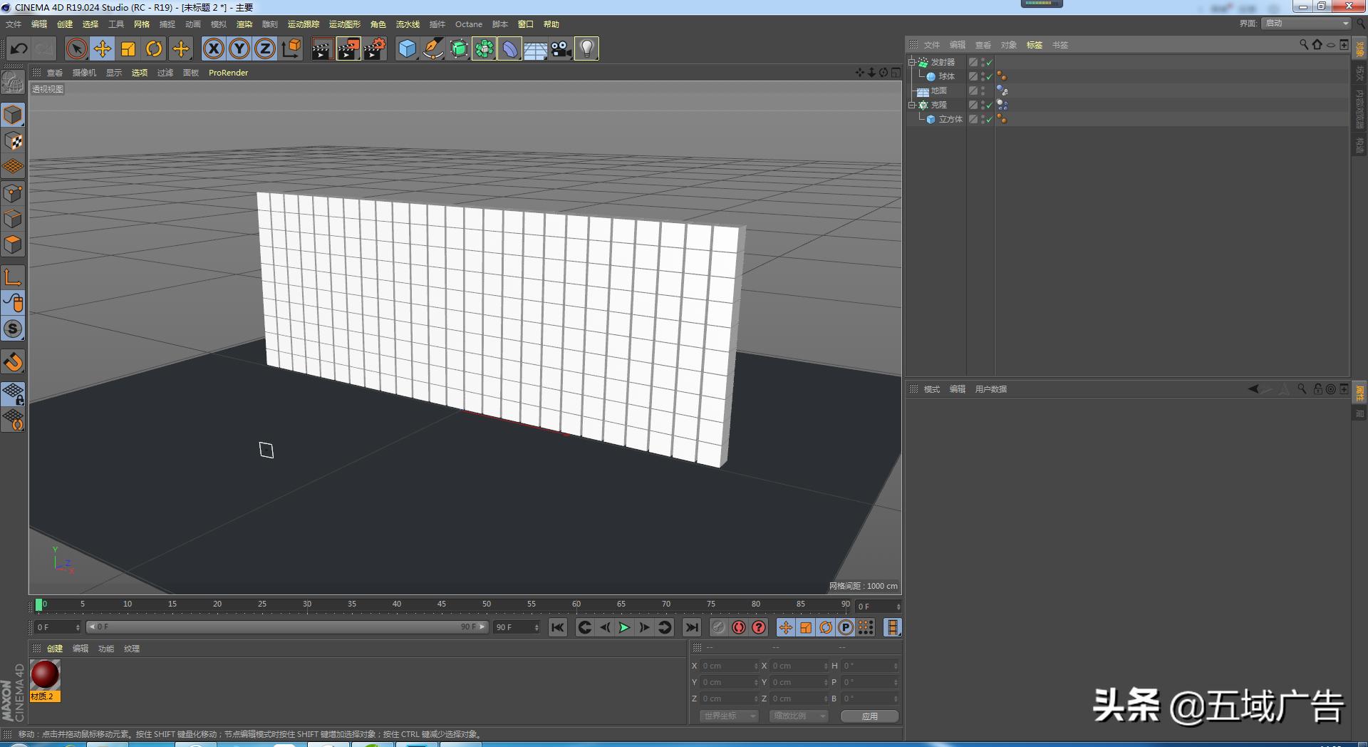
- 点击地面,右键模拟标签,新建一个碰撞体
- 点击克隆,右键模拟标签,新建一个刚体
- 点击刚体标签,动力学里,激发改为开启碰撞
- 新建一个球体,半径改为10
- 长按模-粒子,新建一个发射器,将球体放到发射器下方
- 点击发射器,粒子里,勾选显示对象,速度改为2000;发射器里,发射器类型改为角锥,水平尺寸和垂直尺寸都改为21

4、
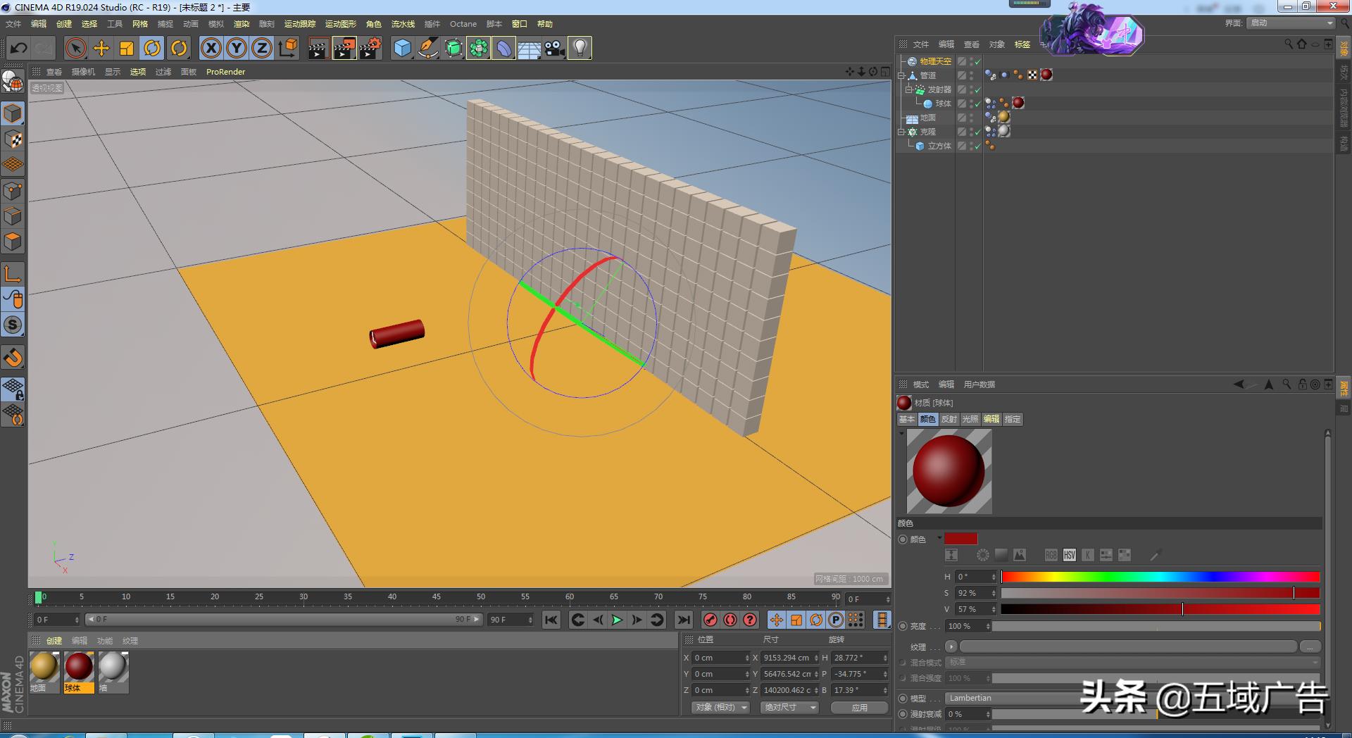
- 长按立方体,新建一个管道
- 内部半径改为23,外部半径改为26,高度改为170
- 位置X改为-5,Y改为107,Z改为-675,旋转P改为-90
- 点击发射器位置X改为0,Y改为6.5,Z改为0,旋转P改为-90
- 将发射器放到管道下方
- 点击球体,右键模拟标签,添加刚体
- 点击管道,右键模拟标签,添加碰撞体
- 点击管道的碰撞体标签,碰撞里,外形改为静态网格
- 点击管道,右键C4D,添加振动标签
- 点击振动标签,勾选规则脉冲,勾选启用旋转,振幅改为10、5、0

5、
- 长按地面,新建一个物理天空,将旋转H改为28,P改为-34,B改为17
- 新建一个材质球,命名为墙
- 新建一个材质球,命名为地面
- 颜色H改为42,S改为67,V改为84
- 新建一个材质球,命名为球体
- 颜色H改为0,S改为92,V改为57
- 渲染设置里,输出帧频改为25,帧范围改为全部;效果添加全局光照

结语:今天的教程是非常的简单的,过程也是很简单,主要的目的就是让我学习动力学标签的设置,管道的碰撞体标签要添加静态网格,这样才不会发生错乱。