作者:阿里国际站用户增长团队
和众多传统行业一样,跨境贸易产业近年来也经历了数字化的转型创新,而首先参与进模式创新的地方主要集中于信息展示和业务撮合领域。本文将为大家分享阿里国际站在用户增长技术体系建设上的探索与实践。
一、跨境B类贸易的数字化转型
过去十年,我国货物贸易进出口量连创新高,已经成为全球货物贸易第一大国。据2022年11月海关总署发布的我国前10个月外贸“成绩单”:进出口总值34.62万亿元,同比增长9.5%;如果把视线放在全球,这个市场更加巨大,2022年全球贸易额预计将达到创纪录的32万亿美元。
传统外贸模式中,一般国内企业厂家会与海外经销商直接对接,通过邮件、电话、展会、海外办事处等形式达成业务合作,采取大批量采购模式,以银行国际证或TT电汇形式支付货款,最终通过海运集装箱完成货物交割。就像众多传统行业一样,跨境贸易产业近年来也经历了数字化的转型创新;与传统外贸相比,互联网参与进模式创新的地方前期主要集中于信息展示和业务撮合领域,近几年来也开始慢慢向交易、支付、物流履约、金融等方向渗透;阿里巴巴国际站(Alibaba.com)就是扎根于这样庞大的一个市场里,希望用技术的力量来重构数字化外贸,从Sourcing到Traceding。

二、用户增长面临的挑战
2.1 什么是用户增长
用户增长最早起源于“增长黑客(Growth Hacker)”一词,它由Qualaroo的创始人兼首席执行官Sean Ellis提出,广泛流行于硅谷互联网创业圈。马克·扎克伯格曾说过“增长黑客团队是Facebook在过去8年里比较重要的一个发明”;自Facebook 2008年设立增长团队以来,不少公司如LinkedIn、Airbnb、Twitter等都成立了自己的用户增长团队。随着互联网公司用户的大幅度增长和在商业上取得的巨大成功,国内互联网也纷纷争相效仿,“用户增长”逐渐开始成为国内外互联网创业公司最热门的新兴部门。那到底什么是增长黑客呢?
Andrew Chen在《Growth Hacker is the new VP Marketing》一文中谈到,增长黑客们试图用更聪明的方式解答产品得以增长的奥秘,并使之成为助力产品增长的长效机制。他们通常采用的手段包括A/B测试、搜索引擎优化、电子邮件召回和营销等;换句话说,增长团队是一群以市场指导产品、以数据驱动营销、通过技术化手段贯彻增长目标的人,他们的核心使命就是尽一切可能挖掘一个产品的增长潜力;他们通常既了解技术,又深谙用户心理,擅长发挥创意、绕过限制,通过低成本的手段解决公司产品增长问题;同时不断对产品进行调整并对调整内容进行测试,包括产品的特征、信息传达方式以及用户获取、激活、留存与变现的方式。
2.2 跨境B类增长的相同与不同
在用户增长领域,最经典的方*论法**莫过于AARRR与RARRA模型,它们分别将用户增长的过程划分为5个不同的阶段,即拉新、激活、留存、变现及推荐。AARRR模型由McClure在2007年提出,当时互联网还处在爆发期,获客成本较低廉,因此AARRR把重点放在了拉新阶段;而随着流量红利逐渐见顶,获客成本与日俱增,因此Thomas Petit和Gabor Papp提出了RARRA模型,强调拉新不再是增长的王道,真正关键在于用户留存。

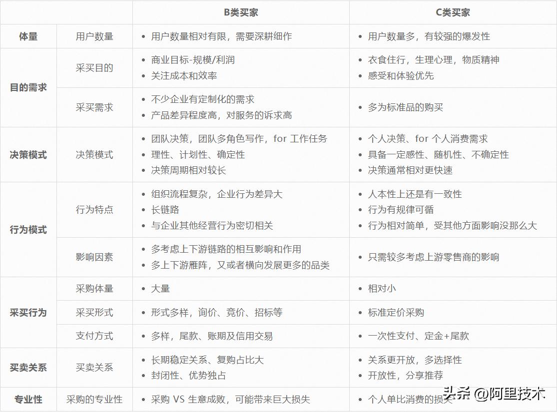
不过这种从C端演变发展而来的用户增长模型,并不完全适用于B端用户,主要原因是B类买家与C类买家有着显著的差异。B类业务的一个显著特点就是客单价高且采购周期长,并且在不同采购过程中的不同阶段(认知阶段→考虑阶段→偏好阶段→订单阶段→履约阶段),需求也存在较大差异。因此,B类用户增长的本质就是要根据B类买家的特点,在C类用增方法的基础上,要找到更合适的有效策略,来打消不同阶段采购者的不同顾虑。B类买家与C类买家的详细差异如下:

根据上述B类用增的特点,我们认为跨境B类用户增长领域主要面临以下三方面的挑战:
- 挑战一:用户结构复杂,但行为数据稀疏: 跨境贸易服务于全球200多个国家,不同的语种、文化、法律法规、行业所带来的差异决定了买家需求的多样性;而且用户行为的稀疏性,以及身份、偏好、采购需求等关键信息的缺少更加加剧的增长的挑战性。
- 挑战二:目标人群规模小,流量引入的精准性要求高: 全球互联网用户大部分为C类用户,其中有B类采购需求的用户数占很小比例。流量规模越小,一方面意味着对人群精准定位的要求就越高,另外一方面也意味着获取流量的成本也越高。因此,如何在预算有限的情况下,精准的获取这些B类流量成为增长的核心命题。
- 挑战三:B类买家留存率低,C类增长策略不可复制: 跨境贸易平台用户留存率与C类相比存在较大差距,主要原因是匹配效率越高,买家下沉越快,缺乏把买家留存平台的核心权益体系与有效留存抓手,一些C类的留存策略不可复制,如红包权益、用户裂变、互动&社交等玩法在B类买家中并不适用。
三、跨境B类用增的技术体系建设
阿里巴巴国际站用户增长团队经过多年的增长探索,总结出一套牵引业务持续增长的思维框架;在增长策略上,围绕北极星指标持续迭代体系化的方*论法**和增长引擎,以全链路、多维度的视角挖掘增长策略并通过A/B Test快速验证;在组织文化上,研发产品运营一起建立目标、资源和信息的高度一致和协同,持续提升团队成员的产品思维、数据思维、算法能力,以极致技术的匠心精神助力业务高速增长。

面对上述跨境B类用户增长的三大核心挑战,团队经过多年的深度实践,打造出具有跨境B类特色的四大核心能力,即:1)北极星指标(定义增长目标,起到指挥棒的作用);2)数据驱动增长(通过数据分析洞察,找到增长的核心策略);3)策略执行中心(高效执行增长策略,拿到实际效果);4)AB实验(快速实验,验证策略及执行效果)。四大核心能力高效咬合,循环执行,形成用户增长飞轮。

3.1 北极星指标的制定
增长团队战略制定的第一步是需要设定一个清晰明确的目标,即北极星指标。北极星指标也叫唯一关键指标(OMTM,One metric that matters),简单来说就是产品现阶段最关键的指标,它就像“北极星”一样指引着公司前进的发展方向。北极星指标不是一成不变的,随着业务的变化,公司在不同阶段会有不同目标。具体来说,一个好的北极星指标可以在以下几方面发挥作用:
1)指引方向:北极星指标可以起到指挥棒的作用,给公司所有员工一个明确、统一的数据指标指引。
2)提高行动力:北极星指标可以帮助明确任务的优先级,集中火力,抓住重点,努力朝着同一个目标使劲。
3)指导实验:通过北极星指标可以知道公司业务的当前现状,有针对性地上线优化各种增长实验,观察有无成效,循环反复。
在制定北极星指标的过程中,一般C类的电商平台,会使用MAU、GMV等作为北极星指标,它反映了用户的活跃度或网站的交易规模。但B类业务由于上述讲到的采购周期长、决策链路复杂等特点,C类相关的指标并不适用。 阿里巴巴国际站用增团队经过多年不断的摸索尝试,在北极星选取这块,也经历了多轮的迭代,主要分为3个不同的阶段即“流量→商机→新商机”。 不同的北极星指标代表着不同的业务阶段,也体现了用增团队在业务背后的深度思考,代表着阿里巴巴国际站从粗放到精细化运营的策略转型。具体如下:
1)流量: 在2017之前,我们选择流量规模UV作为北极星指标,因为当时商家对流量诉求非常强烈,没有流量或流量较少的商家要求先有流量规模后再考虑流量质量。因此,在合理的预算框架内,用增产研团队想方设法从全球各种媒体中,快速尝试多样性低成本的流量获取方式,满足商家的流量诉求。当时我们在SEO、联盟等渠道获得了突破性的进展,流量快速增长,但调整增长的背后,也隐藏着一些问题,比如流量不够精准,一些低质量的流量容易造成对商家的干扰,导致服务成本变高。
2)商机: 经过与商家的大量沟通走访以及内部产研的不断讨论,我们选取了商机作为北极星指标。每一个商机背后代表着一个用户的深度行为(如沟通、询盘、下单等),相比UV代表着流量规模,选用商机作为北极星指标,代表着我们更加关注买家在全链路的体验及转化,因此低质量流量大规模减少,买家转化率变高了,对商家造成的困扰得到了很好的缓解,满意度NPS有效提升。
3)优质商机: 随着业务的发展,商家对买家质量提出了更高的诉求,如对询盘质量的诉求,对买家地域的诉求,对买家层级的诉求等等。因此,近年来,我们逐渐开始使用“优质商机”代替“商机”作为北极星指标,同时我们也会关注商机中核心国家、高层级买家的占比。
随着我们对买家以及买家背后的需求、生意模式等认知的不断提升,国际站的北极星指标还会继续演进,虽然每次北极星指标的变化都会带来不小的成本,但从过往的经验来看,正向的长期收益都高于短期的阵痛。不管选取哪个指标作为北极星指标,唯一不变的就是我们坚持客户第一,坚持对高质量买家的追求,这就意味着我们需要持续不断的迭代增长策略,保持创新,为客户创造价值。
3.2 数据驱动的增长飞轮运转
现代管理学之父彼得·德鲁克曾说过:如果你不能衡量它,那么你就不能有效增长它。用户增长对数据的依赖性很高,因为定北极星指标、构建增长模型、分析用户数据、寻找增长机会等,这一系列增长策略的探索与发现都离不开数据。因此,阿里巴巴国际站用增团队一直提倡数据驱动的文化,并在这方面打造了三大利器,即:B类买家资产沉淀、用户行为分析系统、增长策略中心等。
3.2.1 B类买家资产沉淀
1) 业务背景
国际站服务于来自全球200+国家的客户,不同的文化、风俗、法律法规、行业所带来的差异决定了买家需求的多样性。通过整合内外部数据,构建海外B类数据资产是重要的环节,它有助于明确海外B类客户的采购诉求,为其定制差异化的用户引导路径、货品供给、权益服务等精细化运营机制,最终目的是扩大海外B买市场渗透率,保障高质量买家增长。相较国内买家的数据资产构建,海外B类的资产建设难度明显偏高,主要存在下述两个方面的挑战:
- 数据沉淀难: 对于海外B类客户,数据沉淀难度高,站内买家行为数据稀疏,用户自填身份/偏好/采购需求等关键信息填写率低,而且也没有类似国内良好的二/三方生态,可以联动相互补充数据等。另外,邓白氏等海外数据公司由于涉及到用户隐私与数据跨境传输等问题,各数据源的稳定性、准确性、及时性等也存在较大问题。
- 资产化难度高: 为尽量弥补数据稀疏的问题,我们往往会采用多种数据源,但数据源之间格式参差不齐,存在语种、货币等的区别,而且企业信息无统一主键,其数据清洗归一化的复杂性呈指数级别增长,海外买家同人模型的构建难度远超国内B/C类数据资产。
2) 解决方案
面对以上挑战,我们设计了如下整体解决方案,主要包括以下三大模块:
- 多数据源引入: 渐进式采集布点完善站内买家信息沉淀,基于流批一体实现行为日志和业务数据的实时&离线数据集成;建立二方&三方数据的标准化沉淀流程、基于最小单元原则的标准化数据标准。
- 数据资产化: 通过数据建模沉淀B类买家的数据资产,结合数据标准定义和数据资产保障实现数据资产的管理与治理。
- 服务标准化: 通过资产管理、人群圈选、效果评估和标签服务,建立B买数据资产的标准化服务能力。

3.2.2 用户行为分析系统
1) 业务背景
用户的行为是用户对网站体验的真实客观反映,基于用户行为的分析发现产品中的体验是一种重要的技术手段,我们常常希望基于用户行为分析回答以下一些问题,并通过这些问题的优化解决来提升用户体验,进而促进用户的留存与增长。
- 产品的主路径是什么,用户是否有按照预期的路径步骤操作?
- 进入产品的不同来源分布如何,哪些来源的质量更优?
- 产品中是否存在异常路径,如环路、非预期路径等?
- 产品中哪些环节流失量、流失率较高?
- 在不同标签等条件下,用户动线的差异是什么?

2) 解决方案
然而,随着产品的不断迭代更新,功能设计愈发复杂多变,很难从全链路上看清用户操作的各个环节及相应的转化流失情况。人工梳理面临着成本高、不准确、周期长、扩展性差等问题,严重影响了产品体验迭代更新节奏。因此,我们打造了一套自动化的用户行为分析系统,主要包含以下几个模块:
- 用户行为建模: 在网站打点数据的基础上,通过事件的发生先后顺序构建一套用户行为数据模型。将用户维度信息、用户行为信息、用户反馈信息等底层数据通过以离线的方式进行聚合,然后再导入OLAP实时数仓,为后续行为可视化及分析做好数据基础。
- 用户行为可视化: 为了降低了行为分析的门槛,我们设计了一种路径配置的领域特定语言(DSL),用户只需要完成简单的配置即可自定义一个用户的行为动线。基于配置化的动线可视化,不仅可以支持产品运营同学的快速调整与试错,而且降低了平台的后续开发维护成本,通配置文件与平台的解耦,底层的数据模型、计算方式及可视化呈现不管动线如何变化均无需二次开发。
- 用户行为分析: 通过将常见的行为分析方法,如来源去向分析、转化漏斗分析、热门路径分析、人群对比分析、流失行为分析等做成自动化工具,帮助产品运营同学基于用户行为快速发现增长的策略,并通过AB实验的验证,在驱动业务增长的同时,迭代改进自动化分析方法。

3.2.3 基于买家需求理解的增长策略中心
用户需求是一切产品的起点,只有理解需求才能为客户创造价值,从而带来业务的长期增长与繁荣。因此,国际站从B类买家的需求理解的角度出发,打造了增长策略中心,希望基于对买家需求的深入理解,并协同用增、供给、供应链、商业化等各个团队的联合作战,驱动业务的全局增长。核心模块如下图所示:
1)数据中心: 将站内外相关数据从需求视角出发汇总成数据中心,包括站内数据(如供需数据、行业化数据、国家化数据、供应链数据等)和站外数据(如国外电商热卖数据、Google搜索趋势数据、海关进出口数据等),这是需求理解的基础。
2)策略输出: 基于对下以几个需求理解问题的自动分析识别,挖掘增量机会点,并通过按国家、行业、身份等维度的多维下钻,找到每个细分市场潜在的机会点,输出增长策略。
- 需求理解:对于用户的搜索或浏览的记录,挖缺用户背后真正的需求是什么?
- 需求分层:对需求进行分层,识别哪些是高频需求,哪些是季节性需求,哪些是趋势性需求?
- 需求捕捉:站外需求的趋势,站内是否有类似趋势?如果没有,是因为流量不够,还是供给不足?
3)策略协同: 增长策略输出给各业务团队(用增、供给、供应链、商业等),并结合业务的经验,进一步判断策略的可行性,进行协同作战。
4)策略验证: 对可行的策略,通过AB实验进行验证,并结合AB实验的结果迭代优化策略生成逻辑。

3.3 策略执行中心
用户增长是一个系统性工程,3.2介绍了如何基于数据驱动找到增长策略,本节将重点介绍如何通过系统化将这些策略进行高效执行。
3.3.1 打造自动化的拉新平台
1) 业务背景
拉新即用户的引入,是用户增长中非常重要的一个环节,它的核心是转化率,即如何低成本的获取精准用户。长期以来,国际站用增团队的重要命题就是通过与国外各渠道媒体的对接,吸引潜在B类买家,引导并优化买家在整体链路上的体验,提升活跃买家规模,降低获取成本。日常对接的媒体矩阵如下图所示:

为了更好的优化外投广告的成本,支撑业务目标的达成,在这些渠道的运营工作中也面临着如下核心挑战:
- 外投规模大、运营成本高: 外投业务经过多年的发展目前在投渠道数众多,基本覆盖海外核心媒体渠道。预算设置、文案设置、人群定向等设置人工操作成本非常高,同时也无法做到精细化运营。
- 外投场景多且复杂,需要满足多业务目标: 外投业务除了要支持用增业务外还需要广告、供应链等横向业务,根据其他团队的业务目标将外投业务能力进行输出,以帮助横向业务发展。不同的业务有不同的目标,怎么通过一套解决方案去满足多业务、多目标的诉求也是我们的核心挑战之一。
- 引流流量结构及转化表现迥异: 由于不同端型、不同区域的流量特性存在天然差异,投放策略在针对不同行业、不同区域会面临着很大的不确定性。这些差异性导致了一些运营策略并不是全局有效,增加了业务目标完成的复杂情况,怎么去应对这种复杂,探索成功的投放策略也是核心难点。
2) 解决方案
从业务诉求出发,利用算法和工程的能力,打造集广告投放、预算调控、目标优化为一体的智能投放系统,帮助运营更低成本、更精细化的解决日常工作中的投放任务控制。同时能够让业务运营集中精力去解决更为复杂和不确定性的业务问题。整体能力如下图所示。

核心包含以下几部分的能力:
- 核心媒体覆盖能力: 完成海外主流媒体全覆盖,包括Google、Facebook、TikTok、Criteo、Twitter、Linkedin、联盟等,并且通过API网关层做好了对上层的屏蔽,可以快速实现对新渠道的集成。
- API开放服务化能力: 基于业务场景抽取出物料同步、效果报告*载下**、物料优化等三个核心服务化接口,在此基础上,其他业务场景可以根据自身业务出发进行定制化的模块组装,快速搭建一套自定义的外投体系。
- 全链路自动化优化: 对投放需要的各种要素建成管理及级联优化的能力,包括关键词、选词、创意、转化信号等,实现所有关键要素自动优化,无人值守。
- 业务效果仿真能力: 基于历史多维度转化效果,实现对整体外投效果进行预估和规划,在整体预算有限的情况下,可对全局进行统筹优化并对决策提供支持。
3.3.2 基于生命周期运营的促活系统
1)业务背景
除了拉新外,用户增长的后半程是用户促活和留存,简单来讲,是通过触达手段帮助用户高效onboarding、尽快体验到平台的价值以达到“aha时刻”、以利益点透传召回用户,提升用户的留存效率和转化效率。经过多年的发展,国际站用户增长团队基于生命周期运营(新用户→成熟用户→留存用户→流失用户)构建了一套多渠道联动的高效促活系统,提升运营效率和价值,整体思路如下图所示:

其面临的主要问题和挑战如下:
- B类买家采购周期长且采购链路复杂,如何在全链路建立一体化的运营机制,以长周期和买家动线的精准触达的方式持续影响用户心智?
- B类买家规模小、行业及身份差异的离散度高,如何针对细分买家精准实施有效策略促活、促转化?
2)解决方案
为了解决上述问题,我们重点从下述两方面构筑全链路一体化促活运营系统:
- 构建全链路运营的协同机制: 从站外召回延伸到站内运营,打通多渠道联合,建成全链路运营的技术闭环。
- 寻求用户精细化运营的最优策略: 从用户动线出发深刻理解用户,挖掘临门一脚的优质策略,构建全局策略赛马和管控机制,寻求运营价值最大化。

核心包含以下几部分的能力:
- 全链路一体化策略编排体系: 沉淀图形化支撑买家画像、触点、时机、物料4要素的全局策略编排体系,支持多触达通道的联合编排,形成端外(PUSH/EDM/WhatsApp)召回、端内(PopX/资源位)运营的技术闭环,使运营策略从单点运营迈向网格化,从离线迈向实时化,给予运营团队更大的发挥空间。
- 分群促活的个性化疲劳度&赛马机制: 以用户画像人群分群矩阵为基础,结合业务域和策略性质的维度细分,以及策略长周期累积的正、负反馈,构建一套基于效果动态和买家意图调节的细分人群差异化的疲劳度调控和赛马分发机制,动态化调节最优策略的分发。
- 多样化的物料创意定义能力: 沉淀了创意模型的开放式设计能力,支持文本框、选择器和数组等多形态、条件变量的定义,满足多样化的物料诉求;在物料层抽象成钩子库,支持多通道物料一体化,降低创意模型的开发成本,有超过90%的需求通过配置化可快速支撑。
3.4 AB实验
在用户增长领域,AB实验已成为一个基础性思维,能做AB实验的地方一定要做,不能做AB实验的地方也要想办法做。AB实验的主要作用是对增长实验进行科学有效的度量,即通过将实验组和对照组进行比较,可以清晰地看到某个改变带来的影响是多少。在国际站,数据科学团队打造了一个从“实验定义->实验调试->实验运行->实验决策”的完善的AB实验平台,现在所有的用户增长实验均通过该平台进行精准有效的评估。

四、总结与展望
当今世界,互联网的流量红利逐渐见顶,宏观环境也充满了很大的不确定性,用户增长的难度不可否认肯定会越来越大。但在面对难题时,我们要坚持在不确定性中寻找确定性,坚持做难而正确的事情,以下是我们认为在用户增长领域值得长期探索和坚持的几个事情:
- 持续增加对买家的理解: 只有更好地理解买家的特点、痛点、采购诉求、生意模式等,我们才能更好的做产品创新与模式创新。因此,我们会通过加强买家线上面对面采访、买家信息采集&验真、买家多维度数据分析、买卖家沟通文本分析、买家评论分析&挖掘、买家调研报告等多种方式加强对买家的理解。
- 坚持增长方*论法**的迭代: 基于对买家的认知和核心问题的识别,我们不断定义什么是增长,不断寻找买家增量在哪里?不断地迭代我们的用增方*论法**。
- 坚持演进增长文化: 坚持拥抱不确定性,勇于探索,持续学习,培养求真务实的增长文化,培养微创新土壤。
- 坚持数据驱动方式: 坚持大胆假设→科学度量→A/B实验→数据专题分析&挖掘→ 持续迭代的数据驱动方式,打造高效的用户增长飞轮。
