我们最常见到的电子元器件是什么,无疑是LED,在我们的生活中它无处不在,比如手机的背光、汽车的头灯、几乎所有的照明也都是LED的了。

当然,对于我们做硬件的“板农”来讲, 哪个板子通上电以后没有俩LED在亮,你心里一定发毛 - 电源短路了?程序挂了?

只要电源灯亮了,心理就踏实了.....3.3V在正常工作。状态指示灯只亮可能还不够,因为它的表情应该非常丰富,不同的节奏可能代表不同的状态,你需要根据其闪烁的节奏来判断系统所处的状态,用过树莓派的同学都知道,在你插上电的那一刻起,树莓派的状态等就各种花式变换。
简单的一颗灯,一颗单色的灯,就能给你提供非常丰富的信息,像不像我们常用的示波器、电压表?
是的,我就是这么看重它的 - LED就是相当于数字逻辑的“示波器”。所以,我在每一个FPGA程序里面(无论多简单的功能),逻辑体的头4行必定是:
reg [23:0] cnt;
always @(posedge clk_in)
cnt = cnt + 1'b1;
assign hb_led = cnt[23];
为何?看到灯按照我设定的频率闪了,我心理踏实,就像听到了电路的心跳(hb = heart beat:心跳),知道编译对了、管脚分配对了、时钟是有的...
所以,数字逻辑编程要先植入一个LED灯的程序。
当然,就像程序员学习任何一门语言,必然先打印出"Hello World"一样,FPGA的学习要先从点亮LED开始!
点亮了灯,你也就有了探头,也就能够通过它一窥神秘的FPGA内部的脉搏。
同样,在我们这个学期的“数字电路”学习的系列文章中,我们也先从点亮LED入手。
点亮LED
就像软件编程里的“Hello World”,点灯是FPGA学习的第一步,不要小瞧这么一颗小小的灯,点灯的方式可以有多种。在本节,我们通过4个点灯的程序达到以下的目标:
- 体验LED的工作原理;
- 了解Verilog代码的结构和基本的语法规范
- 体会HDL语言中的bit和FPGA端口电信号的关系
- 体验FPGA设计从创建工程 –》 输入代码 –》 逻辑综合 –》 分配管脚 –》 生成可*载下**的JED文件 –》 配置FPGA整个过程(理论知识参见FPGA设计流程)
在本实例中,我们以Web IDE(www.stepfpga.com)为例,同样的示例也可以通过Lattice的官方FPGA设计工具Diamond或Intel的官方设计工具quartus_prime来实现,只是要注意这些工具的使用方法和管脚的正确分配。
1. 硬件说明
在这个实验中,我们主要用到小脚丫FPGA开发板上的以下几个外设:
- 板上有8个LED灯,可以选用其中的任何一个做单LED的实验

这是开发板上的8个红色LED,LED1~8信号连接到FPGA的引脚,作为FPGA输出信号控制。当FPGA输出低电平时LED变亮,当FPGA输出高电平时LED熄灭。
- 板上由2个三色LED(R-红色、G-绿色、B-蓝色),每个三色灯相当于3个独立的、不同颜色的LED组合成的,如果与三色灯保持一定的观察距离,一个三色灯里的两种以上LED点亮即可组合成其它颜色,在此只是粗略地合成,如果要精确合成不同的颜色,需要精密控制流经R、G、B上每个灯的电流(取决于灯的特性、串联的限流电阻以及控制这些管脚开关的PWM的占空比,这个以后再讲)

这是开发板上的2个三色LED,(R_LED1, G_LED1, B_LED1), (R_LED2, G_LED2, B_LED2)信号连接到FPGA的引脚,作为FPGA输出信号控制。当FPGA输出低电平时,相应的LED变亮,当FPGA输出高电平时LED熄灭。
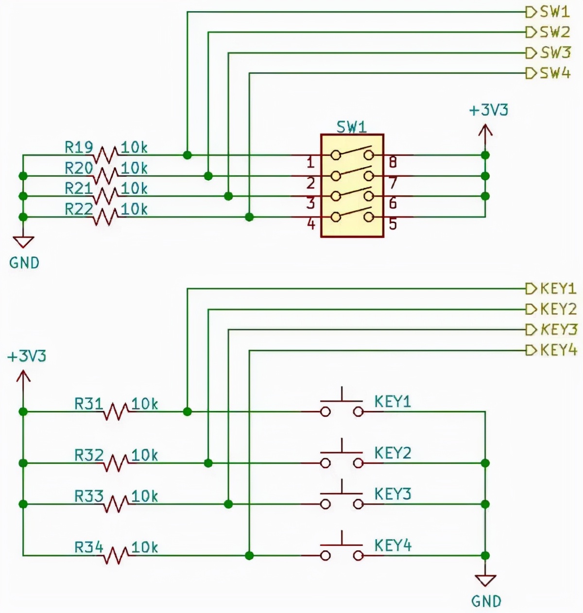
- 板上有4个按键和4个开关,用做输入控制,按键和开关的使用方式是有区别的,大家可以通过具体的使用来体会

这是开发板上4个按键和4个开关,Key1~4是按键控制信号,SW1~4是开关控制信号,都连接到FPGA的引脚,作为FPGA的输入信号。当按键断开时,FPGA输入为高电平,当按键按下时,FPGA输入为低电平;当开关断开(OFF)时,FPGA输入为低电平,当开关合上(ON)时,FPGA输入为高电平。所以我们可以用开关或者按键来控制LED的亮灭。
2. 点亮一颗LED
根据Web IDE的使用流程介绍,我们先创建一个叫one_led_on_off的工程,并在该工程里面创建一个叫one_led_on.v的代码(代码名字跟工程的名字不需要一致):
module one_led_on(led);
output led;
assign led = 1'b0;
endmodule
这段代码可以说是最简单的一段Verilog程序了,从这段程序中可以看出Verilog语言的基本结构
- 以module(模块)开始、endmodule结束的一段程序为描述某一项功能的基本单元,类似基于对象编程软件里面的“类”,写一次可以被多次调用。简单的设计可能只需要一个module来包含所有的逻辑功能,复杂的设计可能就需要多个module,它们通过module的端口信号互相连接起来,它们可以并行执行。模块化的好处就是你可以直接调用别人封装好的module来使用;
- 每个模块都有其名字,建议用贴切含义的英文来命名(比如本示例里面的one_led_on),可读性强,也不会出现莫名其妙的编译错误;
- 每个模块都有用( )包裹起来的端口 - 跟其它模块或FPGA的外围电路打交道的输入输出信号,在本示例只用了一个端口led,因此( )中只有一个端口的名字;
- 对每一个端口的属性进行定义 - 是输入还是输出,如果是内部信号,它们是导线wire类型,还是存储器reg类型?在这里只用了一个输出端口led,对其属性“output”进行了定义,指定其为输出信号;
- 定义完端口,就开始逻辑的主体,在这里也很简单,只是让led这个管脚信号为低电平,使用连续赋值的assign语句 - assign led = 1'b0, 1’b0表示为一位的数字,而且值为“0”。从电路结构角度讲,每个连续赋值语句对应一个子模块,其左侧的变量表示为电路的输出,右侧的逻辑表达式为电路需要执行的逻辑操作。
点击Web IDE的第二个功能键“逻辑综合”,系统会自动将你写好的Verilog代码进行综合,如果没有语法错误,则给你一个Success的信息,你就可以走到下一步 - “管脚分配”了。我们的Web IDE会根据你写好的module自动提取输入输出管脚的名字,你只要使用鼠标,通过图形化的界面将这些module里的端口信号的名字映射到相应的管脚上即可,在这里我们将led映射到板子上的第三个led,鼠标指向led3,其右侧会弹出一个向下的箭头,点击该箭头,就可以看到led的名字了(如果多个端口还没有分配管脚,这些未分配的端口信号的名字会出现在列表中),选中led,完成映射。

在“管脚分配”里将第三颗LED配置为亮 (ON),分配了管脚的地方会亮起来
点击“FPGA映射”,系统会自动根据你分配好的管脚执行,生成JED文件,如果没有错误,会列出一堆的信息后,告诉你生成了jed的文件,在这段信息中也会有详细的资源使用报告,这些资源报告的信息也是很重要的,为完成同样一个功能,不同的人写出来的逻辑占用的资源也是不同的。
这时候您可以点击“文件*载下**”,选择第二个按钮“*载下**JED文件”,鼠标右键 –》另存为。。。指向到StepFPGA的盘即可完成对FPGA的*载下**编程。

配置到FPGA以后的效果,第三颗LED灯亮
3. 点亮多颗LED
正如上所述,我们小脚丫FPGA板上有8颗LED和2颗3色LED,总计8+6=14颗,我们通过逻辑让某些灯亮,某些灯灭,看看代码如何写,实际的效果如何?比如:
- 8颗LED灯中的1、2、5、6、8亮
- 第一个RGB灯中的绿色灯亮
- 第二个RGB灯中的蓝色灯亮
- 其它灯都关掉
代码如下:
module one_led_on(led, led_r1, led_g1, led_b1, led_r2, led_g2, led_b2);
output [8:1] led; // define 8 led signals to be output
output led_r1, led_g1, led_b1;
output led_r2, led_g2, led_b2;
assign led_r1=1'b1; // set signal of this pin = 1 to turn off the led connected to this pin
assign led_g1=1'b0; // make the green led on
assign led_b1=1'b1;
assign led_r2=1'b1;
assign led_g2=1'b1;
assign led_b2=1'b0; // make the blue led on
assign led = 8'b01001100; // set bit 8, 6, 5, 2, 1 = 0 to make led 8, 6, 5, 2, 1 on
endmodule
Verilog语法说明 :
- 此模块增加了一些管脚,需要对每一个管脚做端口说明(目前都还是”输出“的属性),并对每个管脚的信号电平进行赋值,对应于“亮”的LED赋值为0, 对应于“灭”的LED赋值为1。每一个连续赋值语句对应于一个电路结构,这些电路都是并行执行的,因此语句的顺序不会影响到最终的综合结果,这是与单片机的程序(顺序执行)不同的地方;
- 8个LED可以分别写在端口里,并逐个赋值,也可以以8位位宽的 向量 方式来定义,在端口了只需要写一个led的名字即可,在端口定义的部分指定有多少个位 - [8:1] led, 为8位,名字分别外led[8] (对应于LED8)….led[1](对应于LED1);
- 一个好的代码,要对一些重要的信息给出“注释”说明,单行注释可以用//的方式,//后面的部分为注释内容。多行注释(又被称为块注释)以两个字符/* 开始,并以*/结束,其中的多行内容都会被认为是注释内容,在仿真或综合的时候被忽略掉。为增强可读性和兼容性,注释部分最好用英文来写。
管脚分配图如下:

8颗单色的LED和两颗的3色LED都被分配了管脚
*载下**到小脚丫FPGA板子上,实际的效果验证:

将JED文件*载下**到FPGA板子以后的效果
4. 开关控制LED的亮和灭

Verilog语法说明 :
- 规范的代码需要对该模块进行充分的注释说明,因此在此段代码的前部,我们增加了更详细的信息 - 文件名、作者、日期、简单的描述、版本号等等,这些信息对于代码的管理和控制是非常有必要的,因此要养成良好的习惯。我们硬禾实战营在学员的培训过程中专门制定了一套代码规范 - 硬禾实战营FPGA代码规范;
- 虽然使用的输入输出端口多了,代码却变简单了,这是因为用到的信号都是可以以向量的方式进行定义和操作的,比如4个按键、4个开关和8个LED,只有三种不同性质的端口,而且这三种端口之间的逻辑关系非常清晰;
- 最后的assign语句中用到了拼接符{ },key的4位和sw的4位拼接在一起,映射到led的8位上。
管脚分配如下:

将模块端口的16个信号分别分配给8个LED和4个按键、4个开关
用开关和按键可以控制LED的on/Off, 正常开关和按键的状态都为高电平,8个LED都处于灭的状态,改变开关和按键的装填可以让LED亮起来,按键、开关和LED一一对应。
5. 开关控制LED的颜色组合
从逻辑的角度,这段代码跟第4节的代码没什么区别,用了一个三色LED灯代替8个单色的灯,目的是为了让大家通过实际的效果体会一下三色灯的颜色搭配。
代码见下:

分配一下管脚:

一颗RGB和3个开关被映射到端口信号上
6. 小结
通过4段代码,我们体验了对LED的开关控制以及最基本的Verilog语法要求和代码构成,以及开关和按键的控制差异,这为后期的输入输出控制、状态输出展示打下了基础。