为提升托育服务从业人员专业水平和服务质量,帮助各托育机构、幼儿园托班负责人及骨干人员、各院校托育专业负责人及骨干教师,了解托育管理和保教服务全过程,全面认识“机构管理”、“班级管理”、“回应性照护”、“教研管理”、“家园共育”、“舆情处理”等核心任务,按照国家卫生健康委《托育机构保育指导大纲(试行》、《托育机构负责人培训大纲(试行)》、《托育机构保育人员培训大纲(试行)》等文件精神要求,上海市人口早期发展协会联合上海市普陀区早期教育指导中心,拟定于2023年3月20日-24日在上海开展托育跟岗培训班,有关事宜安排如下:
一、 培训目标
通过专家引领、跟岗学习、互动交流、参与式研训等方式,帮助培训学员系统地认识托育管理和保教服务内容,掌握托育相关专业知识与工作技能,解决自身园所在托育服务、教学活动、运营管理、家长工作等各方面的困惑与问题,切实提高托育专业管理水平与服务能力。
二、 培训对象
已经开办或拟开办托育的托幼机构负责人、骨干人员,开设婴幼儿托育相关专业的院校负责人及骨干教师,其他拟从事托育服务的相关人员。
三 、跟岗机构
上海市普陀区早期教育指导中心是普陀区教育局主办的专业早教托育指导、培训及管理机构。管理指导全区的市场托育机构、科学育儿早教、学前特教工作,同步四个校区隶属全区东西南北教育圈,采用集团化办学方式,开设托班、亲子班、特教班、特教个别化康复训练等多元化教学模式,服务于区域内有需求0-3岁婴幼儿家庭和0-6岁特殊婴幼儿家庭。全方位多层次的服务特色,使普陀区早期教育指导中心在全市同行中独树一帜。
四、 跟岗资讯
主办单位:
上海市人口早期发展协会
跟岗单位:
上海市普陀区早期教育指导中心
跟岗时间:
3月20日至3月24日
跟岗地址:
上海普陀区曹杨八村54号
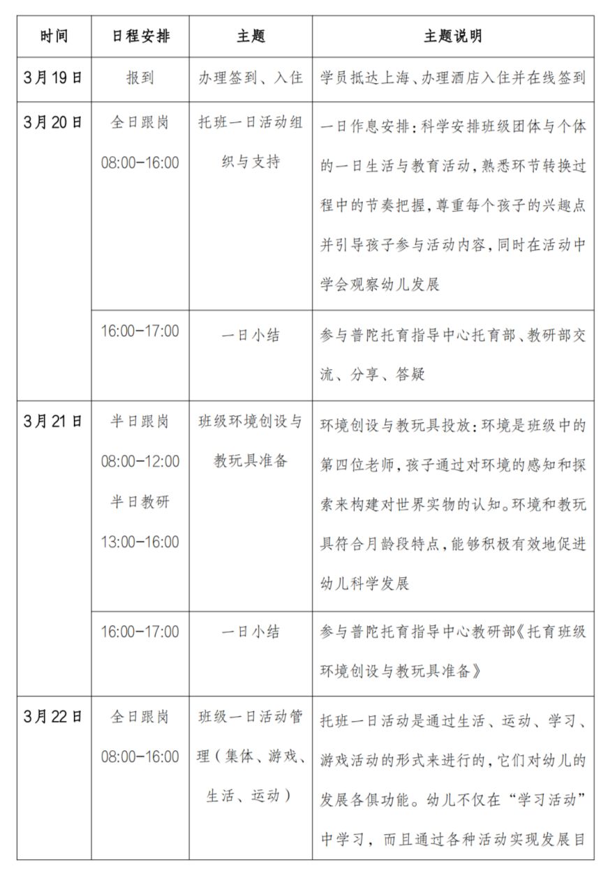
五、 日程安排

六、 费用标准
跟岗培训费: 4980元/人 (含线上课程、5日线下跟岗培训及工作餐) 协会及各专委会成员报名优惠价 3980元/人
住宿由会务组推荐,费用自理。欢迎各会员单位、各托育机构、各幼儿园负责人,开设婴幼儿托育服务专业的院校负责人及各省市协会负责人组团参加学习,首期开班名额20人,额满即止。会务组会报名后联系并发送《报到通知》,告知报到及跟岗具体地址和乘车路线等事宜。
七、 温馨提示
1、学习结束后,由上海市人口早期发展协会颁发跟岗结业证书。
2、 关注【托育研究员】公众号,搜索同名文章,即可咨询报名。 附件:
