下文包含了:电路原理、电路设计教学、PCB布局布线教学、焊接与调试说明。
一、概述
555定时器是一种集成电路芯片,它诞生于1971年,在2003年,曾创下10亿枚的销量记录。
原因在于555定时器应用广泛,且价格很便宜,可以制作家居用品、玩具、警报器等上万种产品……
那么如何自己做555定时器?这款集成电路芯片的内部结构是怎样的?电路原理如何理解?我们继续看下去!

图1-1 LC555芯片示意图
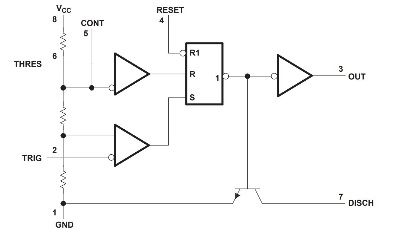
二、 555定时器结构框图
如图可知常见的555定时器组成电路包含: 电阻分压电路、两个比较器电路、一个触发器电路、反向输出驱动电路 。

图2-1 555芯片内部结构框图

引脚说明
接下来我会 根据上面的信息,以555的内部结构为基础,DIY一款属于自己的芯片 ,并解析其电路原理,我把这款芯片命名为LC555。 制作成本约20元。
三、电路原理解析
我自己做的555定时器 由这5部分电路组成 :电阻分压电路、阈值比较器电路、触发比较器电路、触发器电路、输出电路。
3.1 电阻分压电路
VCC电源 通过三个5K的电阻进行分压 ,给两级比较器 分别提供1/3VCC以及2/3VCC的电压 。
由于5KΩ的电阻并不常见,电阻的制造又会存在误差值, 可以采用两个10KΩ的电阻进行并联 从而得到一个较为稳定的5KΩ电阻。
电路设计如下所示:

图3-1 电阻分压电路(555芯片命名由来)
3.2 "阈值"比较器电路
分析第一个比较器电路,由于该比较器的 反向输入端固定与电阻分压的2/3VCC连接 ,通过与正向输入的电压进行比较就可以得到比较结果。
当正向输入电压 大于2/3VCC时 ,比较器输出高电平(VCC),反之输出低电平(0V)。

图3-2 “阈值”比较器电路
需要留意的是555芯片的 第五引脚为控制引脚 ,可以根据实测情况输入外部电压用于调整阈值电压。如果不需要调整,可以接一个10nF的电容到地消除干扰,提高稳定性。
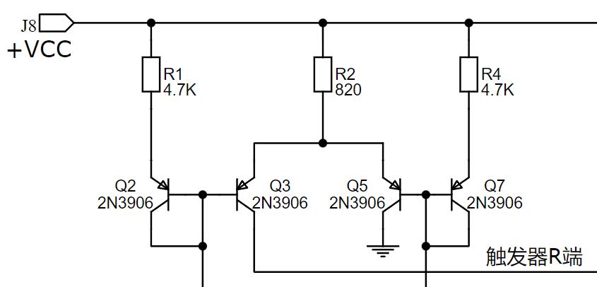
这一部分比较器电路由第一级的差分放大电路与带电流镜的第二级差分放大电路所组成:
- 第一级电路由Q1、Q4、Q6、Q8以及R3组成的 单端输入双端输出 的差分放大器;
- 第二级由Q2、Q3、Q5、Q7、R1、R2和R4共同组成的 双端输入单端输出 的差分放大器。
整体电路组成如下图所示:

图3-3 差分放大电路
3.2.1 第一级差分放大器
(1)达林顿管
在第一级差分放大电路中Q1/Q4,Q6/Q8使用了达林顿结构,组成达林顿管。
达林顿管又叫复合三极管,它采用复合连接方式将两个或多个三极管的集电极连在一起,第一个三极管的发射极直接耦合到第二个三极管的基极,依次连接而成,最终引出B、C 、E三个电极。这样组成的达林顿管具有增益高、开关速度快、稳定性好等优点。使用时,可以直接把达林顿管看成是一个具有高电流放大系数的高性能三极管。
如果单个晶体管的 增益为10 ,那么2个晶体管组成的 达林顿管的增益将达到10x10=100倍 。
随着三极管个数的增加,达林顿管的Vbe导通电压也会随之增加。

图3-4 达林顿管电路
(2)电路分析
将这里的电路进行简化整理便于对电路的分析。
- Q1的输入端Ui1为芯片的第六引脚
- Q2的输入端Ui2为固定的2/3VCC电压值,电流Ie=Ic1+Ic2。
当6脚输入电压Ui1=Ui2=2/3VCC时,相当于输入了一对大小相同,相位一致的共模电压。
由于电路是完全对称的,因此两个三极管集电极的对地电压Uc1=Uc2 ,此时差分放大器的输出电压Uo=Uc1-Uc2=0, 说明差分放大器对共模信号没有放大作用。
- 当6脚输入电压大于2/3VCC时 ,即Ui1>Ui2。由于电路的对称性,Ic1的电流会大于Ic2的电流, 从而使 Rc1负载上的电压增大;
- 当6脚输入电压小于2/3VCC时 ,即Ui1<Ui2,由于电路的对称性,Ic2的电流会大于Ic1的电流, 从而使 Rc2负载上的电压增大。

图3-5 第一级差分放大电路
电阻Re在电路中的作用是:为了保持三极管差分放大电路 对零点漂移的抑制作用 ,进一步确保应外部因素导致电路的失衡。
当温度升高时 ,三极管的集电极电流也随之增大,从而使得Ie的随之增大,URe电位变大,由于Ui1和Ui2电位是固定值,所以 三极管内部的Vbe电压会变小以平衡URe的变化,从而使Ie保持不变。
在实际电路中由于使用了两个三极管组成的达林顿管结构,为使电路正常工作, 输入电压应确保大于1.4V,即两倍的Vbe。
3.2.2 第二级差分放大器
(1)电流镜结构
在第二级差分放大器中使用了电流镜结构, 电流镜常用来产生 偏置电流 和 有源负载 ,还被广泛用来实现电流信号的复制或倍乘。
极性互补的电流镜 还可以实现 差动一单端电流信号的变换 。电流镜从受控源的角度来看也可以看做是电流控制电流源器件。

图3-6 电流镜结构电路
通过这个电路我们可以 简单了解电流镜的工作原理 。
三极管Q1的基极与集电极接到一起,那么 Q1其实就和一个二极管类似 ,Uec压降为0.7V,由于Q1与Q2共用一个电源VCC,管子特性一致,Ib1=Ib2,由于Ie≈Ic=βIb,所以Ic1=Ic2, 当Q1电流改变时,Q2也随之改变。
这种情况属于理想状态!
实际应用过程中由于管子性能不一致以及Ube电压的变化,放大倍数也会随着变化,该特性称为厄利效应, 为解决这种误差影响,保障电流镜输出电流的一致性,可以使用威尔逊电流镜进行优化 ,改善三极管导通电压的影响。
本文不做扩展,读者可自行查阅相关资料。
(2)电路分析
在这里使用了两个电流镜结构,分别由R1、R2、Q2、Q3以及R2、R4、Q5、Q7所组成。
这电路是不是熟悉又有点陌生。
其实只需要把这个电路倒过来看就可以看出 这其实也是一个 带电流镜结构 的差分放大器 。该结构 可以对前面的差分信号进行放大 ,增大总增益, 也能够保持输出电流的平衡 ,公共电阻R2可以取一个较小的值,以提高放大器的带载能力。

图3-7 第二级差分放大电路
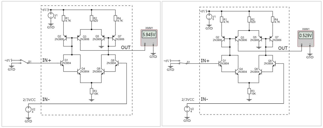
3.2.3 电路仿真
经过对第一级比较器电路的拆解分析,在立创EDA仿真模式中绘制电路,进行模拟验证。
VCC电源使用6V直流源进行供电 ,2/3VCC电压为4V,在反向输入端用一个4V的直流电压源替代。
- 当正向输入端连接+6V时,由于正向电压大于反向输入电压,比较器输出为高,根据图中万用表读数为5.945V,符合设计要求;
- 当正向输入端连接GND接地时,由于0V小于4V,所以比较器输出为低电平,万用表读书为0.529V,符合比较器设计要求。

图3-8 “阈值”比较器仿真电路
3.3 触发比较器电路
3.3.1 电路原理
这一级的比较器电路与上一级第一个差分放大电路类似,前面使用的是NPN三极管,这里选用的PNP三极管。
Q9和Q10,Q12和Q13分别组成达林顿结构, Q9的基极接芯片第二引脚,Q13基极差分输入为固定1/3VCC输入 ,使用不同类型的三极管电路原因是为了 使输入共模电压能够为0 。该差分电路为:双端输入,单端输出方式。这种输出方式,只得到了差分放大电路中的Q9和Q10的输出变化量,而Q12和Q13的输出变化量没有利用到,所以这种情况放大器的电压放大倍数为双端输出的一半。
再看输入信号由Q9基极输入,输出信号由Q10集电极输出,属于同一个达林顿管结构,故 输出信号与输入信号的相位是相反的。
- 当外部触发引脚输入电压小于1/3VCC时,Q9和Q10导通能力较大,流过电流也大些,比较器输出为高
- 当触发引脚高于1/3VCC时,大部分电流会流过Q12与Q13,这是比较器输出电压较低

图3-9 触发比较器电路
Q11和R12组成NPN管组成开关电路,给差分电路提供足够的工作电流。
Q11的基极电电流是 由Q15和Q18组成的电流镜结构 提供电流 。
此处电路可以极大地增加放大器的增益,所以没有像第一级比较器一样再加一级放大电路。
3.3.2 电路仿真
经过对第二级比较器电路的解析,在立创EDA仿真模式中绘制其简化电路,进行模拟验证。
VCC电源 使用6V直流源进行供电 ,1/3VCC电压为2V,在正向输入端用一个2V的直流电压源替代。
- 当反向输入端连接+6V时,由于正向电压小于反向输入电压,比较器输出为低,根据图中万用表读数为2.739uV,符合设计要求;
- 当反向输入端连接GND接地时,由于0V小于2V,所以比较器输出为高电平,万用表读书为5.982V,符合比较器设计要求。

图3-10 触发比较器仿真电路1

图3-11 触发比较器仿真电路2
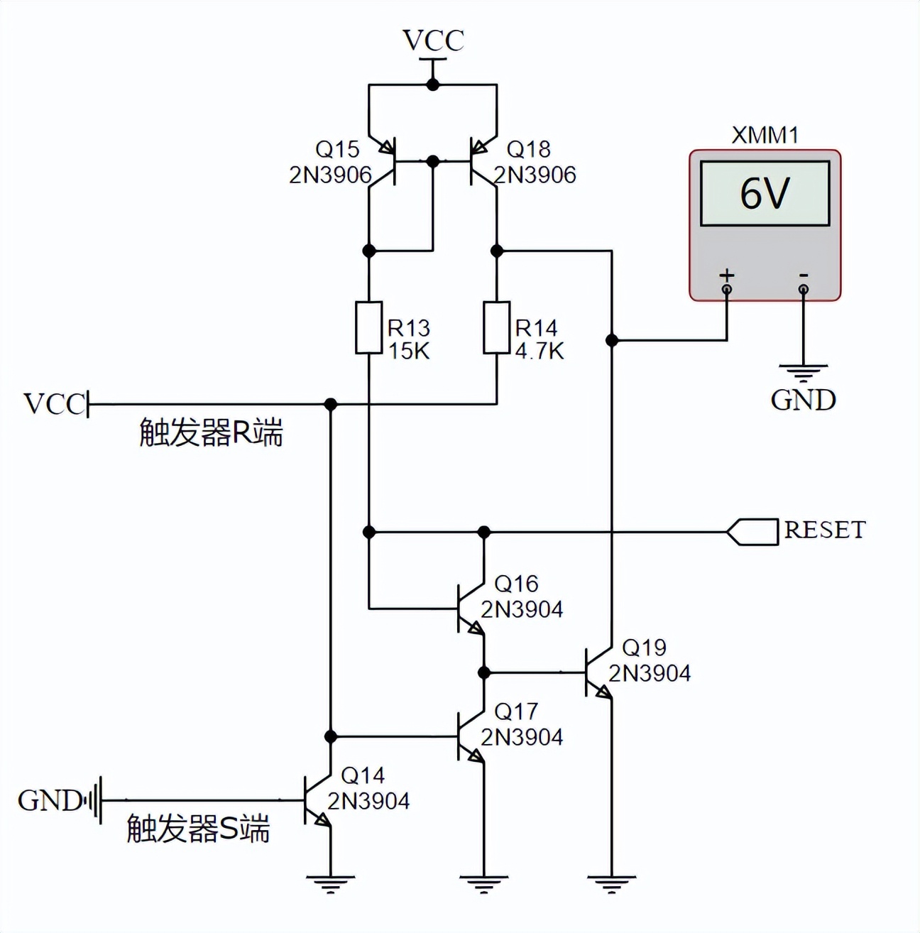
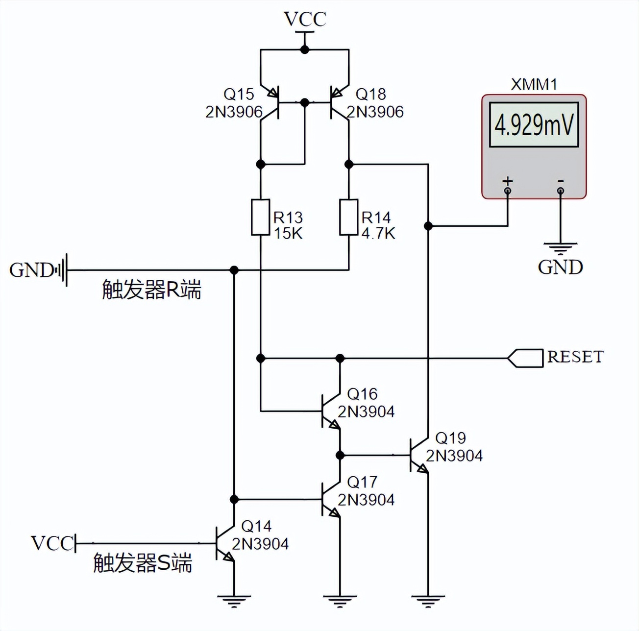
3.4 RS触发器
3.4.1 电路分析
- 当R=0,S=1时 ,Q14导通,Q17截止,Q18截止,流过R13的电流经过Q16和Q19到地,Q19导通,OUTPUT输出接地为0电平, 翻转电平为1;
- 当R=1,S=0时 ,Q17导通,使得Q19的基极拉低,Q19截止,流过R13的电流经过Q16和Q17到地,Q18导通,Q19集电极为高电平,即输出OUTPUT为1, 翻转电平为0;
- 当S=1,R=1时 ,Q14导通,它的Uce电压很小,即Q17无法导通,此时Q19导通,OUTPUT输出接地为0电平,翻转电平为1。
- 如果初始状态R=1、S=0 ,这时Q17和Q18导通。随后R和S改变状态为低电平输入,即R=0,S=0,这时Q14和Q17理应截止,但是由于最初Q18已经导通,电源电流经过R14来到Q17的基极,使得Q17继续导通,所以输出OUTPUT还是输出为1, 翻转电平后0;
- 如果初始状态R=0,S=1 ,这时Q14和Q19导通。随后R和S改变状态为低电平输入,即R=0,S=0,此时Q14依旧截止,由于R还是为0,所以Q19还是导通状态,OUTPUT输出保持低电平不变, 翻转电平为1。

图3-12 RS触发器电路
外部复位信号RESET为高电平时,对电路没有影响。
但当RESET信号为低电平时,Q16被拉低截止,Q18导通,OUTPUT输出为高电平,翻转电平为0,与其它引脚无关。这也就解释了在应用电路中 4脚复位脚需要接到VCC电源 , 如果接地的话输出信号直接为低电平状态。
3.4.2 电路仿真
在立创EDA中对RS触发器电路进行验证, 其中复位引脚悬空即可 。
VCC电源使用6V直流电源供电,分别 在触发器的R端与S端接入VCC以及GND ,输出用万用表查看输出电平。
仿真图如下所示:
图3-13 RS触发器仿真电路 |
图3-13 RS触发器仿真电路 |
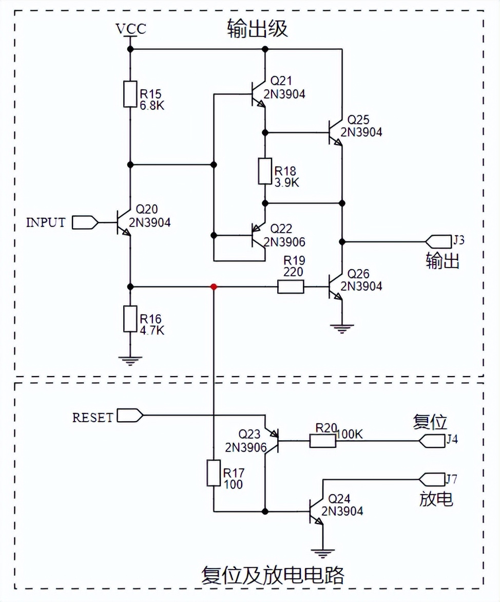
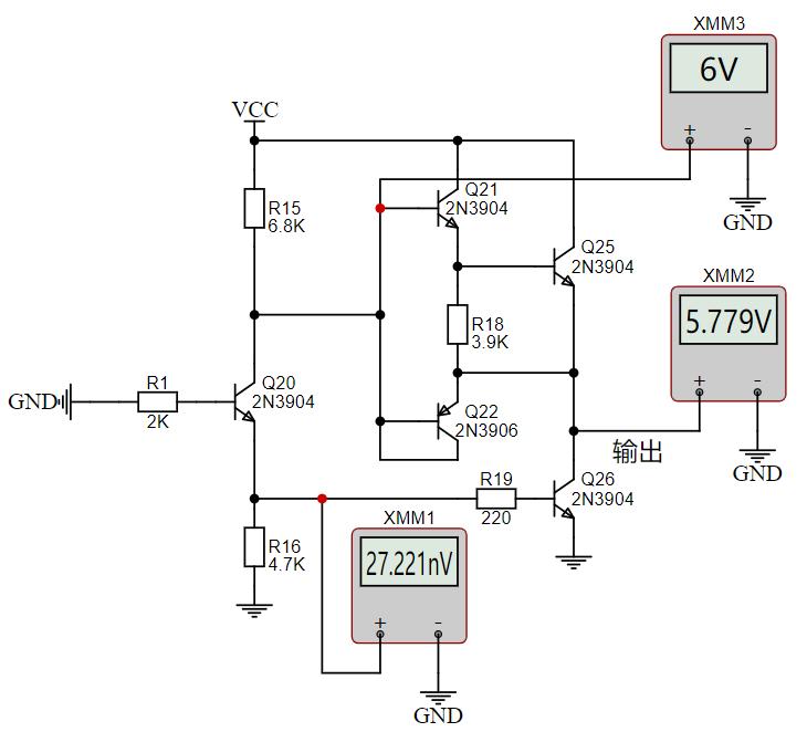
3.5 输出电路
3.5.1 输出电路
RS触发器的输出接到Q20的基级 ,与R15和R16组成一个简单的三极管开关电路,当基级输入高低电平时,对电路进行分析。
(1)Q20基级输入为低电平
当INPUT输入为低电平时,Q20截止,集电极为高电平,Q21与Q25导通, Q21与Q25组成一个达林顿结构 ,此时 输出电压为VCC减去两个二极管的压降 ,芯片3脚输出为高电平;由于Q20截止,所以其发射极为低电平,Q24与Q26也随之截止。
(2)Q20基级输入为高电平
当INPUT输入为高电平时,Q20导通, Q21的基级电压大约为1个二极管的压降 ,不足以导通组成达林顿结构的Q21与Q25管子;但Q24与Q24会随之Q20的导通也导通。三极管 Q20的发射极电流被R19与R17进行分流 给Q26与Q24提供导通电流,使得两个管子同时导通,Q26集电极被拉低输出, Q24集电极被拉低进行放电 ,此时芯片3脚输出为低电平。
Q23三极管的集电极与基级连接到一起相当于一个二极管 ,当输出为高电平时,给电源提供足够的驱动能力。
当Q25导通,输出电压达到Q22的导通电压,即1个二极管压降,此时电流通过Q22回到Q21基级, 相当于一个反馈电路,增强输出电流。

图3-14 输出电路
3.5.2 复位电路
当芯片4脚复位引脚输入为低电平时,三极管Q23导通,发射极电流为前面触发器所提供,进而给Q24与Q26提供使其导通,导致 芯片 3引脚输出 与 7引脚放电脚接地 为低电平,实现复位功能。
R20在电路中起到的作用是保护Q23的 反向击穿 。根据查看数据手册可知2N3906的发射极-基级击穿电压 仅为5V,所以 当外部提供超过5V电压时,三极管Q23容易被击穿 ,添加100K电阻可以有效的保护三极管。
3.5.3 电路仿真
在立创EDA中对输出电路进行验证。
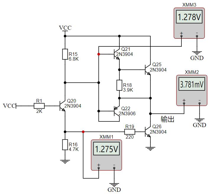
VCC电源使用6V直流电源供电,在输入端 串联一个2K的输入电阻 ,使用万用表分别测量Q21的基级电压、Q26的集电极电压(输出电压)以及Q20的发射极电压,输入端的高低电平输入由VCC以及GND网络进行模拟。
仿真图如下所示:
图3-15 复位电路仿真图 |
图3-15 复位电路仿真图 |
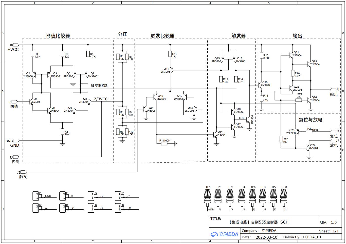
四、原理图设计
4-1 新建工程
打开立创EDA。
创建工程并命名为【一起造芯】自制555定时器。
将原理图文件命名为:SCH-自制555定时器。
根据图4-1电路进行绘制电路原理图。

图4-1 自制555定时器电路原理图
4-2 器件选型
在本项目的元器件选型中:
- 三极管使用的NPN型的2N3904以及PNP型的2N3906,两个管子互为配对管;
- 电阻选择1/4W的直插电阻即可,芯片引脚用排针与香蕉头接口引出,便于安装与测试。
所有器件可直接在立创EDA的元件库中进行搜索,如果对元器件不熟悉,也可以通过查找下方物料清单中的商品编号进行搜索,如果出现物料缺货情况,亦可选择其他可替换物料。
通过以上电路的分析,相信聪明的你对各个元器件在电路中的作用有所了解,那么 更换个别物料也不会影响到电路的工作性能的 ,了解电路工作特性后,电路选型也就变得简单了。

图4-2 器件选型说明

图4-3 使用器件编号选型说明

物料清单
备注:香蕉头器件可在用户贡献库中搜索封装名,商城中还提供其他颜色及型号的连接器,该器件仅为装饰作用,可不采购及焊接。
五、PCB设计
完成原理图设计后,经过检查电路与网络连接正确后点击设计-原理图转PCB,随即会生成一个PCB设计界面。
忽略弹出的边框设置。
将PCB文件保存到工程文件中。
命名为:PCB-自制555定时器。
5-1 边框设计
在绘制PCB前需根据个人设计意愿以及元器件数量所占空间确定PCB的形状及边框大小,若无特殊外壳要求,一般设计成矩形、圆形以及正方形。在设计该项目时,秉承着大小合适,美观大方的原则。
尺寸: 长为90mm、宽71mm、圆角半径为2mm
形状: 圆角矩形,在左侧中间位置断开放置了一个半圆形,模拟芯片的缺口,使其更加形象。
实际板框大小会随着布局布线进行调整,如果太小可适当放大,太大也缩小边框,风格样式可自由发挥,但尽量控制在10cm*10cm之内,这样就可以到嘉立创免费打样啦~
图5-1 边框设计 |
图5-1 边框设计 |
5-2 PCB布局
在绘制完板框外形后,接下来进行PCB设计的第二步,对元器件进行分类和布局。
分类指的是按照电路原理图的功能模块把各个元器件进行分类,图中有很多三极管和电阻,但 哪一个三极管和电阻是连到一起的呢 ,这需要我们 用到立创EDA所提供的布局传递功能 。
- 首先先确保PCB工程文件 已保存 到原理图文件的一个工程文件夹中。
- 框选原理图中的某一电路模块,比如选中电阻分压电路。
- 然后选中顶部菜单栏中的 “工具”-点击“布局传递” 按钮。
- PCB页面所对应的元器件就会被选中。
- 使用这个办法将各个电路模块依次摆放在边框中。
在布局的时候注意摆放整齐,可根据飞线的指引进行摆放。
按照原理图信号的流向和器件连接关系进行摆放,是可以把原理图器件摆放非常整齐的。
在布局的过程中注意接口位置, 比如我们 需要把 排针 以及 香蕉头接口 按照实际芯片引脚 排布在上下两侧 ,布局参考图如下:

图5-2 PCB布局参考
5-3 PCB走线
接下来进行PCB设计的第三步:PCB走线。
由于一块电路板有顶面与底面两个面,在PCB走线也 就可以分为顶层走线和底层走线 。
其中 顶层走线默认是红色线 , 底层为蓝色线 。
走线也就是在电路板中按照飞线连接导线, 将相同网络的点连接起来即可 。
- 首先选择层与元素中要走线的层。
- 然后点击导线工具进行连线,快捷键为W。
看似简单的连连看,其实其中需要我们耐心地进行调整,元器件的摆放布局也会影响走线的难度,所以还需要在走线过程中进一步调整布局,进一步优化,前面所介绍的PCB布局相当于是在给走线做铺垫,布局好了,走线也自然顺畅了。
在该项目的走线中提供以下几点参考建议:
(1)电源线(VCC+与VCC-)设置为35mil, 信号线设为20mil宽度
(2) 走线以顶层走线为主 ,走不通的可以切换到底层进行连接
(3)走线过程中 优先走直线 ,需要拐弯的地方以钝角或圆弧拐弯为主
(4)最后加上泪滴,添加丝印标记说明该PCB板的尺寸以及接口功能
布线参考如下图所示,初次设计可按下图进行走线联系, 也可自由设计 ,自制属于你的555定时器芯片。

图5-3 PCB走线参考

图5-4 PCB3D预览效果图
六、焊接与调试
6-1 硬件焊接
拿到板子和元器件后先检查物料是否有缺失和遗漏,检查无误焊进行焊接。
焊接的原则是先低后高 。
焊接顺序建议:电阻→三极管→排针→香蕉头接口。
直插器件的焊接方法如下图所示:注意焊接时对准位置,检查电阻的阻值是否正确,避免影响电路性能,导致电路不能正常工作。
图5-4 插件焊接示意图(源于网络) |
图5-4 插件焊接示意图(源于网络) |
6-2 硬件调试
完成焊接第一步, 切勿直接上电测试 ,即使你很兴奋,顺利完成了元器件的焊接,但也不能心急。
焊接完成后 需要使用万用表检查电源与地是否短路 ,焊接过程中有没有出现短路以及断路的情况,检查无误后方能进行上电测试。
上电后元器件没有明显发热状态,那么接下来你就可以正式使用自制的555芯片制作项目啦!
结语
555定时器在集成芯片的发展史上意义非凡!
它在当时是唯一 一个非常快速且商业化的芯片,凭借 体积小、重量轻、稳定可靠、操作电源范围大、输出端的供给电流能力强、计时精确度高、温度稳定度佳,且价格便宜 等多种优良品质,深得工程师和爱好者的喜欢。
它拥有大量的555应用设计案例,同时也有一些书籍的出版。目前我们能看到的例如NE555、TLC555、NA555、SA555等不同名称的555芯片就是不同厂家所推出的555定时器芯片。
如何?看到这里,你准备开始动手DIY了吗?还是准备先收藏呢[偷笑]
参考资料
(1)《用三极管制作555时基电路》 俞虹
(2)555_principles_rev30.pdf Evil Mad Scientist Laboratories
如果你认为这篇文章很有用,欢迎点赞、关注、转发~
我会持续更新优质的开源项目!







