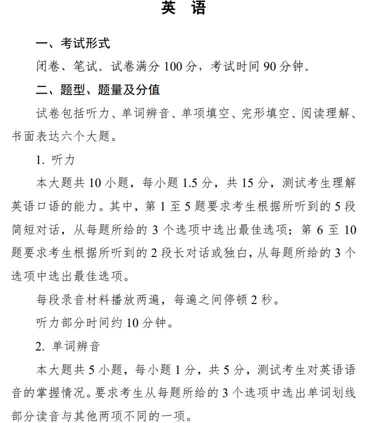
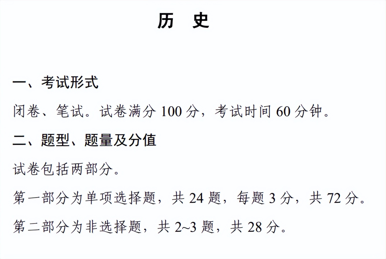
在高中,很多家长和同学都会
忽略一项高中非常重要的考试,那就是
会考,全称“高中生学业水平合格性考试”
曾经有同学和家长不重视
合格考没通过
不仅没有高考资格
连高中毕业证都拿不到
而这项考试
不同于半期、期末的全科打包考
它分散贯穿在了整个高中三年中
不同年级的不同时间段报名对应的不同科目
且试卷结构与平时考试截然不同
部分主科只有选择题和判断题
考试时间线
高一下:考4科,生物、地理、化学、历史;
高二上:考4科,物理、政治、信息技术、通用技术;
高二下:考3科,语数外(外语包括含英语、日语、俄语、德语、法语、西班牙语,一般默认英语);
高三:视情况报名补考。
目前2022—2023学年高中合格考的
考试报名时间及试卷结构已出炉
一起来看看

报名须知
1、本次报考对象及科目
我市普通高中2020级(高三年级)、2021级(高二年级)在校学生以及申请高中同等学力人员。
国家义务教育阶段学校在校学生、参加国家教育考试受到停考处罚尚在处罚期的人员、触犯刑法被采取强制措施或正在服刑者等禁止报名。
请注意, 本次合格考主要针对高二年级学生,报考物理、政治、信息技术和通用技术,高三年级学生视情况报名补考。
2、报考科目及报名安排
普通高中在校学生 在就读学校报名,申请高中同等学力人员在区县招生考试机构指定报名点报名。
3、报名时间及报名安排
2022年9月28日—10月28日
(一)合格成绩认定(9月28日-10月9日)
外省转学到我市学生的合格性考试成绩以及我市原高中毕业会考成绩经教育行政部门核查后,可替代相应学科的合格性考试。
(二)基础信息采集(10月10日—13日)
首次报考考生需向报名提交二代居民身份证(或者港澳台居民居住证、外国人永久居留证等有效身份证件)完成信息采集工作。已经报考过的考生不再采集。
(三)选科缴费(10月21日—28日)
考生登录报名系统,选择报考科目、缴费。
4、考试时间
一般学年上学期的高中学业水平合格性考试的时间都在12月底-1月初,本次 合格考时间为12月17日-19日。
接下来就是对大家最实用的
各科目考试试卷结构(及分值)












因篇幅原因,想知道日语、俄语、德语、法语、西班牙语试卷结构的粉丝,后台私信小新~
我们将持续为大家带来更多新鲜资讯
如果你的娃儿正在升学考关键时刻
关注我们,一定可以帮到你!
#重庆头条#