不少成绩未达到本科线的考生都在为择校而发愁。一般来说,如果不是对某些学校的某些专业特别感兴趣,优先选择有较大发展潜力的专科院校,往往是更加稳妥的。
那么,目前有哪些专科院校具备更大的发展潜力呢?为大家梳理了各省有望升本改名,并且得到官方支持的院校,一起来看看吧!
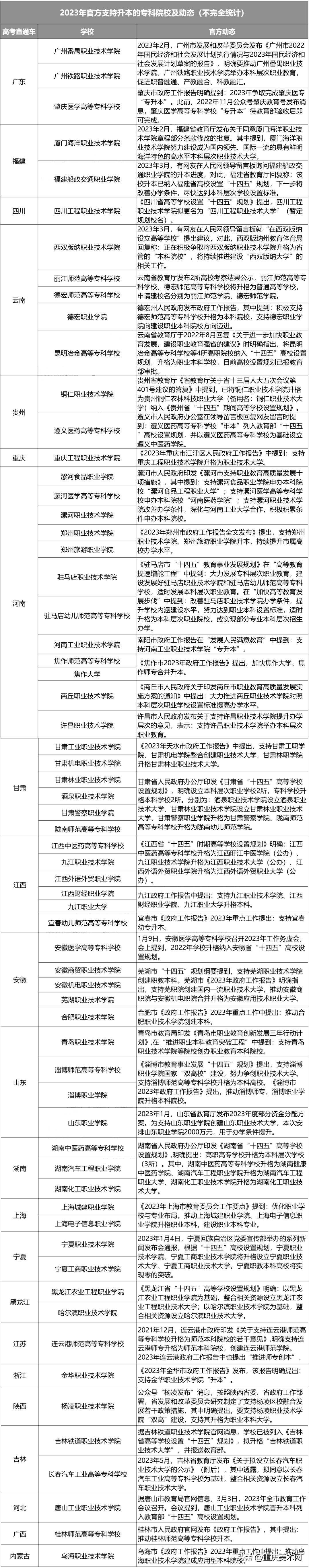
64所实力专科有望升本改名
一
2023年至今,全国多地陆续发布“十四五”高等学校设置规划,其中有多所高职高专明确升格本科。此外,各地的政府工作报告中也纷纷提到“高职升本”等关键词。
据不完全统计,大致名单如下:

从上面的统计来看,目前各省有望升本的专科院校多达64所。而实际上,各地陆续将纳入升本规划的院校数量,或许不止于此。
值得注意的是,上述64所院校中, 大多数院校都招收艺术生, 各院校2023年招生简章详见各校官网。
专科院校升本需要具备哪些条件
二
不过,并非所有专科院校都可以无条件升级为本科院校。本科院校,有着相当严格的设置标准,官方规定如下:
教育部关于印发《普通本科学校设置暂行规定》的通知
教发〔2006〕18号
各省、自治区、直辖市教育厅(教委),*疆新**生产建设兵团教育局,有关部门(单位)教育司(局):
按照《教育部关于“十一五”期间普通高等学校设置工作的意见》(教发〔2006〕17号)精神,我部制定了《普通本科学校设置暂行规定》,现印发给你们,请遵照执行。
附件:普通本科学校设置暂行规定
二00六年九月二十八日
附件:
普通本科学校设置暂行规定
为做好高等学校设置工作,保证普通本科学校设置的质量,现就普通本科学校(独立设置的学院和大学)的设置制定本暂行规定。
一、设置标准
(一)办学规模
普通本科学校主要实施本科及本科以上教育。
称为学院的,全日制在校生规模应在5000人以上。
称为大学的,全日制在校生规模应在8000人以上,在校研究生数不低于全日制在校生总数的5%。
艺术、体育及其他特殊科类或有特殊需要的学院,经教育部批准,办学规模可以不受此限。
(二)学科与专业
1.在人文学科(哲学、文学、历史学)、社会学科(经济学、法学、教育学)、理学、工学、农学、医学、管理学等学科门类中,称为学院的应拥有1个以上学科门类作为主要学科,称为大学的应拥有3个以上学科门类作为主要学科。
2.称为学院的其主要学科门类中应能覆盖该学科门类3个以上的专业;称为大学的其每个主要学科门类中的普通本科专业应能覆盖该学科门类3个以上的一级学科,每个主要学科门类的全日制本科以上在校生均不低于学校全日制本科以上在校生总数的15%,且至少有2个硕士学位授予点,学校的普通本科专业总数至少在20个以上。
(三)师资队伍
1.普通本科学校应具有较强的教学、科研力量,专任教师总数一般应使生师比不高于18∶1;兼任教师人数应当不超过本校专任教师总数的1/4。
2.称为学院的在建校初期专任教师总数不少于280人。专任教师中具有研究生学历的教师数占专任教师总数的比例应不低于30%,具有副高级专业技术职务以上的专任教师人数一般应不低于专任教师总数的30%,其中具有正教授职务的专任教师应不少于10人。各门公共必修课程和专业基础必修课程,至少应当分别配备具有副高级专业技术职务以上的专任教师2人;各门专业必修课程,至少应当分别配备具有副高级专业技术职务以上的专任教师1人;每个专业至少配备具有正高级专业技术职务的专任教师1人。
3.称为大学的专任教师中具有研究生学位的人员比例一般应达到50%以上,其中具有博士学位的专任教师占专任教师总数的比例一般应达到20%以上;具有高级专业技术职务的专任教师数一般应不低于400人,其中具有正教授职务的专任教师一般应不低于100人。
(四)教学与科研水平
1.普通本科学校应具有较强的教学力量和较高的教学水平,在教育部组织的教学水平评估中,评估结论应达到“良好”以上(对申办学院的学校是指高职高专学校教学工作水平评估;对学院更名为大学的学校是指普通高等学校本科教学工作水平评估)。称为大学的学校应在近两届教学成果评选中至少有2个以上项目获得过国家级一、二等奖或省级一等奖。
2.普通本科学校应具有较高的科学研究水平。称为大学的学校还应达到以下标准:
(1)近5年年均科研经费,以人文、社会学科为主的学校至少应达到500万元,其他类高校至少应达到3000万元;
(2)近5年来科研成果获得省部级以上(含省部级)奖励20项,其中至少应有2个国家级奖励;
(3)至少设有省部级以上(含省部级)重点实验室2个和重点学科2个;
(4)一般至少应具有10个硕士点,并且有5届以上硕士毕业生。
(五)基础设施
1.土地。普通本科学校生均占地面积应达到60平方米以上。学院建校初期的校园占地面积应达到500亩以上。
2.建筑面积。普通本科学校的生均校舍建筑面积应达到30平方米以上。称为学院的学校,建校初期其总建筑面积应不低于15万平方米;普通本科学校的生均教学科研行政用房面积,理、工、农、医类应不低于20平方米,人文、社科、管理类应不低于15平方米,体育、艺术类应不低于30平方米。
3.仪器设备。普通本科学校生均教学科研仪器设备值,理、工、农、医类和师范院校应不低于5000元,人文、社会科学类院校应不低于3000元,体育、艺术类院校应不低于4000元。
4.图书。普通本科学校生均适用图书,理、工、农、医类应不低于80册,人文、社会科学类和师范院校应不低于100册,体育、艺术类应不低于80册。
各校都应建有现代电子图书系统和计算机网络服务体系。
5.实习、实训场所。普通本科学校必须拥有相应的教学实践、实习基地。以理学、工学、农林等科类专业教育为主的学校应当有必需的教学实习工厂和农(林)场和固定的生产实习基地;以师范类专业教育为主的学校应当有附属的实验学校或固定的实习学校;以医学专业教育为主的学校至少应当有一所直属附属医院和适用需要的教学医院。
(六)办学经费
普通本科学校所需基本建设投资和教育事业费,须有稳定、可靠的来源和切实的保证。
(七)领导班子
必须具备《教育法》、《高等教育法》、《民办教育促进法》等有关法律规定的关于高等学校领导任职条件要求,具有较高政治素质和管理能力、品德高尚、熟悉高等教育、有高等教育副高级以上专业技术职务的专职领导班子。
位于少数民族地区和边远地区的普通本科学校,在设置时,其办学规模和有关条件在要求上可以适当放宽。
设置民办普通本科学校,应参照上述标准执行。
二、学校名称
1.本科层次的普通高等学校称为“××大学”或“××学院”。
2.设置普通学校,应当根据学校的人才培养目标、办学层次、类型、学科门类、教学和科研水平、规模、领导体制、所在地等,确定名实相符的学校名称。
3.校名不冠以“中国”、“中华”、“国家”等字样,不以个人姓名命名,不使用省、自治区、直辖市和学校所在城市以外的地域名。
4.普通高等学校实行一校一名制。
三、设置申请
1.教育部每年第4季度办理设置普通本科学校的审批手续。设置普通本科学校的主管部门,应当在每年第3季度提出申请,逾期则延至下次审批时间办理。
2.设置普通本科学校的审批,一般分为审批筹建和审批正式建校招生两个阶段。完全具备建校招生条件的,也可直接申请建校招生。
3.设置普通本科学校,应当由学校的主管部门委托其教育行政部门邀请规划、人才、劳动人事、财政、基本建设等有关部门和专家共同进行考察、论证,并提出论证报告。论证报告应包括下列内容:(1)拟建学校的名称、校址、类型、办学定位、学科和专业设置、规模、领导体制、办学特色、服务面向;(2)人才需求预测、办学效益、本地区高等教育的布局结构;(3)拟建学校的发展规划,特别是师资队伍建设规划、学科建设规划和校园基本建设规划;(4)拟建学校的经费来源和财政保障。
4.凡经过论证,确需设置普通本科学校的,按学校隶属关系,由省、自治区、直辖市人民政府或国务院有关部门向教育部提出申请,并附交论证报告及拟设学校的章程。国务院有关部门申请设立普通本科学校的,还应当附交学校所在地的省、自治区、直辖市人民政府的意见书。
5.普通本科学校的筹建期限,从批准之日起,应当不少于1年,最长不超过5年。拟要求“去筹”、正式设立的普通本科学校,须在其正式批准的筹建期满后,由其主管部门向教育部提出正式设立的申请。
6.凡提出设置普通本科学校的申请,在经由教育部形式审查通过后,由教育部委托全国高校设置评议委员会进行考察、评议;通过考察、评议的学校,由教育部正式批准设立。未通过教育部形式审查或未通过全国高校设置评议委员会考察、评议的学校,若仍需设置,需在下次由学校主管部门重新向教育部提出申请。凡未通过考察、评议的学校,教育部将以书面形式告知其主管部门。
本《暂行规定》自发布之日起实施。此前教育部发布的有关普通本科学校设置问题的文件与本《暂行规定》不一致的,以本《暂行规定》为准。
职业本科大学越来越火
三
今年3月,教育部召开的新闻发布会上发布一组数字,我国有高等职业院校(含职业本科)学校1521所, 2022年招生546.61万人,连续4年超过普通本科招生规模。其中,职业本科招生7.63万人,比上年增加3万多人,目前占全国职业院校招生人数的1.4%左右。
早在2021年,*共中**中央办公厅、国务院办公厅印发了《关于推动现代职业教育高质量发展的意见》。该《意见》明确提出: 到2025年,职业本科教育招生规模不低于高等职业教育招生规模的10%。而在2021年,全国高职学校招生557万人,职业本科招生4.1万。这意味着,在4年内,职业本科教育招生规模将扩张近14倍。
因此,对于我们当下正在/即将填报专科批次志愿的考生而言,虽然暂时考不上本科院校,但假如报考的院校正是本文有盘点到的潜力专科院校,或许在某种程度上也算是“赚了”!