蓝翔校长前妻再次举报 (蓝翔校长前妻回应实名举报前夫)

蓝翔校长前妻回应女儿举报,蓝翔校长前妻事件始末

哪怕这段关系已经在质疑、攻击、恐吓、诉讼、入狱等强冲突中支离破碎,也极少数有人能适应习惯来自最亲近人的相互攻击。

|《中国企业家》记者 任娅斐 谭丽平 姚赟

编辑|姚赟

头图来源|视觉中国

孔素英始终都认为荣婷有口难言,她告诉《中国企业家》,“我不相信我女儿说的话,但确实是从我女儿嘴里出来的。”

5月7日上午,针对网络上的举报风波,我们给孔素英第一次打去电话的时候,她告诉我们正在医院,下午回去再说。等待期间,也就是下午1点左右,她发表了第二次实名举报的视频,这也是她近期公开发布的第三个视频。

4月26日,山东蓝翔技校校长荣兰祥的女儿荣婷拿着身份证,公开实名举报母亲孔素英。内容包括非法处置商丘天伦花园小区房产、伪造房屋转让合同、涉嫌黑社会行为等。

孔素英告诉我们,看到这个视频后,气得睡了一天,第二天找人帮忙录了视频。在这个视频中,孔素英正式隔空回应了荣婷的公开举报。

5月4日,孔素英持身份证,第一次公开举报山东蓝翔技校校长荣兰祥,她在视频中表示,自己实名举报山东蓝翔技校校长荣兰祥,指控其涉嫌私藏枪支、强奸、组织黑恶势力跨省打架,造成恶劣社会影响。

这次接连的公开举报,只是十余年前荣兰祥、孔素英离婚案的延续。

2009年孔荣二人分居,2010年第一次提出离婚,2014年第二次提出离婚,2014年9月著名的跨省打斗事件发生,2016年在判决下,二人才正式离婚。这期间二人涉及到的诉讼案件,除了离婚纠纷外,还包括了名誉权纠纷、寻衅滋事罪、非法处置查封财产罪、买卖合同纠纷、民间借贷纠纷等。

如同连续用了多台挖掘机同时接力作业,时隔多年,这个家庭和蓝翔技校再次被挖了个底朝天。

今年1月,山东蓝翔技校(以下简称蓝翔)一则与qq飞车手游合作的短视频刷屏,剧本和特效让大家看到了年轻富有创意感的蓝翔。不少网友在评论中留言表示,蓝翔莫不是开了视频剪辑课。这让已经“消失”多年的蓝翔,以一个全新的面貌出现在公众视野。从蓝翔官方账号发布的视频内容来看,一直不断在强调两点:第一,除了挖掘机,我还有很多其他专业;第二,精细、科技、创新,我在与时俱进。

在此之前,公众话语体系中,蓝翔一直以段子、表情包等调侃素材存在。招生情况如何,教育投入情况怎么样,师资力量是否有改善,学生发展情况如何等问题,鲜少见到相关讨论。

因家庭和事业深度*绑捆**,家族企业的矛盾一旦揭开,企业形象、正常经营都会或多或少受到负面影响。 公开举报之后,蓝翔的官方社交媒体账号下已经出现众多留言,如“近来蓝翔可是出名了”“荣校长,你们的家事爆出来好劲爆”——希望打上的新标签,一朝回到解放前。

当当网李国庆和俞渝互撕互揭家丑隐私,争公章夺经营权,当当日显颓势;葵花药业创始人关彦斌暴砍妻子张晓兰4刀,一审获刑11年,葵花药业一度长期处于这段阴影中;离婚已过十年,沃尔核材创始人周和平的前妻邱丽敏却再次主张平分股权,而周和平最终辞任董事长;真功夫创始人夫妻反目后,对簿公堂,进而演变为蔡达标与潘敏峰两个家族间旷日持久的“战争”;陈启源、万玉华夫妇关系破裂,让本就深陷“致癌风波”的霸王集团,更是雪上加霜。

“(他是)我6个孩子的父亲,(这么做)我的孩子还能见人不?他把我三个孩子都判了,叫荣婷对着中国这么多人指责她的母亲,叫我的女儿以后怎么见人。” 孔素英情绪激动地告诉我们。哪怕这段关系已经在质疑、攻击、恐吓、诉讼、入狱等强冲突中支离破碎,也极少数有人能适应或习惯来自最亲近人的相互攻击。

为求证孔素英告诉我们的相关信息,我们给荣兰祥打去了电话,同时也发了求证信息。截止5月8日上午10点,给荣兰祥打去四个电话,有三个为正在通话中,1个接通后挂断。短信一直未有回复。给荣婷的微博发去求证信息,也一直未收到回复。

十年恩

2022年1月21日,距离过年还有9天,孔素英出狱了。

孔素英告诉我们,出狱后的三个月多内,因为疫情,大多住在父亲家,疫情好转后在医院住了一个月,刚出院不久。如果不是这次女儿出来举报,她也不会在网络上公开回应。

她的微信名改成了“删除记忆”,朋友圈里发布的内容多是鲜花和人生感悟,和大部分家长看起来没什么差别。对于微信名的修改,她告诉我们: “我想把以前的事都删除掉,我本来都不想了,现在又把我告(公开举报)一下,我烦了。”

三个子女入狱,自己也二进宫,如今又被女儿公开实名举报,但几十年的经历中也不全是怨。

根据以往的报道,1986年(官网是1984年)荣兰祥和孔素英在济南天桥区57中租了十几间教室,办起了天桥职业技术培训学校,这里便是蓝翔的前身。起初,学校专业只有油漆、沙发制作和缝纫,孔素英教缝纫,荣兰祥教沙发制作和油漆。1988年,是转折点,当年部队开始搞“三产”,荣兰祥选择与部队合作开办培训,好处就是部队既能提供厂地,还能带来部队转业学员,学校由此进入快速发展轨道。孔素英曾在采访中称,1998年蓝翔就有上万学员。

蓝翔成立时,距离改革开放不过八年。随着城镇化规模的扩大,大量的农村人口涌入城市,他们急需职业技能培训。一份2004年由中国民盟山东省委职业教育调研组撰写的调研报告认为,农村职业教育是职业教育发展的重中之重。其原因在于,农村初中毕业生每年有600多万人没有接受职业教育,再加上没有升入高校的高中毕业生,每年约有800万人需要职业教育。

蓝翔校长前妻回应女儿举报,蓝翔校长前妻事件始末

来源:视觉中国

创业之初,荣孔二人分工明确,孔素英告诉我们,“我主内他主外。我们1985年经过别人介绍,介绍以后我们1986年结婚,就上济南,我的手艺做的这个服装,他就贴小广告,发宣传页,上汽车站接个人啦,就是这样的。是我爸爸资助的钱,网上写的都对的。”

2006年前后,蓝翔聘请唐国强作为广告代言人。唐先后专门为汽修、挖掘机、数控机床等专业拍摄代言广告,“老牌名校,教学质量高,老板抢着要,交钱预定都满足不了”,“挖掘机学校哪家强,中国山东找蓝翔”, 伴随着这些经典的广告词,蓝翔的核心价值观——实用主义,打了出去。

通过一系列的广告,电视机前的家长看到了多元化的职业选择,技术、专业、工作、赚钱,这些广告中不断重复的要点,也成为大家对蓝翔早期的认知。“学生就是产品,质量好坏是关键。”一直是荣兰祥的办学理念。据《看天下》报道: 成立至今,这所培养蓝领阶层的学校一直都在努力让自己的“学生产品”拥有更高的“出场率”。

借着职业培训的东风,以及唐国强陆续代言的多则魔性广告,蓝翔成了“技校”和“挖掘机”的代名词。到了2014年,荣兰祥的蓝翔技校已形成拥有五个校区,超过3万学生的庞大规模。招收汽修、厨师、挖掘机等多个专业。

除了不断重复的广告,在技能对口把握教学方向这点上,蓝翔的确有自己的洞察力和执行力。如在纺织行业逐渐过渡到自动化生产阶段,就业前景不好的缝纫专业被蓝翔砍掉;而在基建产业迎来大爆发时,蓝翔开始力推挖掘机专业;当制造业从劳动密集型向智能制造转型时,蓝翔又新增了数控专业。2017年,蓝翔还非常时髦地开设了电竞专业。

“1987年开始给他生孩子,到93年我给他生6个孩子,一年生1个,一年生1个,我都拿我生命的危险,我给他生6个孩子。”在问到后来蓝翔创业那段经历时,孔素英告诉我们。 据了解,1987年11月16日,孔素英与荣兰祥相亲后登记结婚,婚后共生育六名子女,分别是荣容、荣燕、荣柏霖、荣鑫、荣婷、荣柏霏。

十年怨

2014年9月5日,一场“跨省斗殴案”将荣兰祥和孔素英的家庭矛盾公之于众。

据了解,在河南商丘天伦花园小区门口,蓝翔技校副校长王某带领上百名蓝翔技校的职工、学生及社会人员从山东济南赶来,与孔素英的家人发生冲突。这场持续一分钟左右的“战斗”,最终导致多人被拘,孔素英的父亲负伤。

当时,荣兰祥接受《南方周末》采访时称,“这是蓝翔最危险的时刻,不是一场台风,更厉害,简直就是‘灭风’,真是要灭了我才好?”荣兰祥还表示,到当年年底将损失1.8亿,招生人数也在当时锐减了八九成。

2014年10月、11月,孔素英接连举报蓝翔存在教师无证教学、退学不退费等问题,指控荣兰祥超生、行贿、出轨、有三个身份证、家暴虐待、寻衅滋事等。为此,荣兰祥辞去了人大代表职务。

孔素英曾于2010年、2014年两次以双方夫妻感情破裂为由提起离婚诉讼,后均撤诉。 撤诉的原因,孔告诉我们:“为了6个孩子,再说我从小比较保守,我妈都说一吵架一离婚都难看,我就听我爸妈的。”

直到2016年12月,二人正式判决离婚。不过,在离婚官司的最终裁定中,由于蓝翔技校存续期间不得分割、蓝翔房地产开发有限公司不属于夫妻共同财产范围,而孔素英曾私自出售夫妻共有的部分房屋,最终导致孔素英分文未得,反需赔付荣兰祥20多万元。

但这只是一个开端。

离婚没多久,2017年,山东蓝翔房地产公司、山东蓝翔高级技工学校以“涉嫌构成非法处置财产罪”,申请对孔素英等犯罪嫌疑人移交公安机关立案侦查。这里非法处置的房产,依旧是天伦花园。据孔素英称,她和荣兰祥办理离婚时,双方经调解同意将夫妻共同财产天伦花园小区赠与给子女,并让荣兰祥写下赠与合同,“有6个孩子和我俩共8人在这份合同上签字。”后来,孔素英处置了145套房产。

因处置被查封的145套房产,孔素英两次入狱。2018年,被山东警方羁押,获刑两年三个月。同时,两人的三个女儿也因同样罪名分别被取保候审、羁押候审,以及被判处有期徒刑两年四个月。2020年4月20日,孔素英刑满释放,刚走出监狱门口就因同一罪名再次被济南警方带走。并再次被判处有期徒刑9个月。2022年1月21日,才第二次服刑期满。

在狱中,孔素英对荣兰祥的指控也没有断。2021年10月,孔素英向国家税务总局实名举报蓝翔地产涉嫌*税偷***税漏**。最后被查明,河南省商丘市梁园区神火大道两个地块的使用权,确实存在6年共计少缴城镇土地使用税1363143.06元。

孔素英至今也没弄清楚,到底为什么会变成这样,她告诉我们,“6个孩子怎么能离婚呀,怎么能到这个(地步)呀?我到现在都想不通到底哪个地方出错了。”

斗的什么,争的什么

孔荣二人的纠纷,核心便是位于河南商丘一处名为“天伦花园”的房产。

2013年年底,山东蓝翔房地产开发有限公司以受让方式取得河南省商丘市梁园区神火大道两个地块的使用权,之后,在地块上开发了天伦花园商业住宅项目,并公开出售。在二人的离婚官司中,这一项目,便正是争议财产之一。

据孔素英在离婚诉讼过程中提供的赠予证明显示,本人荣兰祥名下所有山东蓝翔房地产开发有限公司及河南天伦花园工程项目、商丘310公路南蓝翔加油站、山东蓝翔高级技工学校、山东宏达技校、山东蓝翔职业技术培训学校的全部资金资产和债权归子女所有。

该证明上,落款人为荣兰祥,并加上了山东蓝翔房地产开发有限公司的公章。孔素英及其六个子女都签了字。落款时间为2014年6月19日。

蓝翔校长前妻回应女儿举报,蓝翔校长前妻事件始末

来源:孔素英提供

据[(2016)鲁01民终4629号]判决书显示,根据《民办教育促进法实施条例》规定,民办学校的举办人和出资人对其已投入民办学校的出资款不享有所有权,亦无权要求返还。2015年12 月修改的山东蓝翔高级技工学校章程中规定,荣兰祥所出开办资金500万元,属于社会捐赠资金,不得抽回出资,不得享有该资产的财产权、盈余分红,不得出资转让等。虽然孔素英质疑修改章程行为,但法院最终判决蓝翔学校的出资款由蓝翔学校享有法人财产权,在学校存续期内,学校财产不能分割。

同时,蓝翔房地产等公司与蓝翔学校的经营场所、人员、财务资金等混同,资产所有权统归蓝翔学校所有,而天伦花园小区由蓝翔房地产公司所有,因此不属于夫妻共同财产范围。

哪些是共同财产,又该如何分,成为相互拉扯的关键。

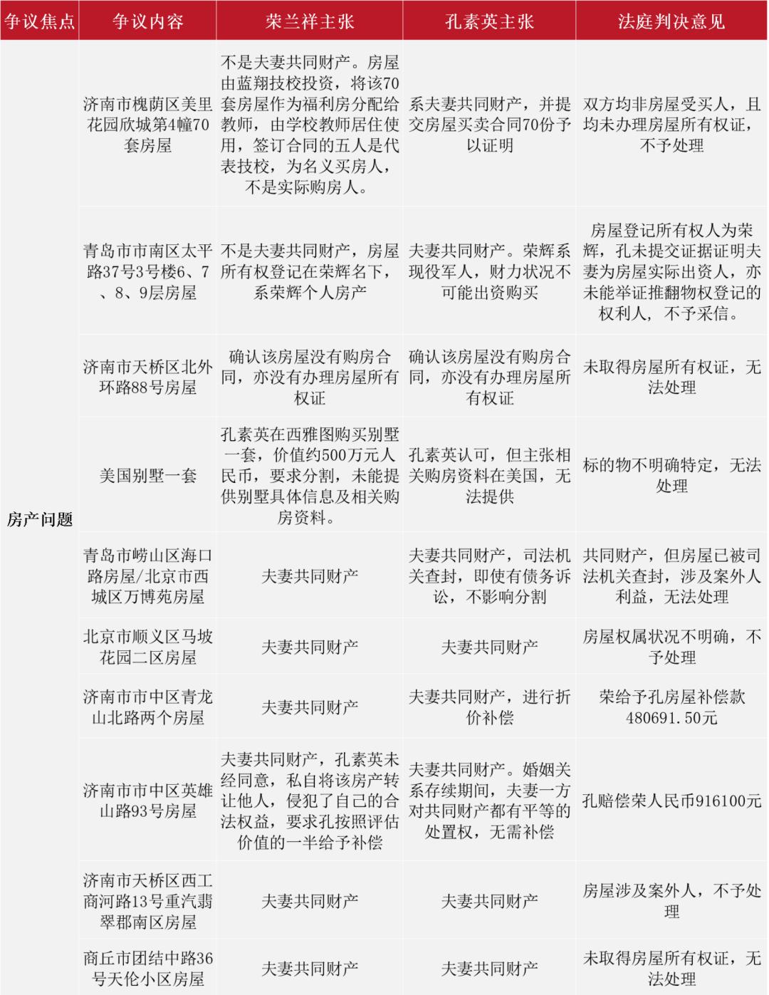
根据「(2014)天民四初字第690号」判决书,也就是荣孔二人的离婚判决书显示,二人产生争议的焦点有四项,分别是房产问题、移民资金问题、珠宝问题以及蓝翔技校和蓝翔学校的相关权益问题。

蓝翔校长前妻回应女儿举报,蓝翔校长前妻事件始末

蓝翔校长前妻回应女儿举报,蓝翔校长前妻事件始末

除了房产之外,蓝翔及蓝翔相关公司也成为焦点,同时,让蓝翔以及荣兰祥的相关商业版图浮现水面。

蓝翔校长前妻回应女儿举报,蓝翔校长前妻事件始末

来源:家族企业的夫妻相争之殇,作者高皓、安静

根据企查查信息显示,荣兰祥关联的企业有6家,在山东蓝翔教育科技集团有限公司、山东蓝翔职业培训学院、山东蓝翔工程建设有限责任公司、商丘市蓝翔职业技术培训有限公司担任法定代表人,但后两家已经被注销或吊销。另外,在山东蓝翔房地产开发有限公司、山东蓝翔人力资源服务有限公司曾经担任过法定代表人。孔素英则在4家公司担任法定代表人,但三家已经注销。目前仅山东荣氏玉尊珠宝有限公司在业。

本次成为焦点的“天伦花园”问题,应该算得上历史遗留,其所属的山东蓝翔房地产开发有限公司也一直处于焦点之中。

根据企查查信息,山东蓝翔房地产开发有限公司成立于2004年9月7日,法定代表人为荣小龙,注册资本为2000万元人民币。这一公司为山东蓝翔技师学院独资控股的全资子公司,而山东蓝翔技师学院的法人代表为荣兰祥。

根据[(2014)天民四初字第690号]判决书中,济南市天桥区人民法院核实经查部分显示: 山东蓝翔房地产开发有限公司于2004年经工商登记设立,注册资本2000万元,股东为荣兰祥、孔素英、刘培莲。荣兰祥持股80%,孔素英持股13%,刘培莲持股7%。 2014年9月,刘培莲于荣兰祥签订股权转让协议,将其持有的蓝翔房地产公司7%的股权无偿转让给荣兰祥,公司股东变更为荣兰祥及孔素英。

而目前企查查显示, 孔素英为历史股东,目前由山东蓝翔技师学院100%控股。

蓝翔校长前妻回应女儿举报,蓝翔校长前妻事件始末

“我是2018年1月份进去的,应该是2019年转的,2020年在看守出来时发现股份没有了。”对于这13%股份的去处,孔素英也不知道为什么没有了。

据了解,股权转让需要出让方有明确真实意思表示。

争斗惯性下的蓝翔:再不变,就晚了

曾经有人将中国80年代以来最典型的几个职业培训学校概括为东邪、西毒、南帝、北丐和中神通五绝。这五绝分别是山东蓝翔,1988年成立的安徽新东方烹饪,1991年成立的深圳山木培训,1992年成立的河北北方汽车专修学校和1978年成立的河南塔沟武术学校。

2014年,也就是“跨省斗殴”事件发生的那一年,本该是蓝翔在主业中,高歌猛进的一年。

2014年,相关部门集中密集提出职业教育相关政策。

5月,国务院印发了《关于加快发展现代职业教育的决定》,进一步加强对职业教育工作的领导和支持。6月,教育部等六部门又联合印发了《现代职业教育体系建设规划(2014-2020 年)的通知》。由此可见,高层对职业教育的重视程度。9月教育部又下发了《关于开展现代学徒制试点工作的意见》。

全国教育事业发展统计公报显示:2013年,全国中等职业教育共有学校1.23万所,而到了2021年,这一数字则为7294所。我国中等职业学校规模近十年都处于逐渐减少趋势。对于这一现象,中国发展研究基金会副秘书长方晋曾公开表示,“这并不是坏事,就是要让办学质量差、招生少的学校被撤并,才能提升中职院校的办学质量和吸引力。” 职业教育从量的精简,到质的提升,是大趋势。

毕业于清华大学的北风网创始人之一潘云,认为职业教育的发展基本上经历了几个阶段:

职业教育第一阶段,诞生于上世纪90年代,核心是把农村劳动力培养成城市需要的蓝领工人。 比如蓝翔挖掘机、新东方烹饪等。 职业教育第二阶段,诞生在2000年左右,核心是解决大学生就业问题,帮助大学生找到第一份工作。 比如达内、北大青鸟等。 职业教育的第三阶段,就是新职业教育。 发生在2015年,随着大数据、人工智能技术的兴起和互联网下沉,新的互联网职位需求爆发,核心是帮助大家获得以AI、大数据、产品经理等为主的新职业能力。

蓝翔成于第一个阶段,在第二个阶段达到顶峰,职业教育的第三个阶段中,却已经看不到他的身影。

但蓝翔集团起家和立身的培训教育,却一直停留在十余年前。蓝翔官网的”学校简介“板块最近一次的更新还是2017年2月,信息显示,当时蓝翔开设汽车检测与维修、烹饪与营养、数控机床加工、焊接技术、美容美发、计算机应用与维修、工程机械操作与维修、轨道交通等多个专业,下属60多个工种。三十多年来,累计为社会培养各类、各层次技能人才达50余万人。以此估算,每年蓝翔招收的学员在2万人左右。近年在行业内的声量也没有明显变化。

蓝翔校长前妻回应女儿举报,蓝翔校长前妻事件始末

蓝翔技校。来源:视觉中国

在蓝翔内斗不断升级时,国内的职业教育,从粗放走向精细,借助互联网和科技,不少企业已经从小培训公司一步步发展成上市公司。

如已经做到上市的传智教育(专注IT培训)、尚德机构(专注于成人职业教育)、达内科技(专注IT培训)、中国东方教育(专注于职业技能培训)、科德教育(职业学历教育、非学历职业培训、艺体教育等)、世纪鼎利、中公教育(专注于公务员培训),截至5月6日收盘,他们的市值分别为54亿元、4480万美元、2357万美元、77.21亿港元、17.25亿元、19.32亿元、286.78亿元,其中中公教育市值最高曾触及2700亿元。

而蓝翔还是那个蓝翔——除了宣传广告和家族内斗,基本看不到其他。

直至现在,蓝翔招生办工作人员告诉《中国企业家》,蓝翔常年在校生2万多人,下设包括烹饪、汽车工程、工程机械、焊接、美容美发等在内的九个学院,60多个工种,分布在东、南、西、北四个校区,除此以外,还有一个专门接待试学学生的试学校区,但据蓝翔招生办工作人员表示,“现在疫情期间,不能免费试学”。而据公开资料,2010年蓝翔的学生人数曾一度超过3万人,到2014年在跨省斗殴事件发生后,据荣兰祥介绍蓝翔技校在校生规模已经缩减至2万多人。在近九年,蓝翔规模几乎并未扩张。

早期的粗放式管理,至今仍禁锢着蓝翔。

以明星专业“烹饪”为例,上述工作人员对《中国企业家》表示: 收费标准不一,有针对成年人培训的速成班,三个月学费8900元;针对年龄较小的学生,两年制学费为35800万,三年制学费为44700元,四年制学费为55900元,所有学费均不包含生活费。 据上述工作人员介绍,三个月的速成班,教学内容只包含八大菜系中的鲁菜这一项,而学年制的教学内容则包含了八大菜系、基本刀工、翻勺、雕刻等技能,也会颁发职业资格证书,两年的是中级技工证,三年是高级技工证,四年是技师证。

目前,“蓝翔家族"的多数企业都有司法风险“傍身”。企查查信息显示,山东蓝翔技师学院涉及的法律诉讼有342条,98.1%都是被告;山东蓝翔房地产开发有限公司涉及的法律诉讼有294条,98.96%为被告。

孔素英告诉我们,自从2009年分居后,再也没有回去过,荣兰祥也不让她回去,纠纷发生之后,荣兰祥也没有心平气和坐下来好好聊聊怎么解决这个问题。当我们向她要荣兰祥的联系方式求证时,她快速连贯地爆出了荣兰祥的电话,“我从来不给他打电话,他也没给我打过电话,我们15年都没打过电话。”

参考资料:

《蓝翔最危险的时刻》,南方周末

《蓝翔技校发家史揭秘 夫妻早期创业顺风顺水》,中国经营报

《产业互联网:“拼人时代”培训要先行》,秦朔朋友圈

《家族企业的夫妻相争之殇系列》,作者高皓、安静