
巨潮资讯网信息显示,9月28日山东卓创资讯股份有限公司(以下简称“卓创资讯”)将开启申购,从2017年6月进入辅导期算起,卓创资讯在经历了超过5年时间后终将登陆创业板。
根据公司《首次公开发行股票并在创业板上市发行公告》,卓创资讯本次发行采用直接定价方式,全部股份通过网上发行,不进行网下询价和配售。公司和保荐机构民生证券综合考虑公司所处行业、市场情况、同行业上市公司估值水平、募集资金需求及承销风险等因素,协商确定本次发行价格为29.99元/股,共发行1500万股。
然而,如此算来,预计卓创资讯的募资总额将高达4.5亿元,而招股书中列示公司拟募资2.83亿元投入大宗商品大数据平台、大宗商品现货市场价格标杆系统研发2个项目,也就是说,按照直接定价的29.99元/股发行,卓创资讯将超募1.67亿元,超募比例超过59%。
大宗商品信息服务企业
卓创资讯属于大宗商品信息服务行业,主要产品或服务分为资讯服务、咨询服务和会务调研服务等。大宗商品信息服务行业是基于对大宗商品行业的持续深入理解和经验积累,以及对先进的互联网和电信技术的应用,通过采集大宗商品交易数据和资讯信息,经过集中处理、深度挖掘和全面分析,制作出契合客户需求的信息产品,最终满足大宗商品市场各类客户的及时性、准确性、有效性的信息需求。可能很多人对于大宗商品信息服务这个行业的了解并不多,但其实却经常在不知不觉间接收到它提供的信息。
举例来说,在新能源产业成为二级市场热点的近几年,投资者经常会看到同花顺等平台有关锂电材料报价变动的资讯弹窗,这些资讯中一般都会根据上海钢联(300226.SZ)发布的数据显示当天的锂电材料价格以及波动幅度。而这些内容就属于大宗商品信息,上海钢联就是与卓创资讯一样的大宗商品信息服务企业,其他的同类企业还包括*意宝生**(002095.SZ)、百川资讯等。
卓创资讯地处山东省淄博市,公司成立之初,主要从事石油化工行业资讯服务,历经多年的发展,已成为可以提供能源、化工、农业、金属等多种类大宗商品资讯、咨询、会务调研等服务的综合性大宗商品信息服务企业。公司客户主要包括大宗商品生产企业、大宗商品贸易企业、终端制造企业、政府部门和大宗商品交易所、媒体科研机构和院校、金融机构及其他专业机构、个人用户7类。
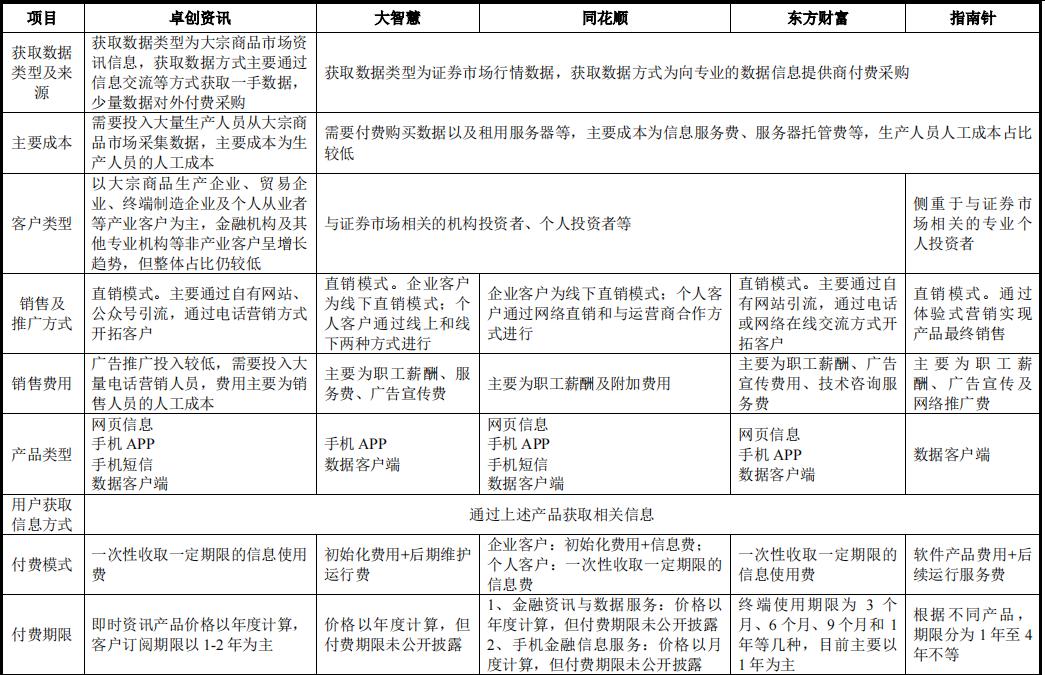
作为大宗商品信息服务企业,卓创资讯与同花顺等金融信息服务商从事的业务类型各不相同,在信息获取类型及来源、客户群体及推广方式等方面也存在差异。

近年来呈现增收不增利,毛利率持续下滑
2019年至2021年,卓创资讯的营业收入分别为2.2亿元、2.18亿元、2.51亿元;归母净利润分别为5875.75万元、5185.87万元、5000.98万元。虽然2022年上半年实现营收1.34亿元、归母净利润3593.68万元,同比分别增长7.81%、18.35%,但是从年度业绩来看,卓创资讯近年来总体呈现出增收不增利。
公司主营业务毛利率也从2019年的66.92%持续下滑到2021年的65%,从招股书来看,毛利率的下滑有部分业务成本增速大于收入增速、新冠疫情影响等多方面因素。
卓创资讯直接定价发行,超募近6成,在近几年业绩并没有表现出大幅增长态势的情况下,登陆创业板后又会有怎样的表现还需要等待市场给出答案。