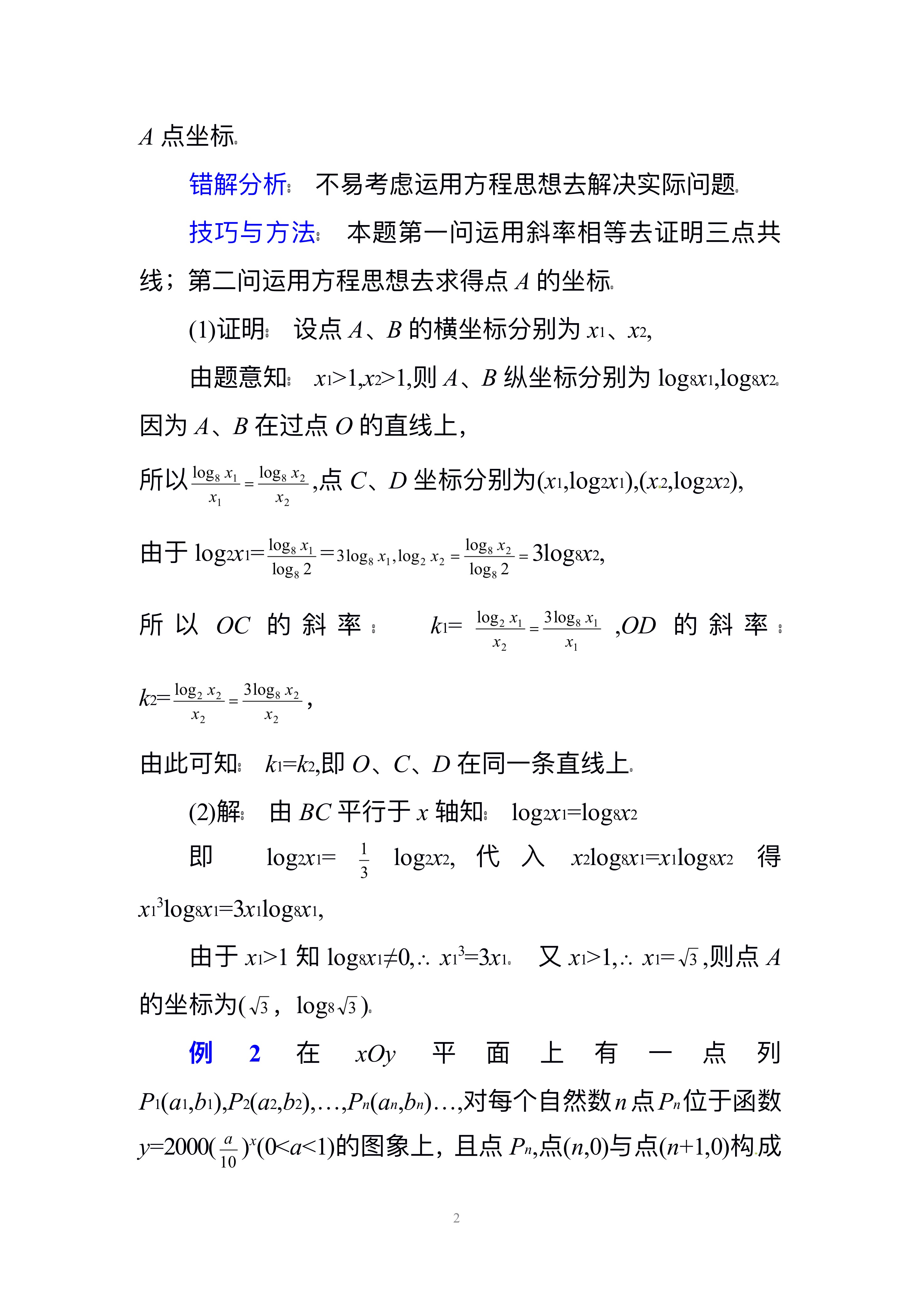
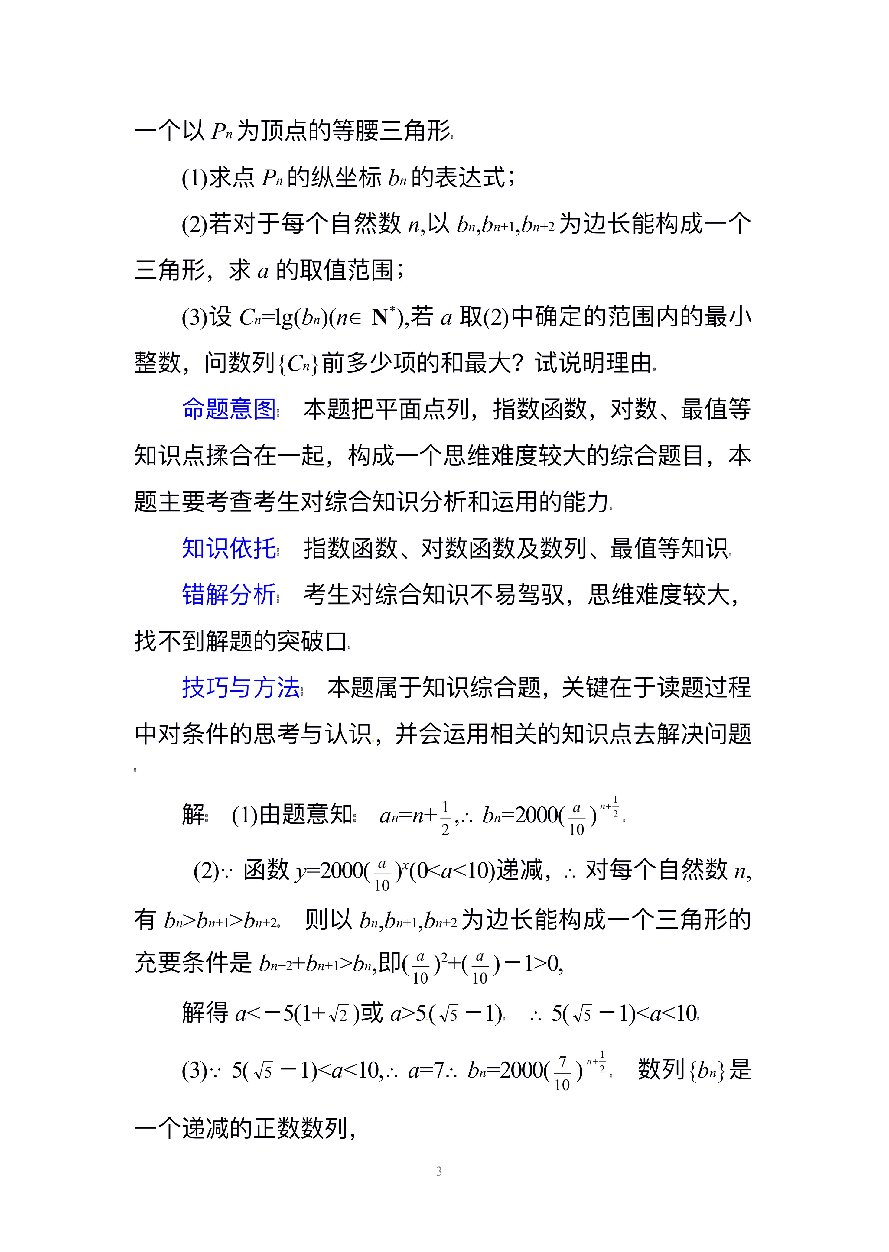
指数函数和对数函数是高中的九个基本函数中最重要的两个。
同其他函数一样,我们必须掌握 这两个函数的定义,三要素,图象和性质。
©映射、函数、函数的单调性、奇偶性.
©反函数.互为反函数的函数图像间的关系.
©指数概念的扩充.有理指数幂的运算性质.指数函数.
©对数.对数的运算性质.对数函数.
©函数的应用.
高中数学,对于大部分同学来说,无疑是一大难关!而函数在数学中又有很大的比重!同学们是要重点掌握的~
下面是学姐为大家整理的相关知识点~
赶快点赞评论收藏起来吧~

【数学02】







怎么样,是不是很有用!
最后学姐在这里祝大家高考必胜!
!高考加油!
!高考必胜!