晨光股份转型 (从传统企业向智能化转型)

(报告出品方/分析师:民生证券 徐皓亮)

01 发展历程复盘:护城河的构建

1.1 晨光股份经营结构:三大业务,四大赛道

1.1.1 传统核心主业是晨光业务的基石,贡献净利润的75%

晨光股份成立于 2008 年,2012 年成立科力普与晨光生活馆,2015年上市。

晨光文具为什么要改为晨光股份,从传统企业向智能化转型

公司经营结构“一体两翼”,一体:传统核心业务;指“M&G 晨光”及所属品牌书写工具、学生文具、办公文具及其他产品等的设计、研发、制造和销售以及互联网和电子商务平台晨光科技;2022年,传统业务实现营收82亿元,占比41%,实现净利润10.2亿元,贡献了净利润的75%。

两翼:新业务办公直销和零售大店;办公直销平台科力普近年来迅速增长,2022年实现收入109亿元,占总收入的55%,实现净利润3.7亿元,占总净利润的27%;零售大店业务指晨光生活馆和九木杂物社,2022年实现营收8.8亿元,占总收入4.4%。

晨光文具为什么要改为晨光股份,从传统企业向智能化转型

晨光文具为什么要改为晨光股份,从传统企业向智能化转型

1.1.2 22年利润受疫情扰动承压,科力普规模效益凸显

22年公司实现营收/归母净利润199.96/12.82亿元,同比13.6%/-15.5%。上市以来晨光ROE基本稳定在20%以上,2022为19.6%,相较可比上市公司仍拥有明显优势。22年公司毛利率19.4%,同降3.8pct,主因高毛利产品占比减少&成本端大宗商品价格波动幅度较大。

科力普22年实现营收109.3亿元,同增40.7%;同时,伴随规模效应逐步显现,科力普净利率同增0.3pct至3.4%。

晨光文具为什么要改为晨光股份,从传统企业向智能化转型

晨光文具为什么要改为晨光股份,从传统企业向智能化转型

1.2 1989~2005:产品为王,从代销走向品牌

晨光股份为家族企业,股权结构稳定。公司实际控制人为陈湖文、陈湖雄、陈雪玲三姐弟。回顾公司的发展历程,可大致分为起步-扩张-革新这三个阶段。1989年,销售出身的陈湖雄加盟成为文具代理商,主要代理韩国和中国台湾的文具。1997 年的金融危机让陈湖雄意识到只有拥有品牌和产品才能把握主动权,在同年3月成立了潮阳市中韩晨光实业有限公司,“晨光”商标正式启用。1999年,晨光在上海建厂。弟弟陈湖文和姐姐陈雪玲陆续加入公司的运营。

制笔起家,晨光紧随真彩投身于中性笔研发。晨光以制笔出身,但当时真彩稳坐国内制笔领域的头把交椅;真彩创始人黄小喜毕业于中南大学材料系,他于日本瑞士等国家学习先进技术并向国内首次引进了“中性笔”的概念。1996年,集多项关键技术于一身的“真彩009中性笔”诞生,高峰时年销过亿;晨光紧随其后,并于2002 年推出国内首支按动中性笔 K35 ,该笔款至今为公司的拳头产品。

晨光文具为什么要改为晨光股份,从传统企业向智能化转型

产品思维VS用户思维,真彩精益求精不敌晨光快速迭代。文具的主要受众是学生,学生消费行为往往具有即时性、冲动性、现场消费、重复购买等特点。随着行业整体工艺水平的提升,消费者对于质量的进步感知边际递减,相反,学生群体往往更关心产品的外观和新鲜感。晨光精准捕捉到用户消费特点,通过产品快速迭代提升吸引力,实现逆袭。

晨光以“每周一,晨光新品到”的速率开发产品,善用热门IP。例如针对女孩的喜好开发米菲、明晓溪系列,针对考生的心态开发孔庙祈福考试专用笔,针对动漫爱好者推出航海王系列。高峰时期晨光每年推出新品超过2200种,真彩也随即推出迪士尼等系列产品,但速度仍相对滞后。根据2014年数据,晨光收入达30亿元,而真彩仍停留于10亿元规模。

晨光文具为什么要改为晨光股份,从传统企业向智能化转型

1.3 2006~2012:跑马圈地,建立校边店渠道网络

学生活动路线两点一线,晨光占领校边店稀缺资源。谁拥有校边店,谁就掌握了流量。

2004 年,公司开启样板店工程,在全国范围内挑选优质文具店放上晨光店招,公司向样板店无偿提供品牌标识使用权、经营技术培训、并支持一部分装修费用;反之,样板店需要对晨光产品展示一定SKU数量,普通/高级样板店分别需要展示 265/370 款以上晨光产品。

2008 年,公司率先启动加盟店模式,选取优质样板店进行门店升级。公司对加盟店倾斜更多资源的同时,要求店铺销售晨光产品1000款以上,并对晨光同品类竞品全排他。

晨光文具为什么要改为晨光股份,从传统企业向智能化转型

1.3.1 店招效应:高密度校边终端塑造“国民第一文具品牌”,友商难以匹敌

7万个店招,是渠道护城河,更是品牌曝光位。

截至2022 年底,晨光在全国拥有约7万家使用“晨光文具”店招的零售终端;根据公司招股说明书,晨光在全国校边商圈覆盖率高达约 80%,居行业领先。

每一块店招都是一个品牌曝光位,晨光股份多年潜移默化的宣传推广颇有成效,已在消费者心中建立了良好的品牌认知,为公司带来制造增值之外的品牌影响力附加利润。

晨光在竞争激烈的内需市场确立了自主品牌销售的龙头地位,连续十一年荣获“中国轻工业制笔行业十强企业”第一名。

晨光文具为什么要改为晨光股份,从传统企业向智能化转型

友商终端数量远不及晨光。我们选择了全国小学生数量最多的7座城市作为样本,分别是:重庆、广州、深圳、成都、郑州、北京、上海;我们在百度地图中分别以“晨光文具”“得力文具”“齐心文具”作为关键词进行搜索并统计店铺数量,晨光店铺远超其他友商。

记录在案的“晨光文具”店铺数量约为“得力文具”的1.5倍;其中得力的店铺位置大多不在校边,齐心、广博等厂商更是难以望其项背。

晨光文具为什么要改为晨光股份,从传统企业向智能化转型

1.3.2 “金字塔”分销体系助力晨光快速铺店

公司设立“伙伴金字塔”的三级经销商营效体系,层层投入、层层分享。

公司在每一个区域市场培育唯一的渠道分销商,由该经销商进行终端开拓和下级经销商管理,该区域所产生的收益都由该经销商享受,为自己打工,极大调动了“省代”拓展业务的积极性。

对于早期的晨光来说,借助经销商层层投入可以达到快速拓展市场的目的,大大降低了管理成本和资金压力。

相较而言,友商真彩和得力的营销体系更偏扁平化。

扁平化结构意味着总部需耗费大量人力成本下沉于各级县市进行市场调研、与潜在加盟商沟通,相较于多层代理模式铺店成本更为高昂,资金效率较低;但扁平渠道可有效拉近与消费者的距离,扩大企业利润空间,有利于执行公司层面顶层设计。

从晨光真彩抢占渠道的结果来看,多层分销体系更适合扩张阶段的公司。

2011-2015年,晨光应收账款周转天数呈下降趋势,由2011年的17.9天下降至2015年的7.3天;后因办公直销科力普业务规模扩大,该业务账期较长,公司整体应收/应付账款周转天数均呈上升趋势。

此外,2011-2022年,晨光股份存货周转天数整体呈下降趋势,由2011年的83.3天降至2022年的35.4天,存货管理效率不断提高。

晨光文具为什么要改为晨光股份,从传统企业向智能化转型

1.3.3 金字塔模式成功的关键在于对渠道的管控能力:独家、伙伴、共赢

产品方面:一级经销商全品类排他,二三级经销商书写工具排他,建立稳定利益共同体。

营销方面:公司销售中心每年向一级经销商制定业务标准和 KPI 考核指标体系,并负责落实各级考评和考核,再由一级经销商分配给二三级经销商,完成任务将获相应返点奖励。

管理方面:公司的营销团队依据一系列管理制度和流程,行使对经销商和各类终端的服务和管理。实行“零窜货”管理,将“窜货”和价格管理纳入一级经销商的 KPI 考核范围,并对销往各省产品采用不同标签标识,建立严格检查机制。

截至22年底,晨光在全国拥有36家一级合作伙伴、覆盖1,200个城市的二、三级合作伙伴和大客户,近7万家使用“晨光文具”店招的零售终端,500多家直营零售大店,1000多家电商授权店铺。

晨光文具为什么要改为晨光股份,从传统企业向智能化转型

晨光文具为什么要改为晨光股份,从传统企业向智能化转型

1.4 2013至今:品类升级,推高盈利

1.4.1 书写工具起家,产品矩阵不断外推

13年至今,晨光加速产品升级,即在传统门店中增加高毛利产品的比重。晨光的品类升级分为两步走。

第一步:由书写工具线性外推至其它大众文具产品,如橡皮、本册等。大众文具产品的推广可利用晨光的渠道核心优势,占领货柜即可卖出产品,以较低成本复制书写工具的成功经验。

第二步:从学生文具到四大赛道。2017年公司优化业务结构,划分大众/办公/精创/儿美四条赛道。由必选消费品向文创、儿美、杂物等可选消费品推广,这对公司的研发能力、选品能力、管理能力都提出了全新的要求。

晨光文具为什么要改为晨光股份,从传统企业向智能化转型

1.4.2 行至当下,文具市场发生了哪些变化?晨光该如何应对?

中短期:疫情&城市变迁加速落后店面淘汰,零售终端总数减少,线上及非校边商圈销售增速更高。

长期:学龄儿童人口数量降低,网络办公、学习推动无纸化趋势,对传统文具需求量减少。

为维持高增速,变革势在必行。渠道方面,公司将朝着线上化&社区化&大店化&直供化的趋势发展;品类方面,晨光在客单价&细分品类市占率方面仍有大量增长空间,从文具拓展到文创、文化等高附加值商品;中后台方面,公司积极开发数字化渠道管理&研发体系助力上述转型,并以更加扁平、精准的供应链体系提供坚实后盾。

02 渠道:线上化&大店化&直供化

2.1 线上化:有的放矢打造专供品,以淘系为基全平台拓展

2.1.1 线上占比持续提升,网购趋势或已大成

疫情助推消费习惯&场景改变,线上销售占比不断提升。

晨光线上直营以晨光科技为主体、分销由经销商为主体,是晨光新五年战略的重要组成部分;截至21年底,线上销售占传统核心业务的比例在25%以上。

晨光文具为什么要改为晨光股份,从传统企业向智能化转型

近三年来疫情反复抑制线下消费,刺激线上业务的发展;16年-22年,晨光科技营收从0.79亿元增长至6.5亿元,CAGR为42% ;根据魔镜数据,19-22年淘系晨光销售额自14.7亿元增长至23.3亿元,CAGR为16.5%;京东销售额自3.8亿元增长至5.1亿元,CAGR为10.1%。

线上购买文具有价格低、浏览快、便利等优点,但难以完全替代店内文具的设计感、手感带来的线*体下**验感。短期内传统校边商圈仍占主导地位,但线上销售增速更高。

新生代青少年为“互联网原住民”,网购已成习惯。2020年“中国未成年人互联网运用状况调查”课题组对全国7~18岁的在校学生进行的抽样调查显示,未成年人的互联网普及率已达99.2%,显著高于中国总体互联网普及率(64.5%)。广州消委会2016年的调查结果显示,广州中学生手机拥有率为91.3%,81.7%的中学生有网购经历。

晨光文具为什么要改为晨光股份,从传统企业向智能化转型

晨光文具为什么要改为晨光股份,从传统企业向智能化转型

2.1.2 晨光线上布局相对较晚,淘系为主要销售渠道

淘系为晨光线上主要销售渠道。从销售额来看,晨光股份2022年淘系&京东线上销售额为28.4亿元,其中淘系占82%,京东占18%;得力集团2022年淘系&京东线上销售额为73.1亿元,其中淘系占52%,京东占58%。截至22年底,晨光天猫旗舰店会员数量超百万级,同时公司正在积极推进拼多多、抖音、快手等新渠道业务。

趋势方面,线上销售仍与传统学汛季节性同步。回顾历年线上月度销售数据,大学汛比小学汛持续时间更长,峰值更高;2022年8-10月在这两个核心平台上的月均销售额(晨光+得力)为10.3亿元,比年月均水平(8.5亿元)高出22%;2022H1受疫情影响,小学汛景气不及预期。据wind统计,晨光线上销售额与财报营业收入相关系数高达0.93,线上业务景气度与公司业绩表现息息相关。

得力为线上文具第一品牌,经我们测算线上化占比约为58%。作为中国文具行业的另一龙头,得力集团线上化布局较早,2022年大学汛期间(7-9月)在文具领域线上销量为第一。

根据鲸参谋数据显示,2022年大学汛期间(7-9月)得力淘系线上书写工具市占率为10.27%,同口径晨光市占率为14.16%;根据欧睿数据,2022年我国全市场晨光/得力书写工具市占率分别为24.8%/7.7%。

假设鲸参谋数据可反映整体线上书写工具市占率,据公司22年3月披露,晨光线上销售占传统核心业务25%,假设该月度区间此占比不变;交叉相乘可测算出得力线上化率(同口径)约为58%。

晨光文具为什么要改为晨光股份,从传统企业向智能化转型

2.1.3 线上拓展的难点在于平台议价能力强&竞争格局复杂

线上场景一定程度上削弱了晨光强大的线下渠道优势,竞争格局复杂。线上场景中,新兴品牌可以通过推广、折扣等方式获得流量,晨光”店招效应“一定程度上被削弱。

竞争对手方面,除了传统国内文具龙头企业外,海外高端品牌、新兴网红品牌、国内低价杂牌均造成压力。

对于注重技术、品牌历史的消费者,进口品牌如日本UNI三菱、百乐在线上得到更全面的宣传机会;对于注重新鲜感、创意感、时尚外观的消费者,网红文创品牌如”三年二班“等成为劲敌;对于重视产品性价比的价格敏感型消费者,价格极低的杂牌文具成为首选,如拼多多某模仿晨光K35的中性笔低至0.5元/支,销量超10万+份。

线上流量较为集中,平台具有强大议价能力。与数万家传统校边店不同,线上流量往往集中在几个大平台,商家为获得更多的曝光和销售机会,不得不在议价方面妥协。线上业务相对利润较低,并伴随着相当的人力、营销成本;2022年,晨光科技亏损776万元。

晨光文具为什么要改为晨光股份,从传统企业向智能化转型

2.1.4 线上零售客群不同,有的放矢打造专供品

针对家长线上代买需求,强调产品安全性。线上文具消费有相当部分由家长代为孩子购买,家长在选品方面与孩子侧重点不同,往往更关心产品的安全性、功能性、质量稳定性、性价比,公司顺势推出食品级儿美产品。

据22年公司ESG报告,晨光的易可洗水彩笔、抗菌超轻粘土、食品级油画棒等产品是以低龄儿童为主要消费群体的画材和文具,均符合中国强制性安全标准,部分相关产品符合欧洲环保标准。部分彩铅产品使用水性漆,确保产品更健康环保;蜡笔、马克笔等采用食品级原料,扩大食品级画材阵营。

以淘宝晨光官方旗舰店为例,销量靠前的商品可大致分为两种:1. 儿童产品:均为针对幼儿园学生、低年级小学生用品,如彩笔、拼音本、折纸彩纸、粘土等;2. 办公文具:往往为标准化较高的办公产品,具有数量较大&性价比高的特点,功能基础、外观简洁,如普通本册、基础款中性笔等。

晨光文具为什么要改为晨光股份,从传统企业向智能化转型

差异化扩张,推出线上专供品以精准营销&保护线下终端。针对线上业务的特点与赛道协同开发线上专供产品,通过差异化开发提升市场占有率;同时,公司积极探索优化爆品打造方法,加强产品创新,在不伤害线下终端利益的前提下积极抢占线上流量。

2.1.5 多渠道发力,晨光拥有强大的全网营销运营能力

发展多业务渠道,扩大在各个平台的影响力。公司在深耕淘系渠道的同时,加强抖音、快手等平台的外部直播和自播体系合作,推出樱花季、儿童季、考试季等多个主题品牌季活动,以此为基础增加流量抓手,在微博/B 站/小红书社交媒体平台传播获得千万级曝光;在网站/纸媒/微信/微博等渠道进行产品植入,获得千万级曝光,品牌价值持续提升。

产品端:针对线上业务的特点打造专供品,探索优化爆品打造方法,加强产品创新。在不伤害线下终端利益的前提下积极抢占线上流量。

渠道端:全平台布设,优化直营业务,同时推进线上分销,目前有效授权店铺超 1000 家;2017 年起推动线上渠道分层,聚焦头部店铺销售占比提升;持续推进拼多多、抖音、快手等新渠道业务。

营销方面:加强抖音、快手等平台的外部直播和自播体系合作,推出樱花季、儿童季、考试季等多个主题品牌季活动,以此为基础增加流量抓手,在微博/B 站/小红书社交媒体平台传播获得千万级曝光;在网站/纸媒/微信/微博等渠道进行产品植入,获得千万级曝光,品牌价值持续提升。

客户端:推进精细化会员管理,截至2022年底,晨光天猫旗舰店会员数量超百万级且增长显著。

2.2 大店化:资源聚焦头部大店,店面升级打通“人货场”

2.2.1 以日为鉴,未来的零售店会拥有更大面积

依照日本发展经验,线下零售终端会朝着更大面积&综合性更强的方向发展。根据日本产业经济省数据,1994-2014年,专门超市(面积更大、品类更为丰富的店铺)在线下零售销售额中的占比由3.26%上升至19.06%。与此同时,品类相对较为单一的专卖零售店在线下零售销售额中的占比由53.82%下降至39.11%。

核心头部大店具有虹吸效应。公司于2022年年报中提到,将聚焦重点终端(面积更大、经营质量更高的终端),以提升终端经营质量为目的进行单店提升,旨在对商圈乃至整个城市形成标杆示范作用。通过输出有效的产品配置标准,重点推广必备品和高价值产品,加强品类阵地打造,推动渠道结构升级,持续拓展行业内头部大店和社区商圈。同时,公司增加多元渠道的开发,22年新开发校内店和超市店两千家以上。

晨光文具为什么要改为晨光股份,从传统企业向智能化转型

2.2.2 增大店铺面积可优化动线,在摆放空间上获得超线性回报

精品大店:增加店铺面积是提升动销的高效途径。大店往往由当地经销商经营或由加盟店升级而来;相较50平米的普通文具店,上百平米的大店综合性较强,有空间陈列更多非文具货品,包括图书、精品文创、单价较高的书包等品类。

以某钢木货柜设计图为例:50平米文具店可放置各类货架24个,90平米可放置54个,假设各类货架容量相同,增加80%的店铺面积可提升125%的摆放空间,高效率提升动销。随着店铺面积增加,边际运营也逐渐成本下降。

晨光文具为什么要改为晨光股份,从传统企业向智能化转型

2.2.3 打通“人货场”:优美的购物环境是高附加值的基础

门店环境会对消费者的情绪产生影响,进而直接影响到消费者的购买决策。相较于必选消费品,可选消费品的消费行为更具机动性,高端商品需要匹配优美的店内环境,从而刺激消费者浏览、购物的欲望。

在现有店铺数量的基础上,未来传统经销业务增量主要来自单店坪效提升。晨光提出”完美门店“改造计划,在购物环境与产品结构两方面提升经营质量,鼓励普通文具店向样板点、高级样板店发展,鼓励样板店升级加盟店,旨在增加自有产品货架占有率,提高必备品上柜率。

此外,针对终端店主推出”精英店长培训“计划,对数字化能力,库存管理,促销,产品结构等方面进行培训。

晨光文具为什么要改为晨光股份,从传统企业向智能化转型

从改造到经营再到维护,总部对店面升级提供全链条的资源支持。以加盟店为例,晨光统一投入2.2万元装修转款,并派遣专业设计师制定门店形象方案;经营过程中,加盟店享有优先上新和促销活动支持,并有专业团队定期维护。

晨光文具为什么要改为晨光股份,从传统企业向智能化转型

2.3 直供化:从铺货商到零售服务商,直供创造增量

公司总部到合作伙伴持续推动直供业务,创造增量。办公直供通过产品推介会等多种形式下沉到终端;着力头部热度单品打造,提升客户的信心和粘度。精品直供聚焦核心客户,以单店提升为重点,推动模式迭代;拓展国内优秀的文具零售终端(实体书店、杂货零售终端、文具零售终端),并积极推动新模式。22年内,办公直供和精品直供都实现了正增长。

03 发展历程复盘:护城河的构建

3.1 中国文具市场的增长动力在质不在量,单品市占率&客单价仍有较大空间

3.1.1 销售数量不再是增长的主要驱动力

跑马圈地的时期已经过去,终端数量将不再是增长的主要驱动力,但市占率和客单价提升仍有较大增长空间。

晨光文具为什么要改为晨光股份,从传统企业向智能化转型

随着人口和出生率的变化,以及线上业务的兴起,全国整体文具零售终端数量进入萎缩期,从高峰期的20多万家降到现今约16万家的水平。

晨光文具为什么要改为晨光股份,从传统企业向智能化转型

3.1.2 对标美日文具市场,龙头集中度&客单价提升仍有较大空间

中国文具行业具有“小、散、乱”的特点,市场集中度有待提升。

22年国内文具市场规模为1360亿元左右,从事文具制造的企业高达 8,000 家左右,据中国制笔行业协会统计,列入统计口径的规模以上文具生产企业 1,500 多家,但90%的文具生产企业年销售额低于 1,000 万元。

我国多数文具企业以OEM贴牌加工为主,产品单一,产品附加值低,缺乏核心技术创新,竞争集中在低端;大多数细分文具品类尚未出现拥有较高市场份额的龙头企业。同时,由于我国文具行业生产模式机械化程度不高,属于劳动密集型行业。

晨光文具为什么要改为晨光股份,从传统企业向智能化转型

以书写工具为例,中国市场集中度逐年提升,但相较日美等成熟市场仍较为分散。

2022年中/日/美书写工具市场CR5分别40.6%/66.5%/62.3%。从2013年到2022年,晨光市占率从12.5%拉升至24.8%,为书写工具市场龙头,得力/爱好其次,分别占7.7%/2.9%。

与美日相比,中国书写工具单价较低,仍有提升空间;2022年中/日/美书写工具单价分别1.96/3.81/3.23元人民币。

晨光文具为什么要改为晨光股份,从传统企业向智能化转型

3.2 从必选到可选,晨光积极布局

3.2.1 中学生仅用零花钱的9.75%用来购买书本&文具,绝大部分流可选消费品

对学生来说,绝大多数零花钱流向可选消费品。广州市消委会于2016年在全市范围内开展“广州市中学生消费行为调查”显示,中学生月均可支配的零花*达钱**365元,即4380元/年。从去向上看,仅有9.75%的零花钱流向了书本文具,电子产品/服装/休闲娱乐等可选消费品分别占比20.05%/17.28%/7.13%。

精准捕捉风向,九木杂物社试水文创市场。文创是指以IP构建为核心的文化生产方式,晨光针对青年群体打造聚焦可选消费品的九木杂物社,推出盲盒公仔、手工艺品、穿搭配饰在内的等多品类产品。对应电子产品,九木杂物社涵盖耳机、音响、相机等产品。

对应休闲娱乐,九木杂物社包括DIY拼图、折纸彩纸、橡皮泥等中小学生受众产品。同时,在潮玩流行的当下,公司积极推出LuLu猪、库洛米、MISYA、高达等盲盒公仔类产品迎合年轻人需求。

晨光文具为什么要改为晨光股份,从传统企业向智能化转型

晨光文具为什么要改为晨光股份,从传统企业向智能化转型

相较于学生文具市场,泛文教市场(包括办公、文体、文创)市场空间宽广。截至2022年12月,文化办公用品当年累计零售值达到4439亿元,同增7.7%;文教、工美、体育和娱乐用品制造业累计营业收入达到1.45万亿,市场空间广阔。

晨光文具为什么要改为晨光股份,从传统企业向智能化转型

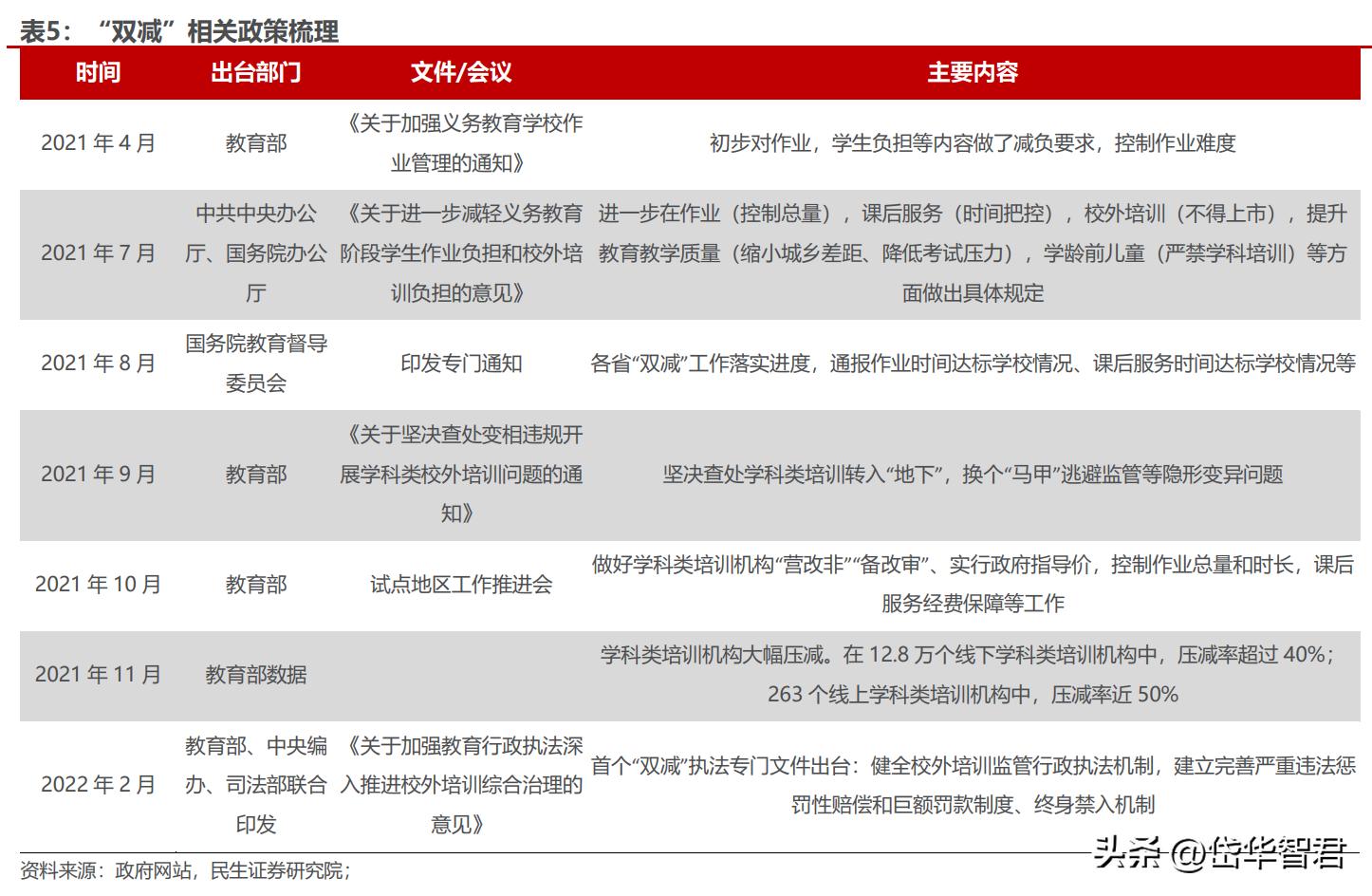
3.2.2 “双减”是把双刃剑,晨光积极布局儿美、体育等受益品类

“双减”对晨光影响有限。“双减”直接对低年级小学生书面作业作出限制,影响了木制铅笔、橡皮等产品销量;“双减”减压学科类培训班,普通本册销量降低,但整体影响有限,所造成的冲击为一次性。

晨光文具为什么要改为晨光股份,从传统企业向智能化转型

应试教育与素质教育此消彼长,儿美、体育等品类受益,晨光迅速布局。

政策之下,校内外非学科类的“素质教育”受益,儿童美术已被晨光纳入四大赛道之一,具有战略性地位。我国美术教育的适龄人口众多,据易观预测2022 年美术教育市场规模将达 1111 亿元,其中少儿美术培训市场规模 565 亿元;此外,美术被纳入中考范围有望进一步提升家长对美育培养的重视程度,美术产品市场需求有望进一步扩容。

体育作为中考项目之一重要性被不断提高,晨光快速反应,一年内完成”立项-设计-选择供应商-市场推广“从无到有的过程;晨光体育聚焦学生细分市场,按照使用场景分为娱乐、考试、进阶、竞赛四大系列产品,满足从初学到专业的各阶段需求,涵盖篮球、足球、排球、乒乓球、羽毛球五大球类全系列产品。

晨光文具为什么要改为晨光股份,从传统企业向智能化转型

3.2.3 以书包为例:积极补全产品矩阵,多档次全价位覆盖

近年来,晨光通过外延并购积极补全产品矩阵:2017 年,公司收购欧迪中国扩大办公直销业务;2019年收购安硕文具强化木质铅笔产品优势;2021年11月,公司收购挪威高端专业护脊书包品牌 Beckmann 贝克曼。

积极补全劣势产品,通过多渠道覆盖全价位产品。2012年以前,市场上很难找到晨光书包的痕迹,2017年公司正式推出史努比小学生书包,但并未引起反响。书包作为晨光的劣势产品,具有高单价、高毛利、购买频次较低等特点,并不适合小型校边店售卖。

晨光文具为什么要改为晨光股份,从传统企业向智能化转型

近年来通过单店提升,有部分线下大店开始售卖书包;此外,通过线上渠道、九木杂物社和Bechkmann的差异化渠道,晨光成功补全该品类100-1000全价格区间的产品。

晨光文具为什么要改为晨光股份,从传统企业向智能化转型

3.2.4 加大研发投入,高品质支撑高价格

从1元到5元,高端产品考验的是企业的核心技术。早期晨光书写工具产品集中在0.8-3元价位,与日本百乐(PILOT)、日本UNI三菱等顶级制笔企业在质量与价格上存在较大差距。

那时中国尚未掌握笔头和油墨是等制笔核心技术,国内制笔企业长期从瑞士、德国、日本等国家进口。

晨光转型生产制造以来,持续加码研发,研发人员数量稳定上升,22年母公司研发投入比例达约3.83%,逐步突破国外技术*锁封**,掌握笔头、油墨自主生产能力,同时掌握先进自主模具开发技术,此外公司掌握笔头“弧形面”切削加工技术、秒干超顺滑中性笔开发、主导参与多项国标、行标编制,实现文具生产制造自主可控。

晨光文具为什么要改为晨光股份,从传统企业向智能化转型

晨光研发投入呈逐年上升趋势,研发费用率已超百乐。

现阶段晨光多款书写工具迈进3-5元价格区间,部分产品单价超过5元,价格提升的背后是过硬的品质。现今,晨光产品设计成功包揽国际四大工业设计大奖——德国 iF 奖、红点奖、日本 G-mark 以及美国 IDEA;截至22年底,公司拥有发明、外观设计和实用新型等专利超1000项,年度内新增专利超200项。

如今中国制笔工业基地、中国制笔中心、国家级工业设计中心,以及中国轻工业制笔工程技术重点实验室均落户晨光,晨光已成为国家级书写工具研发高地。

晨光文具为什么要改为晨光股份,从传统企业向智能化转型

04 中后台:数字化系统&强物流网络为变革保驾护航

4.1 数字化:“晨光联盟”&“聚宝盆”并行,多维数据赋能传统渠道

4.1.1 晨光联盟APP:实现终端上货数字化,一手销售数据反哺研发

公司在制定新5年战略时更加注重渠道的质量和效率,在多层级经销为主体的基础上,有更多的直达D2C。

达成D2C的主要途径为:

一、 强IT系统,数字化赋能高效上货与产品设计。

二、强物流网络,增强供应链抗风险能力,保障服务质量和响应速度。

晨光联盟app服务于数十万家终端,实现选品&上货数字化。联盟app能够有针对性地向终端展示并推荐热销产品,实现在线选品;此外,联盟app能够及时获取上游库存及供应信息,并建立渠道自动补货机制,相较传统excel订货模式销量大幅提升。拉近总部与终端的距离,为“直供化”提供技术基础。截至21年底,已有超10万家零售终端在使用晨光联盟。

晨光联盟APP能够向总部提供一手终端信息流,向上赋能研发。在APP 中,研发端能够收集到终端搜索、浏览、加购、订货等数据,也能获得消费者对产品的真实反馈。新品开发的流程显著优化,研发和终端信息流动更为顺畅。

2017年前公司以量取胜,每年新推出 SKU 超数千种,过去的产品研发为简单的线性链条,上游研发决策与下游终端相对割裂。

2017 年后公司减量增质,聚焦长线品与热度单品的开发;据公司披露,2019-2021年新品款数下降近一半,单品贡献显著上升。

从结果看,晨光单店提货额持续攀升,2022年达到11.7万元/家(财报口径)。

晨光文具为什么要改为晨光股份,从传统企业向智能化转型

晨光文具为什么要改为晨光股份,从传统企业向智能化转型

4.1.2 聚宝盆APP:服务于合作伙伴,赋能渠道效率

赋能经营&业务端,以提高渠道效率。公司于2022年底开发基于大数据平台开发的移动APP“聚宝盆”赋能业务团队,展现单店潜力、城市网络机会,及时衡量业务结果,助力传统渠道的巩固与提升。

“聚宝盆”与“晨光联盟”并行:晨光联盟前端收单,收集自然流量,形成大数据赋能研发端;聚宝盆导入数据,为经营端和业务端服务。

在聚宝盆辅助提升渠道效率的同时,能持续提高晨光联盟APP的订单满足率,渗透细分增量品类。

对于合作伙伴(经销商)来说,每个终端的上柜率一目了然;对于公司来说,可观测到现有店面与潜在店面多维数据。通过标签归类店面,更有针对性地匹配主推产品,以达到精准营销。

4.2 供应链:合理规划全国物流&产能,提升供应链效率

高效的供应链是业务的基石。公司致力于搭建支持多种业务模式的物流服务体系。根据不同业务模式特点及多样性业务场景,为各业务部门提供符合其业务类型需求的差异化、精细化、高效的物流服务支持,强化物流对各业务单元的服务保障能力。

合理规划全国的物流和产能布局,为未来发展奠定基础。实现产品由生产基地通过干线运输到物流基地,快速响应市场需求,优化整体供应链的效率。

考虑在华南及其他地区布局新的物流和生产基地,支持现有业务发展,提高供应链和物流的效能,实现可持续发展。

具体来看:

仓储物流智能化:2021年初华东智能新仓一期投入使用,启动密集存储系统等多项智能处理系统,迈入仓储物流智能化的领先行列公司拥有AGV拣选系统、垂直输送系统、输送分拣系统、多系统复合联调等新一代电商智慧仓储系统,并采用先进的 AS/RS 自动化立体仓库,实现存储能力超 70 万箱,出入库吞吐能力达 8w箱/日,迈入仓储物流智能化领先行列。

仓库布局全国化:科力普在全国拥有近百万平米超大商品存储空间,5级仓储体系网络有效覆盖全国,高效、快速响应订单,最大限度地满足客户对配送时效的需求,自建7大区域配送中心,物流网络100%覆盖。截至21年中,晨光科力普在全国已投入6个中心仓,覆盖华北、华南、华东、华西、华中、东北六大区域,通过精细化、规范化管理实现仓储降本提效。

05 盈利预测与估值

5.1 盈利预测假设与业务拆分

传统核心业务:

1)收入:公司传统核心业务收入稳中有增,22年因公司总部位于上海,传统核心业务收疫情影响较为严重,我们预测23年将在低基数上实现较高增速。综合考虑,假设2023-2025年收入增速分别为15.0%、7.5%、7.2%。

2)毛利率:公司书写工具等产品始终保持较高毛利率,考虑到公司结合店面升级,推出附加值相较传统文具更高的文创、文化产品,我们预计未来两年公司在原材料价格保持稳定的情况下毛利率将稳中有升。

综合考虑,假设2023-2025年毛利率分别为30.9%、33.0%、35.2%。

晨光科技:

1)收入:公司持续推进线上提升战略,并不断拓展新的线上渠道,晨光科技每年以可观速度保持增长,鉴于该块业务目前规模占总收入比例不高,我们预测晨光科技业务规模将在未来三年保持一定增速。

综合考虑,假设2023-2025年收入增速分别为15%、15%、15%。

2)毛利率:公司除拓展新兴线上平台以外,原有主要平台的效率也得到提升,线上运营质量的提高将实现在毛利率上。综合考虑,假设2023-2025年毛利率分别为30%、34%、34%。

科力普:

1)收入:晨光科力普近年来持续增长主要有以下驱动力:客户的拓展,即原有客户的深挖和新客户的拓展;四大业务场景的持续拓展;后平台竞争能力的持续提升。考虑到企业集采市场空间广阔,假设2023-2025年收入增速分别为33%、27%、30%。

2)毛利率:随着业务场景的不断拓展,公司增加与属地供应商的合作,以满足客户的即时交付,属地供应商的占比提高导致过去两年毛利率略有下降。随着业务结构鉴于稳定,叠加经营效率的提升,综合考虑,假设2023-2025年毛利率分别为9.2%、9.5%、9.6%。

零售大店业务:

1)收入:22年线下场景受疫情扰动,九木杂物社收入及开店速度不及预期,随着商场客流的恢复,结合开店计划恢复正常,我们预测23年将在低基数上实现较高增速。综合考虑,假设2023-2025年收入增速分别为25%、15%、15%。

2)毛利率:考虑到九木杂物社的门店运营能力、线上运营能力以及会员的运营和管理能力不断提升,店铺数量持续增加以及运营效率的提升,毛利率维持在较高水平。假设2023-2025年毛利率分别为55%、55%、55%。

晨光文具为什么要改为晨光股份,从传统企业向智能化转型

我们预测,公司传统核心业务经营稳定,数字化中后台系统&扁平化供应链减轻管理成本,进一步提升管理效率。随着晨光科技与新业务零售大店运营能力的提升,公司将在现有客户的基础上稳步培育新客户,销售费用率未来稳中有降。

研发方面,公司作为中国制笔业研发高地,研发费用将随着营业收入持续提升,整体研发费用率保持稳定。

公司财务费用一直维持在较低水平,2022年汇兑收益导致财务费用为负,在财务健康情况下,我们预测公司财务费用于低位保持稳定。

晨光文具为什么要改为晨光股份,从传统企业向智能化转型

5.2 估值分析

晨光股份是专注于文具产业的综合文具公司,由于A股市场可比公司较少,我们选取业务接近的文具、办公物资企业广博股份、齐心集团作为可比公司。

齐心集团是为企业提供现代办公整体解决方案的服务商,主营业务围绕大办公产业链所涵盖的硬件、软件和服务等多个领域。广博股份原是一家集办公文具、印刷纸品、塑胶制品和进出口贸易等为一体的现代企业集团,自2014年底开始重大资产重组,并于2015年5月完成了对于*藏西**山南灵云传媒有限公司的收购。

目前公司从事文具及办公用品的生产和销售以及互联网营销与服务两大业务。

公司的文具以及办公用品业务具体包括各类本、账簿、相册、记事本、名片册及其它办公文具,属于日用消费品产品,直接服务于文化学习、办公及家居生活,是文教体育用品行业的重要分支。

相关可比公司2023/2024年平均PE为22/17X,晨光为23/19X,高于平均值,主因公司拥有行业龙头地位,在渠道&产品&品牌力方面具有优势。

晨光积极进行渠道升级&品类拓展,并开发建设数字化中后台以提高经营效率,进一步巩固行业竞争力;随着行业集中度不断提升,晨光股份有望凭借现有优势获得更高市占率。

此外,新业务科力普及零售大店增速较高,带来一定盈利弹性。

晨光文具为什么要改为晨光股份,从传统企业向智能化转型

5.3 估值

晨光股份作为中国学生文具龙头,渠道&产品&品牌三大护城河深厚。

短期:传统主业逐月恢复,有望在低基数上实现较高增长,关注大学汛动情况; 长期: 公司护城河深厚,渠道&品类变革进一步巩固竞争力;晨光科技&九木运营能力不断提升,打开成长空间。

预计23-25年归母净利润为17.8/21.7/25.6亿元,对应估值为23/19/16X。

06 风险提示

线下消费恢复不及预期。疫情反复等因素对宏观经济造成的影响具有不确定性,消费需求恢复速度及幅度或不及预期。

新业务进展不及预期。晨光科力普及零售大店等新业务近年来扩张速度较快,但仍受到竞争对手、下游客户需求、原材料价格、公司管理效率等多重因素的影响,未来增速或不及预期。

——————————————————

报告属于原作者,仅供学习!如有侵权,请私信删除,谢谢!

报告来自【远瞻智库】