相信大家都有一段时间没有钱的日子吧,就算是上班也要等一个月才能领工资,今天给大家讲一下我自己在网上被套路贷的经历,也不算套路贷吧,反正人家没下款就是了,以下简称为“小贷”

聊天记录
事情是这样的,小贷给我打电话说我能申请一笔1w~100w的*款贷**,然后我加了小贷的客服qq,就先发名字和手机号,发了之后小贷甩了我个链接,让我*载下**app,*载下**好了之后,我去填写资料(我知道是*子骗**,所以填的资料都是假的)填写完成了以后,就提交嘛,然后和小贷的客服沟通,过了一会他就说审核通过了,让我去提现,我点完提现之后,直接就提示成功了,但是钱没到账,我点进去之后发现是这样的

嚯~好家伙,竟然说我银行卡号错了,还好我有截图和录屏,然后我就问客服怎么回事,她就说,哇,你怎么这么不小心啊,*款贷**这么大的事,你怎么能这么粗心大意,

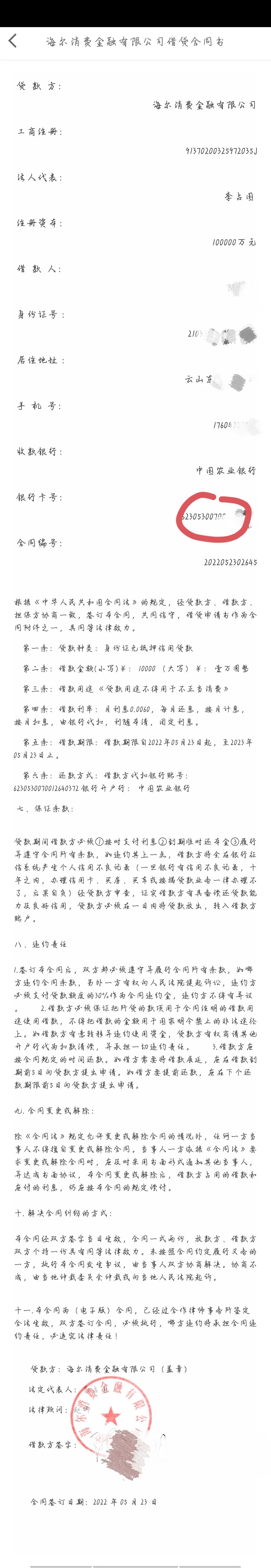
正确的银行卡号
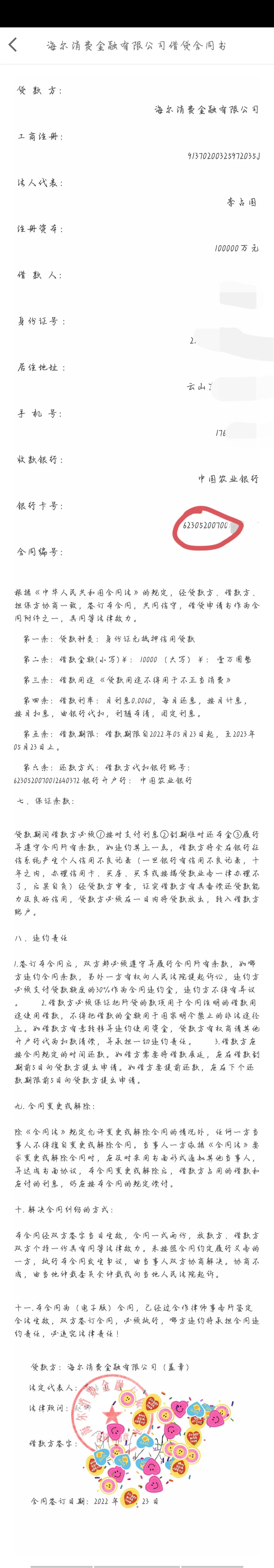
这是我提交时候的合同

这是我申请提现时候的合同
看叭,直接把我银行卡号改了
还好我都有留底(推荐大家以后申请网贷的时候也留个底)
然后我就和客服说,我都有留底,今天这个钱要是下不来。我就去投诉你们,后来我查了一下他们企业,好家伙,将近两百多条司法案件,我就继续和客服沟通,她说可能是系统出错了,去核实,后来就发现她把我好友删了,

哈哈哈哈,所以我在这里奉劝大家,网贷需谨慎,记得录屏以及截图
喜欢就关注我叭,每天不定时更新
灵异事件,以及搞笑科普类的文章