新会计准则下会计科目对比与实务,附127个会计科目表,会计必备,做会计的知道,每天都要与各种单据打交道, 首先要知道的就是会计科目 , 会计科目可以说是最基本的啦, 新收入准则其实很早就已经实施了,很多企业也都施行了新准则,这就需要财务人员要及 时掌握和适应新准则的规定 ,才能更好的处理企业业务。
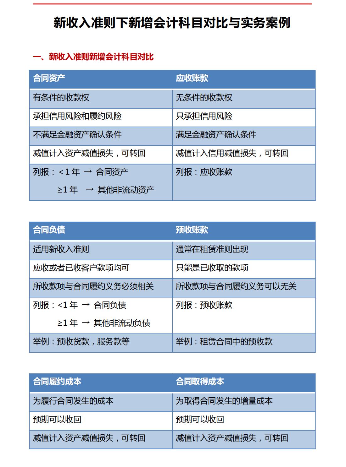
会计科目和会计分录是财务人员日常工作中常会用到的。但是, 有超过78%的财务人员对于会计科目不是很熟练 ,总是会弄错了!今天给大家带来了最新的 合同资产、合同资产减值准备、合同负债、合同履约成本以及合同取得成本等科目 表,详细又全面。




做会计分录过程中也会用错了会计科目, 记错了借贷方向 ,这个是很严重的问题,所以,作为会计一定要牢记 会计科目及会计科目的借贷方向。




篇幅展示有限,完整版《新收入准则下新增会计科目对比与实务案例+127个会计科目表》可按照下图操作步骤:
