惠普激光打印编队中的王牌特种兵——HP LaserJet M1005 MFP

是的,它长得确实很······朴素!但你一定会想说:我们好像在哪见过?我想想,是在没交作业被叫到老师办公室的时候?或是在着急忙慌去复印身份证的打印店?或是现在每天上班的房间里?

是不是觉得时间跨度有些大呢?这里并不是我夸张,这个机型的上市时间可是2006年啊,也就是说它现在都到了可以付法律责任的年龄了!2006年,我拿着一部能够*放播**MP3铃声同时可以拍照的手机走在大街上从来不往兜里揣,那时候的王者诺基亚环顾四周,因为寂寞发出一声轻叹,但它没有想到四年之后的苹果爹小四横空出世,把它打的连它太姥姥都不认识了,也没想到同时期隔壁圈的M1005打印机,竟然坚持到了今天。诺基亚只能跟摩托罗拉手牵手,一起陷入了回忆,唉!

以上纯属玩笑,本人对任何时代的落幕,都怀有一种敬仰。言归正传,不可否认上面这个对比有些不恰当,但我要告诉大家的是,惠普中途也停产过1005,但后期不知道为什么又复产了,而且直到今天依然在产,这就有点意思了!附上一张对比图大家看下↓

惠普上市了1005的替代品——NS1005W。这才是一款符合当下时代的产品。打印速度变快了,机器变得小巧了,还有更迎合时下的无线打印功能。从参数上来看,老款1005都该扔大街上的货色,但从价格上看,老款竟然比新款还要贵些,这可不是搞惜售卖情怀。作为一个打印机行业的售后小学生,我可以负责任的告诉大家,这就是惠普在逼迫消费者做出选择!
卖出一台老款1005,厂家基本没有后续利润了,硒鼓型号是最普遍的2612A,大家可以去淘宝看一下这个硒鼓的价格,除了硒鼓,打印机本身也是抗造,基本没有什么故障,即便出现故障解决起来也简单,配件之类的价格也非常低。这里要说下老款1005的同平台产品有1020、1010等很多机型,它们的配件都是通用的,这些机型也是市场上的硬通货,所以国内开模制作配件的厂家很多,价格才这么低。厂家没有后续利润,自然要坐不住了,所以生产了这个替代产品NS1005W。
新款机器采用鼓粉分离的硒鼓结构,硒鼓型号109A,粉盒型号108A, 1005W原装粉盒两支装199元,官方数据约打印5000页,合算每页打印成本四分钱,国产代用碳粉售价也在100元左右,也叫接近两分钱每页,原装109A硒鼓售价479元,官方数据打印约为20000页,合算每页打印成本两分多,这样算下来每页成本怎么都要接近五分钱了。我在这里掰扯这么细并不是说新款的1005W一无是处,时代在进步,用户的需求也在变化,惠普既然出了这么一款机器,肯定是要去满足老款1005满足不了的用户,这是对的,毕竟无线打印是趋势,老款的1005的速度也确实是慢了些,但我想问的是有必要把老款价格定这么高吗?

必须得承认,新的1005W确实漂亮了很多。好了,暂时忘掉它,说实话对这台机器我了解的并不是很多,希望有这台机器的用户留言告诉我使用感受,我们继续聊老款M1005MFP。

大家看到了,虽然它很老,它还是配置了一个屏幕,按键这里也贴了汉语标识,但屏幕是英文的,此外也支持俄语法语保加利亚语,就是没有汉语!

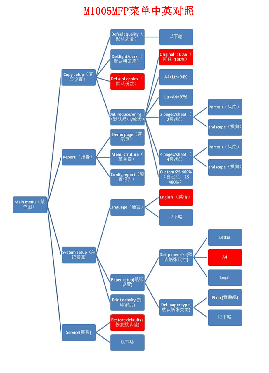
附上一张1005菜单中英文对照,我自己认为大家用不到的就省略了,像语言中的八国联军语言、纸张类型里的大家都没见过的纸张之类的,完全用不到。我认为大家会用到的标记了,下面给大家说说:第一个,默认份数,如果每次按了复印不是复印一张而是两张三张好几张,就设置这个;第二个,默认缩小放大,设为100%,如果你复印的时候发现缩小了,就设置这里;第三个,英语,有时候得感谢九年义务教育的付出,多少还能认识点;第四个,默认纸张尺寸,这个用到的比较多,很多用户打印页边距很小的文档时,会发现打印不全,一定要设置为A4尺寸;最后一个就是恢复默认设置,在我无能为力的时候,这个功能救了我好多次。
复印能用到的功能,就在这些菜单里了,有汉字标注的按键我就不说了,至于打印跟扫描,安装好驱动后就都能实现了。安装驱动的方法网上很多教程,实在解决不了就求救驱动人生吧!告诉大家一个需要注意的地方,在打印机开机的情况下,用打印线连上电脑,电脑一定要发现新硬件,如果没有提示发现新硬件或者设备管理器没有出现新的USB端口,那谁都装不上这个驱动,这种情况下要试试换插口、换线、换系统、换打印机来解决了。

安装好驱动后点击打印就会出现这个界面,可以选择页码跟份数,一定注意'手动双面打印'这里,选择手动双面打印后,首先出来的文档一定不要动顺序,原封不动的再放进纸盘,这样才能打出顺序没问题的文档。
关于扫描,WIN7以后在我的电脑页面都没有扫描仪的图标了,这时可以借助Windows自带的'传真与扫描'软件或其他第三方软件来扫描,像WORD,PS,CAD等都可以。
到这里,1005的正常使用就没有问题了,我们来盘点下它会出那些故障。
缺碳粉:12A的硒鼓没有芯片,无法了解碳粉剩余量,但这个硒鼓缺碳粉都会从纸张中间纵向表现出来,中间一竖发淡,或者中间一竖没字了,这种情况下拿出硒鼓晃一下再打一张,如果好了,就证明没有碳粉了,这时还能打印,但打不了几张了。如果晃了不管用,那就加粉或换个硒鼓,80%都能解决。淘宝12A碳粉一般在五块钱左右,可打印2000页左右,这里注意是发淡,打印发黑还有打印模糊都不是缺粉的表现。
硒鼓故障:打印局部发黑或整体有底色,以及出现横向的黑杠,有规律的黑点或黑块,这都是硒鼓故障的表现,这是更换硒鼓解决90%的这种问题。淘宝12A硒鼓最低有20元的,但质量不确定,最好是买50元左右的,这种最起码能加两三次碳粉。
关于打印效果的其他故障:如果更换新硒鼓后还是发淡,那很可能是激光器的问题,彻底坏掉比较少见,一般拆开激光器把玻璃镜清洁一遍就能解决。如果打印出来纸张纵向有模糊现象,模糊位置纸张平整度出现问题,那十有八九是定影器的加热膜坏了,淘宝加热膜在10元左右,更换加热膜的视频教程网上也有,我们后期也会做图文教程。
打印效果的故障就是以上这些,如果是复印效果不好,那就清洁平板玻璃跟扫描器,解决95%的复印效果问题。
除了效果,就是卡纸。这台机器卡纸问题也比较好解决,不进纸换搓纸轮,淘宝10块左右;卡在硒鼓位置的话注意观察硒鼓的绿色鼓芯是不是能正常运转,最简单的办法就是换一个试试;卡在定影器一般是加热膜的问题,10块!还有一种常见的卡纸是连续进纸造成的,比如打印一张文档,文档也正常出来了,但后面跟了一张纸卡在机器里了,这种情况一般是控制搓纸轮运转的电磁铁粘住了,后期我们也会出教程的,解决这个问题的花费基本为零。
没错,1005的维修成本就是这么低,而且拆装这个机器更换配件也不复杂,如果您有关于这台机器的其他问题,请留言告诉我们,我们会为您一一解答的!
关于1005的介绍我们就到这里,它没有讨喜的外表,也没有花哨的功能,它就像一个勤勤恳恳的老黄牛,不挑食,不耍性子,安安静静的把自己的本职工作做好,庞大的用户基数证明了它,完善的配件供应证明了它,虽然它老了,但依然在二手市场上驰骋,毕竟新的确实有些贵。
最后,希望喜欢自己动手解决问题,喜欢维修的朋友关注转发我们,后期我们会给大家带来更多的干货,不仅是办公设备哦~~