
放大器将微弱信号的电压和电流增加到所需的水平,有两种类型的放大器,如下所示。
1直流至直流放大器。
2交流放大器。
直流至直流放大器
在直流放大器中,如果增加直流信号的电压,则电流会下降。如果增加直流信号的电流,则电压会下降。不能同时使用放大直流信号的电压和电流,DC到DC放大器,DC放大器包含用于升压操作的电容器。
交流放大器
交流放大器可以同时增加电压和电流。交流放大器仅用于放大交流信号,不能放大直流信号。交流放大器包括晶体管以增加弱交流信号的电压和电流。三种配置之一。
· CB放大器(公共基础)
· CE放大器(公共发射极)
· CC放大器(公共集电极)
在三种配置中,我们仅会讲到有关设计CE放大器的信息。因为CE放大器在增加AC信号的电压和电流方面具有更高的效率,所以常见的共发射极放大器是最常见的晶体管放大器。
晶体管
晶体管可作开关或放大之用,晶体管种类很多,下面给出。
· BJT(双极结型晶体管)
· MOSFET(金属氧化物半导体场效应晶体管)
· CMOS(互补金属氧化物半导体晶体管)
在三个晶体管中,我们将使用BJT晶体管。
步骤1:固定晶体管的Q点

晶体管可以在三个区域工作,如下所示
· 截止区
· 活动区
· 饱和区
交流信号的放大只能在晶体管的有源区域进行,要使晶体管在有源区域工作,需要将Q点固定在直流负载线的中心,图中的红线表示直流负载线。要将直流负载线的中心固定在Q点上,必须进行CE放大器的设计,并正确选择电阻和电容值.CE放大器的设计和固定Q点很明显,在步骤3中说明。
步骤2:使用万用表测试BC547的HFE

要计算BC547 NPN晶体管的hFE值,请将万用表旋钮转到hFE。将BC547晶体管插入蓝色端口,蓝色端口包含两段,一个端口用于NPN型晶体管,另一个用于PNP型晶体管。插入晶体管时,请将晶体管的端子正确插入该端口。晶体管具有基极,集电极和发射极端子。
步骤3:设计CE放大器

从设计CE放大器开始,我们以一些示例值来设计CE放大器以供理解。
· 电源电压= 15V,频率= 95Mhz。
选择晶体管
如前所述,应根据预期的性能要求选择晶体管类型.Iam使用NPN晶体管BC547。为了获得更大的放大率,您需要选择具有高β(Beta)值的晶体管。
计算集电极电阻
确定充分驱动下一级所需的电流。了解电阻器所需的电流后,选择一个集电极电压,大约为电源电压的一半,以使信号上下波动相等。您可以自行选择集电极电流,以在输出端具有大电流,但集电极电流电阻应在电源电流范围内,可以使用欧姆定律定义电阻值。
例如
找出集电极电阻
我使用的电源电压和电流分别为15V和1A。如需要在集电极的输出端有0.5A的电流,电压需要是电源电压的一半,所以最终V = 7.5V和I = 0.5A(500mA)。使用欧姆定律
V =7.5 I=0.5
R = 7.5 / 0.5
集电极电阻值为R =15Ω。
计算发射极电阻
通常,为发射极电压选择大约1伏或电源电压的10%的电压。这为电路提供了良好的直流稳定性。根据对集电极电流(实际上与发射极电流相同)和发射极电压(即电源电压的10%)来计算电阻。
例如
确定发射极电阻
我将电源电压设为15V,因此发射极电压应为电源电压的10%,发射极电流应与集电极电流相同,因此最终V = 1.5V和I = 0.5A。
使用欧姆定律V = IR
1.5 = 0.5xR
R = 1.5 / 0.5
发射极电阻为R =3Ω。
确定基本电流:
通过将集电极电流除以β(或基本相同的hfe)可以确定基极电流。
例如
集电极电流为0.5A.β值为300。
基本电流=集电极电流/β
基本电流= 0.5 / 300
基本电流= 0.0016A
基本电流为1.6mA。
确定基准电压
这很容易计算,因为基极电压就是发射极电压加上基极发射极结电压。对于硅,取为0.6伏,对于锗晶体管,取为0.2伏。
例如
发射极电压为1.5V,采用的晶体管为基极发射极结电压为0.6V的硅晶体管。
基极电压=发射极电压+ 0.6
基极电压= 1.5 + 0.6
基极电压= 2.1V
确定基极电阻
基极电压为2.1V。大约可取为2V。选择电阻R1和R2的比率
Vout =(VsxR2 / R1 + R2)
例如
电阻R1和R2连接在15V和GND之间,因此我们需要使用分压器公式找出电阻的实际值,以便在晶体管的基极端子上获得2V。电源电压为Vs.分压器公式。R1 =1KΩ,R2 =160Ω,Vs = 15V。
Vout =(VsxR2 / R1 + R2)
Vout =(15x160 / 1000 + 160)
Vout =(2400/1160)
Vout = 2V
因此,使用分压器公式,我们在基准处获得了准确的2V。
发射极旁路电容
在发射极电阻两端没有电容器的情况下,电路的增益约为R3 / R4。为了增加交流信号的增益,增加了发射极电阻旁路电容C3。应计算出在最低工作频率下的电抗等于R4。计算旁路电容C3的公式如下。
C = 1 /(2πf)Xc
例如
Xc是发射极电阻(RE)值,即3Ω。
f是要放大的交流信号的频率,Iam将频率值设为95Mhz,这意味着iam将放大具有95Mhz频率的AC信号。
将以下值替换为C = 1 /(2πf)Xc公式。
π= 3.14,Xc =3Ω,f = 95Mhz,Mhz = 10 ^ 6。
C = 1 /(2πf)Xc
C = 1 /(2x3.14x95x10 ^ 6x3)
C = 5.587216x10 ^ -10
C = 558.72x10 ^ -12
C = 559x10 ^ -12
因此,我们可以将其近似为600p
C = 600pF。
确定输入电容值
输入电容器的值应等于最低频率下输入电路的电阻,以使该频率下的-3dB下降。电路的总阻抗将为β乘以R3加上电路外部的任何电阻,即源阻抗。外部电阻通常被忽略,因为这很可能不会过度影响电路。
计算输入电容值的公式为
C =(1 /2πfR)
R是输入电路的电阻,输入电路可以是振荡器或信号发生器。
f是要放大的交流信号的频率。
例如
我们以输入电路的电阻值R = 500 Ω
用公式C =(1 /2πfR)代替R =500Ω和f = 95Mhz。
C =(1 / 2x3.14x95x10 ^ 6x500)
C = 3.350x10 ^ -12
C = 3.3pF。
在步骤5中介绍了找到输入电路电阻以计算输入电容器的实用方法。
确定输出电容值
同样,通常选择输出电容器,使其等于最低工作频率下的电路电阻。电路电阻是发射极跟随器的输出电阻加上负载的电阻,即电路跟随的电阻。
例如
要计算发射极跟随器电阻,请将万用表转到电阻模式,将正极探针连接到BC547晶体管的集电极端子,将负极探针连接到发射极电阻器接地的接地端。使用万用表记下电阻值。查找发射极跟随器电阻。
假设负载的电阻为1KΩ,则找到输出电容值的电阻如下所示。
电阻=发射极跟随电阻+电路跟随电阻。
获得电阻值后,在公式中应用
C = 1 /2πfR
f是95Mhz。
步骤4:分压电路

分压器电路是一种非常常见的电路,它将较高的电压,通过使用一对电阻器将其转换为较低的电压。计算输出电压的公式基于欧姆定律,如下所示。
Vout =(VsxR2 / R1 + R2)
· VS是电源电压,以伏特(V)为单位,
· R1是第一个电阻的电阻,以欧姆(Ω)为单位。
· R2是第二电阻的电阻,以欧姆(Ω)为单位。
· Vout是输出电压,以伏特(V)为单位,
步骤5:查找输入电路电阻的实用方法

查找输入电路的电阻:
我使用的输入电路是IC555。输入电路的电阻只能在IC555的输入上获取。用万用表测量电阻。在电阻模式下旋转万用表旋钮。将正极探头连接到VCC的第8引脚将IC555和负极探针连接到作为第一个引脚的GND。记下电阻值,这是查找输入电阻的方法。
注意:-
我曾经使用IC555作为输入电路,它是一个方波振荡器,可以产生高达200Mhz的频率,放大此IC555的输出频率的目的是因为当您产生95Mhz之类的高频时,AC的输出电压和电流信号随频率的增加而减小,因此此功率不足以驱动后续级,因此需要放大以驱动后续级,因此我们需要交流放大器。
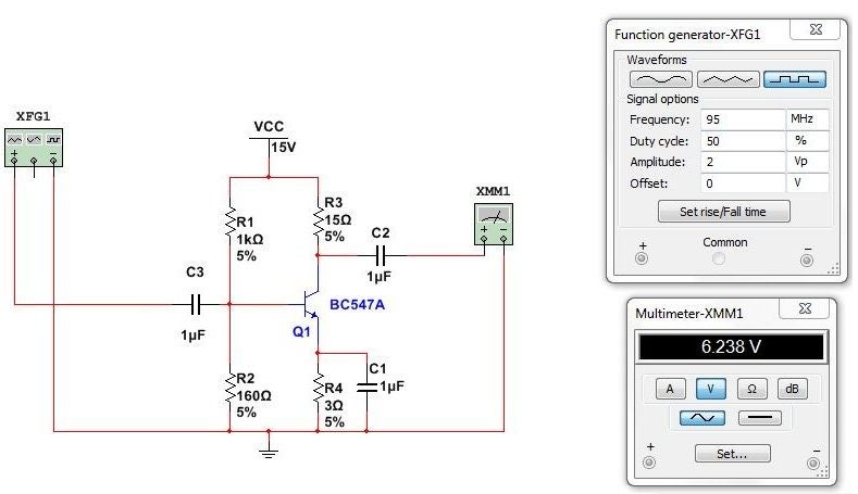
步骤6:模拟结果

我们用模拟器中的设计值看一下CE放大器的工作原理,请看上图以了解放大的结果。我已经使用信号发生器作为输入电路,信号发生器充当CE放大器的输入源,从AC输出交流信号,信号发生器为2V。您可以从上图的模拟结果中注意到这一点。在CE放大器的输出端,有一个万用表,用于测量放大电压。2V输入信号在CE放大器的输出端被放大到6V。
步骤7:延伸

使用CE放大器增加FM发射机的无线电覆盖范围
我已经使用IC555设计了FM发射器。当我使用它发送信号时,信号仅走了10米的距离。在此距离之后,我的无线电接收器无法接收到该发送的信号。这是因为,当您产生95Mhz等高频信号时, IC555发出的交流信号的输出电压和电流要小得多,大约为振幅= 1.2V和电流= 80mA,该电压和电流不足以传输更长的距离,因此需要放大交流信号延长了传输距离。因此我使用CE放大器来扩展范围。电压和电流随频率的增加而减小。由于我是在空中传输信号,因此在经过一定距离后信号可能会迅速消失。 ,地球具有吸收频率的特性。吸收会更多地从低频吸收,而向高频吸收较少,这就是为什么要在蜂窝网络中保持良好通信的原因,使用Ghz频率。传输的AC信号的幅度(电压)随着覆盖距离的增加而降低。