近日,有记者通过应聘入职世纪佳缘网线下一家VIP服务中心(直营店),成为一名以电销为主的婚恋销售(销售红娘)。在半个月*底卧**调查中,记者经培训上岗后即获得了世纪佳缘网的会员管理后台权限,通过后台可以随意查看会员的个人信息,包括会员浏览的异性照片记录,以及发送的所有聊天记录。
对这种侵犯会员个人隐私信息的情况,一位销售不以为然,“他喜欢长头发的,你就说长发,照着他看过的异性条件描述就行了。”
还有销售红娘“告诫”记者,即便是看到聊天内容存在异常,有“杀猪盘”或是诈骗迹象,也当作没看到,否则被用户反手举报公司侵犯个人隐私,“那就麻烦了。”
婚恋平台为达“精准营销”目的,默许销售人员随意游览用户私密信息这一现象,多位行业专家学者直言,该行为已触碰法律红线,且性质极为恶劣。
其实,世纪佳缘等婚恋网站很早就被诸多网友吐槽过各种问题,问题大概如以下几点:
1.平台上*子骗**多
平台上注册的用户,有不少的*子骗**,小骗酒托、饭托之类的,大骗整出社会事件的也有发生过。

有网友称自己是做时政带政新闻的,由此而接触到一例与世纪佳缘有关的案例:一男*子骗**在世纪佳缘上毫不费力一共找了四个媳妇儿,全都领证了!四个媳妇学历都比他高!赚的都比他多!这*子骗**平时过日子都是靠老婆们养着,典型的“软饭硬吃”。
为何那些女的那么容易被骗?并且还都领证结婚了!因为*子骗**们很会包装自己,比如*子骗**会将自己打造成努力上进的成功商人人设,会给这些女性“画大饼”,描绘美好的明天,就这样这些高学历女白领一步一步掉进了*子骗**的陷阱中。

当然,不仅有女性被骗,也有男性被骗,2017年“苏享茂被骗婚自杀”事件当时就引爆网络,引起广大网友的关注和讨论。当时,苏享茂的遗书称,他和翟欣欣在世纪佳缘相识,没想到翟欣欣隐瞒婚史、爱撒谎,在苏享茂提出离婚时敲诈勒索,用离婚协议卷走苏享茂1000多万元。
更可恶的是,在诈骗到巨额财产后,翟欣欣依然不依不饶,狮子大开口,想要敲诈勒索苏享茂更多钱,最终,导致苏享茂不堪重负,选择了自杀。当时,诸多网友表示,翟欣欣背后有诈骗的“智囊团”为她出谋划策,通过在世纪佳缘上将自己包装成知性女性,有目的地认识到苏享茂,将其一步步“吞噬”。
此外,北京某名校31岁女硕士,在不到4天时间里被世纪佳缘上认识的“男友”以投资电子货币的名义骗走了75万元等事件,也都让世纪佳缘处于风口浪尖上。
2.平台侵犯用户隐私
正如上述所提,记者潜入世纪佳缘内部,通过调查,发现世纪佳缘员工可在后台随意查看用户私密个人信息,包括会员浏览的异性照片记录、聊天记录等。

3.收费高昂、诱导消费
世纪佳缘等婚恋平台的收费是真的高,这是众所周知的。“销售红娘”专业身份全靠作假“包装”、“牵红线”话里话外全靠话术吸引会员到店付费办卡、当“托”捞客、见人报价等问题。
有网友讲述了自己是如何在世纪佳缘花费大几万,最终竹篮打水一场空的。
红娘的套路是先打电话或发短信,邀请用户去门店见相亲对象,一旦你去了门店,几个红娘将围绕着你进行“狂轰乱炸”,各种夸你条件好、优质会员肯定容易找到优质对象等,把你*脑洗**得差不多了,开始以各种优惠名义让你办卡,交完钱后,签合同。
据亲历网友爆料,当你交完钱,签完合同后,之后的预想跟先前红娘说的差非常远,这时候红娘们会把责任推得一干二净,全部是因为你个人的原因。然后,那些觉得被骗的,就要求退钱,交钱容易退钱难,为此一些用户便走上了维权的道路。
据网友爆料称,世纪佳缘的合同问题不小,有点“霸王条款”的意思,很多人办卡时,没有认真看合同,稀里糊涂签了字,为此吃下了苦果。
据悉,在黑猫投诉平台上,世纪佳缘的累计投诉量已经超过了4000条,30天内投诉量也有近200条。梳理发现,在针对世纪佳缘的投诉中除了有诱导消费者、恶意扣款、退费难、虚假宣传等问题,也有消费者声称遇到个人信息泄露的问题。
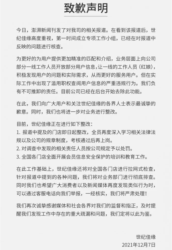
这次隐私侵犯事件后,世纪佳缘发布了致歉声明,称为更好的为用户提供更加精准的匹配和介绍,业务层面上向公司部分一线工作人员开放部分用户信息,让一线工作人员(红娘),积极发现用户的问题和实际需求,从而更好的服务用户。但在实际工作中出现了滥用职权查阅用户信息的严重违规行为,公司负有不可推卸的责任。目前公司已经开始在后台去除此功能。

随后,江苏省消保委于12月10日上午对世纪佳缘、我主良缘、珍爱网等婚恋平台进行了线上“云约谈”,并于约谈会上就报告中发现问题详述整改情况及下一步整改措施。