说到刺身,相信不知道刺身是什么的人基本没有吧?常见的刺身通常都是各种鱼类刺身,其实刺身不仅仅限于鱼。但今天这里要说的,不是刺身背后的文化,而是一些刺身制作的要点与标准,大家可以参照一下表格,看看自己是否已经做到位!

刺身怎么制作?有哪些标准?
刺身制作三大要领
一、选料
刺身食材要求新鲜,只有新鲜的刺身食材,才能做出美味的刺身料理。
二、刀工
制作刺身,刀工很重要,无论厚薄、大小、形态的整齐,都会因其视觉效果而直接影响到食欲,同时不同的鱼,要使用不同的道具,采用不同的刀法,这样才能充份体现出鱼的原味。
三、装盘
刺身拼盘通常都是精致的,一个好的装盘可以提升人们的食欲。

刺身制作三大要领
刺身制作要点
选料:
做刺身不能用淡水鱼,因为淡水鱼鱼肉中可能有寄生颚口线虫。但也并非所有的海鱼都能做刺身,如鳕鱼就不可以,它含有异尖线虫。同样,淡水螺、猪肉、羊肉也不适合做刺身。
储存:
刺身原料的冷冻温度必须控制在摄氏零下18度或以下,冷藏温度要在摄氏4度以下。

刺身制作要点
刺身加工:
加工刺身时,刀与鱼肉的纹理要呈90度角,这样切出来的鱼片筋纹短,利于咀嚼,口感好。切忌顺着鱼肉的纹理切,那样筋纹太长,口感不好。
刺身的厚度以咀嚼方便、好吃为度。这里讲的“好吃”有两层含义:一是容易入口,二是鱼片的厚薄能充份体现该鱼的最佳味道。
一般鱼片厚约5毫米,例如三文鱼、鲔鱼、鲥鱼、旗鱼等。这个厚度,吃时既不觉腻,也不会觉得没有料。有的鱼要切薄一些,如鲷鱼,其肉质紧密、硬实,切得薄一些才好吃。
须特别注意的是,装进盘里的生鱼片,绝对不能有鱼骨,以防卡住食客的喉咙,发生危险。

刺身加工
刺身装盘:
刺身的装盘方法有平面拼摆、四角形拼摆、薄片拼摆和花色拼摆等多种。原料的数量用三、五、七奇数的方法盛放,这是做刺身最有特色的装盘方法。
供应刺身菜肴时,原料要求有冰凉的感觉,可以先用冰凉净水泡洗,也可以先以碎冰打底,面上铺生鱼片。考虑到卫生,可在碎冰上铺上保鲜膜后,再放生鱼片。

刺身装盘
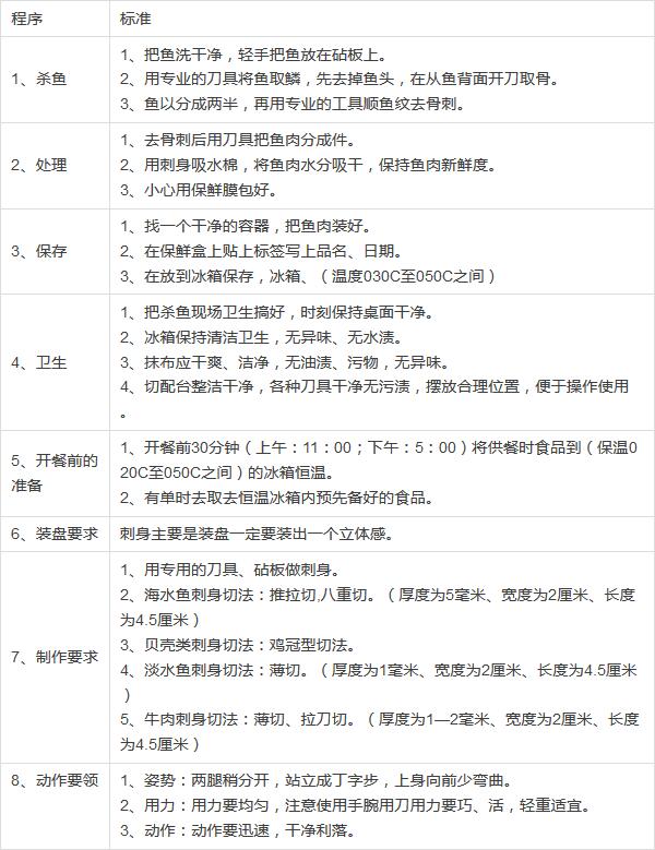
刺身制作操作标准
刺身选料操作标准

刺身选料操作标准

刺身选料操作标准
刺身加工操作标准

刺身加工操作标准

刺身加工操作标准
刺身制作操作标准手册

刺身制作操作标准手册

刺身制作操作标准手册
刺身成形标准

刺身成形标准

刺身成形标准
刺身拼盘标准

刺身拼盘标准

刺身拼盘标准
刺身调料制作方法
食用刺身会搭配日本酱油和芥末等料理调料,但是不同的刺身品种,其需要的调料又有点区别,以下介绍不同种类的刺身料理调料的制作方法。
醋酱油
原料:
芡汁汤100克,醋20克,酱油50克。
适用刺身:
墨鱼、章鱼、鲷鱼、鲇鱼、针鱼笋等。
芡汁汤:
500克水加40克大米大火烧开,改小火熬至汤汁剩余1/3时即可。
海苔酱油
原料:
生海苔、芡汁汤、鱼生酱油200各毫升,料理酒100毫升,味精3克。
适用刺身:
海胆、鲷鱼、章鱼、带鱼、蛤蜊、小海鳗、象拔蚌、鲜贝等。

刺身调料制作方法
芝麻醋酱油
原料:
炒熟的白芝麻20克,芡汁汤100克,鱼生酱油100毫升,醋100毫升。
适用刺身:
老虎鱼、针鱼、鲣鱼。
生姜酱油
原料:
生姜米50克,鲜汤100克,鱼生酱油100克,味之素2克。
适用刺身:
鲣鱼、鲜鱿、乌贼等。
蒜蓉酱油
原料:
蒜蓉50克,芡汁汤200克,鱼生酱油100毫升,醋100毫升。
适用刺身:
鱼类、肉类,除蔬菜类外基本都能用。
刺身作品欣赏

刺身作品欣赏

刺身作品欣赏

刺身作品欣赏

刺身作品欣赏

刺身作品欣赏

刺身作品欣赏

刺身作品欣赏

刺身作品欣赏

刺身作品欣赏

刺身作品欣赏

刺身作品欣赏

刺身作品欣赏