非常时期,当别人把时间花在学习,不发朋友圈了?你却无剧可追?闲的不行,偷偷学习吧!悄悄开出花,坐等考试拿证
话说,给你资料不是目的,目的是让你自己做,自己学会 ,自己拥有
一、做会计分录的步骤和方法
①理解会计要素直接的勾稽关系
先上一张图:

通过勾稽关系的推导,我们能得到公式:Δ资产+费用+损失 = Δ负债+Δ其他权益+收入+利得
这个公式联结了平时会计处理的那句口诀:
等式左边,资产费用借增贷减
等式右边,负债权益收入贷增借减
上图为便于版面设计,上图中将“所有者权益”简化为“权益”表示,最后的公式省去本期,变动用“Δ”符合表示。
如果还看不明白,给大家换一个说法:
1、首先要理解的是借贷方向,有一句口诀是“有借必有贷,借贷必相等”,就是说每一笔分录都有借方、贷方,而且每个科目的借贷两个方向的总的金额是相等的。
那么什么时候记在借方,什么时候记在贷方呢?这就要求你知道六个会计要素:资产、负债、所有者权益、收入、费用、利润
在六个要素中有两个等式:
资产=负债+所有者权益,资产是资金的去向(因为都是你花钱买的),负债、所有者权益是资金的来源(找人借的是负债,自己掏腰包是所有者权益)
收入-费用=利润,这个很好理解,不解释了
2、诀窍来了,你只要记住资产增加计入借方,接下来我们来推导:
.....
②理解会计科目与会计分录之间关系


会计科目表

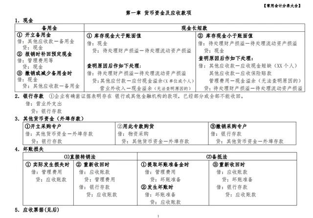
二、根据以上方法分别编制的会计分录
①330个会计分录流程图

②165个会计分录实战表格

③195个带数值解析分录表格

由于篇幅有限,想要领取全套电子版,可查看文末!
领取方式:
1.下方评论区留言:学习。并转发收藏
2.点击小编头像,私我回复:资料。即可免费领取