#头条家时光#很多小伙伴店铺出单之后出现很多售后问题,客服服务效率低,措辞生硬,导致评分较低等情况。因此学会处理好抖音小店售后问题,能够大大提升用户好感,从而进一步提升店铺体验分,把小店权重拉起来,获得更多流量推荐。

今天这篇文章给大家讲一下,学会使用售后工具来降低纠纷,减轻客服压力,处理好售后问题。
一、抖音小店售后小助手设置流程
打开抖店后台-【售后】-【售后小助手】(默认店铺主账号开启,子账号如需使用,需要主账号进行授权。)为了降低商家配置售后原因费力度,小助手支持按照商品品质、物流品质、无理由、其他原因大类来配置售后原因。
注:为避免因平台调整用户售后原因导致影响商家售后处理时长,建议商家按照大类勾选售后原因。


二、策略配置
目前售后小助手为大家提供极简策略模板和高级策略模板共14种模板,支持未发货仅退款、已发货仅退款和退货退款场景。
比如,你的店铺未发货仅退款很多,你就创建一个策略,自动帮你处理,能有效降低退款时长。

三、注意事项
多策略并行优先级
假如你创建了5个策略,每个发起的售后单,将从优先级为1的策略开始匹配。
如果符合策略,则相关策略生效,若不符合将继续匹配优先级为2的策略,直至匹配优先级最低的策略,若仍不符合,将不会自动处理订单,需人工操作售后按钮。
创建策略后,默认最近创建策略优先级最低,可通过暂停策略的方式调整默认优先级序号进行策略排序。

四、抖音小店“快递拦截”常见问题
1、显示拦截成功,物流轨迹为何无退回轨迹?
线上拦截为秒级返回拦截结果,实际的物流退回需要时间,例如快递正在运输途中,拦截成功后,需快递到达中转节点才会显示被拦截,展示退回轨迹。
2.、快递拦截成功,退款了,但是商品没有退回商家怎么办?
快递拦截提示成功但是商品实际退回失败,拦截费用正常收取,商家可在抖店后台-售后-快递拦截服务-服务单查询处线上发起理赔工单,快递会根据实际商品价值以及货物损失情况(最高1000元)进行赔偿。
3、拦截失败是否收取拦截费用
拦截失败不收取任何费用。
4、费用是如何收取的
仅拦截成功会收取费用,会在商家聚合账户中按单扣除(由货款结算,不支持充值),中通、韵达、圆通、极兔、申通:3元/单。(拦截费用包含快递拦截服务费+退回的费用)
5、什么样的售后单可以使用快递拦截功能
(1)非跨境商家
(2)商家店铺处于正常经营的状态并且完成拦截快递服务协议签约
(3)非生鲜&虚拟类目&定制类商品
(4)该笔售后单对应的一个快递包裹价值低于1000元(因快递赔付最多支持1000元)
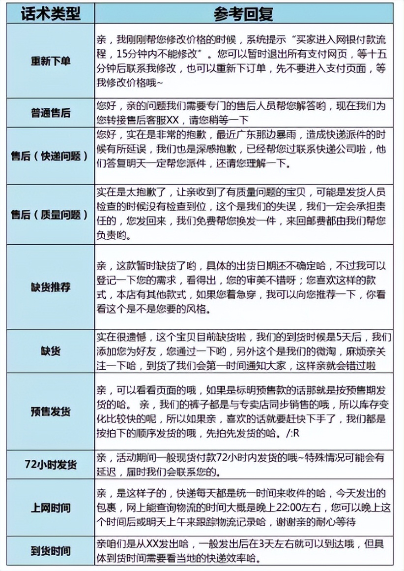
抖音小店在处理售后问题的时候,除了售后小助手之外,还要结合客服话术去处理,达到最好的效果。抖音小店客服话术我们也整理了一套资料,新手不知道怎么回消息,可以参考这份话术资料。

我们做抖音小店已经3年了,从最初的选品上架就能出单,到现在要打价格战,要精细化优化商品才会有流量,一路走来经历了很多。期间我们也踩了很多坑,当然也总结了非常丰富的经验。包括但不限于:开店方法;选爆品;起店;动销;商品卡;达人对接;体验分等。更多干活技巧尽在下期分享。
