(报告出品方/作者:广发证券,王永锋、刘景瑜、方一苇)
一、回顾来路:乘行业东风,安井加速实现份额收割
回顾13-22年,安井收入/归母净利润CAGR分别为23.78%/29.97%,远超行业竞争对 手。我们试图从自上而下、自下而上两个角度剖析安井的增长驱动动力:(1)自上 而下:速冻食品行业维持双位数增长,同时安井通过产品、渠道优势加速获取市场 份额,其中市场份额提升为主因;(2)自下而上:产品、渠道双轮驱动,安井三箭 齐发布局预制菜第二增长曲线,由B端向C端加速渗透。
自上而下:13-21年我国速冻行业规模CAGR为9.85%,安井市占率由2.16%提升至 5.28%。 根据Frost&Sullivan及前瞻产业研究院的数据,13-21年我国速冻行业规模CAGR为9.85%,明显低于同期安井22.86%的营收复合增速。我们认为主要系13-21 年安井依靠渠道、产品优势,在速冻行业市占率由2.16%明显提升至5.28%,其中速 冻火锅料行业市占率在锁鲜装推出后快速提升,由19年6.62%提升至21年10.52%。

自下而上:安井预制菜营收占比由20年9.66%提升22年24.82%,BC渠道兼顾、新兴 渠道占比走高。产品端:安井自产、并购、代工三箭齐发布局预制菜,第二增长曲线 逐步确立。同时安井推出锁鲜装、手抓饼等大单品,推动主业快速增长,成效显著: 13-22 年 安 井 速 冻 面 米 / 速冻火锅料 / 菜 肴 制 品 营 收 CAGR 分 别 为 19.87%/20.15%/48.10%。渠道端:安井17年提出BC兼顾的渠道策略,利用全渠道 通用大单品加速C端渗透,特通直营及新零售渠道占比亦稳步走高,22年特通直营/ 新零售渠道占比分别达6.82%/3.60%。
二、从产品视角看安井的变与不变
复盘发展历史,安井具备极强的战略调整、把握行业发展机遇的能力。经历了几轮 战略变迁,17年至今,公司在产品渠道全面发力,坚守“高质中高价”、“大单品” 的产品战略,同时强调BC兼顾、全渠发力的渠道思维。站在当前时点,我们再次从 产品端对公司进行梳理,透视其产品发展的变与不变。
(一)万变不离其根:坚守大单品思维,持续推进产品升级
梳理安井近十年来的产品演变,整体来看公司坚守两大战略方针:
1.“大单品”为产品端的核心关键词。23年公司提出坚持每年聚焦培养3-5个“战略 大单品”,并提出推出锁鲜装4.0+虾滑系列的超级大爆品及“1:1:1:1”(火山 石烤肠、小酥肉、蒸煎饺、虾滑)的大单品矩阵,坚持“高质中高价”的定位思路及 全渠道通用的产品开发思路。
2.产品结构持续优化,B端C端同步升级。锁鲜装的推出是安井在C端产品升级的成 功尝试,22年锁鲜装营收已超11亿元,拉动公司整体盈利能力走高,同时带动整体 C端速冻行业向品牌化、高端化方向发展。今年公司计划针对B端渠道推出丸之尊高 端散装产品,对此前的“三大丸”(龙虾球,鱼籽包,蟹味排)进行升级,强化产品 结构升级力度及范围。
(二)随行业局势而变:竞品导向主动出击,重点打造品牌矩阵
我们对安井近年来的经营策略及产品规划进行梳理,发现在坚守大单品、产品升级 不动摇大方向的基础上,22年在安井产品端有两点核心变化:(1)从错位竞争到正 面*压打**,安井首提竞品导向的竞争策略;(2)品牌矩阵日渐清晰,实现多品牌运作。 从错位竞争到主动出击,安井首提竞品导向的竞争策略。复盘安井发展历史,成立 初期安井在面米赛道采取错位竞争、创新取胜的突围路径。而据22年年报,公司首 次提出“竞品导向、渠道导向、专柜导向”的竞争策略,利用规模优势与竞品正面竞 争,推出“1:1:1:1”火山石烤肠、蒸煎饺、小酥肉、烤鱼大爆品系列,针对部 分十亿级规模的“单厂单品”公司主动出击。
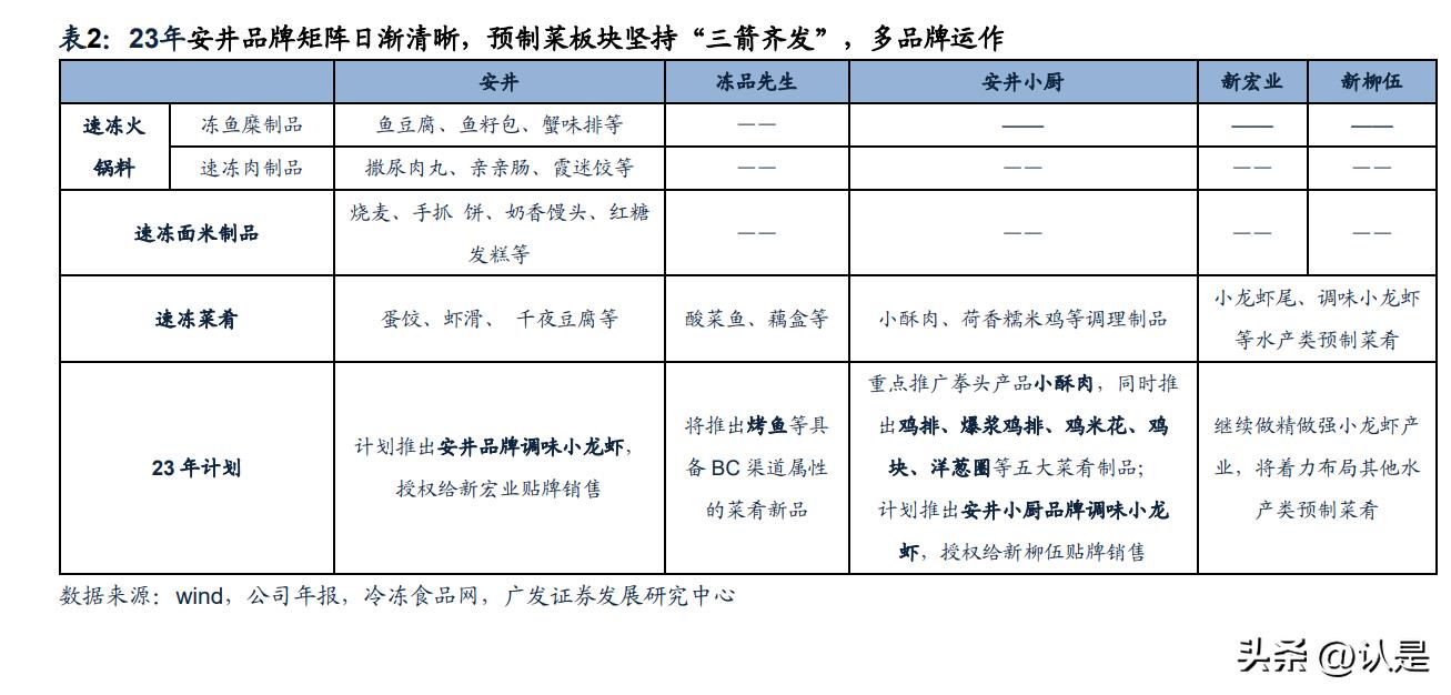
“三路并进”思路更为清晰,重点打造品牌矩阵。目前安井旗下共有“安井小厨”、 “冻品先生”、“洪湖诱惑”、“柳伍”及“安仔”五个品牌。23年公司的新品推广 计划中,在“洪湖诱惑”基础上拟推出“安井”牌以及“安井小厨”牌调味小龙虾, 分别授权给新宏业及新柳伍贴牌销售,多品牌运作推动小龙虾行业品牌化方向发展。 同时用“安井小厨”品牌重点推广拳头产品小酥肉,同时推出鸡排、爆浆鸡排、鸡米 花、鸡块、洋葱圈等五大菜肴制品。

三、从大单品集群角度,看安井产品端未来发展空间
23年安井计划推出“锁鲜装4.0+虾滑系列”的超级大爆品和“1:1:1:1”(火山 石烤肠、蒸煎饺、小酥肉、烤鱼)的年度爆品集群。经梳理,我们认为安井单品的推 新思路主要是以下两条:(1)针对竞品定点打击。如火山石烤肠、蒸煎饺、小酥肉 及虾滑行业均已出现十亿规模的企业,且该类产品均已有市场培育的基础,被市场 检验具备大单品的基因;(2)绑定连锁餐饮发展。虾滑、小酥肉为成功绑定火锅餐 饮的两大单品,目前烤鱼餐饮已经进入发展相对成熟期,对标准化、降成本提出新 的要求,烤鱼大单品推出有望随餐饮行业的发展获得较大的成长空间。
(一)虾滑行业规模约百亿元,预计 22-26 年 CAGR 为 14.53%
伴随着火锅餐饮的发展,虾滑产业亦出现快速增长,出现了逮虾记等“单厂单品”生 产虾滑的企业,年销售额已突破十亿元。我们复盘虾滑行业的发展历程,将其分为 以下三个发展阶段: 1.市场培育期(2010-2017年):10年澳门豆捞首创虾滑品类,主要应用于火锅场景, 随后玖嘉久、海味王、山东惠发、福建百洋等上游企业纷纷推出滑类产品,但市场认 知度相对较低,行业发展相对平缓,部分企业甚至停产。 2.快速发展期(2017-2020年):川渝火锅热度走高带动虾滑同步发展,虾滑成为火 锅食材点单率TOP3单品。19年安井在速冻菜肴板块推出虾滑,20年玖嘉久将丸类及 滑类业务分拆,成立虾滑单品类深加工品牌“逮虾记”,整体虾滑行业快速扩容。 3.渠道渗透期(2020年至今):疫情影响下,速冻食品C端需求走高,21年8月逮虾 记推出面向C端的“大户人家”虾滑,带动虾滑往家庭烹饪场景渗透。22年逮虾记全 年销售额突破10亿元,安井虾滑销售额约5亿元。
据艾媒咨询,22年我国虾滑行业规模为100.60亿元,预计22-26年CAGR为14.53%。 22年逮虾记销售额已突破10亿元,鲜美来虾滑业务营收亦达到5.71亿元(18-22年鲜 美来虾滑营收CAGR为20.65%)。据冷冻食品网资讯,目前逮虾记积极进行产能布 局,投资5亿元在北海建造88亩虾滑制造工厂,达产后虾滑产能有望达200吨/天。虾 滑行业发展初具规模且空间较为广阔,艾媒咨询统计显示22年我国虾滑行业规模为 100.60亿元,预计26年行业规模有望达173.10亿元(CAGR为14.53%)。

虾滑产品升级及口味扩充均有空间,安井虾滑口味有望多元化扩充。逮虾记对虾滑 产品从原料端进行A1/A2/A3分级,实现多价位带覆盖,同时推出翡翠虾滑、鱼籽虾 滑等多口味虾滑产品。据冷冻食品网,22年安井依靠单一口味和规格的虾滑便已实 现5亿元销售额,未来有望通过多口味虾滑产品布局支撑销售额快速增长。23年安井 已计划推出BC端全渠道新品黑虎虾滑,实现规格及口味的多元化布局。
(二)从“1:1:1:1”大单品集群,看安井的产品成长空间
1.烤肠:行业处品质升级期,对标日本,我国烤肠行业空间较大
烤肠行业目前处品质升级期,火山石烤肠赛道现十亿体量公司。我们复盘烤肠行业 的发展历程,经过近几十年的发展,烤肠行业经过了低价为王的1.0时代,开始向品 质升级、场景深耕的方向发展。我们将其发展分为行业初创期、快速发展期、低价内 卷期及品质升级期四个发展阶段。其中,15年御冠食品推出火山石烤肠为带动行业 走出低价竞争泥沼、推动行业品质升级的关键事件。经过近几十年的发展,目前行 业已经初具规模,出现多家销售规模超10亿元的企业:根据冻品头条数据,20年御 冠销售额达12亿元,22年皇家小虎、源香食品销售额均超10亿元。
对标日本,我国烤肠行业市场空间较大,多口味、家庭化为发展方向。日本烤肠行 业相对成熟,头部企业米久食品火腿及香肠业务21财年市占率达21.20%,近年来其 火腿及香肠营收规模稳定在约90亿元的水平(米久海外营收占比为14.80%),据此 推算日本火腿及香肠行业规模约360亿元。鉴于日本人口仅为中国的1/11,综合考虑 国内饮食习惯的差异,预计我国烤肠行业发展空间较大。对标日本,我们认为我国 烤肠行业增长的驱动力主要来自以下两个方面:(1)口味多元化有空间。日本米久 食品推出了辣味、鲜味、辣白菜大蒜等多口味产品,产品丰富度较高;(2)家庭渠 道渗透有空间。2000年以来,日本米久加大对家庭渠道布局,推出190g/690g不同规 格包装产品,满足各渠道需求,家庭渠道的需求增长成为其发展的重要支撑。
2.蒸煎饺:可蒸可煎升级传统速冻水饺,具备大单品属性
据智研咨询,15-21年我国速冻水饺市场规模CAGR为9.80%,21年速冻水饺规模达 535.50亿元。蒸煎饺对速冻水饺进行升级,可煎可煎,且我国消费者对蒸煎饺有较 高的接受度。我们假设蒸煎饺的渗透率达速冻水饺的20%,则行业规模有望超100亿 元。同时据中国调味品协会及中国食品报,19年河南响当当食品有限公司董事、执 行副总裁刘国君表示“全国不低于50个品牌在生产蒸饺,规模过亿的有3-4家,整体 规模约20亿元”,同时预估22年蒸煎饺市场规模超百亿元。千味央厨亦重点布局蒸 煎饺,20年蒸煎饺销售额0.50亿元,22年销售额快速提升至1.80亿元,成为公司核 心大单品之一。同时22年正大蒸煎饺销售额突破10亿元,单品具备较高的成长性。

3.小酥肉:行业处于扩容期,渠道由B向C逐步渗透
据冷冻食品网,20年小酥肉行业规模约20亿元,22年我们预估小酥肉行业销售规模 超30亿元(据wind数据,22年新希望小酥肉销售额超10亿元,在行业市占率约40%)。 复盘小酥肉发展历程,16年洛阳正大首推小酥肉,随后安井、龙大美食等速冻食品 公司及新锐品牌、餐饮企业纷纷入局小酥肉赛道,助力行业快速扩容。目前行业梯 队日渐形成,22年新希望美好小酥肉营收超10亿元,处行业第一梯队。 从渠道端看,小酥肉发展早期绑定火锅餐饮快速发展,B端市场接受度较高,疫情之 下通过电商、直播、社区团购等渠道不断向C端渗透,市场空间有望打开。
4.烤鱼:烤鱼连锁餐饮进入成熟期,预制烤鱼有望绑定连锁餐饮打开成长空间
烤鱼连锁餐饮发展进入成熟期,预制烤鱼有望解决其标准化、降成本的痛点,行业 空间较为广阔。我们对烤鱼餐饮的发展阶段进行复盘,在经历了发展的萌芽期、品 牌化、全国化三个阶段后,21年至今烤鱼餐饮行业已经进入了成熟期。目前部分烤 鱼餐饮头部企业连锁门店数量已超1000家,烤鱼餐饮连锁化率的提升将对原材料标 准化提出新的要求,预制烤鱼有望节约餐饮企业整体成本、提高出餐效率同时实现 口味标准化。据艾媒咨询的统计,22年我国烤鱼餐饮行业市场规模为1240.40亿元, 18-22年CAGR为4.64%,近两年来烤鱼餐饮略有恢复,21-22年规模恢复至双位数增 长,预计23年烤鱼行业规模有望增长12.59%至1396.60亿元。
四、安井大单品战略,能否实现弯道超车?
(一)产品+渠道+品牌优势突出,从锁鲜装看安井的大单品持续打造能力
从安井的产品发展历程来看,安井具备极为丰富的大单品打造经验,先后推出酸菜 鱼、藕盒等破亿大单品,组成了极具竞争力的大单品矩阵。22年安井锁鲜装营收超 11亿元,在此我们以锁鲜装为例,透视其单品打造的成功核心要素,并以此分析安 井持续的单品打造能力。 一则借力行业东风,二则产品、渠道、品牌多管齐下,22年安井锁鲜装营收突破11 亿元。梳理锁鲜装的发展历史,锁鲜并非创新的概念,最早被应用于鱼蛋及鸭副产 品,17年海欣食品将真空锁鲜装概念引入速冻火锅料行业,随后19年安井推出锁鲜 装产品。疫情之下,C端火锅料加速渗透助力锁鲜装,行业β向上。行业东风之外, 我们认为安井后来居上,将锁鲜装打造成大单品的主要原因系:
1.产品端:安井锁鲜装变革的不仅仅是包装方式,变化的内核是产品定位及渠道定 位,助推产品高端化、切入C端消费者渠道。同时与竞品相比,安井锁鲜装突围优势 在于:(1)产品性价比突出;(2)从系列化的角度打造大单品矩阵。 2.渠道端:安井BC渠道兼顾,从18年起开始大力扩充经销商,经销商数量由18年618 名经销商提升至22年1836名,主要以扩充C端经销商数量为主,进行弱势区域及BC 超市开发。同时安井给予经销商“贴身支持”以及较高的渠道利润,渠道推力充足, 锁鲜装得以实现快速铺货。 3.营销端:聚焦锁鲜装,全方位加大营销宣传,品牌力不断强化。安井推出锁鲜装产 品,在央视、《你好,生活》等综艺以及抖音、报纸等多渠道全方位重点营销锁鲜装, 快速强化消费者对安井锁鲜装的认可度。

(二)大单品打造经验可复制,生产、渠道、品牌优势有望助力安井突围
从安井所切入的虾滑、火山石烤肠、小酥肉、烤鱼等细分赛道来看,各品类均已经实 现了基本的市场培育,尤其在B端渠道认可度相对较高,正处于由B端渠道向C端渠 道渗透的阶段。同时部分赛道已出现十亿规模的企业,经市场检验具备大单品的基 因。作为追赶者,我们从生产端、渠道端以及品牌端分析安井的竞争优势,认为安井 有望复制锁鲜装的成功路径,实现单品突围。 整体来看,虾滑、烤肠等竞品企业多以“单厂单品”模式突围,产品结构相对单一, 抗风险能力明显低于安井。我们选取鲜美来进行分析,自18年以来,鲜美来不断聚 焦虾滑业务,虾滑营收占比由18年35.14%不断提升至54.00%。鲜美来整体营收波动 受虾滑业务主导,20年虾滑业务明显降速,鲜美来整体营收同比下滑6.75%。从利润 端来看,鲜美来净利润增速波动程度明显大于营收端,对成本的管控能力相对较弱。
生产端:安井产能布局稳步推进,生产规模优势远超竞品。产能维度看,22年安井 各工厂合计设计产能94.39万吨,产能利用率92.24%;鲜美来产能1.69万吨,其中虾 滑产能仅4752吨,虾滑产能利用率高达209.72%,产能瓶颈较为明显。安井规模优 势显著,叠加产品结构升级及原材料成本把控优势,安井毛利率平均高出鲜美来3- 4pct。在22年成本上行背景下,安井毛利率亦相对稳定(同比-0.16pct),鲜美来毛 利率同比下降0.82pct。
渠道端:安井C端经销商体系完善,多地建厂,渠道能力远强于竞品。22年鲜美来经 销商数量527名,仅为安井15年左右水平。目前烤肠、小酥肉、虾滑等各品类正处于 B端向C端渗透的阶段,安井C端较为完善的渠道布局有助于抢占先机。同时安井各 地建厂的以销定产的模式,在终端配送等方面具备较强的优势,有望实现份额抢占。 品牌端:安井品牌力日渐加强,销售费用投放力度远超竞品。从各项费用投入上来 看,安井无论研发费用还是广告宣传费用投放力度均超过中小企业,为产品品牌赋 能。22年安井广告宣传费用率及研发费用率分别为1.66%/0.77%,同期鲜美来广告 宣传费用率及研发费用率分别仅为0.34%/0.18%。

五、复盘历史,安井估值处历史偏低位
我们试图从估值及基本面两个维度透视公司的投资机会。首先,我们复盘了公司上 市以来市值、估值及业绩等方面的变动情况。基于此进行分析,我们将公司的市值 波动分为以下四个阶段:
1.第一阶段(2017-2019年):安井B端速冻产品模式跑通,规模优势逐步显现,净 利率稳步提升,基本面及估值稳步上行。截至19年末,安井市值较上市首日涨幅近 300%,16-19年归母净利润CAGR为28.21%,同期市值CAGR为58.22%(注:以17 年2月上市首日为起始市值)。
2.第二阶段(2020年):由B端向C端渗透,品牌属性增强叠加业绩释放,基本面及 估值加速上行。(1)锁鲜装切入C端渠道,同时支撑产品结构升级;19Q3安井推出 C端高端锁鲜装产品,疫情影响下20年锁鲜装快速放量,带动20年营收增速加快至 32.25%。锁鲜装定位中高端,拉动20年公司净利率同比大幅提升1.58pct;(2)“工 业化”向“品牌化”方向转变,打开估值想象空间。20年安井市值涨幅约234%,其 中归母净利润涨幅62%,估值提升为主因。
3.第三阶段(2021年):利润增速放缓,估值回调,戴维斯双杀。(1)基本面层面: 21年公司30%+的营收增速主要依靠外延并购支撑,锁鲜装增长势头略有放缓,大单 品模式仍处于探索阶段。同时成本上涨压力叠加C端占比环比降低,21年公司净利率 同比回落1.26pct;(2)估值层面:21年整体食品饮料行情走弱,21年初安井PE(TTM) 一度高达130倍,市场对于大单品的预期略有回落,估值开始下修。
4.第四阶段(2022年至今):估值趋于稳定,业绩先行。22年初疫情影响下,公司 利用BC端渠道均衡的优势抵御风险,锁鲜装及预制菜表现出良好增长势头,加速对 C端市场份额抢占。同时费用节约、产品结构升级、规模优势显现及成本端把控优势 加强等综合影响下,公司盈利能力进一步走高,22年归母净利润同比增长61%,22 年市值增长14%,业绩成为支撑市值增长的核心原因,业绩为王。

综上,估值层面:我们认为目前公司处历史偏底部的水位;基本面层面:在行业β 上行背景下,公司通过渠道及产品优势稳步抢占市场份额,积极布局预制菜,同时 规模优势释放及产品升级支撑下,公司净利率进入稳步上行通道。我们预计随着餐 饮渠道修复、预制菜第二曲线增长,公司有望进入新一轮戴维斯双击周期。
六、盈利预测
基于以下关键假设,我们给予公司盈利预测:
(1)量价角度来看:价方面,我们认为公司具备提价的能力,同时产品升级仍有空 间,有望支撑吨价稳步上行;量方面,我们认为产品端公司通过新品开拓支撑销售 增长,渠道端公司通过BC端双轮驱动加快全国化布局,量增仍然具备坚实基础。
(2)盈利能力方面:23年公司加大了对C端高端产品锁鲜装的投入,同时计划推出 B端高端散装丸子丸之尊,对毛利率形成支撑。我们综合分析了公司的产品结构升级、 成本管控能力增强、规模优势释放以及费用节约等方面的影响,认为公司盈利端仍 有提升空间。我们预计23-25年公司毛利率水平分别为22.39%/22.88%/23.12%;净 利率水平分别为9.47%/9.75%/9.92%。
(3)拆分品类来看:考虑到对餐饮渠道有望复苏、同时公司加大锁鲜装及虾滑的布 局力度,我们预计23-25年公司速冻火锅料营收增速分别为24.90%/19.87%/16.30%; 22年5月公司成立安井小厨,加大了自产预制菜的投入力度,预制菜品类增长势头较 好,我们预计预制菜肴品类营收增速分别为56.00%/33.90%/32.60%;同时面米行业 安井不断进行市场份额收割,我们预计23-25年公司速冻面米营收增速分别为 18.59%/15.58%/15.58%;综合来看,我们预计公司23-25年整体营收复合增速为 31.22%/23.26%/21.53%。
(本文仅供参考,不代表我们的任何投资建议。如需使用相关信息,请参阅报告原文。)
精选报告来源:【未来智库】。「链接」