准确记忆基础知识是学好历史的第一步,但很多学生把准确记忆理解为死记硬背,历史学科本来是有趣的,学生是喜欢的,并且也是学得懂的,他们担心的是记不住,害怕的是考试。如果有好的记忆方法,让他们能学得轻松,考得愉快,相信所有的同学都会喜欢历史。下面就介绍常见的几种记忆历史知识的方法,同学们可以根据自己的实际选择性的体验一下。
一、口诀记忆法
口诀记忆是把记忆的内容编成口诀、顺口溜等来记忆。 此法记忆时生动轻松、朗朗上口,久久难忘。特别适用于初一学生,因为初一学生理解记忆能力还比较欠缺,侧重于机械记忆,如果把一些枯燥的知识编成顺口溜、歌诀,一定能收到良好的效果。可以把每一课的内容总结为几句顺口溜,这种方法对于激发学生的学习兴趣,提高机械记忆效果大有好处,但它也不是万能的,培养学生的理解记忆能力更为重要。

例如:用口诀法记忆中国历史朝代──盘古三皇五帝更,夏商周(西周、东周)秦两汉(西汉、东汉)成,蜀魏吴争晋 (西晋、东晋)南北(南北朝),隋唐五代宋(辽、金)元明清。
二、数字归纳记忆法
数字归纳记忆是将所记忆内容按不同属性加以归纳,然后分门别类地记住这些内容及其属性。

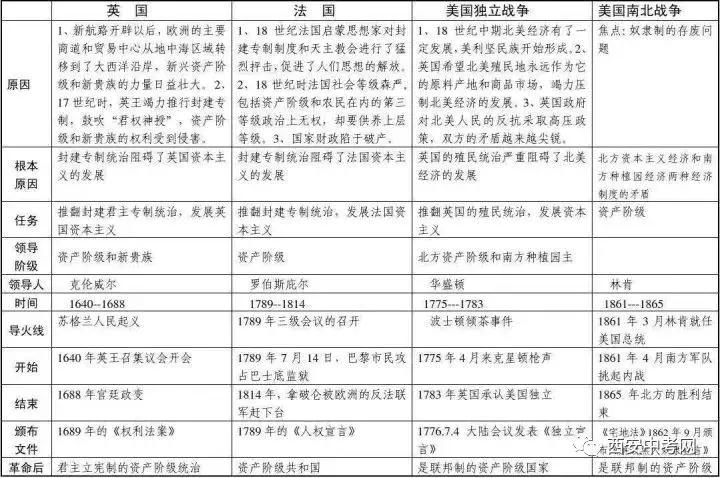
在“英、法、美早期资产阶级革命”学习中也可用七个“3”进行归纳总结。即:3个导火线:英格兰人民起义(英)、波斯顿倾茶事件(美)、三级会议召开(法);3个革命开始标志性事件:长期关闭的议会重新召开(英)、莱克星顿的枪声(美)、攻占巴士底狱(法);3个重要文件:《权利法案》(英)、《独立宣言》(美)、《*权人**宣言》(法);3个中心人物:克伦威尔(英)、华盛顿(美)、罗伯斯庇尔(法);3次*变政**:宫廷*变政**(英)、热月*变政**(法)、雾月*变政**(法)。
三、精简浓缩法
精简浓缩法就是化繁为简,去粗取精,紧扣关键字眼,把繁杂的内容进行压缩、整理的过程。

例如:隋朝大运河记住“永、通、邗、南”。记忆*共中**成立的历史意义,只要记住两个成语就行,“开天辟地”,“焕然一新”;《中英南京条约》记住“赔款、开商、割地、关税”;如中日《马关条约》的内容,可将其简化为“割三岛、赔两亿、开四口、设工厂”。南昌起义意义记住三个“一”:“一面旗帜,一个标志,一个节日”,还可以通过数字把课文内容浓缩为若干条,如“新文化运动”可浓缩为“一个口号,两个阶段,三项内容,四位代表人物”等。内容整理的过程就是深加工的过程,一定会加深印象,提高记忆力。然后将其还原为完整的内容。通过这样的方法,既便于记忆,又使学生加深了对知识的理解。
四、串联记忆法
串联记忆法是将所记忆的几项内容根据其各自的特征和相互联系串起来记忆。
用串联法记忆“战国七雄”:战国时期,齐、楚、燕、韩、赵、魏、秦七国,历史上称为“战国七雄”,可用串联加谐音法记作:“七叔含烟找围巾”。五、知识结构记忆法
此法适用于课后复习、单元复习、专题复习、系统复习等各种各样的复习。复习时画知识结构树,一边回忆一边画,包括大标题、小标题、每一个小标题下的各项具体内容,就像画一棵树:树干、树枝和树叶,记的时候先抓住枝干,再添枝加叶。“知识点是零散的,就像满地的珠子,如果我们用线把它们串起来,带走就方便了。”
例如:人教版八年级下册第一单元《新中国成立与巩固》:

六、谐音记忆法
谐音记忆法是通过读音的相近或相同把所记内容与已经掌握的内容联系起来记忆。
例如:李渊618年建立唐朝,可记作:“李渊见糖(建唐)搂一把
(618)”。中日甲午战争爆发于1894年,可用谐音记作:“一拔就死”。 “八一”南昌起义的主要领导人有周恩来、贺龙、*德朱**、叶挺、*伯承刘**。用“刘叶煮粥喝”这五个帮助记忆,记起来就方便多了。
七、历史年代记忆法
记忆历史年代是令许多同学头疼的,但有些年代学生又不得不记。那怎么办呢?孤立的数字是难记而易忘的,我们必须想办法让它变得易记而难忘,对此,可以试试以下的方法。
(1)比较记忆法。如:*共中**第一、二、三次代表大会,分别在1921年,1922年,1923年举行;“三国鼎立”的年代:220年,曹丕建魏;221年,刘备建蜀;222年,孙权称吴王。世界近代历史开始(1640年)和中国近代历史开始(1840年)刚好相隔200年;中国奴隶社会结束(公元前476年)和西欧奴隶社会结束(公元476年),一个在公元前,一个在公元后;日本明治维新(1868年)和中国戊戌变法(1898年)。对于这样的时间,只要记住一个,另外两个也就记住了。
(2) 尾数相同的事件。如:以“9”为例的历史事件。1689年英国颁布《权利法案》。1789年,法国爆发大革命。1919年,中国五四运动。1929年,资本主义世界经济危机。1949年,新中国诞生……
(3)归纳同一个年代发生的大事。如:1861年,慈禧太后发动*变政**,总理衙门设立,俄国农奴制改革,美国内战开始。又如1927年在中国历史上发生了许多大事:国民*党***派右**发动反革命*变政**,南京国民政府建立,*产党共**人领导了三次武装起义,召开八七会议等。
历史学科最突出的特点就是记忆量大,靠死记硬背肯定是很痛苦的,所以历史学习更要不断总结记忆的窍门,但记忆方法是需要自己再学习过程中不断总结和琢磨,上面的几种方法我们也不能全部生搬硬套,需要我们灵活掌握。只有这样历史学习才会事半功倍,乐趣无穷。