点击上方“阿里研究院”免费订阅


导语
当前中国跨境电子商务正处在应用高速成长、服务不断扩展、环境面临突破的生态爆发时期。
跨境电商模式与商业生态框架
阿里商业评论
(注:本文转自《阿里商业评论》第七期 订阅杂志请登录天猫商城)
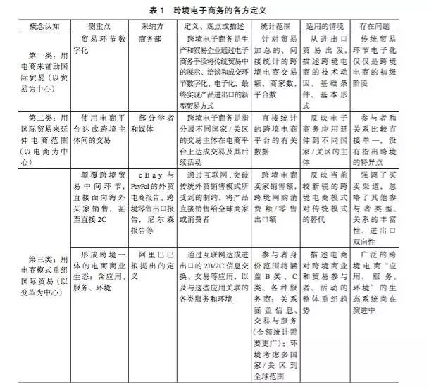
第一节 跨境电商的定义框架
值得说明的是,关于跨境电商的定义框架和统 计方式有多种表述,总体上可以归为三类(见表 1)。 第一类是以电商来辅助国际贸易的方式,思路是以贸易为中心,将电商作为手段来实现贸易环节的电子化、数字化,这种定义方式重在描述跨境电商的技术动因和基础条件;第二类是用国际贸易来延伸 电商的范围,以电商为中心,将本地电商平台的概 念延伸到跨境电商平台,但其参与者和关系比较单 一,缺乏跨境电商的特异点;第三类则认为电商模 式可以重组国际贸易,颠覆贸易链中间环节,但持 这种视角的往往容易将跨境电商等同于跨境零售, 忽略参与者的丰富性。我们有必要对跨境电子商务 的定义加以梳理,以得出较确切的分析框架。
在总结了以上三类跨境电子商务定义后,这里仍然从第三类视角来界定跨境电子商务,认为跨境 电商是一种将重组传统贸易的新贸易模式,但不仅仅限于跨境零售。我们认为,跨境电子商务将贸易活动重组为跨境一体的电子商务生态,包含应用、平台和各类服务。从这个意义上说,跨境电子商务的定义是“通过互联网达成进出口的2B/2C信息交换、交易等应用,以及与这些应用关联的各类服务和环境”。

在这个定义中,参与者包含了B类、C类用户 (直接应用方),也包含可能的贸易监管机构G,还包含各类服务商家。可以分为四个要素:
一是应用, 包含信息和交易相关的各类2B/2C应用,涵盖出口和进口;
二是平台,主要是各类围绕应用的平台(含 交易前的信息服务、交易服务等);
三是基础服务(物流、支付、贸易通关、检测验货等)和衍生服务(代运营、咨询培训、翻译、旺铺等),服务参与者可以包含平台商也可以包含服务提供商、参与者, 还包含接入的监管机构及其相关企事业单位(这些 机构会提供监管便利化服务);
四是环境,主要涉及国家环境(文化/市场/法律差异)、技术环境(较新 的趋势如移动互联网、云计算带来的SaaS 等)、贸易规则/监管/政策环境(含海关、商检、税务、结算、进出口管制政策,国际规则等)。
结合前面所总结的中国跨境电子商务发展现状,可以进一步认为,当前中国跨境电子商务正处在应用高速成长、服务不断扩展、环境面临突破的生态爆发时期。
可用该分析框架来全面分析阿里巴巴的跨境 电子商务生态,从而进一步支持我们的跨境电商定 义,并揭示跨境电商生态的基本模式(见图1)。

图 1 案例— 阿里巴巴跨境电商生态圈
阿里巴巴已经初步发展形成国际B2B(阿里巴巴国际站)、国际 B2C(阿里全球速卖通、淘宝海外、天猫 进口)以及国际支付(国际支付宝 ESCROW 与支付 宝跨境使用)、物流(菜鸟物流)与外贸综合服务(阿 里一达通)等各类应用、平台、服务互动发展的跨 境生态圈,开始形成丰富的参与者(买家、卖家、平台、服务商)以及复杂的关系(信息、交易、服务、 监管)。类似地,行业内其他企业、平台、服务商也在形成跨境电商的业务模式和发展趋势。
第二节 跨境电商的模式分类
当前,跨境电商的主要应用和平台从业务模式 上可以再分为以下四种。
一、B2B 出口应用和平台
B2B 出口模式的卖家主要是境内的生产商、贸 易商,买家主要是境外的贸易商、批发零售商、生产商、网店主等。Alibaba.com 平台是目前全球最大 的跨境B2B平台。平台为客户提供商品信息展示、 交易撮合的基础服务,并开始打通外贸综合服务模 式(后续的服务部分有详细说明)。Alibaba.com平台自1999 年成立以来经历了较快的发展,2009 年海外会员数(主要是买家会员)超过1000 万,2011年超过 2500万,2012年已经超过3000万,会员主要来自欧美地区。2012年,平台可直接影响中国外贸出口的约1%;2013年已经可以影响2%。主要活跃供应商分布在广东、浙江、上海、江苏、山东等省份,主要出口国包括美国、欧盟、澳洲、印度、俄罗斯等。平台的商品已经覆盖了40 多个行业。
类似的国内B2B出口平台还有环球资源、中国制造网、敦煌网等等。B2B 出口平台的业务模式可以 再细分为三类:一是商品黄页加询盘/询价模式;二是小额批发模式;三是营销推广(P4P广告、SEO服务等)。从广义上说,涉及跨境贸易有关营销推广的 部分搜索引擎、广告类平台,也可归为 B2B出口模式。当前,B2B的盈利模式主要还是会员制,但已经有其他新的业务和收费模式开始进入探索,如搜索关 键词竞价、P4P点击付费、其他贸易增值服务等。
目前,B2B 仍然是跨境电商的主流,也是可能对贸易经济带动面最大最广的业务模式。对于B2B 模式来说,目前的关键成功因素仍然是高效匹配和 安全保障。高效匹配的困难来源于需求复杂性:B2B的类目覆盖较广、商品类型复杂、型号多样、具有 一定的定制性,实现高效匹配需要更加细分的产品/业务来承接;同时,买家和卖家区域分布、身份类型、经验/能力状况复杂,加剧了这种复杂性。由于B2B信用问题突出、建立跨国信任较难、链条较长, 有时资金占用较多,在安全保障上(信用、质量、资 金、物流)仍需要系统性突破。
B2B 平台将主要推动传统外贸线上化,这样才 能形成业务闭环:从交易撮合到订单、物流、融资、结汇退税、交易保障等都能在线上进行。但在目前 线下模式较为成熟的情形下,撬动线上化、建立业务闭环面临很大挑战。B2B平台与外贸综合服务的打通或许是完善 B2B 业务闭环的关键,通过提供 通关、结汇、退税、物流、金融的“一站式”纵深化服务,能一定程度上拉动企业在达成订单后仍然 将后续行为留在平台上,完成闭环确认和数据积累(见图2)。

二、B2C出口应用和平台
B2C出口模式的买家主要是境外的个人消费者,卖家主要是境内的贸易商/网店主,以及少量 生产商等。B2C平台为卖家将货物售卖给海外消 费者提供信息展示和交易流程。以阿里全球速卖通(aliexpress.com)为代表的跨境B2C零售平台,主 要服务于国内卖家与国外消费者之间的交易流程。
通过这种模式,买家(消费者)能实现快速订货和 在线下单支付。消费者能够直接选购中国商品、完 成交易并收货,而不用通过中间批发商、零售商的 环节来获得商品(见图3)。速卖通通过搭建一个交 易性的市场平台,撮合买卖家之间跨境达成交易, 将中国商品跨境卖给全球消费者。自2010年4月上线以来,全球速卖通面向全球市场(英文以及多 语言)高速发展,已经成为俄罗斯国内最大的网购 平台,在巴西等国家也发展迅猛。

全球速卖通发展很快,战略路径的调整较为成功。2011年,全球速卖通看到2C市场潜力较大,从 2B和2C混合型平台业务全面转型为2C平台业务,并确定了主打的国家市场。2013年,速卖通单日交易额开始出现亿元人民币数量级。目前,速卖通已经进入全球访问前100位的网 站行列。
在华语站点方面,淘宝针对海外华人群体的 购物需求,以及港澳台地区的需求,还推出了淘宝 全球、淘宝东南亚、淘宝香港和淘宝台湾,方便 海外华人直接从淘宝购物。行业内的另一知名平 台兰亭集势也采用了B2C的业务模式,其他的还 有DX等平台(表2)。除本土网站之外,eBay和亚马逊等网站也是跨境 B2C 零售业务的重要平台。据eBay大中华区报告,2012年,eBay大中华区 年营业额过10万美元的商家有3835家,并处在不断增长中。
目前,跨境B2C零售业务发展势头很好。这种业务模式能绕过处在中间的批发零售商,将产品 直接卖给海外消费者,具有交易和交货速度快、支付简便的特征。
但跨境B2C零售对支付服务、物流 服务的水平要求较高,支付和物流对购物体验有很 大的影响。且该模式容易以个人物品/邮包/快递的形式通关,具有一定的贸易政策风险。在跨国纠纷处理、本地化支付和物流方面也面临挑战。
三、保税进口模式与平台
保税进口模式是一种B2B2C模式,这种模 式首先是海外商家(品牌商或代理商)将货物运 送到国内试点城市的保税区仓库(2B部分),然后通过进口平台实现向消费者的交易,再从保税 区行邮出关、寄送到消费者手中(2C部分)。在这种模式下,阿里巴巴推出了“天猫进口”平台, 这一平台通过整合商品成交信息、用户支付信息、 跨境物流信息打造一个服务于个人用户的全球网 络直购的平台。平台大力发展海外品牌,以电子 商务形式试水中国市场。
平台通过“事前监管、事中监控、事后追溯”的方式,实现“信息流、 资金流、物流”三流合一。跨境网购商品在交易、支付、物流过程中,为国内用户带来了透明、阳 光和便捷的跨境购物体验。国内还有其他平台商 采用了这种进口模式,如跨境通、跨境购、万国 优品等。围绕保税进口平台的供应链服务(向保 税区运输、保税仓储、快递发货、监管对接)也 在蓬勃发展中。在海关总署相关文件的规范下, 保税进口模式当前依托于政府的保税进口政策, 面向上海、重庆、宁波、郑州、杭州、广州这六个试点城市展开。
四、代购C2C进口模式与平台
这种模式采用海外供货商/代购商/个人卖家供货,通过个人行邮或携带的方式发到国内消 费者手中,可以看作是一种C2C模式。这种模式 主要是迎合了中国消费者为购买国外商品而进行 海淘的趋势,C2C进口平台为海淘的买卖双方提供了信息沟通和交易场景,及时反馈海外的商品价格和折扣信息。
这种代购模式在跨境进口发展早期具有很强的灵活性,能及时满足国内消费者 对海外部分商品的需求,发现国内外价差。近几年,较多的海淘服务和移动端海淘app不断涌现。 但从长期看,代购模式有较多的灰色空间,而且 较难形成较大的规模。
第三节 跨境电商服务
跨境电商基础服务和衍生服务也在围绕上述的应用和平台来展开。
一、跨境支付服务
跨境支付服务目前主要是支持跨境B2C业务、2C进口业务和B2B中的小额批发/交易业务。主要的支付方式是信用卡支付和第三方支付工具的账 户支付(如PayPal、国际支付宝Escrow、个人支付 宝账户等)。通过第三方支付工具的跨境支付还能提 供相应的交易优化和保障服务,如对部分卖家提供 提前放款服务(对于信誉比较好的卖家在买家没有收到货之前,提前把款放给卖家,提高卖家的资金 周转率)。
目前,阿里小微金服(支付宝)能为B2C 出口平台以及部分个人网购进口提供支付服务。从国际上看,信用卡支付应用较为广泛,但存在费率 较高、部分地区盗刷严重等问题;第三方跨境支付 由于其对交易的保障和增值服务,将逐步获得更多用户的认可。
二、跨境物流服务
从运输角度来讲,跨境物流服务可以分为两个 部分:一是支持B2B较大额业务为主的海运、海 运拼箱等业务;二是支持B2B小额以及B2C业务的小包、快递(如EMS、全球四大快递)等业务。在物流的形式上也分为一般物流和专线物流两种模式。专线物流是针对某一个特定地区、线路开通的较高效的物流解决方案,如针对发往俄罗斯的小包,通过和中国邮政合作开通了“速邮宝”专线。类似的还有俄速通、燕文专线等。当前,快递物流之外,跨境仓储服务也在逐步兴起,各类边境仓、海外仓等模式不断出现,帮助卖家提高海外物流体验、降低成本。
三、外贸综合服务
外贸综合服务主要是为出口企业提供通关、结汇、退税的一站式服务,并在此基础上提供相应的物流、金融等增值服务的模式。外贸综合服务的实质是对接贸易监管机构(海关、税务、商检、外汇等),形成便利化的“单一窗口”。据第三方咨 询机构统计,目前中小企业外贸环节时间占出口总周期的1/3,成本开展占出口总成本的1/3,外贸 服务能力决定了几乎50%的外贸成交额。外贸综 合服务能为B2B交易的买卖家提高通关效率、降低成本,更方便地实现一站式通关、结汇和退税。 2013~2014年,阿里巴巴一达通提供的外贸综合服务有爆发性的增长,对基础服务免费并提供补贴,积累了通关信用数据,正在开发更多的金融增值模式。
四、外贸流程中不同环节的服务
这一部分的服务主要是围绕外贸过程中的验厂、检测验货、跟单等环节,以及一般的通关、货代业务等展开。这部分服务目前主要是线下贸易服务商开始服务跨境电商买卖家,有些还进入了线上服务市场。
五、跨境电商衍生服务
跨境电商的衍生服务包括旺铺、代运营、搜索 关键词优化、人员培训咨询等围绕电商应用的一系列相关服务。这部分服务在跨境电商的在线服务市场中较为活跃。