近期,市场监管总局组织食品安全监督抽检,抽取粮食加工品、餐饮食品、食用农产品、茶叶及相关制品、乳制品、饮料、酒类、糕点、炒货食品及坚果制品、饼干、淀粉及淀粉制品、方便食品、薯类和膨化食品、豆制品、蜂产品、罐头、蔬菜制品、水果制品、肉制品、调味品、冷冻饮品、速冻食品、糖果制品、保健食品和食用油、油脂及其制品等25大类食品750批次样品。
检出其中
乳制品、饮料、酒类、糕点、炒货食品及坚果制品、水果制品、肉制品、调味品、冷冻饮品、保健食品和食用油、油脂及其制品等11大类食品15批次样品不合格。
发现的主要问题是
生物毒素、有机污染物、微生物污染、食品添加剂超范围超限量使用、质量指标不达标、质量指标与标签标示值不符等。
对抽检发现的不合格食品
北京、内蒙古、吉林、黑龙江、上海、江苏、浙江、安徽、福建、江西、山东、河南、湖南、海南、重庆、四川、贵州、陕西、*疆新**等省级市场监管部门已组织开展核查处置,查清产品流向,督促企业采取下架召回不合格产品等措施控制产品风险;对违法违规行为,依法从严处理。有关省级市场监管部门要督促及时公开所采取的风险防控措施和核查处置情况,并向总局报告。
具体情况
一、生物毒素问题
(一)淘宝网重庆餐友食品(经营者为重庆市渝北区渝味餐友食品经营部)在淘宝网(网店)销售的、标称重庆有源粮油有限公司生产的餐饮专用芝麻酱,其中黄曲霉毒素B1检测值不符合产品执行标准要求。

(二)饿了么物美(马家堡店)(经营者为北京物美京门商贸有限公司马家堡店)在饿了么(手机APP)销售的、标称安徽省安庆市高平老奶奶食品有限责任公司委托河南省开封市利丰祥食品有限公司生产的花生米(五香味),其中黄曲霉毒素B1检测值不符合食品安全国家标准规定。

二、有机污染物问题
内蒙古康和人家实业有限公司销售的、标称内蒙古鲁蕊香油脂有限责任公司生产的小榨纯香菜籽油,其中溶剂残留量不符合食品安全国家标准要求。
三、微生物污染问题
安徽永辉超市有限公司合肥加侨国际广场分公司销售的、标称江西齐云山食品有限公司生产的南酸枣粒,其中霉菌数不符合食品安全国家标准规定。
四、食品添加剂超范围超限量使用问题
(一)天猫七角鹿旗舰店(经营者为河南开源电子商务有限公司)在天猫商城(网店)销售的、标称安徽省淮北金榴园文化发展有限公司出品的、山东省枣庄市旭峰实业有限公司生产的金榴园100%梨汁,其中山梨酸及其钾盐(以山梨酸计)检测值不符合食品安全国家标准规定。

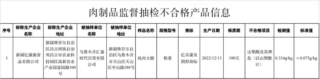
(二)*疆新**维吾尔自治区乌鲁木齐汇嘉时代百货有限公司销售的、标称*疆新**亿康源食品有限公司生产的纯肉火腿,其中山梨酸及其钾盐(以山梨酸计)检测值不符合食品安全国家标准规定。

五、质量指标不达标问题
(一)京东朝阳大药房旗舰店(经营者为江苏省无锡朝阳医药连锁有限公司)在京东商城(网店)销售的、标称河南省洛阳龙翁诗杜仲保健茶开发有限公司委托陕西斯强生物药业股份有限公司生产的龙翁诗牌杜仲保健茶,其中总黄酮(以芦丁计)含量不符合有关产品执行标准要求。
(二)淘宝网瑞昌食品商行(经营者为湖南省株洲市天元区静晏食品商行)在淘宝网(网店)销售的、标称俄罗斯哈巴罗夫斯克东方经济有限公司进口的、黑龙江省牡丹江市绥芬河综合保税区中大门进出口有限公司代理的俄罗斯老式牛奶粉(原产地:乌拉圭与俄罗斯合资),其中蛋白质检测值不符合食品安全国家标准规定。黑龙江省牡丹江市绥芬河综合保税区中大门进出口有限公司对产品真实性提出异议。经黑龙江省市场监管局核实,认可其提出的异议。确认绥芬河综合保税区中大门进出口有限公司2022 年没有购进和销售过该批次不合格产品。

(三)淘宝网泰康实业平价店(经营者为江苏省盐城市射阳县临海镇泰康日用百货门市)在淘宝网(网店)销售的、标称贵州苗氏药业股份有限公司生产的牛胎盘胶囊,其中免疫球蛋白含量不符合有关产品执行标准要求。
(四)淘宝网汉中公社(经营者为陕西绿润通达科技发展有限公司)在淘宝网(网店)销售的、标称陕西省汉中市洋县佳园美食品厂生产的朱鹮湖黑米醋,其中总酸(以乙酸计)含量既不符合食品安全国家标准规定,也不符合产品执行标准要求,不挥发酸(以乳酸计)含量不符合产品执行标准要求。
(五)吉林省长春市高新技术产业开发区莱客综合超市销售的、标称黑龙江省哈尔滨德氏乳业有限公司委托吉林省长春华义食品有限公司生产的华义大脚板香草口味冰淇淋,其中蛋白质检测值不符合产品执行标准要求。

(六)福建省泉州市丰泽玉记食杂店销售的、标称福建省泉州市永春县岵山津源酱醋厂有限公司生产的永春香醋,其中不挥发酸(以乳酸计)含量不符合产品执行标准要求。

(七)浙江省杭州润福大润发超市有限公司销售的、标称重庆市南川区陈吉旺福食品有限公司生产的焦糖味小麻花,其中过氧化值(以脂肪计)检测值不符合食品安全国家标准规定。

六、质量指标与标签标示值不符问题
(一)淘宝网香溢樽(经营者为四川省成都市金牛区香新溢食品经营部)在淘宝网(网店)销售的、标称四川省红粮液酒业有限公司委托四川省龙子酒业有限公司生产的杨梅酒(配制酒),其中酒精度含量不符合产品标签标示要求。四川省龙子酒业有限公司对产品真实性提出异议。经四川省市场监管局核实,认可其提出的异议。确认该批次不合格产品实际生产企业为四川省红粮液酒业有限公司。
(二)海南省海口龙华泽昊商行销售的、标称北京七星酒业有限责任公司生产的北京二锅头酒,其中酒精度含量不符合产品标签标示要求。

附件1
部分不合格检验项目小知识
一、黄曲霉毒素B1
黄曲霉毒素B1是一种强致癌性的真菌毒素。长期食用黄曲霉毒素B1超标的食品,可能会对肝脏造成损害。该批次样品明示执行标准《半固态调味料》(Q/CYY 0003 S—2021)中规定,黄曲霉毒素B1的限量为≤5.0μg/kg;《食品安全国家标准 食品中真菌毒素限量》(GB 2761—2017)中规定,花生及其制品中黄曲霉毒素B1的最大限量值为20μg/kg。芝麻酱、花生及其制品中黄曲霉毒素B1检测值超标的原因,可能是生产企业使用的原料受到黄曲霉等霉菌污染,也可能是生产加工过程中卫生条件控制不严、生产工艺不达标。
二、溶剂残留量
溶剂残留量,是指1kg油脂中残留的溶剂(植物油抽提溶剂,又名己烷类溶剂)毫克数(mg)。长期食用溶剂残留量超标的食品,可能会破坏人体的中枢神经系统,影响人体肝脏功能,对人体健康也造成一定威胁。《食品安全国家标准 植物油》(GB 2716—2018)中规定,食用植物油(包括调和油)溶剂残留量最大限量值为20mg/kg,其中压榨油的最大限量值为不得检出(检出值小于10mg/kg时,视为未检出)。食用植物油中溶剂残留量超标的原因,可能是使用抽提溶剂后,后续工艺没有有效去除,也可能是加工过程中机器、设备等引入,还可能是将浸出工艺生产的产品违规标称为压榨。
三、霉菌
霉菌是评价食品质量安全的一项指示性指标,食品中霉菌数是指食品检样经过处理,在一定条件下培养后,计数所得1g或1mL检样中所形成的霉菌菌落数。如果食品中的霉菌严重超标,将会破坏食品的营养成分,使食品失去食用价值,还可能产生霉菌毒素;长期食用霉菌超标的食品,可能会危害人体健康。《食品安全国家标准 蜜饯》(GB 14884—2016)中规定,蜜饯中霉菌最大限量值为50CFU/g。蜜饯中霉菌数超标的原因,可能是原料或包装材料受到霉菌污染,也可能是产品在生产加工过程中卫生条件控制不到位,还可能与产品储运条件不当有关。
四、山梨酸及其钾盐(以山梨酸计)
山梨酸及其钾盐抗菌性强,防腐效果好,是目前应用非常广泛的食品防腐剂。长期食用山梨酸及其钾盐超标的食品,可能对肝脏、肾脏、骨骼生长造成危害。《食品安全国家标准 食品添加剂使用标准》(GB 2760—2014)中规定,果蔬汁(浆)中不得使用山梨酸及其钾盐(以山梨酸计);《食品安全国家标准 食品添加剂使用标准》(GB 2760—2014)中规定,熟肉制品(除肉灌肠类外)山梨酸及其钾盐(以山梨酸计)的最大使用量为0.075g/kg。果蔬汁(浆)、熏煮香肠火腿制品中检出山梨酸及其钾盐(以山梨酸计)的原因,可能是生产经营企业为延长产品保质期,或者弥补产品生产过程卫生条件不佳而超范围、超限量使用,也可能是在使用过程中未准确计量。
五、总黄酮(以芦丁计)
总黄酮是黄酮类化合物,广泛存在于植物中,为保健食品的功效/标志性成分之一,具有特定的保健功能。总黄酮含量不达标主要影响产品的品质。《龙翁诗牌杜仲保健茶》(Q/SXDZ 0003S—2022)中规定,龙翁诗牌杜仲保健茶中总黄酮(以芦丁计)≥314mg/100g。总黄酮含量不达标的原因,可能是生产企业对原辅料质量控制不严格,也可能是生产企业未按照配方标准生产。
六、蛋白质
蛋白质是由氨基酸以肽键连接在一起,并形成一定空间结构的高分子有机化合物。蛋白质是构成机体组织、器官的重要成分,是构成机体多种重要生理活性物质的成分,还能供给能量。根据《食品安全国家标准 乳粉》(GB 19644—2010)中的规定,乳粉的蛋白质含量应≥非脂乳固体的34%;《冷冻饮品 冰淇淋》(GB/T 31114—2014)中规定,组合型冰淇淋的蛋白质含量应≥2.2g/100g。乳粉、冷冻饮品中蛋白质含量不达标的原因可能是生产企业以次充好,也可能是企业未进行严格的出厂检验保证产品质量。
七、免疫球蛋白
免疫球蛋白指具有一定的抗体活性以及化学性结构与抗体极为相似的球蛋白,为保健食品的功效/标志性成分之一,具有特定的保健功能。免疫球蛋白含量不达标主要影响产品的品质。《牛胎盘胶囊》(Q/BJG 20160347S—2020)中规定,牛胎盘胶囊中免疫球蛋白≥15.0g/100g。免疫球蛋白含量不达标的原因,可能是生产企业对原辅料质量控制不严格,也可能是生产企业未按照配方标准生产。
八、总酸(以乙酸计)
总酸(以乙酸计)是食醋的特征性品质指标之一。一般而言,总酸含量越高说明食醋发酵程度越高,酸味越浓。总酸(以乙酸计)不合格主要影响产品的品质。《食品安全国家标准 食醋》(GB 2719—2018)中规定,食醋中总酸(以乙酸计)≥3.5g/100mL,该批次样品中总酸(以乙酸计)含量既不符合食品安全国家标准规定,也不符合产品明示标准规定“总酸(以乙酸计)≥3.50g/100mL”。食醋中总酸(以乙酸计)含量不达标的原因,可能是生产企业生产工艺控制不严,未按产品明示标准要求组织生产;也可能是出厂检验把关不严造成。
九、不挥发酸(以乳酸计)
不挥发酸(以乳酸计)是食醋中总酸的一种,以乳酸为主。不挥发酸(以乳酸计)不合格主要影响产品的品质。《酿造食醋》(GB/T 18187—2000)中规定,固态发酵食醋中不挥发酸(以乳酸计)≥0.50g/100mL。固态发酵食醋中不挥发酸(以乳酸计)含量不达标的原因,可能是生产加工过程中发酵工艺控制不当。
十、过氧化值(以脂肪计)
过氧化值是油脂酸败的早期指标,主要反映油脂被氧化的程度。食用过氧化值超标的食品一般不会对人体健康造成损害,但长期食用过氧化值严重超标的食品可能导致肠胃不适、腹泻等。《食品安全国家标准 糕点、面包》(GB 7099—2015)中规定,糕点中过氧化值(以脂肪计)的最大限量值为0.25g/100g。糕点中过氧化值(以脂肪计)检测值超标的原因,可能是原料中的脂肪已经被氧化,也可能与产品在储运过程中环境条件控制不当等有关。
十一、酒精度
酒精度又叫酒度,是指在20℃时,100毫升酒中含有乙醇(酒精)的毫升数,即体积(容量)的百分数。酒精度是酒类产品的一个重要理化指标,含量水平主要反映产品品质。《清香型白酒》(GB/T 10781.2—2006)中规定,酒精度实测值与标签标示值允许差为±1.0%vol;《露酒》(GB/T 27588—2011)中规定,酒精度标签标示值与实测值不得超过±1.0%vol。酒精度超过产品标签明示要求的原因,可能是企业生产工艺控制不严格或生产工艺水平较低,无法准确控制酒精度;也可能是生产企业检验器具未检定或检验过程不规范,造成检验结果有偏差。
附件2

附件3

附件4

附件5

附件6

附件7

附件8

附件9

附件10

附件11

附件12

来源:市说新语
编辑:官超
编审:杨菊
审签:蒲锐