
上周我们制作了一期关于
五大行在乌海各个网点的周六日上班情况
点击下方文字访问上期文章
超实用!乌海哪些银行周六日在上班?
结果大家普遍的反映都是


于是小编历经千辛万苦......
终于又找来了8家银行的最新情况
包括
邮政储蓄银行、乌海银行、
黄河村镇银行、内蒙古银行、
鄂尔多斯银行、鄂尔多斯农村商业银行、
河套村镇银行、包商银行
成功完成了“乌海市银行大全”

一起来看!
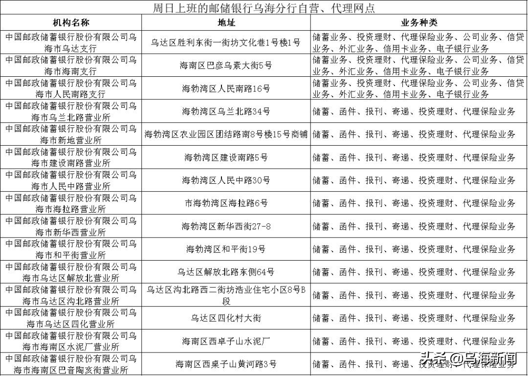
邮政储蓄银行
邮储银行乌海分行自营、代理网点共有34个,其中邮储银行自营网点5家,邮政代理网点29家。
除中国邮政集团公司乌海市人民南路支局(8:30-18:00)、中国邮政集团公司乌海市海北支局(8:30-18:00)、中国邮政集团公司乌海市海南区分公司(8:30-17:00)、中国邮政集团公司乌海市巴音陶亥支局(上午9:00-12:00,下午13:30-16:30),以外其余所有网点营业时间为上午9:00-12:30,下午14:00-17:00。
中国邮政集团公司乌海市巴音陶亥支局周六日双休。具体地址及业务办理看下表。



乌海银行
乌海银行的上班时间为上午9:00-12:30、下午14:00-17:00。
这意味着他们是有午休的,所以无论是工作日还是周六日,去乌海银行办理业务都要记得时间哦!
除此以为,公休日期间,乌海银行所有ATM、自助银行、网上银行及电话银行,除人民银行另有规定外,均正常运行。


黄河村镇银行
黄河村镇银行周一到周日,都有柜台人员在上班。而且周六、周日也可以办理对公业务。
黄河村镇银行的总行上班时间为8:30-17:00,支行(阳光万豪酒店对面)上班时间为8:30-16:30。要注意时间哦!
内蒙古银行
内蒙古银行各个网点周六日都不能办理对公业务,其中乌海分行营业部、海南支行中午12:00-13:00暂停营业。周日除乌海分行营业部和海南支行,其他网点都上班哦。

鄂尔多斯银行
鄂尔多斯银行各个网点周六日均正常营业,但不能办理对公业务,各家网点的营业时间为9:00-17:00。
鄂尔多斯农村商业银行
鄂尔多斯农村商业银行各个网点周六日都不能办理对公业务,其中乌达解放路分理处周一到周六的上班时间为10:30-16:00。其余网点的上班时间为9:00-17:00。
河套村镇银行
河套村镇银行各个网点全年无休,只有在节假日时会调休,工作日的营业时间为8:00-18:00,周末的营业时间为8:00-17:00。周末除大额跨行转账外,其余业务皆可办理。
包商银行
包商银行各个网点周六日都不能办理对公业务,但都正常营业,营业时间为9:00-17:00。
关于银行网点方面的问题
还有什么想知道的
欢迎下方留言!
转载请注明来源:乌海市融媒体中心