据统计,2016年境内个人持银行卡境外交易超过1200亿美元。为了对银行卡境外交易进行信息采集,外汇局日前发布通知,规定从今年8月21日起,境内银行卡在境外发生的提现和等值人民币千元以上消费,交易信息都要按规定报送。
留学、出境游、代购的
都不淡定了!

从今年8月21日起
不论你在海外购物或者提取现金
只要单笔的金额等值人民币大于1000元
消费的相关信息将被自动采集上报

这绝不是什么谣传
外管局已列出详细时间表
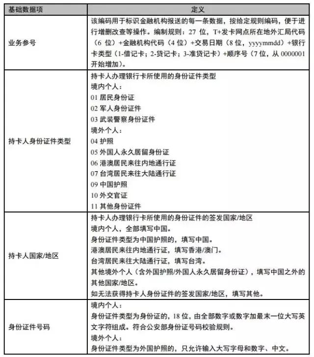
上报数据基本囊括全部信息:
包括身份证、国家或地区、清算渠道
银行内部流水号等18项数据

广大吃瓜群众都很不淡定
特别是留学、出境游、代购小伙伴
大家的理解角度也是五花八门


国家为什么要推出
这个规定?
中国目前仍没有完全放开外汇管制
大笔个人资金出海有很多政策障碍
因此,有不少人
利用刷卡消费来转移资产或洗钱

比如,在境外*场赌**刷卡购买筹码后,通过与他人交换或直接退筹进行套现;购买高档奢侈品、会籍、收藏品后,转手他人现金收购;甚至此前澳门一些珠宝店、手表店,就允许大陆游客用银联卡进行虚假购买,然后以退货形式兑现。
特别是近年来国内居民向境外大规模转移资产,甚至通过刷卡购置房产等方式,中国居民也成为美国、加拿大、澳大利亚等国家最大的房产购买者。
5大必知要点
所以对于这项新措施
有5个重要信息点
大家一定要理解清楚!!!
(划重点,考试要考的)

01数据采集范围如下
一个是银行卡的取现数据
另外一个是银行卡的消费数据
02上报的数据包括这些信息


03只针对境内银行卡
04个人无需申报
05不影响个人消费