2020年,既有疫情对社会经济的影响,同时也是中国支付行业发展重要的一年。美国运通与杭州连连支付合资成立的“连通(杭州)技术服务有限公司”,获得了央行与银保监会颁发的《银行卡清算业务许可证》。这家具有170年历史的美国运通,在首次发行信用卡六十二年后,成为中国境内首家中外合资的银行卡清算机构,也为中国支付产业的开放实现了根本性的突破。

同时,由万事达卡与网联科技有限公司合资组建的万事网联信息技术(北京)有限公司提交的银行卡清算机构筹备申请,被中国人民银行会同银保监会审查通过进入正式筹备阶段,筹备期内完成筹备工作后,依法定程序向中国人民银行申请开业。
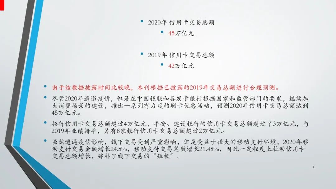
2020年,信用卡行业受到疫情的严重影响,根据央行报告,累计在用卡总量为7.78亿张,同比增长了4.26%,增速持续下降比2019年再减50%,创下历史最低记录。2020年各行信用卡交易额整体呈下降趋势,但是部分银行依旧保持2019年的水平,甚至有些略有提升,排在首位的招行信用卡依然达到了2019年的4.3万亿元,次席的平安银行3.45万亿元,增长3.45%。信用卡交易总额由于暂未出台,根据2019年交易总额42万亿元进行合理预测,应该达到43~45万亿元。
2020年,疫情引发的共债风险对信用卡业务风险起到推波助澜的作用,其中疫情期间的不良被纳入信用卡半年逾期信贷总额统计的第三季度达到了906.63亿元。由于发卡银行对信用卡风险进行了严格管控,包括债务减免、延期,以及核销,年末最终降到838亿元。虽然信用卡风险在疫情期间并没有出现预计的失控局面,但是仍然不容小觑。
总体来说,2020年中国信用卡市场由于疫情的影响,加剧了信用卡的市场竞争。国有/股份制发卡银行整体发展放缓,然而区域性发卡银行却表现出突飞猛进的局面,说明市场空间依旧存在,困难与机遇共存。另一方面也看到,部分银行尽管规模增长受到影响,但是交易额、透支余额、业务收入等指标依旧保持原有发展态势,也说明这些银行从靠规模发展转向靠存量发展的优势已经显露。
2020年,给了信用卡行业一次转型的契机,特别是监管部门对互联网金融行业进行彻底清理整顿,同时在最后一天颁布放开信用卡透支利率上下限的“新政”,反映了央行重塑信用卡业务在消费金融领域中地位的强烈决心。但是信用卡业务能否借助“新政”重整旗鼓,夺回业已失去的市场位置和空间,还是取决于发卡银行在信用卡业务经营策略能否实现与时俱进的调整,来提升自身业务实力,以及产品市场竞争力,这才是更为重要的。



































关注本号,这里有信用卡的知识,也有信用卡行业独立视角的深度评论与分析,还有信用卡的历史与文化。