未足额缴纳社保公积金根据申报材料,发行人报告期内存在未足额缴纳社保、公积金的情况,2019年应缴未缴社保的人数为 163 人,占比 25.63%;应缴未缴公积金的人数 563 人,占比 88.66%。公司存在未来补缴社保及住房公积金或被主管机关追责的风险。
请发行人说明:
应缴未缴社保、公积金人数较多的情形主管部门是否知悉、是否会受到主管部门的处罚,报告期内是否收到有关部门限期缴纳的通知;发行人是否存在重大违法违规情形,是否存在劳务纠纷或潜在纠纷,相关整改规范是否彻底。请保荐机构、发行人律师说明核查依据、过程,并发表明确核查意见,如有相关主管部门证明文件请提供。
回复:
一、发行人说明
(一)应缴未缴社保、公积金人数较多的情形主管部门是否知悉、是否会受到主管部门的处罚,报告期内是否收到有关部门限期缴纳的通知
1、应缴未缴社保、公积金人数较多的情形主管部门是否知悉报告期内,发行人社会保险、住房公积金缴纳情况已经主管部门查阅发行人有关社会保险、住房公积金缴纳资料后多次出具相关合规证明,发行人不存在因违反劳动保障法律法规而受到行政处罚的情形、在住房公积金方面未受到过任何行政处罚和行政处理,具体情况如下表所示:

注:新黎明(上海)成立于 2022 年 10 月 20 日,自 2022 年 11 月起为员工缴纳社会保险、住房公积金。
2、是否会受到主管部门的处罚,报告期内是否收到有关部门限期缴纳的通知关于用人单位为职工缴纳社会保险、住房公积金相关要求的法律法规如下表所示:

基于上述规定,为符合条件的员工缴纳社保、住房公积金是用人单位的法定义务,发行人应缴未缴社会保险、住房公积金与现行规定不符,存在被主管部门要求限期缴纳或行政处罚的风险。发行人已在招股说明书“第三节 风险因素”之“一、与发行人相关的风险”之“(一)经营风险”之“5、社会保险及住房公积金补缴风险”充分披露相关风险。报告期内,发行人积极整改,社会保险、住房公积金缴纳情况持续改善,未收到主管部门限期缴纳的通知及处罚,未来受到主管部门处罚的风险较小,主要原因如下:
(1)主管部门坚持教育为主、规范为主、整改到位为主、处罚为辅的原则,仅在限期缴纳或者补足仍不履行的情况方才处罚关于用人单位未为职工缴纳社会保险、住房公积金相关处罚要求的法律法规如下表所示:

基于上述规定,用人单位未按时足额缴纳社会保险费、住房公积金,在社会保险征收机构、住房公积金管理中心限期缴纳或者补足,而用人单位仍不缴纳的情况下才会被处罚。报告期内,发行人未收到所在地的社会保险征收机构限期缴纳或者补足的通知,也未收到住房公积金管理中心限期办理、限期缴存通知或被申请强制执行。若未来发行人收到社会保险征收机构限期缴纳或者补足的通知和/或收到住房公积金管理中心限期办理、限期缴存通知,发行人将及时补缴社会保险,及时为员工办理住房公积金账户设立并及时补缴住房公积金,有效避免受到行政处罚。
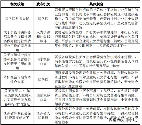
(2)国家坚持总体上不增加企业负担的已定部署,规范执法检查国家和地方层面均已多次明确要求稳妥处理好历史欠费问题,严禁自行对企业历史欠费进行集中清缴,避免造成企业生产经营困难,具体情况如下表所示:

经查询中华人民共和国人力资源和社会保障部、江苏省人力资源和社会保障厅、苏州市人民政府、苏州市人力资源和社会保障局以及苏州市相城区人民政府的官网,截至本回复出具日,国家和地方层面未发布现行有效的关于清缴社会保险或住房公积金的相关通知或政策。(3)发行人同地区公司的执法实践情况发行人位于苏州市相城区,相城区其他上市公司(含拟上市公司)朗威股份(A21453.SZ,2022 年 8 月通过上市委会议并提交注册)、天禄科技(证券代码:301045.SZ,2021 年 8 月上市)存在报告期初缴纳人数低,报告期内逐步提高社会保险、住房公积金缴纳人数的情况,均未受到主管部门有关行政处罚。报告期内,朗威股份、天禄科技的社会保险、住房公积金缴纳情况与发行人的比较如下表所示:

(4)发行人社会保险、住房公积金主管部门不会对发行人进行行政处罚根据发行人社会保险、住房公积金主管部门出具的证明及访谈,发行人不会受到行政处罚,具体情况如下:发行人社会保险主管部门苏州市相城区人力资源和社会保障局出具证明:“经核查,自 2019 年 1 月 1 日至本证明开具之日,该公司没有在劳动用工、社会保障方面受到行政处罚;该公司社会保险缴纳符合规定要求,不涉及欠费,不会对其进行行政处罚。”经访谈发行人住房公积金主管部门苏州市住房公积金管理中心相城分中心,2019年1月1日至今,主管部门未向发行人出具过限期办理或限期缴存的决定,未进行过行政处罚;对新黎明科技股份有限公司 2019 年 1 月 1 日至今的住房公积金缴纳情况已知悉,不会进行处罚。
(5)发行人控股股东、实际控制人承诺发行人控股股东、实际控制人已出具承诺:“若社会保障及住房公积金主管部门因为公司及其控股子公司上市前未依法足额缴纳各项社会保险金及住房公积金或存在其他违*社会反**保险、住房公积金相关法律、行政法规、政策等规定的情况而对公司及其控股子公司进行处罚或追缴,本承诺人将无条件地全额承担应补缴或处罚的金额,并赔偿因此而给公司及其控股子公司造成的损失”。
(二)发行人是否存在重大违法违规情形,是否存在劳务纠纷或潜在纠纷,相关整改规范是否彻底
1、发行人是否存在重大违法违规情形根据《<首次公开发行股票注册管理办法>第十二条、第十三条、第三十一条、第四十四条、第四十五条和<公开发行证券的公司信息披露内容与格式准则第 57号——招股说明书>第七条有关规定的适用意见——证券期货法律适用意见第17 号》(以下简称“《证券期货法律适用意见第 17 号》”),涉及国家安全、公共安全、生态安全、生产安全、公众健康安全等领域的重大违法行为是指发行人及其控股股东、实际控制人违反相关领域法律、行政法规或者规章,受到刑事处罚或者情节严重行政处罚的行为。报告期内,发行人不存在违反相关领域法律、行政法规或者规章,受到刑事处罚或者情节严重行政处罚的行为,且已经相关主管部门出具了合规证明,不存在重大违法违规行为。
2、是否存在劳务纠纷或潜在纠纷报告期内,发行人共发生过两起与员工劳动争议案件,具体情况如下表所示:

上述纠纷系发行人员工因工资、加班工资、经济补偿等争议提起劳动仲裁或诉讼,不涉及社会保险、住房公积金缴纳事宜。除上表案件外,报告期内,发行人不存在其他与员工的劳动纠纷或潜在纠纷。
3、相关整改规范是否彻底报告期内,发行人已针对社会保险和住房公积金缴纳情况进行了积极整改,持续提高公司缴纳社会保险及住房公积金的员工占比,
具体措施如下:
(1)建立和完善社会保险、住房公积金缴纳制度发行人制定和完善了《新黎明科技股份有限公司人事管理制度》、《新黎明科技股份有限公司董事、监事及高级管理人员薪酬管理办法》对员工入职、离职、劳动关系管理、薪酬福利、社会保险、住房公积金等方面进行了明确规定,明确了按照《社会保险法》、《住房公积金管理条例》相关规定为员工缴纳社会保险、住房公积金的原则。
(2)通过培训提高员工社会保险与住房公积金缴纳意识一方面,发行人在新员工入职时,及时向其宣导缴纳社会保险和住房公积金的相关法规、政策,提高其参保或缴纳意愿;另一方面,发行人每年定期通过内部宣传培训等多种方式提高员工的社会保险和住房公积金缴纳积极性,引导员工正确理解缴纳社会保险和住房公积金的益处。
(3)将内控制度执行情况列入管理层考核发行人将包括劳动用工管理制度在内的内控制度执行情况列入了管理层岗位考核指标,职工社会保险、住房公积金缴纳意愿的提升、缴纳人数的增加将直接与管理层的考核结果挂钩,以此促使管理层加强贯彻社会保险、住房公积金相关规定的积极性,最终达到加强发行人相关内部控制的目的。综上所述,发行人已按照《中华人民共和国社会保险法》、《住房公积金管理条例》等有关法律法规的要求,在社会保险、住房公积金管理方面建立了完善的内部控制制度,并得到有效执行。经过整改,报告期内发行人社会保险、住房公积金缴纳比例逐年上升,截至报告期末,发行人员工社会保险缴纳比例为 100%、住房公积金缴纳比例为 96.49%,相关整改规范较为彻底。
