
江汉区2021-2022学年九年级(上)期中化学试卷
一、选择题(每小题只有一个正确选项,每小题2分,共40分)
1.(2分)2021年3月20日,三星堆出土了青铜器、玉石器、金器、象牙等大量珍贵*物文**。古人制作这些物品的过程中涉及到化学变化的是( )
A.烧制青铜 B.打磨象牙 C.雕刻玉石 D.捶打黄金
【解答】解:A、烧制青铜,燃烧属于化学变化;故选项正确;
B、打磨象牙没有新物质生成,属于物理变化;故选项错误;
C、雕刻玉石没有新物质生成,属于物理变化;故选项错误;
D、捶打黄金没有新物质生成,属于物理变化;故选项错误;
故选:A。
2.(2分)下列实验操作正确的是( )
A.
点燃酒精灯 B.
连接仪器
C.
闻气味 D.
加热液体
【解答】解:A、使用酒精灯时要注意“两查、两禁、一不可”,禁止用酒精灯去引燃另一只酒精灯,图中所示操作错误。
B、把橡皮塞慢慢转动着塞进试管口,切不可把试管放在桌上再使劲塞进塞子,以免压破试管,图中所示操作错误。
C、闻气体的气味时,应用手在瓶口轻轻的扇动,使极少量的气体飘进鼻子中,不能将鼻子凑到集气瓶口去闻气体的气味,图中所示操作正确。
D、给试管中的液体加热时,用酒精灯的外焰加热试管里的液体,且液体体积不能超过试管容积的三分之一,图中液体超过试管容积的三分之一,图中所示操作错误。
故选:C。
3.(2分)物质的下列性质中都属于化学性质的是( )
A.颜色、状态 B.氧化性、可燃性
C.导电性、硬度 D.熔点、沸点
【解答】解:A、颜色、状态属于物理性质,故选项错误;
B、氧化性、可燃性属于化学性质,故选项正确;
C、导电性、硬度属于物理性质,故选项错误;
D、熔点、沸点属于物理性质,故选项错误;
故选:B。
4.(2分)空气是人类生产活动的重要资源。下列有关空气的说法错误的是( )
A.氧气可供给动植物呼吸
B.氮气可用于制造硝酸和氮肥
C.稀有气体可制造电光源
D.会导致空气污染的气体有:SO2、CO2、CO等
【解答】A、氧气可供给动植物呼吸,故A说法正确;
B、氮气可用于制造硝酸和氮肥,故B说法正确;
C、稀有气体通电后发出不同颜色的光,可用作多种电光源,故C说法正确;
D、二氧化碳不属于空气污染物,故D说法错误。
故选:D。
5.(2分)2021年世界水日的主题是“珍惜水、爱护水”、下列做法符合这一主题的是( )
A.实验室废液可以任意排放
B.用硬水洗衣可节约用水
C.为了保护水资源,禁止使用化肥和农药
D.用洗青菜的水浇花
【解答】解:A、实验室废液未经处理任意排放,会造成水体污染,故A错误;
B、硬水中含有较多的可溶性钙、镁化合物,用硬水洗衣会浪费肥皂,也洗不干净衣服,故B错误;
C、禁止使用化肥和农药会造成农业大量减产,故为了保护水资源应合理使用农药和化肥,故C错误;
D、用洗青菜的水浇花,可以节约水资源,故D正确;
故选:D。
6.(2分)下列实验操作,先后顺序正确的一项是( )
A.用排水法集满气体后,先从水中取出集气瓶,再盖上玻璃片
B.检查装置气密性时,先用双手握紧试管外壁,后将导管的一端插入水中观察气泡
C.用排水法集满气体后,先熄灭酒精灯,后从水槽中取出导气管
D.使用滴管吸取液体时,先用手指捏紧胶帽,后把滴管伸入试剂瓶中
【解答】解:A、用排水法集满气体后,先在水下盖上玻璃片,再从水中取出集气瓶,故选项说法错误。
B、检查装置气密性的方法:把导管的一端浸没在水里,双手紧贴试管外壁,若导管口有气泡冒出,装置不漏气,故选项说法错误。
C、用排水法集满气体后,先把导管移出水面,再熄灭酒精灯,以防止水槽中的水倒吸入试管,使试管因骤然冷却而炸裂,故选项说法错误。
D、使用胶头滴管时,伸入液体前,应捏紧胶头,排出里面的空气,再伸入试剂中吸取液体,故选项说法正确。
故选:D。
7.(2分)下列对分子、原子、离子的认识,错误的是( )
A.分子、原子、离子都能构成物质
B.原子是最小的粒子,不可再分
C.X、Y两种微粒的电子数相等,则两种微粒可能是分子和离子
D.原子核在化学反应前后一定不变
【解答】解:A.分子、原子、离子都能构成物质,如水是由水分子构成的,铜是由铜原子构成的,氯化钠是由钠离子与氯离子构成的,选项说法正确;
B.在化学反应中,分子可分,而原子不可分;原子可以分为质子、中子和电子,选项说法错误;
C.X、Y两种微粒的电子数相等,则两种微粒可能是分子和离子,如水分子和钠离子的电子数相等,选项说法正确;
D.原子核在化学反应前后一定不变,变化的是核外电子,选项说法正确。
故选:B。
8.(2分)下列对宏观事实的解释错误的是( )
A.品红在热水中扩散得更快——温度升高,分子运动加快
B.明矾可以净水——生成的胶状物能吸附杂质
C.篮球充气后鼓起——气体分子数目变多,压强增大
D.气体降温后体积变小——分子体积变小
【解答】解:A、品红在热水中扩散的更快,是因为温度升高,分子的运动速率加快,故选项解释正确。
B、明矾可以净水,生成的胶状物能吸附杂质,故选项解释正确。
C、篮球充气后鼓起,是因为气体分子数目变多,压强增大,故选项解释正确。
D、气体降温后体积变小,是因为分子间隔变小,故选项解释错误。
故选:D。
9.(2分)如图是铜元素和硫元素常见的化合价坐标图,C点表示的化合物的化学式是( )
A.CuS B.Cu2S C.CuS2 D.Cu2S2
【解答】解:C点上物质铜元素的化合价为+1价,硫元素显﹣2价,则C点上形成化合物的化学式为Cu2S。
故选:B。
10.(2分)对于下列几种化学符号,有关说法正确的是( )
①Fe2+
②Fe3+
③Cu
④H
⑤P2O5
⑥CuSO4
A.能表示一个分子的是③⑤
B.表示物质组成的化学式是③④⑤⑥
C.①②的质子数相同,属于同种元素
D.⑤中的数字“2”表示五氧化二磷中有2个磷原子
【解答】解:A、③Cu可表示铜元素,一个铜原子,或者铜这种物质,不能表示一个铜分子,故A错误;
B、④H可表示氢元素,一个氢原子,不能表示物质的组成,故B错误;
C、①Fe2+、②Fe3+分别表示亚铁离子、铁离子,它们的质子数相同,故属于同种元素,故C正确;
D、标在化学式中元素右下角的数字表示一个分子中所含原子的数目,⑤P2O5中的数字“2”表示一个五氧化二磷分子中有2个磷原子,故D错误。
故选:C。
11.(2分)下列物质按照混合物、氧化物、单质顺序排列的是( )
A.过氧化氢、氯化钾、铁粉
B.浓*水氨**、水、水银
C.液氧、四氧化三铁、氖气
D.食盐水、氧化镁、二氧化碳
【解答】解:A、过氧化氢属于氧化物;氯化钾属于化合物,不属于氧化物;铁粉属于单质,故A错;
B、浓*水氨**属于混合物;水属于氧化物;水银属于单质,故B正确;
C、四氧化三铁属于氧化物;氖气、液氧属于单质,故C错;
D、食盐水属于混合物;氧化镁属于氧化物;二氧化碳属于氧化物,故D错。
故选:B。
12.(2分)下列说法正确的是( )
A.镁条在空气中燃烧吸收热量,在氧气中燃烧放出热量
B.铁丝伸入盛氧气的集气瓶中剧烈燃烧、火星四射
C.红磷在空气中燃烧时产生大量白雾
D.木炭在氧气中燃烧时发白光,放热
【解答】解:A、镁条在空气中、氧气中燃烧,均放出热量,故选项说法错误。
B、铁丝伸入盛氧气的集气瓶,若不点燃,不会剧烈燃烧、火星四射,故选项说法错误。
C、红磷在空气中燃烧,产生大量的白烟,而不是白雾,故选项说法错误。
D、木炭在氧气中燃烧,发出白光,放热,故选项说法正确。
故选:D。
13.(2分)下列叙述正确的是( )
①化合反应一定只生成一种物质
②水和冰的化学性质相同,是因为组成它们的元素相同
③氧气是一种化学性质比较活泼的气体
④若化合物中既有金属元素也有非金属元素,则金属元素显正价非金属元素显负价
⑤混合物一定是由不同种分子构成的
⑥若某元素原子的最外层电子数小于4,则该元素可能为金属元素、非金属元素或稀有气体元素
A.①③⑥ B.③④⑥ C.②④⑤ D.①③④⑥
【解答】解:①两种或两种以上的物质发生反应生成一种物质的反应,是化合反应,故化合反应一定只生成一种物质,该说法正确;
②冰是固态的水,是因为它们是由水分子构成的,同种的分子性质相同,而不是因为组成元素相同,该说法错误;
③氧气是一种化学性质比较活泼的气体,该说法正确;
④若化合物中既有金属元素也有非金属元素,则金属元素显正价非金属元素显负价,该说法正确;
⑤混合物不一定是由不同种分子构成的,还有很多物质是由原子构成的,该说法错误;
⑥最外层电子数小于4个的原子,如氢原子最外层有一个电子,为非金属,氦原子最外层有2个电子,为稀有气体元素的原子,钠原子最外层一个电子,为金属元素,该说法正确。
故选:D。
14.(2分)下列概念符合如图所示关系的是 ( )
A.A B.B C.C D.D
【解答】解:A、由分子构成的物质,分子是保持物质化学性质的最小粒子,分子是由原子构成的,带电的原子称为离子,概念不符合如图所示关系;
B、化学变化包括氧化反应和化合反应,物质与氧气发生的反应叫做氧化反应,多种物质参与反应生成一种物质的反应叫做化合反应,氧化反应与化合反应属于交叉关系,概念不符合如图所示关系;
C、纯净物包括化合物和单质,氧化物属于化合物,单质和氧化物属于并列关系,概念符合如图所示关系;
D、物理变化和化学变化属于并列关系,分解反应和化学变化属于包含关系,概念不符合如图所示关系;
故选:C。
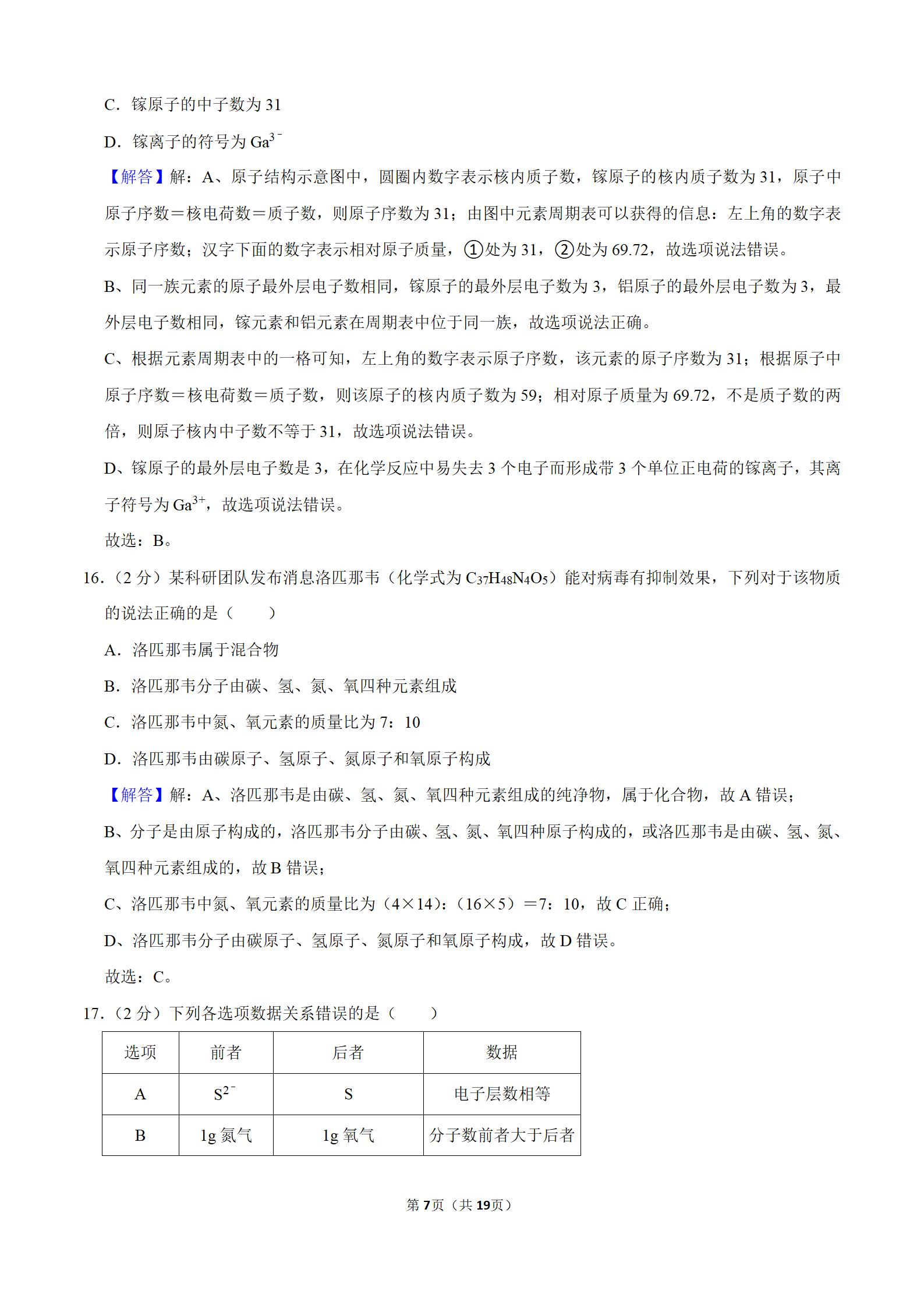
15.(2分)如图表示镓在元素周期表中的部分信息和核外电子排布情况,已知镓的相对原子质量为69.72,下列描述正确的是( )
A.①处为69.72,②处为31
B.镓元素和铝元素在周期表中位于同一族
C.镓原子的中子数为31
D.镓离子的符号为Ga3﹣
【解答】解:A、原子结构示意图中,圆圈内数字表示核内质子数,镓原子的核内质子数为31,原子中原子序数=核电荷数=质子数,则原子序数为31;由图中元素周期表可以获得的信息:左上角的数字表示原子序数;汉字下面的数字表示相对原子质量,①处为31,②处为69.72,故选项说法错误。
B、同一族元素的原子最外层电子数相同,镓原子的最外层电子数为3,铝原子的最外层电子数为3,最外层电子数相同,镓元素和铝元素在周期表中位于同一族,故选项说法正确。
C、根据元素周期表中的一格可知,左上角的数字表示原子序数,该元素的原子序数为31;根据原子中原子序数=核电荷数=质子数,则该原子的核内质子数为59;相对原子质量为69.72,不是质子数的两倍,则原子核内中子数不等于31,故选项说法错误。
D、镓原子的最外层电子数是3,在化学反应中易失去3个电子而形成带3个单位正电荷的镓离子,其离子符号为Ga3+,故选项说法错误。
故选:B。
16.(2分)某科研团队发布消息洛匹那韦(化学式为C37H48N4O5)能对病毒有抑制效果,下列对于该物质的说法正确的是( )
A.洛匹那韦属于混合物
B.洛匹那韦分子由碳、氢、氮、氧四种元素组成
C.洛匹那韦中氮、氧元素的质量比为7:10
D.洛匹那韦由碳原子、氢原子、氮原子和氧原子构成
【解答】解:A、洛匹那韦是由碳、氢、氮、氧四种元素组成的纯净物,属于化合物,故A错误;
B、分子是由原子构成的,洛匹那韦分子由碳、氢、氮、氧四种原子构成的,或洛匹那韦是由碳、氢、氮、氧四种元素组成的,故B错误;
C、洛匹那韦中氮、氧元素的质量比为(4×14):(16×5)=7:10,故C正确;
D、洛匹那韦分子由碳原子、氢原子、氮原子和氧原子构成,故D错误。
故选:C。
A.A B.B C.C D.D
【解答】解:A、硫离子和硫原子电子层数都是3,该选项正确;
B、氮分子质量小于氧分子质量,相等质量的氮气和氧气中,氮分子比氧分子多,该选项正确;
C、微观粒子之间有间隔,混合后体积小于(a+b)L,该选项正确;
D、硫燃烧生成二氧化硫,充分反应后生成二氧化硫的质量≤(m+n)g,该选项不正确。
故选:D。
18.(2分)肼又称联氨,是一种良好的火箭燃料,肼在催化剂的作用下可发生如图所示两个反应,下列说法正确的是( )
A.反应Ⅰ中甲与乙的分子个数比为1:1
B.反应Ⅱ前后原子数目改变
C.反应Ⅱ中生成丙、丁的质量比为17:7
D.想要得到更多H2,需减少反应Ⅰ的发生
【解答】解:A、由微观示意图可知,反应Ⅰ的化学方程式为:N2H4
N2↑+2H2↑,可见甲与乙的分子个数比为2:1,故错误;
B、根据质量守恒定律可知,化学反应前后原子数目不变,故错误;
C、由微观示意图可知,反应Ⅱ的化学方程式为:3N2H4
4NH3↑+N2↑,生成丙、丁的质量比为(4×17):(14×2)=17:7,故正确;
D、由反应可知,想要得到更多H2,需增加反应Ⅰ的发生,故错误。
故选:C。
19.(2分)化学兴趣小组的同学设计图1所示装置验证质量守恒定律,实验结束后发现燃烧产物中有黄色固体。
【查阅资料】①镁能与氮气反应生成黄色固体氮化镁(Mg3N2)。
②氮化镁能与水反应,Mg3N2+6H2O═3Mg(OH)2+2NH3↑。
同学们设计图2装置验证氮化镁与水的反应。向A烧杯中加入一种常见液体试剂,B烧杯中加入燃烧产物,滴入适量水,实验过程中A烧杯内有明显现象。下列关于上述两个实验的说法错误的是( )
A.图1实验中注射器的作用是测量气体体积
B.不能用镁代替红磷测定空气中氧气的含量
C.A烧杯中可加入无色酚酞溶液
D.图2实验还可以证明分子是不断运动的
【解答】解:A、图1实验中注射器的作用是平衡装置内外压强、防止橡皮塞飞出,形成密封装置等,该选项不正确;
B、不能用镁代替红磷测定空气中氧气的含量,是因为镁燃烧消耗氧气和氮气,该选项正确;
C、A烧杯中可加入无色酚酞溶液,是因为氮化镁和水反应生成氨气,氨分子是不断运动的,运动到酚酞溶液中时,与水结合生成*水氨**,*水氨**显碱性,能使酚酞溶液变红色,该选项正确;
D、图2实验还可以证明分子是不断运动的,该选项正确。
故选:A。
20.(2分)下列图象对应变化关系错误的是( )
A.加热氯酸钾和二氧化锰的混合物制氧气
B.铁丝在氧气中燃烧
C.加热高锰酸钾固体制氧气
D.加热氯酸钾和二氧化锰的混合物制氧气
A.A B.B C.C D.D
【解答】解:A、氯酸钾在二氧化锰的催化作用下加热生成氯化钾和二氧化锰,氯酸钾开始减少的同时,氯化钾从零开始逐渐增大,两者的变化同时停止,故A正确;
B、铁丝和氧气在点燃的条件下生成四氧化三铁,增加了参加反应的氧气的质量,所以固体质量从Y轴的某个位置逐渐增大,然后不变,故B正确;
C、高锰酸钾在加热的条件下生成锰酸钾、二氧化锰和氧气,固体中锰元素的质量不变,故C正确;
D、氯酸钾在二氧化锰的催化作用下加热生成氯化钾和二氧化锰,剩余的固体二氧化锰中含有氧元素,所以氧元素质量不会减小到零,故D错误。
故选:D。
二、填空题(60分)
21.(5分)现有①液氮;②水银;③二氧化碳;④清新的空气;⑤四氧化三铁;⑥冰水共存物;⑦氧气与臭氧的共存物;⑧充分加热氯酸钾、二氧化锰的混合物后留下的固体。请按要求填空(填序号):
(1)属于混合物的是 ④⑦⑧ ;
(2)属于氧化物的是 ③⑤⑥ ;
(3)属于单质的是 ①② ;
(4)含有氧分子的是 ④⑦ ;
(5)由原子直接构成的物质是 ② 。
【解答】解:①液氮是由氮元素组成,属于单质;②水银是由汞元素组成,属于单质,由原子直接构成;③二氧化碳是由碳元素和氧元素组成,属于氧化物;④清新的空气中含有氧气、氮气、二氧化碳等物质,属于混合物,空气中含有氧气,含有氧分子;⑤四氧化三铁是由铁元素和氧元素组成,属于氧化物;⑥冰水共存物是由氢元素和氧元素组成,属于氧化物;⑦氧气与臭氧的共存物是由氧元素组成的两种不同单质属于混合物,氧气中含有氧分子;⑧充分加热氯酸钾、二氧化锰的混合物后留下的固体中含有氯化钾和二氧化锰,属于混合物。
故答案为:(1)④⑦⑧;(2)③⑤⑥;(3)①②;(4)④⑦;(5)②。
22.(9分)化学用语在化学学习中占有重要的地位。
(1)用化学符号表示:
①2个氢离子 2H+ ;
②3个硫酸根离子 3SO42﹣ ;
③空气中含量最多的元素 N ;
④构成氯化钠晶体的最小微粒 Na+、Cl﹣ ;
⑤写出锰酸钾的化学式并标出锰元素的化合价 K2
O4 ;
⑥由地壳中含量最多的非金属元素和含量最多的金属元素组成的化合物 Al2O3 。
(2)如图是三种原子的结构示意图。
①A原子的结构示意图中x的数值为 2 。
②A、B、C三种原子中,与C原子化学性质相似的是 B (填“A”或“B”);A与C组成的化合物的化学式为 MgBr2 。
【解答】解:(1)①离子的表示方法:在表示该离子的元素符号右上角,标出该离子所带的正负电荷数,数字在前,正负符号在后,带1个电荷时,1要省略.若表示多个该离子,就在其元素符号前加上相应的数字,故2个氢离子可表示为:2H+;
②离子的表示方法:在表示该离子的元素符号右上角,标出该离子所带的正负电荷数,数字在前,正负符号在后,带1个电荷时,1要省略.若表示多个该离子,就在其元素符号前加上相应的数字,故3个硫酸根离子可表示为:3SO42﹣;
③空气中含量最多的元素是氮元素,其符号为:N;
④构成氯化钠晶体的最小微粒是钠离子和氯离子,其符号分别为:Na+、Cl﹣;
⑤元素化合价的表示方法:确定出化合物中所要标出的元素的化合价,然后在其化学式该元素的上方用正负号和数字表示,正负号在前,数字在后,所以写出锰酸钾的化学式并标出锰元素的化合价,故可表示为:K2
O4;
⑥地壳中含量最多的金属是铝元素,化合价为+3价,含量最多的元素是氧元素,化合价为﹣2价,二者组成的化合物是氧化铝,化学式为Al2O3;
(2)①在原子中,质子数=核外电子数,所以x=12﹣2﹣8=2;
②原子的化学性质与其最外层电子数有关,C原子最外层电子数为7,故与C原子化学性质相似的是B,根据质子数,A为镁原子,C为溴原子,二者形成的化学式为MgBr2。
故答案为:(1)①2H+;②3SO42﹣;③N;④Na+、Cl﹣;⑤K2
O4;⑥Al2O3;
(2)①2;②B;MgBr2。
23.(11分)氧气的性质和制取是初中化学的重要内容,请结合题中所给试剂回答下列问题。试剂:过氧化氢溶液、二氧化锰、氯酸钾。
(1)写出标号仪器的名称:① 分液漏斗 ;② 水槽 。
(2)若制取一瓶干燥的氧气,发生反应的化学方程式为 2KClO3
2KCl+3O2↑ ;应选用的发生装置是 B (填字母)。从试剂瓶中取出药品时,使用的仪器是 药匙 。
(3)选择气体收集方法时,不需考虑的性质是 AB (填字母)。
A.颜色
B.可燃性
C.溶解性
D.密度
(4)已知NO气体难溶于水,相同条件下密度略大于空气(密度与空气相近),极易与氧气反应。实验室收集NO的装置是(填字母序号) E 。若某气体可以用C装置收集,则换用F装置收集时,应将气体从 a (填“a”或“b”)端通入。
(5)如图2是对“MnO2催化H2O2分解制氧气实验”的创新设计。实验过程如下:
Ⅰ.将一支球形干燥管水平放置用滴管吸取3mL 5%的H2O2溶液加入干燥管的球泡中,再用药匙取0.2g MnO2粉末,加在干燥的进气管的管壁上。
Ⅱ.点燃橡胶塞上固定的棒香后,塞紧干燥管并将其竖立,观察现象。
①可观察到带火星的棒香立即 复燃 。
②下列各项是同学们对该创新实验的评价,你认为评价不合理的是 b (填序号)。
a.节约药品
b.反应速度太慢,耽误时间
c.实验现象明显,整个装置好似点燃的灯塔,趣味性强
【解答】解:(1)由图可知,仪器①为分液漏斗;仪器②为水槽;
(2)若制取一瓶干燥的氧气,应选择固体加热法,故应选择氯酸钾和二氧化锰制取氧气,氯酸钾在二氧化锰的催化下受热分解生成氯化钾和氧气,该反应的化学方程式为;2KClO3
2KCl+3O2↑。该反应属于固体加热反应,发生装置应选B;
从试剂瓶中取出固体药品时,使用的仪器是药匙;
(3)选择气体的收集方法时,应考虑气体的密度和溶解性,如果气体溶于水,不能用排水法收集,如果气体难溶于水,且与水不反应,可用排水法收集,如果气体的密度和空气相差不大,不能用排空气法收集,如果气体的密度比空气大,且与空气中物质不反应,可用向上排空气法收集,如果气体的密度比空气小,且与空气中物质不反应,可用向下排空气法收集,无需考虑颜色和可燃性。
故选:AB;
(4)已知NO气体难溶于水,相同条件下密度略大于空气(密度与空气相近),极易与氧气反应,故一氧化氮不能用排空气法收集,可用排水法收集,收集装置可选E;若某气体可以用C装置收集,说明该气体的密度比空气大,则换用F装置收集时,应将气体从a端通入;
(5)①将干燥管竖立后,过氧化氢在二氧化锰的催化下分解为水和氧气,氧气具有助燃性,可观察到带火星的棒香立即复燃;
②a、该实验所需药品较少,可以节约药品,不符合题意;
b、二氧化锰能加快过氧化氢的分解速率,反应速度快,符合题意;
c、由装置可知,整个装置好似点燃的灯塔,趣味性强,不符合题意。
故选:b。
故答案为:(1)分液漏斗;水槽;
(2)2KClO3
2KCl+3O2↑;B;药匙;
(3)AB;
(4)E;a;
(5)①复燃;②b。
24.(6分)空气和水都是是宝贵的资源。请回答相关问题。如图是以空气等为原料合成CO(NH2)2(尿素)的流程(部分产物已略去)。
(1)步骤①是工业上分离空气制氧气的过程,该过程发生 物理 变化(填“物理”或“化学”);X的化学式为 N2 ,得出结论的依据是 化学反应前后,元素的种类不变 。
(2)步骤③说明:化学反应在发生物质变化的同时,还伴随 能量 变化。
(3)步骤③反应 是 (填“是”或“不是”,下同)氧化反应,步骤④的反应 不是 化合反应。
【解答】解:(1)分离液态空气法的原理是利用空气中各成分的沸点不同进行分离,该过程中没有生成新的物质,属于物理变化;空气的主要成分是氮气和氧气,由流程图看出,X与氢气在一定条件下合成了氨气,根据质量守恒定律,化学变化前后元素的种类不变,因此X是氮气;故答案为:物理;N2;化学反应前后,元素的种类不变;
(2)Y为氧气,步骤③是煤在氧气中燃烧的过程,生成新物质,同时放出热量,伴随着能量变化;故答案为:能量;
(3)步骤③是煤在氧气中燃烧的过程,有氧气参加反应,属于氧化反应;步骤④的反应是二氧化碳和氨气合成尿素,化学方程式为:2NH3+CO2
CO(NH2)2+H2O,反应的特征不是”多变一“,因此不属于化合反应;故答案为:是;不是。
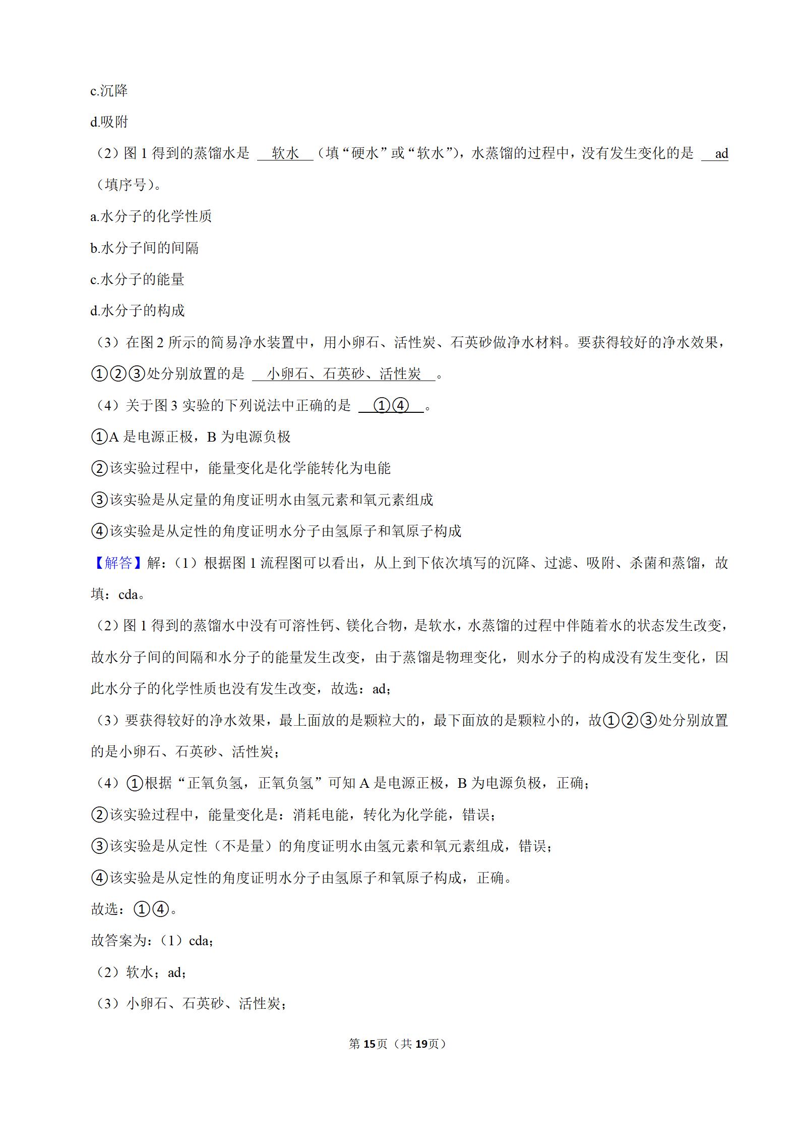
25.(6分)下面分别是某兴趣小组在实验室净化长江水样示意图(图1)、生活中的简易净水装置图(图2)、实验室电解水简易装置图(图3)。
(1)在图1流程方框内从上到下依次填写的“关键词”是 cda (填序号)。
a.蒸馏
b.蒸发
c.沉降
d.吸附
(2)图1得到的蒸馏水是 软水 (填“硬水”或“软水”),水蒸馏的过程中,没有发生变化的是 ad (填序号)。
a.水分子的化学性质
b.水分子间的间隔
c.水分子的能量
d.水分子的构成
(3)在图2所示的简易净水装置中,用小卵石、活性炭、石英砂做净水材料。要获得较好的净水效果,①②③处分别放置的是 小卵石、石英砂、活性炭 。
(4)关于图3实验的下列说法中正确的是 ①④ 。
①A是电源正极,B为电源负极
②该实验过程中,能量变化是化学能转化为电能
③该实验是从定量的角度证明水由氢元素和氧元素组成
④该实验是从定性的角度证明水分子由氢原子和氧原子构成
【解答】解:(1)根据图1流程图可以看出,从上到下依次填写的沉降、过滤、吸附、杀菌和蒸馏,故填:cda。
(2)图1得到的蒸馏水中没有可溶性钙、镁化合物,是软水,水蒸馏的过程中伴随着水的状态发生改变,故水分子间的间隔和水分子的能量发生改变,由于蒸馏是物理变化,则水分子的构成没有发生变化,因此水分子的化学性质也没有发生改变,故选:ad;
(3)要获得较好的净水效果,最上面放的是颗粒大的,最下面放的是颗粒小的,故①②③处分别放置的是小卵石、石英砂、活性炭;
(4)①根据“正氧负氢,正氧负氢”可知A是电源正极,B为电源负极,正确;
②该实验过程中,能量变化是:消耗电能,转化为化学能,错误;
③该实验是从定性(不是量)的角度证明水由氢元素和氧元素组成,错误;
④该实验是从定性的角度证明水分子由氢原子和氧原子构成,正确。
故选:①④。
故答案为:(1)cda;
(2)软水;ad;
(3)小卵石、石英砂、活性炭;
(4)①④。
26.(9分)空气中氧气含量测定的实验研究与改进。
(1)化学史上拉瓦锡用定量的方法研究空气的成分(实验装置如图1)。曲颈甑中汞的作用是 消耗氧气 。该实验的缺点是耗时太长且 汞有毒,污染环境 。
(2)实验室常用红磷燃烧的方法测定空气中氧气的含量(装置如图2)。
①写出红磷燃烧的化学方程式 4P+5O2
2P2O5 。
②对该实验认识正确的是 BD 。
A.红磷燃烧产生大量白雾
B.红磷熄灭以后,要等冷却到室温方可打开止水夹
C.红磷的用量多少不会影响测定的结果
D,该实验可说明氮气难溶于水
③用该方法测出的氧气含量常远低于
,可能的原因是 红磷不足或装置漏气或没有冷却至室温就打开止水夹 (写一条)。
(3)因红磷燃烧无法将装置中的氧气完全耗尽,根据铜和氧气在加热的条件下反应生成氧化铜固体设计了如图3实验装置,再次测定空气中氧气含量。
①连接好仪器后首先需进行的实验操作是 检查装置气密性 。
②装入足量铜粉,将硬质玻璃管固定在铁架台上,用酒精灯加热铜粉。加热时需要反复推拉注射器活塞,目的是 使空气充分流动,把氧气耗尽 。
③测得实验数据如表(读数时已将气球内的气体挤入硬质玻璃管):
请根据表格中的数据计算出空气中氧气的含量 20.6% (计算结果精确到0.1%)。
【解答】解:(1)化学史上拉瓦锡用定量的方法研究空气的成分(实验装置如图1)。曲颈甑中汞的作用是消耗氧气。
该实验的缺点是耗时太长且汞有毒,污染环境。
故答案为:消耗氧气;汞有毒,污染环境。
(2)①红磷燃烧的化学方程式:4P+5O2
2P2O5。
故答案为:4P+5O2
2P2O5。
②A.红磷燃烧产生大量白烟,该选项不正确;
B.红磷熄灭以后,要等冷却到室温方可打开止水夹,该选项正确;
C.红磷的用量不足,导致实验结果偏小,该选项不正确;
D,该实验可说明氮气难溶于水,该选项正确。
故答案为:BD。
③用该方法测出的氧气含量常远低于
,可能的原因是红磷不足或装置漏气或没有冷却至室温就打开止水夹。
故答案为:红磷不足或装置漏气或没有冷却至室温就打开止水夹。
(3)①连接好仪器后首先需进行的实验操作是检查装置气密性。
故答案为:检查装置气密性。
②装入足量铜粉,将硬质玻璃管固定在铁架台上,用酒精灯加热铜粉。加热时需要反复推拉注射器活塞,目的是使空气充分流动,把氧气耗尽。
故答案为:使空气充分流动,把氧气耗尽。
③空气中氧气的含量:
100%≈20.6%。
故答案为:20.6%。
27.(8分)乙醇俗称酒精,可作燃料,化学兴趣小组的同学对乙醇的组成进行探究。
【查阅资料】
①酒精灯中使用的是工业酒精,含有少量的水。
②酒精灯灯芯的主要成分是(C6H10O5)n(天然纤维素)。
(1)按图1装置进行实验,在酒精灯火焰上方罩一只干冷的烧杯。观察到烧杯内壁出现水雾,可知乙醇燃烧生成了水,从原料选取的角度分析,该实验的不足之处是 酒精灯灯芯中含有氢元素 。
(2)按图2装置进行实验,在集气瓶d中加入适量 澄清石灰水 ,将燃着的酒精灯放在 b (填“a”或“b”)处,从另一端连续抽气,观察现象可知乙醇燃烧生成了二氧化碳。兴趣小组同学认为该实验也不够严谨,原因是 酒精灯灯芯中含有碳元素,燃烧也能够生成二氧化碳 。
(3)用湿度传感器和二氧化碳传感器检测乙醇燃烧产物。用数据采集器检测到乙醇燃烧过程中,容器内二氧化碳浓度和相对湿度随时间的变化曲线如图4所示。同学们认为依据图4可以推断出乙醇含碳、氢元素,结合曲线图说明同学们判断的证据是 随着反应进行,二氧化碳浓度增大,说明反应生成二氧化碳,二氧化碳增大碳元素来自于乙醇,相对湿度增大,说明反应生成水,水中氢元素来自于乙醇 。
【解答】解:(1)从原料选取的角度分析,该实验的不足之处是酒精灯灯芯中含有氢元素,燃烧也能够生成水。
故答案为:酒精灯灯芯中含有氢元素。
(2)按图2装置进行实验,在集气瓶b中加入适量澄清石灰水,将燃着的酒精灯放在b处,从另一端连续抽气,观察现象可知乙醇燃烧生成了二氧化碳。兴趣小组同学认为该实验也不够严谨,原因是酒精灯灯芯中含有碳元素,燃烧也能够生成二氧化碳。
故答案为:澄清石灰水;b;酒精灯灯芯中含有碳元素,燃烧也能够生成二氧化碳。
(3)依据图4可以推断出乙醇含碳、氢元素,判断的证据是:随着反应进行,二氧化碳浓度增大,说明反应生成二氧化碳,二氧化碳增大碳元素来自于乙醇,相对湿度增大,说明反应生成水,水中氢元素来自于乙醇。
故答案为:随着反应进行,二氧化碳浓度增大,说明反应生成二氧化碳,二氧化碳增大碳元素来自于乙醇,相对湿度增大,说明反应生成水,水中氢元素来自于乙醇。
28.(6分)天然气是三大化石燃料之一,主要成分是甲烷。已知甲烷(CxHy)相对分子质量为16,请回答:
(1)写出甲烷的化学式 CH4 ;
(2)甲烷充分燃烧生成二氧化碳和水,请写出该反应的化学方程式 CH4+2O2
CO2+2H2O ;
(3)将甲烷和氢气的混合气体5.0g在足量的氧气中充分燃烧,生成2.2g二氧化碳,则原混合气体中氢气的质量为 4.2g 。
【解答】解:(1)甲烷的化学式为CH4;
(2)甲烷充分燃烧生成水和二氧化碳,反应的化学方程式为CH4+2O2
CO2+2H2O;
(3)设原混合气体中甲烷的质量为x。
CH4+2O2
CO2+2H2O
16 44
x 2.2g
x=0.8g
原混合气体中氢气的质量为5.0g﹣0.8g=4.2g。
答:原混合气体中氢气的质量为4.2g。
故答案为:(1)CH4;
(2)CH4+2O2
CO2+2H2O;
(3)4.2g。


















