站在跨境电商发展史的这一拐点之年,行业大佬们发出不同的声音。从上半年疫情下的血战到底,到下半年的逆势翻盘,出海企业所有的努力,最终换来了2020年中国跨境电商B2C出口额突破2.1万亿元规模的成果。

回顾过去一年跨境行业的大事件,全球市场对中国供应链的依赖,看到政策推动下的行业新希望,看到平台电商与独立站生态开始出现分野,看到资本化过程中对行业合规性的呼唤,看到出海营销有了新的势能,看到数字化*器武**重塑传统产业带……
国内零售大市场:跨境电商与免税、有税等互补发展,吸引消费回流
跨境电商系国内零售的主要构成之一,主要借助电子商务平台,购买进口商品。
最早国内外价差背景下,私人代购、海淘利用当时国内行邮税免税额等政策快速发展,此后国家也逐步通过立法等完善跨境电商模式,从规范尝试到鼓励,逐步增设跨境电商试点、扩大商品品类、提高购买限额、降低相关税率等,推动了我国跨境电商的蓬勃发展,核心是引导消费回流,并规范化发展。
目前来看,国内跨境电商零售商品需要满足《跨境电子商务进口商品清单》,通过保税仓模式或海外仓直邮模式进关。
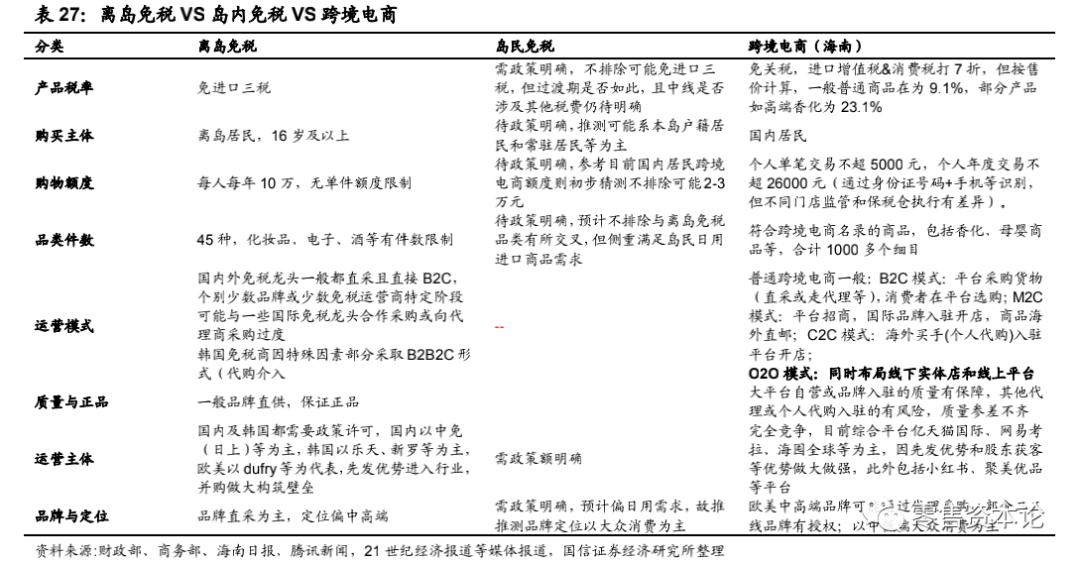
参考2018 年规定,跨境电商每人每年免税额度 26000 元(单次不超 5000 元),但额度内免关税,增值税、消费税打7 折,因此普通商品一般综合税率为 11.2%,高档香化等为 25.5%。
与之相比,海淘直邮虽然有 50 元内的免税额度,行邮税高达 15%、30%、60%等。
国内跨境电商零售规模近千亿,全国已布局125 个跨境电商综试区。根据网经社数据,2019 年中国进口跨境电商销售交易额 24700 亿元(含 B2B\B2C\C2C等多种模式,B2B 等主导),同比增长38.3%,近几年持续高增长。
从进口零售角度,参考海关、网经社、德勤等数据,中国跨境电商进口零售销售额约918亿元,规模较可观。
根据网经社等数据,进口跨境电商用户规模1.25 亿人,同比 2018 年的 8850 万人增长 41.24%。
据此国信证券分析师估算进口跨境电商零售的客单价约734 元。同时,跨境电商综合试验区不断增加,目前全国已设立 125 个跨境电商综合试验区,其中 2020 年新增 46 个城市和地区。

天眼查APP专业版数据显示,免税相关企业(全部企业状态)年注册量在2020年猛增,全年共新增1.9万家相关企业,为2019年的近30倍。
其中,海南省全年新增近9,200家免税相关企业,占全国相关企业增量的48%。

自贸港建设背景下:海南跨境电商有望新看点
2020 年之前,海南跨境电商零售进口基本处于起步阶段。海南跨境电商最早源自 2015 年海口综合保税区获批成为“海南省跨境电商综合试验区”,但近几年在跨境电商零售进口层面仍相对处于起步阶段,2019 年仅实现交易额 6163 万元,我们推测与其周边辐射人口相对有限及物流等成本制约相关。
2020 年后伴随自贸港建设及政策支持,海南跨境电商有望开启较快发展。
2020年初,根据《关于扩大跨境电商零售进口试点的通知》,海南全岛纳入跨境电商零售进口试点范围。
2020年4月,国务院同意在三亚设立跨境电商综合试验区。2020 年 6 月自贸港方案公布后,伴随海南自贸港建设,为海南跨境电商发展提供了有利条件据海南省商务厅统计,2020 年海南跨境电商零售进口额实现 5.26亿元,同比增长 753%,主要进口商品包括宠物食品、香化美妆产品等。
目前已有195 家跨境电商企业在海南海关备案,其中天猫国际、考拉海购、卓志集团、洋葱集团、陆地港集团等企业纷纷进驻海南。
目前,海南正以海口、三亚、洋浦经济开发区为重点,探索多模式发展、差异化发展、线上线下融合发展路径,推动跨境电商加快发展。


海南跨境电商进口零售发展关键词:立足自贸港背景,全域放开,线下自提
与国内其他区域跨境电商业务相比,国信证券分析师认为海南未来跨境电商进口零售业务发展核心点在于几个方面:
海南自贸港建设下,海南跨境电商未来在税收、进口报关、仓储物流等方面拥有众多优势。
一是所得税优惠,本地电商企业未来可享受企业所得税和个人所得税“两个 15%”的优惠政策,有效降低运作成本;并结合内地已经实施的“无票免税”“核定征收”等税收优惠,可快速提升运作效率;
二是报关环节方面,海南未来有望全面推行“极简审批”制度,实行自由便利的贸易政策,通过制度、管理、服务三方面创新和全方位协同发展,形成连接国内外、自成体系的市场,从而有助于跨境电商全产业链的打造;
三是仓储物流方面,基于货物在自贸港内不设储存期限、不限制存放地点的利好政策之上,海南未来可以同步优化口岸物流、区内物流和各类仓储设施,全岛统筹建设物流网和口岸衔接网,建立全球采购系统,打通国际物流配送、国际贸易,助力电商企业在海南进口商品并销售,相对流程可以更加便捷。

全域放开,线下自提。目前,海南全岛都被认定为跨境电商零售进口试点范围,海口和三亚为跨境电商综试区、加上现有的海口综合保税区、洋浦保税港区,海南拥有多个可开展跨境电商网购保税进口模式、区域出口模式的站点。
同时,虽然国内其他也有部分区域支持跨境电商线下自提,但多数系该区域保税区内部。
而海南跨境电商未来可以尝试全域内线下自提,可以开设更为广泛的跨境电商O2O 体验店,带来发展新看点。

展望:产品定位额度使用差异,预计有望与离岛、岛民免税协同发展
结合前文分析,海南未来将形成离岛免税、岛民免税以及跨境电商等融合发展的旅游零售新格局,通过各自优势品类品牌SKU 错位发展,背靠海南自贸港建设优势,共同做大海南旅游零售蛋糕。
具体来看,三者在商品税收、购物对象及额度、品牌品类 SKU 等方面预计各有优势。
首先,离岛免税的税收优惠程度相对最高,面对国内离岛居民,年总额度高达10 万,且无单件额度限制,因此客群定位也相对良好,目前来看也吸引众多国际知名品牌入驻,未来高端顶奢品牌也有望持续丰富,品牌定位相对偏中高端。
其次,岛内居民免税参考前文分析,目前暂未正式确定,税率优惠可能接近离岛免税,但也可能介于离岛免税与跨境电商二者之间,推测运营主体中线较为多元,但品牌定位以大众消费为主,与离岛免税品牌SKU 上或相对有一定差异,当然具体仍待政策明确。
其三,从跨境电商的角度,一是税率预计在现行政策框架下仍然系免关税、增值税&消费税打 7 折(全面封关后跨境电商的税率情况仍待明确,包括本岛、岛外是否区别等),税收优惠或相对不及离岛免税、岛民免税等;
二是额度明显低于离岛免税,且单件限制较高,不利于精品等品类,同时从国内过往跨境电商零售平台品类分布来看,美妆类一般占比20-30%,母婴占比 17-20%,服装12-18%,此外保健品也是天猫国际等主流平台的重要构成,与国内离岛免税的品类既有交叉,也有差异。从品牌侧重来看也有差异。
相对而言,大众品牌更加丰富,而欧美中高端品牌直接获得授权销售的相对仍有限。简言之,我们预计跨境电商在品类品牌SKU 侧重上与离岛免税仍有差异,更多系互补协同发展。



整体来看,海南跨境电商业务一是可线上平台+线*体下**验店兼顾 O2O 发展;二是因为采购多元品类 SKU 也可以与离岛免税等形成一定互补:
离岛免税中高端产品在品牌丰富度、正品背书、购物环境上占优,而跨境电商则在税率相对不高的大众护肤产品、母婴产品、保健品上有自己的优势。
部分投资者可能担心跨境电商分流离岛免税蛋糕,但结合前文分析,跨境电商与海南离岛免税相比,目前税率不占优,且采购渠道多元下品质或也有一定差异,优势品牌SKU不尽相同,目前适用客群、额度均有差异,因此我们认为跨境电商直接分流离岛免税相对较为有限,更多是互补发展。
综合来看,未来离岛免税、岛民免税、跨境电商更多是通过品类品牌sku 差异化,渠道多元化盖人群差异化,共同做大海南旅游零售蛋糕。
注:本文内容主要摘自国信证券,零售资本论整理推送