
本文转自自主可控新鲜事

出品丨自主可控新鲜事
文章共13292字,建议阅读时间20分钟
公众号转载请注明出处
计算工具的演化经历了由简单到复杂、从低级到高级的不同阶段,如从“结绳记事”中的绳结到算筹、算盘计算尺、机械计算机等。它们在不同的历史时期发挥了各自的历史作用,同时也启发了现代电子计算机的研制思想。
计算机(computer)俗称电脑,是现代一种用于高速计算的电子计算机器,可以进行数值计算,又可以进行逻辑计算,还具有存储记忆功能。是能够按照程序运行,自动、高速处理海量数据的现代化智能电子设备。
但是,你知道计算机的发展史以及经历的不同阶段么?下面小新就为大家一一介绍。
在史前时代,德国科学家契克卡德(W. Schickard)制造的人类有史以来第一台机械计算机,这台机器能够进行六位数的加减乘除运算。这一划时代的发明为人类的计算机发展奠定了基础。“穿孔纸带”、二进制、布尔代数以及手摇式计算机、按键式计算机开始出现,为百年后出现的数字计算机奠定了方法与理论基础。
在电子管时代,ENIAC于1946年在费城公诸于世,它通过不同部分之间的重新接线编程,还拥有并行计算能力,但功能受限制,速度也慢。ENIAC的问世标志现代计算机的诞生,是计算机发展史上的里程碑。
后来,晶体管的发明大大促进了计算机的发展,晶体管代替电子管,电子设备体积减小。1956年,晶体管在计算机中使用,晶体管和磁芯存储器导致了第二代计算机的产生。第二代计算机体积小、速度快、功耗低、性能更稳定。首先使用晶体管技术的是早期的超级计算机,主要用于原子科学的大量数据处理,这些机器价格昂贵,生产数量极少。
在集成电路时代,计算机速度更快(一般为每秒数百万次至数千万次),而且可靠性有了显著提高,价格进一步下降,产品走向了通用化、系列化和标准化等。应用领域开始进入文字处理和图形图像处理领域。
从1970年开始计算机硬件方面就和现代一样了,逻辑元件采用大规模和超大规模集成电路(LSI和VLSI)。软件方面出现了数据库管理系统、网络管理系统和面向对象语言等。其标志性事件是1971年世界上第一台微处理器在美国硅谷诞生,开创了微型计算机的新时代。
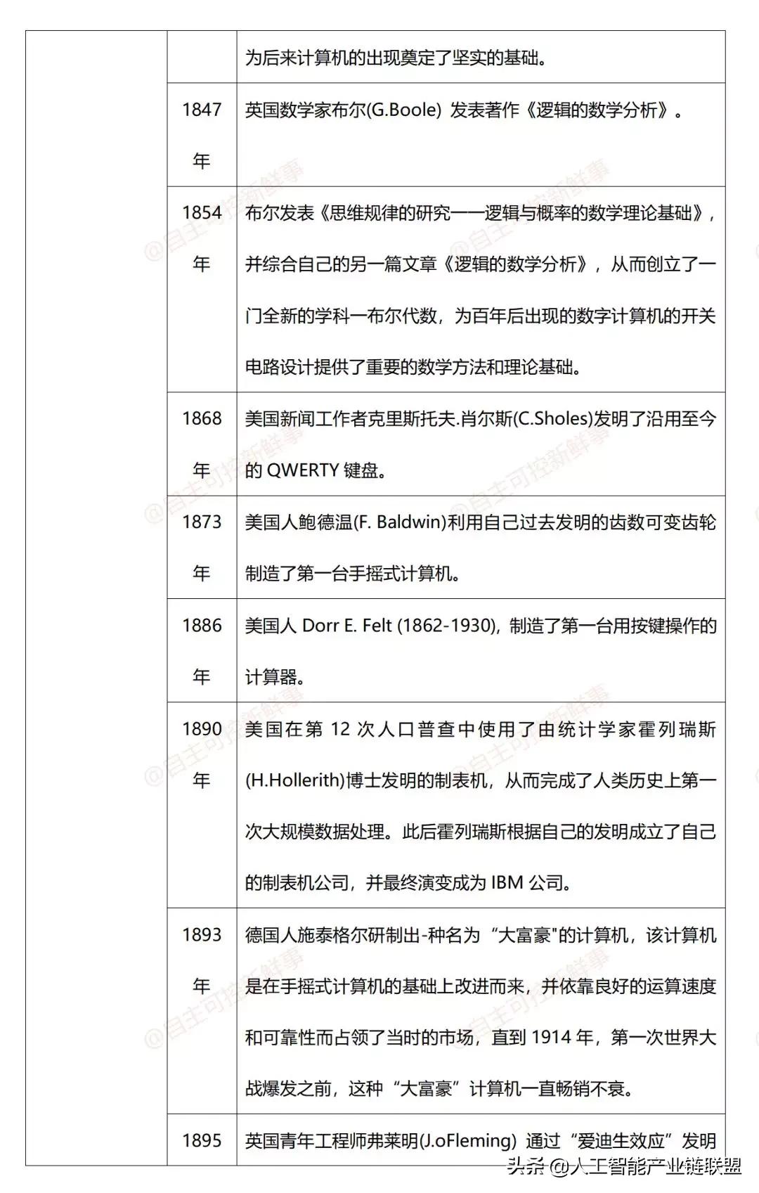
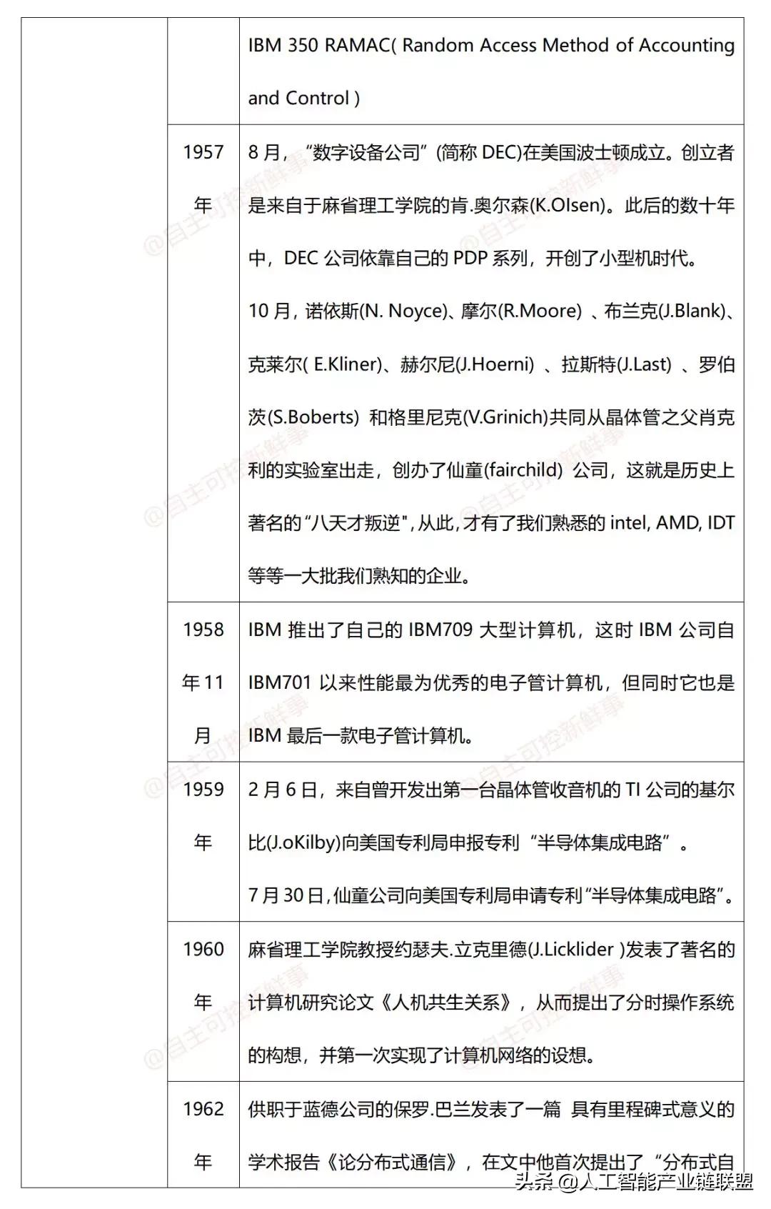
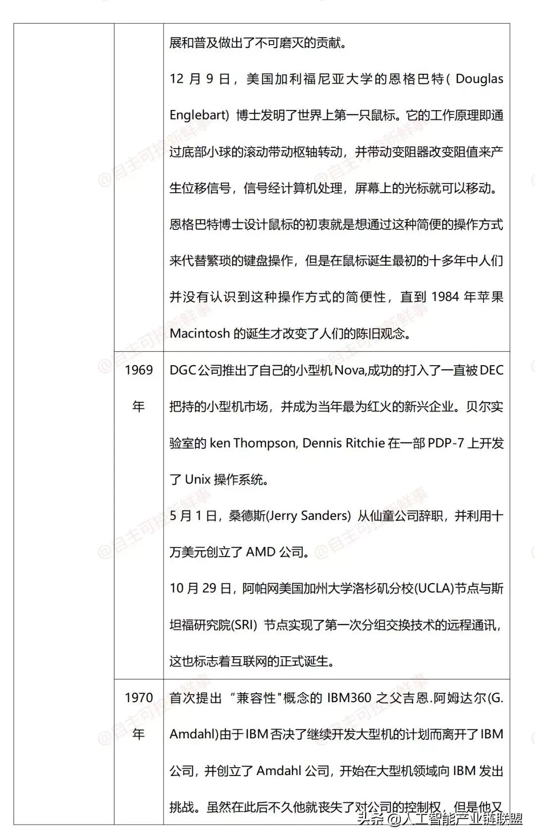
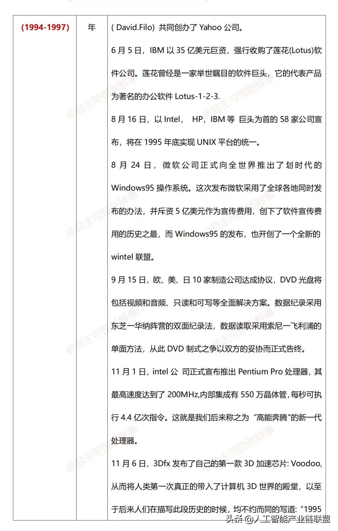
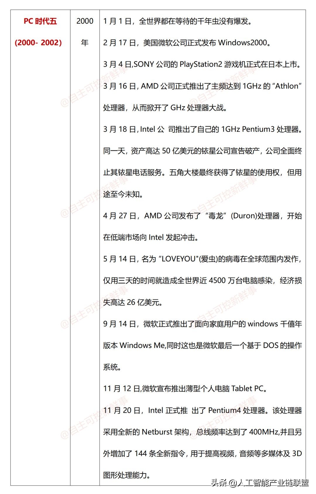
以下为计算机发展时刻表:




























文章编辑综合自网络,如有不全欢迎后台补充留言
相关阅读
【工业机器人】全球工业机器人详细产业链梳理!
【智能工厂】智能工厂如何快速落地
【工业技术】航空制造推动新概念机器人发展(上)
【工业技术】航空制造推动新概念机器人发展(下)
【AI】一文读懂人脸识别技术
【AI】解析 | 人工智能发展及技术架构
【AI】(收藏)从 A-Z 全面盘点人工智能专业术语梳理!
【AI】计算机视觉入门大全:基础概念、运行原理、应用案例详解
【AI】一文读懂机器学习、数据科学、人工智能、深度学习和统计学之间的区别
【智能仓储】一文带你彻底搞懂智能仓储!
【深度学习】12张高清思维导图,总结深度学习
【神经网络】给初学者们讲解人工神经网络(ANN)
人工智能的基础--知识分类
【AI】一文读懂人工智能产业链
【AI】中国人脸识别产业链全景图!
【AI】史上最全的人工智能(AI)产业链地图!
【芯片】国产芯片大全:70个细分领域代表企业
人工智能产业链深度透析—基础层
人工智能产业链深度透析-技术层
人工智能全产业链深度透析--(综合)
人工智能产业链深度透析—产业应用医疗篇
朱松纯 | 人工智能的现状、任务、构架与统一(上)
朱松纯 | 人工智能的现状、任务、构架与统一(中)
朱松纯 | 人工智能的现状、任务、构架与统一(下)
【AI】美国国家人工智能研发战略规划2019
【智慧农业】2018中国农牧家禽行业智慧养殖白皮书
【智慧农业】2019年智慧农业市场调研及前景研究报告(附PDF*载下**)
【智能家居】我国智能锁产业现状及未来发展趋势分析
【知识图谱】详解知识图谱关键技术与应用、AI图谱技术在知乎的应用实践、如何构建多快好省的“知识图谱即服务”
荐:
【中国风动漫】除了《哪吒》,这些良心国产动画也应该被更多人知道!

声明
免责声明:部分文章和信息来源于互联网,不代表本订阅号赞同其观点和对其真实性负责。
编辑:Zero