第一篇:河北批次详解
考生如被上一批次高校录取,不能再参加下一批次高校的录取;如未被上一批次高校录取,其参加下一批次高校录取的机会不受影响。
1.河北提前批次详解
2018年我省普通高校招生录取批次依次为:提前特殊类型批、本科提前批A、本科提前批B(对口本科批)、本一特殊类型批、本科一批、地方专项计划、本一少数民族预科班、本二特殊类型批、本科二批、边防军人子女预科班、本二少数民族预科班、专科提前批(对口专科批)、专科批。
集中填报志愿时间
相关批次一志愿

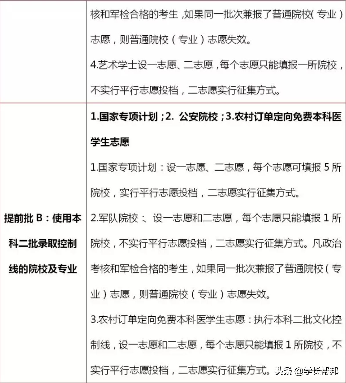
2.各批次录取规则




第二篇 河北地区的定向招生项目普及
定向是什么?
入学时与省、市、县签订合同,毕业后,省市县承诺安排有编制的工作。一般分数线比普通师范、普通医科要低。
1 定向医学生
2018年我省安排河北医科大学和华北理工大学为乡镇卫生院培养订单定向免费5年制本科医学生100人,专业为临床医学。招生计划列在本科提前批B,计划性质为“定向”,执行本科二批文化控制线,设一志愿和二志愿,每个志愿只能填报1所院校,不实行平行志愿投档,二志愿实行征集方式。
高考报名时,通过当地招生考试机构资格审核且已完成公示的考生,方可填报。否则,填报的志愿无效。
免费定向本科医学生录取后、获得入学通知书前,须与培养高校和定向就业所在地的县级卫生健康、人力资源社会保障行政部门签署定向培养和就业协议,承诺毕业后到有关基层医疗卫生机构服务6年。免费定向本科医学生在学期间户籍仍保留在原户籍所在地,毕业后可按有关规定迁入定向就业所在地。
2 定向师范生
部署六所师范规定必须回河北省就业,省属师范生按招生时签订的市、县、或村镇就业。服务期6年。根据河北教育考试院的消息,定向师范生就业后若违约,赔偿培养费的150%(参考:北京违约金3.6万)
(一)毕业后未按协议约定从事中小学教育工作的,应在违约处理决定公布后1个月内,一次性向丙方退还所享受的公费教育费用,并缴纳该费用50%的违约金;超过时限须按每天1‰的比例支付滞纳金。
(二)毕业后从事中小学教育工作未满6年且未经丙方同意的,在离开教育岗位之日,按不足服务年限数(包括离开当年)每年10%的比例一次性向丙方退还所享受的公费教育费用,并缴纳该费用50%的违约金;超过时限须按每天1‰的比例支付滞纳金。
注意:定向生分数一般比普通类分数要低,建议提前看一下定向生合同,如果违约条件可以接受的话,可以低分进好学校的定向,毕业违约考研或工作。
第三篇 河北2018录取结果整体分析
1. 一二线城市的非985、211学校分数线虚高
报985、211理由:现在的学生以后都要读研的,不是本科毕业就去就业!而且本科学历跟孩子一辈子,能选非偏远地区985、211的一定要读985、211!举例:北物资、北印刷、苏州科技、上海二工等。
2. 中外合作分数线明显偏低
其它的省份中外合作仅比普通类低5-20分,甚至有部分只投放优势专业的中外合作分数比普通类要高,但是河北的中外合作比同校普通类低30-60分。

3. 大学分校分数线偏低

4. 南方大学分数线偏低

在第四轮教育部评估中:
外国语:川外比大外高一档次,但是川外分数线低
教育类:广西师范B,曲阜师范和福建师大B-
有点累:西安邮电C+,重庆邮电B+
综合类:渤海大学位于锦州,南通大学与上海隔江相望
5. 艺术、体育类院校普通专业分数线偏低

6. 一二本兼招大学的二批次分数线

以上分析基于如下数据:
《2018各高校在河北招生录取分数线及对应位次(理科)》
《2018各高校在河北招生录取分数线及对应位次(文科)》
《2018中外合作项目在河北招生录取分数线与普通录取对比》



评论留言或者私信可获取数据。