2020年11月12日,苹果门户网站已正式上线磁吸类产品MFM认证入口。
一、MFM认证简介
MFM认证即Made for MagSafe,是苹果公司针对磁吸类的保护套、车充、卡包,以及未来的磁吸配件,推出的全新的配件认证生态链。苹果海外官网展示了Made for MagSafe认证的徽标,并且介绍到使用MagSafe磁吸模组生产的车载无线充可以确保iPhone12或iPhone Pro在颠簸的路上安全吸附在无线充上,使充电效率更高。
磁吸模组样式如下:
安富利官网后台MagSafe保护壳磁吸模组的内容:
模组型编号:MFI677-23635-samples;
类型:MagSafe Case Attach Module;
交期:一周(50套模组为一组起批量)。
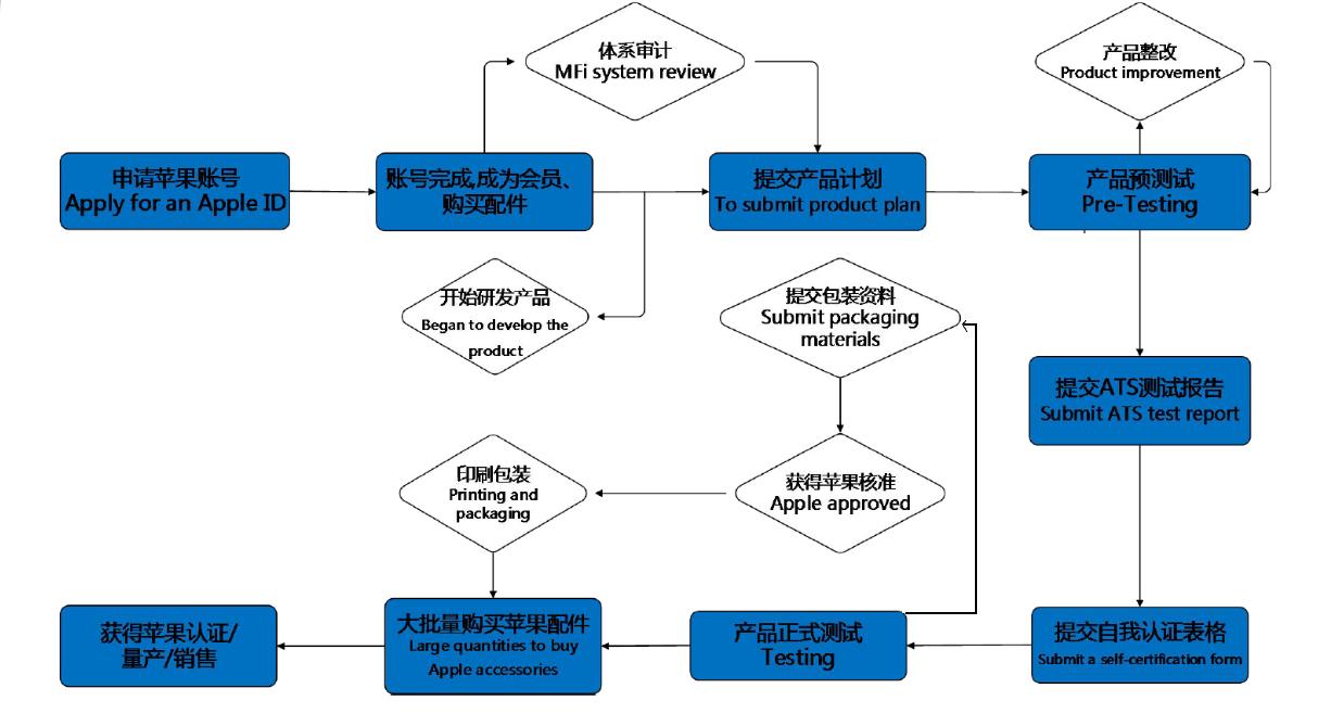
二、MFM认证流程
与苹果MFi流程类似


三、MFM认证范围
苹果推出的磁吸类的保护套、车充、卡包,以及未来的磁吸配件等产品。
四、MagSafe配件测试项目
MagSafe类配件需要检测磁场干扰、产品设计、机械结构要求,若是背夹类MagSafe配件需要额外增加背夹厚度、背夹设计、背夹结构、背夹兼容性、OTA等测试。
关于MagSafe配件技术解析的标准,众乐认证已经为您准备好文档。
五、MFM认证价值
1、MFM认证企业就是苹果公司的会员,会员有向苹果公司代理AVNET购买苹果配件(lightning、耳机线控、无线智能IC等)资格、可以在通过认证的产品上使用MFM LOGO;
2、企业提升品牌形象和产品价值的重要途径,也是各买家及零售商选择供应商的首要条件。
好了,我是只给你讲有用认证干货的*妞小**,是个大~美~女~哦~,如果你对我提到的认证有任何疑问的话,可以留言在评论区,我都会回复哦!走过路过的客官们,还请赏个关注,收藏和评论,感谢您的支持。