接近光和环境光类故障机维修指导
接近光和环境光类故障机维修流程图

接近光和环境光类故障机维修原理图

由于所有sensor的I2C都挂在I2C0一个通路上,直接测试C2701和C2702信号。
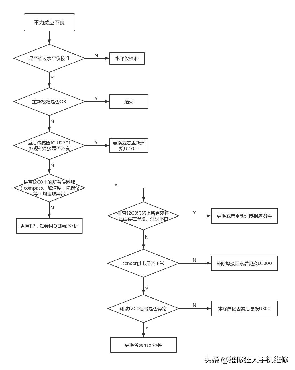
加速度传感器类故障机维修指导
加速度传感器类故障机维修流程图

加速度传感器类故障机维修原理图

由于所有sensor的I2C都挂在I2C0一个通路上,注意按照可以选择比较合适的网络测试,注意区分数据。
指南针传感器故障机维修指导
指南针类故障机维修流程图

由于所有sensor的I2C都挂在I2C0一个通路上,注意合适的网络进行测试。
指南针类故障机维修原理图

Sensor I2C地址汇总:

Hall传感器类(仅海外版本有)故障机维修指导
Hall传感器类故障机维修流程图

Hall传感器类故障机维修原理图

马达震动类故障机维修指导
马达震动类故障机维修流程图

马达震动类故障机维修原理图

受话器类故障机维修指导
受话器类故障机维修流程图

受话器类故障机维修原理图


扬声器类故障机维修指导
扬声器类故障机维修流程图

扬声器类故障机维修原理图

