
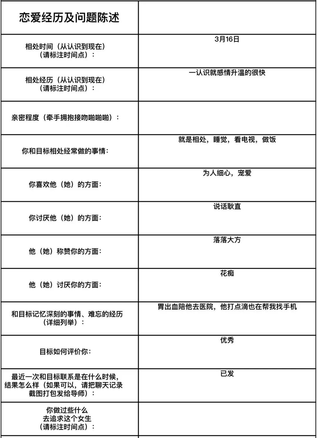
只要教人谈恋爱,
就能月入10万的工作
在抖音、微博、知乎等社交媒体上,你随时都有可能刷到情感咨询的广告。
情感咨询以教学员脱单、挽回、分离小三为主。
当你经历失恋难以自拔,或感情遇到困扰,你在寻求情感导师帮助时,电话那头为你头头是道分析的情感导师,究竟是怎样一群人?
诱老师是一个在情感咨询行业混迹了7年的过客。
他曾被情感咨询吸引,想做一个跟别人都不一样的导师,但最终选择离开。
以下,是诱老师的口述——
一
一个双相情感障碍女孩
她是最让我头大的女孩。
她男朋友是个韩国人,她和他谈了半年,又试图挽回了半年。前前后后,女孩在情感咨询上花了将近10万块。
在找到我之前,她已经换了三任情感导师。第一任导师是“基础”级别的,交了8800。第二任导师是同一家情感咨询机构给她推荐的更“高级”的导师,交了12000。第二任导师服务到一半,她觉得和导师不太匹配,又换了第三任。到我这时,她一次*交性**了5万。
导师的级别根据的是从业时间、个人能力,当然也会有商业包装的成分。几千块钱的,学员如果闹退款,公司懒得掰扯,就退了,而万元以上的要是闹退款,就很麻烦。
超过2万的案子,公司都会很关注,每周案例讨论会都会把该学员的案例单独拿出来聊。1万以下的案子,就没有这个待遇。当时这个女孩交了5万,导师部主管三天两头就会跟我问她的情况。

诱老师曾在的一家情感咨询机构收费价格表
在我接触的各类案子里,最简单的是教人恋爱,最难的是死局案,也就是俩人微信拉黑、没有共同好友、还是异地。如果以10颗星计算,女孩的案子在我眼里本来只能算4颗星的难度。
她和男朋友分手也是因为一些鸡毛蒜皮的小事。女孩觉得男生对她付出不够,不断向男生索取,男生最后累了。
但女孩有双相情感综合症和边缘性人格障碍。当她把防备放下来的时候,特别好沟通,就是很温温柔柔的一个女孩子,但当她把自我保护起来的时候,就会进入很爆炸、很偏激的状态。
女孩出生在重庆,是个95后,七八岁就到了日本,从日本一所有名的高校毕业后,从事证券投资工作,月薪折合人民币能在5万左右。
我跟她语音沟通时,听到她的中文有很严重的口音,我有时说一些成语,她会听不懂。
她的父母对她从小要求很严厉。虽然不会打她、骂她,但给她营造的是一个比较扭曲、物化的价值观,会告诉她,一个人的价值,就是一个人的学历、外貌、钱,而把所有关于品德的价值全都掩盖掉了。
那时是2019年,我差不多每周会跟她通3-4次电话,一次聊1个小时。我会具体告诉她一些相处方法。
比如两个人见面,男生迟到了,这个女孩总会摆出讲道理的口吻和男生论对错,说你迟到了多不好,我等了你多久。男生听到后会认为女孩在指责自己,我又不是故意迟到的,你老揪着我不放干嘛?于是讲道理就变成了吵架。
我教她,女孩正确的做法是装哭,委屈巴巴的看着男朋友,说你知道你的小宝贝等了你多久了吗?如果男生确实迟到了,这时候他恨不得跪下来给你道歉。
这个女孩后来怎么样我就不知道了,因为我从那家情感咨询机构离职的时候,她又被交接给了下一任导师。
二
教人恋爱,也教人分手
情感咨询的业务包括帮人泡妞、教人恋爱、帮人挽回、婚姻家庭维护、分离小三,甚至帮小三上位。

诱老师的学员信息情况登记表
我最喜欢的是教人谈恋爱和帮人挽回。
恋爱的学员大部分问题是自卑,第二可能是没经验。不管是男生还是女生,他们在感情中,会习惯性地把自己放在一个比较低的姿态,去追求一个人。
他们所有的恋爱知识可能都来自于那些不靠谱的恋爱小说或言情剧,但那种很理想的恋爱状态在现实中很难达到。
这类学员对恋爱会抱有不切实际的幻想,包括自我感动,比如淋着雨跟对方表白,在我眼里是很可笑的。
这类案子其实是最简单的,只要教他们正确的恋爱观、正确的两性相处方法。我跟他们讲的这些内容很多都是从《男人来自火星,女人来自金星》《爱的五种能力》这两本书里看到的。
难度再大一点的是*击狙**单,就是学员有单一的目标,TA给我们交了学费,就是为了去搞定一个人。
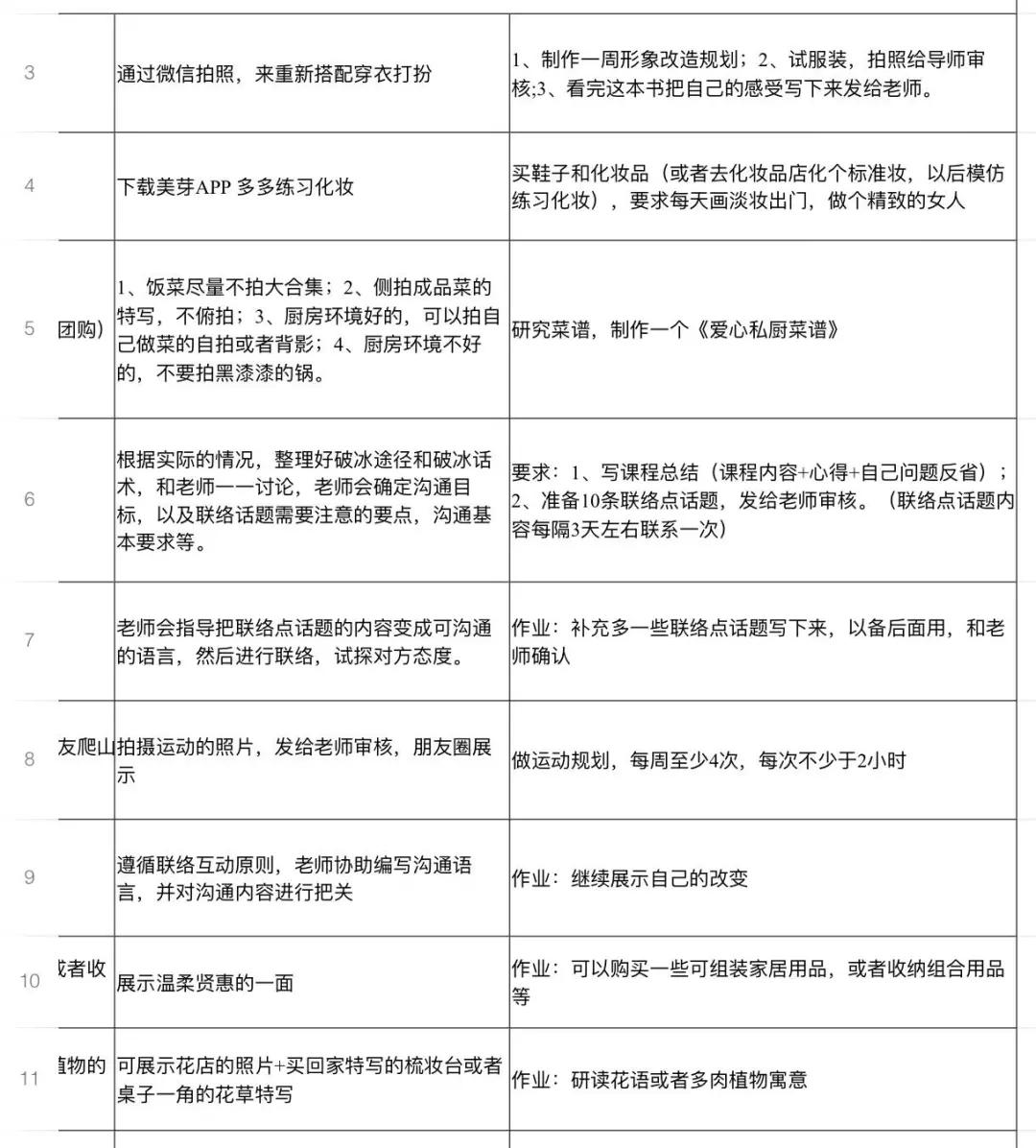
这种情况就要通过我们给学员填写的信息表,分析特定目标是一个什么样的人,这是光看目标对象的朋友圈无法获取的,因为有些人根本不发朋友圈。


诱老师给学员填的信息表部分内容
表格里关于目标对象的一些信息,学员自己也不了解,我们就会教学员一些话术,让他们在跟目标对象沟通时去套取信息。最简单粗暴的方法,就是两个人聊天气氛到位了,直接问,你喜欢什么样的女孩,或你喜欢什么样的男生?
根据学员和目标对象的条件、性格、两个人相处的细节等各方面信息,我们会分析、判断对方会喜欢什么样的异性,就把学员塑造成目标喜欢的样子。

诱老师为学员撰写的《自我提升方案》部分内容
但如果这个学员本身是7分,而目标对象喜欢的是4分,我会直接告诉这个学员,这个人不值得你喜欢,TA不喜欢你,不是你的问题。

诱老师为学员撰写的《自我提升方案》部分内容
在挽回的学员里,有7-8成都是女学员,其中平均年龄在24-30岁,二十七八岁的女孩是最多的。这个年龄的女孩到了适婚年龄,没有太多的时间和精力重来了,而且也具有一定的经济能力。
我遇到过一个来挽回的25岁女孩,是那种看起来甜甜的、清纯、个子矮矮的女生。
她和男朋友分手的原因,是她太过善解人意,她不会提出自己的需求,于是不被男朋友在乎。我在这段教学的过程当中,其实是一直在引导她放弃的。
在我眼里,这个男生根本就不配她,而且他们这段感情结束不是因为这个女生,而是那个男生腻了。所以,我跟她上课的时候,更多的是教她如何爱自己。
在我接手过的案子中,也有帮忙分离小三的。
我们会制做一张假的艾滋病检查报告截图,以我们这边的邮箱匿名发给男生,制造他跟小三间的矛盾。就算明知道截图是假的,但男生看到后一定会介意。
我们还会假装小三的头像,制造小三和其他男生的聊天记录,同样匿名发给男生。
更狠一点的办法,我们可能会真的派一个男生,去加小三微信,然后跟她聊,毕竟小三也会有情感窗口,也会寂寞,特别是知道被小三后,发现生活中出现了一个更优秀的男人,她也会想骑驴找马。
这个时候,小三一心虚,她和男生会吵得更厉害。

诱老师制作的《拯救婚姻计划书》部分内容,通过派出男演员以PUA五步陷阱法的方式与小三暧昧
另一方面,我们会教学员提升自己的异性吸引力,包括教她们穿搭和一些*技巧性**。
我会教她们一些诱惑老公的办法,比如找个情趣酒店,或者买一些cosplay的服装、性感点的情趣内衣,尝试玩一些角色扮演,今天喊声哥哥,明天穿一身职业装,喊一声张经理,回来啦,给你倒杯水吧?然后不小心把水洒在自己身上,白衬衫又很透。
但我也明白,即使这个男生回归了家庭,后续肯定还会再次出轨,只是那时就不是我们的事了。
三
从PUA教练转型到情感导师
目前国内比较大的情感机构,或是最早的一批情感机构,很多都是从PUA转型而来的。
他们或多或少都有PUA的影子,老板要么曾是某PUA团队的导师或学员,要么整家公司都是原PUA团队的转型。
在成为情感导师之前,我其实也是一个PUA教练。
那时我19岁,才大三,最开始并不知道有PUA这个行业。我在网上看到一些相关的理论帖、教学帖,觉得这些东西我都会,有种小时候看课本,一看这道题这么简单的感觉。
我就自己建了一个交流群,分享自己追女孩的经验。因为年纪比较小,觉得追到了很多女孩,女孩的照片好看,会满足一种虚荣感。
我到今天为止,暧昧过的女生有千八百个,但谈过恋爱的只有四个。

2020年5月20日中午时分,上海,不少情侣专程赶来甜爱路上打卡
找我报名学PUA的99%都是男性,其中大部分都是单纯的直男,20多年了,可能连初吻还在。
其实我教他们的PUA就是追女孩的方法,比如女孩喜欢浪漫,那你需要做的就是浪漫,女孩喜欢被偏爱,那你就要告诉女孩,你在我心中是唯一且特殊的。
当年,我的交流群建了一个月,差不多有140多个人,就有人主动在群里跟我说,你这么厉害,你要不当老师,我愿意花钱跟你学。我当时一想,卧槽,教人谈恋爱还能赚钱?
然后我就发了个群公告,说我今天开班教学,有没有人愿意继续跟我学?当天就有三个人,一人给我转了600块钱,我就这样走上了当老师这条路。
我第一次忐忑,是在第一次开线下公开课的时候。
当时我租了一个大会堂,自己做了PPT课件,下面坐了三五十个人,全都是我完全不认识的陌生人,他们水平各有高低,甚至有人完全不懂PUA,只是听说可以学泡妞,就慕名而来。
讲之前,我很担心别人会不会笑话我,我会不会讲的不够好,有没有人会闹?但是我一上台开始讲的时候,看到下面的人很认真地看着你,我就越讲越自信。我也不知道为什么会有那种迷之自信。

2013年11月10日,沈阳,在“光棍节”即将来临之际 ,辽宁大学校园里一群学生组织了300多名女同学,将个人信息放在一个“脱单箱”里,由学校的男同学抽取心仪的女同学,来摆脱单身
我的高考成绩只有400多分,进的是一所野鸡学校。但不管我在生活中是什么样子,只要我踏入PUA这个行业,所有人都会很尊重我,甚至崇拜我。
有个28岁的男孩,女朋友比他小五六岁,还没玩够,而男孩家里催婚催得紧。男孩找到我,问我怎么办?
我就教给他PUA的五步陷阱法,让他对女孩忽冷忽热,情感指责,跟女孩说:“你再不听话,我一定会跟你分手,而且破坏掉你自己现有幸福生活的那个人是你。”
最后,那个女孩被折磨得安全感缺失,就乖乖结婚了。男孩为了感谢我,给我封了2万块钱红包。
2014年,国家开始净网打黑,把整个PUA圈子的引流渠道全都给封了。
当时出台的广告法不允许使用“最强”“金牌”“亚洲最强”这类极限话术,而我当年挺中二的,宣传得花里胡哨,自称PUA·璞团队创始人,极恶联盟二期学员,五步速推流创始人,坏男孩学院官方认证导师,人送外号实战狂魔。
每次不管是文字课还是录音,我第一句话都会说:“万花丛中过,片叶不沾身,大家好,我是诡道。”
我们通过百度网盘、贴吧、论坛等各种渠道引流,引流时经常会发女孩的私密照片,所以夸大宣传+涉黄,PUA圈子就被封了。
过去,学员最多的时候,我四个群加起来有近5000个人,付费的学员有100多个,一个月能有10万的纯利润,而到了最冷清的时期,已经一个学员都没有了,我被逼着到大街上发传单。

2019年5月20日,长春,一个以“失恋”为主题的博物馆在南湖公园附近一家大型商场里开展,陈列着来自全国各地的爱情信物——存满照片的旧手机和SD卡、曾经穿过的婚纱、记录爱情的老照片
苟延残喘了一段时间,到2017年底,我已经彻底活不下去了,还因创业失败负了三五万债。2018年,我实在没办法,一直没收入,坐吃山空会饿死,人要变通,我就去上班了。
当时我去的公司是一家情感咨询机构,经理知道我过去是搞PUA的,给我的评价是,你身上社会气息太重了,而且你太自以为是了,你觉得自己都懂,那我问你一个问题,今天来了一个35岁的离异女士,你该怎么解决她的情感问题呢?
那三个月,我被我们老大*压打**得很厉害。但我觉得他说的对,因为我扪心自问,如果我真的遇到一个35岁、离异的女士,而且物质条件特别好,年收入有两三百万,我是完全跟她聊不进去的。
你有几斤几两,人一眼就看穿了。首先你的年龄摆在这,你才20多,其次你的知识体系也上不了台面,我跟她们都不是一个世界的人。
我之前的收费,客单价也就是一两千,三五千就算是比较高的了,但是到了这家公司,客单价基本都是万元起步,两万八、三万八、七万八、十几万八的都有,我就觉得自己之前是井底之蛙了。
见到了外面的世界,我原来的自信就被完全打碎了,但是并没有把我这个人打碎,反而激起了我的学习欲。
那段日子,我见识了很多形形色色的人、不同年龄的人,拓宽了自己的眼界。如果现在再安排个35岁的离异女士跟我聊,我也可以跟她聊得很好。

2021年1月5日,西安市民政局,办理结婚、离婚手续的市民依次排队
由于经理知道我过去做PUA的经历,始终不让我做正规的导师,而我是有导师经验的,不甘心只当一个小学生,一直做类似助教、学徒的工作。
2019年,我就脱离了那家正规公司,去了行业里的其他小公司。
现在如果有人问起我以前是做什么的,我可能都不太敢说我是做PUA的,因为我觉得他们会笑话我,我都是说,自己是做心理咨询师的。
四
情感咨询行业里,
假话太多了
在情感咨询的整个市面上,真正有心理咨询证的导师其实不到三成。
情感导师过去干什么的都有,比如刚毕业的学生,做销售的,做金融的。
一个97年师范毕业的小女孩,努力学学情感行业的专业名词,有过几段恋爱经历,也能当导师,甚至很多完全没有任何基础的人在指点别人感情的时候,也可以头头是道。
一般导师培训不会超过一个月,如果原来是白纸一样的状态,经过一个月培训,基本上就可以去接活当老师了,说一周的有点夸张了,如果培训不牢靠,学员出问题了,我们还得去处理售后问题。

河北沧州,农村大妈林福敬成网络红娘,已促成216对情侣成功牵手。没有学过用电脑,林福敬只能用手抄写这些信息
我是在2018年才考的证,那时候我刚从PUA转到情感导师,有学员会问我,老师你这么厉害,你有没有证?
我觉得自己需要一个包装,有个证好说话,学员问到时,我可以大大方方拿出来给他们看。我就在百度上搜了一家机构报了名,学费是4800,材料费800,报考费500。
考完之后,我就发现我被坑了。当时我跟同事聊了这件事,他们说我学的东西跟他们是一样的,但*证办**的单位不对。
行业内认可的是国家二级心理咨询师资格证,*证办**单位是人力资源部和社会保障局,但这个证自2017年起已经取消考试了。我的*证办**单位是国家人才教育网,颁发的是结业证明,含金量没那么高。但这在外行人眼里是看不出来的。
为了包装导师,机构会让我们去拍形象照,随便找个影楼,50块钱一套,贵一点的可能100多,之后就随便挂点头衔,什么精英导师、金牌导师、首席导师、国家心理咨询师。
这些挂上去没人问的。一年下来找我要证看的学员,可能也就两三个。我自己看到机构给我做的海报,都感觉很羞耻。

宣传海报里的诱老师
找我咨询的学员很多都曾被情感咨询机构骗过。
那些老师就给他们发书,让他们将阅读心得发朋友圈打卡,自我改正。

诱老师为学员撰写的《自我提升方案》部分内容,包括推荐学员阅读的情感书籍
学员也告诉过我,其他老师讲的东西他们都听不懂。
因为那帮人就爱说官话套话,整一些别人听不懂的名词来显得自己很专业。比如有的情感导师告诉学员问题出在哪时,会说你成长协同性出问题了。
学员就会问导师,成长协同性出问题,到底是什么问题?但有时候,学员不想让别人知道自己听不懂,就说老师,你说的对。
其实所谓成长协同性出问题,就是如果你跟你老公结婚了10年,你还跟现在一样原地踏步走,而10年之后,他事业有成,风生水起,收入从5千到5万,你们俩这种情况,就是成长协同性出了问题。
在挽回的学员中,有很多*款贷**的女生。有时候,我听到销售打电话劝人*款贷**,我都觉得生气。因为我自己也曾因创业失败负过债,很明白负债的经济压力是怎样的。
销售会诱导人家*款贷**,还过度承诺,给人家希望,利用别人在感情上的创伤去赚钱,吃人血馒头,你丧不丧良心?太缺德了!
公司也会接很多明显已经是死局的案子,销售会跟学员说,你放心,我们这情感导师可牛逼了,你报个8000块钱,一个月,肯定给你搞定。但实际上所有死局的案子,挽回的成功率是零。
有小三想上位的,销售会跟小三说,你放心,1万块钱一个月,一个月后,他必跟他老婆离婚,必跟你在一起。

某情感咨询广告
我当时气得想直接说,你行你来,我不行,你接的案子,你自己做去!
销售还会通过下危机的方式来给你制造焦虑感。有的很恶心的,会直接跟男生说,你再不挽回,这个女孩就要跟别的男人上床了。
我有个学员就曾经这么告诉我,他说之前有个机构这么跟他说的。我说你听他扯呢?分手之后无缝衔接的,除了你只是TA骑驴找马的驴,就是TA在情感空窗期找了一个你的替代品陪伴。
由于销售在前期把学员的预期值拉得很高,学员之后不满意,肯定会去投诉我,我就是背锅侠。
所以我们有一个黑话叫降预期。比如一个案子的服务期是一个月,你判断这个案子是死局,你在20天的时候就要给学员降预期,劝TA放弃了,否则TA之后必会闹事。

2020年8月23日,上海,七夕情人节催热了位于南京路步行街失恋博物馆的人气,这里收藏失恋男女各种信物以及恋爱问题情感自述
所谓的一些可以再试一试的方法,就是带着TA随便折腾折腾,把一些听上去很有道理但实际上根本不可能的方法发给TA。
比如TA不是把你删了吗?那你有TA手机号吧?有,你给TA点个外卖,送个小卡片。啥?你不知道TA住哪?你把TA手机号发给我,我给TA打。我打过去,就说我是一个匿名传话的网络平台,5块钱一次。
或者我会问,有没有认识TA身边的朋友?也没有,那你们两个人最开始是从哪个社交软件上认识的?你再去那个平台上刷一刷,万一又能遇到呢?
我们一边再给TA想方法。如果今天想不出来了,我跟TA说,这样,你等一下,我们这边开个案例讨论会,我把你的情况跟我的同事们聊一聊。你看,这一天又拖过去了。
最后,学员可能就挑不出你什么太大的毛病,因为TA觉得老师确实尽力了,老师带着我做了很多事,而且老师也告诉过我成功率不高。
公司不会去管一个案子有没有异议,他们只在意学员交不交钱。
像小三上位的案子,挖墙脚的案子,以及明明是对方的错、学员没有任何问题的案子,这些都是我很抵触接的案子,但我也做过,因为公司把钱收了,所以我肯定得干。
五
我的三观被行业击垮了
去年,因为疫情,我们公司经济受到冲击,管理层希望作出一些变动,第一是给我们导师降薪,共度难关,这点我是能接受的。
但要我们导师做销售去卖课,违心地接很多死局案和狗血案,让我不仅为此焦虑,而且对做了7年的情感行业产生了深深的怀疑。

2020年10月10日,北京,深夜时分,小馆中的客人
我们公司有一个我们很不耻、但领导很喜欢的男导师,也是做PUA的,但他的知识体系没有我这么庞大,他是一个不折不扣的PUA,服务学员的思路就是让学员们移情到他身上。
他只接女学员,不接男学员。他会以教学员恋爱的方式跟她们说,你可以拿我做实验,我教给你的这些东西,你都可以对我用。然后他以一个男朋友的姿态去跟女生相处,包括说,宝贝,你真乖,然后给她们安抚。
女学员就会觉得,卧槽,跟男老师相处还挺开心,就移情了。于是她就放弃了前男友,并且会续费,因为她觉得,我跟这个老师聊得还挺开心的,老师私底下也会跟她有很多的沟通。
甚至有女学员专门坐飞机跑过来找他,跟他发生一夜情。他还会跟女学员视频裸聊,让她*慰自**给他看。他教女学员怎么去诱惑男神,提升你的性吸引力,然后让女学员*光脱**了,告诉她摆出什么样的姿势。

2014年12月02日,太原一家情侣酒店推出各种主题的房间供客人选择。该情侣酒店共4层以电影、卡通、古典、风光为主题装饰不同的50余套房间,并提各种成人保健用品
更恶心的是,他还在办公室里面吹嘘这些东西,觉得自己真牛逼。
他只是借助了职务的方便去接触女孩,然后在女孩情感很脆弱的时候趁虚而入,这种人渣可能1000个导师里都不会出一个。
但我们公司却很喜欢这样的导师,因为他的续费率很高,能达到70%。这件事严重地冲击了我的三观。
所以我当时就在无数个深夜里质疑自己,我是不是真的做错了?
我们领导会拿其他同事给我举例子。其中一个同事是一个纯商业导师,他基本不会跟学生通电话,他的教学方式就是看书,学员情绪崩溃的时候安抚一下,然后继续看书。
他是一个没有能力解决学员实际问题的一个导师,但是他服务的很好,不会有学员闹事。

2015年11月2日,郑州,小雨高中时谈过一次恋爱,在上大学后分手了。后来的她,接触过不少男生,但最终没有一个走到一起
那时压死我的最后一根稻草,是有个学员说我能力不足。我已经被折磨得心力交瘁,没有精力再去跟她掰扯任何了。
2020年6月的最后一天,我一晚上没睡,早上8点,去公司正式办理了离职手续。
走的时候我赌气,想既然走,就干干净净地走,发誓一点东西都不带走,包括我电脑里200多个G的教学资料。
现在,我不再是一个全职的情感导师,我的主业是做狼人杀,只把情感咨询当作我的一个兴趣爱好,帮助那些值得帮助且我能够成功帮助的人。
觉得好的朋友,帮忙点下赞哦,感谢您的举手之劳!